Differential Power Processing Converter with an Integrated Transformer and Secondary Switch for Power Generation Optimization of Multiple Photovoltaic Submodules
Abstract
:1. Introduction
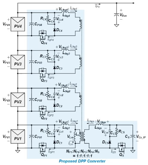
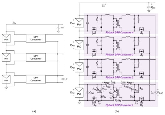
2. The Proposed DPP Converter
2.1. Characeristics of the Proposed DPP Converter
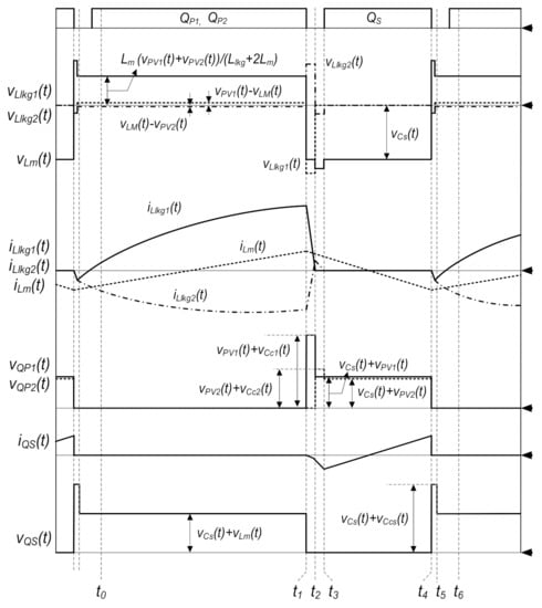
2.2. Operation Principle of the Proposed DPP Converter
- Power generation of the PV1 submodule is greater than that of the PV2 submodule due to shading and failure of the PV2 submodule (PPV1 > PPV2).
- All leakage inductances of the integrated transformer are equal (Llkg1 = Llkg2 = Llkgs).
- The capacitance of the secondary side IP port is large enough, and it is assumed to be a voltage source.
- All transformer windings have the same number of turns (NP1:NP2:NS = 1:1:1).
3. Proposed DPP Converter Design Method
3.1. Bus Voltage and IP Port Voltage
3.2. Primary Side Current of the Proposed DPP Converter
3.3. Switch Loss and RCD Snubber Loss of Proposed DPP Converter
3.4. Transformer Design and Loss
4. Experimental Results
5. Conclusions
Author Contributions
Funding
Acknowledgments
Conflicts of Interest
References
- Chmielewski, A.; Szulim, P.; Gregorczyk, M.; Gumiński, R.; Mydłowski, T.; Mączak, J. Model of an electric vehicle powered by a PV cell—A case study. In Proceedings of the 2017 22nd International Conference on Methods and Models in Automation and Robotics (MMAR), Miedzyzdrije, Poland, 28–31 August 2017; pp. 1009–1014. [Google Scholar]
- Mäki, A.; Valkealahti, S. Power Losses in Long String and Parallel-Connected Short Strings of Series-Connected Silicon-Based Photovoltaic Modules Due to Partial Shading Conditions. IEEE Trans. Energy Convers. 2012, 27, 173–183. [Google Scholar] [CrossRef]
- Winston, D.P. Efficient Output Power Enhancement and Protection Technique for Hot Spotted Solar Photovoltaic Modules. IEEE Trans. Device Mater. Rel. 2019, 19, 664–670. [Google Scholar] [CrossRef]
- Chen, S.M.; Liang, T.J.; Hu, K.R. Design, analysis, and implementation of solar power optimizer for DC distribution system. IEEE Trans. Power Electron. 2013, 28, 1764–1772. [Google Scholar] [CrossRef]
- Kim, N.; Parkhideh, B. PV-battery series inverter architecture: A solar inverter for seamless battery integration with partial power dc-dc optimizer. IEEE Trans. Energy Convers. 2018, 34, 478–485. [Google Scholar] [CrossRef]
- Walker, G.R.; Sernia, P.C. Cascaded dc-dc converter connection of photovoltaic modules. Proc. IEEE Power Electron. Spec. Conf. 2022, 1, 24–29. [Google Scholar]
- Kashani, M.G.; Mobarrez, M.; Bhattacharya, S. Variable interleaving technique for photovoltaic cascaded DC–DC converters. In Proceedings of the 40th Annu. Conf. IEEE Ind. Electron. Soc. (IECON), Dallas, TX, USA, 29 October–1 November 2014; pp. 5612–5617. [Google Scholar]
- Khan, O.; Xiao, W. Review and qualitative analysis of submodule-level distributed power electronic solutions in PV power systems. Renew. Sustain. Energy Rev. 2017, 76, 516–528. [Google Scholar] [CrossRef]
- Olalla, C.; Hasan, M.N.; Deline, C.; Maksimovic, D. Mitigation of hot-spots in photovoltaic systems using distributed power electronics. Energies 2018, 11, 726. [Google Scholar] [CrossRef] [Green Version]
- Kim, K.A.; Shenoy, P.S.; Krein, P.T. Converter Rating Analysis for Photovoltaic Differential Power Processing Systems. IEEE Trans. Power Electron. 2015, 30, 1987–1997. [Google Scholar] [CrossRef]
- Jeong, H.; Cho, H.-T.; Kim, T.; Liu, Y.-C.; Kim, K.A. A scalable unit differential power processing system design for photovoltaic applications. In Proceedings of the IEEE Workshop Control Model Power Electron., Padova, Italy, 25–28 June 2018; pp. 1–8. [Google Scholar]
- Sun, K.; Qiu, Z.; Wu, H.; Xing, Y. Evaluation on High-Efficiency Thermoelectric Generation Systems Based on Differential Power Processing. IEEE Trans. Ind. Electron. 2018, 65, 699–708. [Google Scholar] [CrossRef]
- Jeon, Y.-T.; Park, J.-H. Unit-minimum least power point tracking for the optimization of photovoltaic differential power processing systems. IEEE Trans. Power Electron. 2019, 34, 311–324. [Google Scholar] [CrossRef]
- Ye, Z.; Wen, H.; Chu, G.; Li, X. Minimum-power-tracking for PV-PV differential power processing systems. In Proceedings of the 2017 IEEE 6th International Conference on Renewable Energy Research and Applications (ICRERA), San Diego, CA, USA, 5–8 November 2017; pp. 696–700. [Google Scholar]
- Shenoy, P.S.; Kim, K.A.; Johnson, B.B.; Krein, P.T. Differential power processing for increased energy production and reliability of photovoltaic systems. IEEE Trans. Power Electron. 2013, 28, 2968–2979. [Google Scholar] [CrossRef]
- Qin, S.; Cady, S.T.; Dominguez-Garcia, A.D.; Podgurski, R.C.N.P. A distributed approach to maximum power point tracking for photovoltaic submodule differential power processing. IEEE Trans. Power Electron. 2015, 30, 2024–2040. [Google Scholar] [CrossRef]
- Chu, G.; Wen, H. Design and Optimization of PV-Isolated-Port Photovoltaic Differential Power Porcessing System. In Proceedings of the 2018 IEEE International Conference on Power Electronics, Drives and Energy Systems (PEDES), Chennai, India, 18–21 December 2018; pp. 1–6. [Google Scholar]
- Olalla, C.; Deline, C.; Clement, D.; Levron, Y.; Rodriguez, M.; Maksimovic, D. Performance of power-limited differential power processing architectures in mismatched PV systems. IEEE Trans. Power Electron. 2015, 30, 618–631. [Google Scholar] [CrossRef]
- Jeong, H.; Lee, H.; Liu, Y.C.; Kim, K.A. Review of differential power processing converters techniques for photovoltaic applications. IEEE Trans. Energy Convers. 2019, 34, 351–360. [Google Scholar] [CrossRef]
- Jeon, Y.; Park, J.; Park, J. Differential Power Processing converter with cell balancing operation of multiple photovoltaic module systems. In Proceedings of the 2016 IEEE 8th International Power Electronics and Motion Control Conference (IPEMC-ECCE Asia), Hefei, China, 22–26 May 2016; pp. 736–740. [Google Scholar]
- Improving Efficiency of Synchronous Rectification by Analysis of the MOSFET Power Loss Mechanism. Available online: https://www.infineon.com/dgdl/Infineon-MOSFET_OptiMOS_improving_efficiency_of_synchronous_rectification_by_analysis_of_the_MOSFET_power_loss_mechanism-AN-v03_00-EN.pdf?fileId=db3a304320d39d590121a671f2d90c38 (accessed on 10 January 2022).
- Simple Design Techniques for Optimizing Efficiency and Efficiency and Overvoltage Spike of Synchronous Rectification in DC to DC Converters. Available online: https://www.infineon.com/dgdl/Infineon-MOSFET_OptiMOS_simple_design_techniques_for_optimizing_synchronous_rectification-AN-v01_00-EN.pdf?fileId=db3a304328c6bd5c0128da4cf0102cfe (accessed on 10 January 2022).

















| Parameter | Conventional Flyback DPP Converter |
|---|---|
| IP,rms_PV1 | 7.78 A |
| IP,rms_PV2–4 | 2.73 A |
| IS,rms_PV1 | 5.51 A |
| IS,rms_PV2–4 | 1.93 A |
| Parameter | Proposed DPP Converter |
| IP,rms_PV1 | 8.49 A |
| IP,rms_PV2–4 | 2.7 A |
| IS,rms | 1.03 A |
| Parameter | Conventional Flyback DPP Converter |
|---|---|
| AP | 13,736 mm4 |
| Total AP | 54,944 mm4 |
| Parameter | Proposed DPP Converter |
| AP | 24,085.6 mm4 |
| Parameter | Value |
|---|---|
| Input voltage | 8 V |
| Output voltage | 30 V, 45 W |
| Switching frequency fs | 30 kHz |
| Transformer Core | PQ3230 |
| Turn ratio | 4:4:4 |
| Magnetizing inductance | 30 uH |
| Pri leakage inductance | 0.42 uH |
| Sec leakage inductance | 0.3 uH |
| Primary winding | 0.1 Φ/200 strands |
| Secondary winding | 0.5 Φ |
| RCD snubber resistance | 2 kΩ |
| RCD snubber Diode | NRVTSA3100ET3G |
| Switch Q | IPD054N08 |
| Hall Sensor | ACS730KLCLU-30AB-T |
| Parameter | Value |
|---|---|
| Input voltage | 8 V |
| Output voltage | 12 V, 45 W |
| Switching frequency fs | 45 kHz |
| Transformer Core | PQ3220 |
| Turn ratio | 6:8 |
| Magnetizing inductance | 22.2 uH |
| Pri leakage inductance | 0.378 uH |
| Sec leakage inductance | 0.669 uH |
| Primary winding | 0.1 Φ/160 strands |
| Secondary winding | 0.1 Φ/120 strands |
| RCD snubber resistance | 1.1 kΩ |
| Switch Q | IPP057N08N3G |
Publisher’s Note: MDPI stays neutral with regard to jurisdictional claims in published maps and institutional affiliations. |
© 2022 by the authors. Licensee MDPI, Basel, Switzerland. This article is an open access article distributed under the terms and conditions of the Creative Commons Attribution (CC BY) license (https://creativecommons.org/licenses/by/4.0/).
Share and Cite
Lim, J.-H.; Lee, D.-I.; Hyeon, Y.-J.; Choi, J.-H.; Youn, H.-S. Differential Power Processing Converter with an Integrated Transformer and Secondary Switch for Power Generation Optimization of Multiple Photovoltaic Submodules. Energies 2022, 15, 1210. https://doi.org/10.3390/en15031210
Lim J-H, Lee D-I, Hyeon Y-J, Choi J-H, Youn H-S. Differential Power Processing Converter with an Integrated Transformer and Secondary Switch for Power Generation Optimization of Multiple Photovoltaic Submodules. Energies. 2022; 15(3):1210. https://doi.org/10.3390/en15031210
Chicago/Turabian StyleLim, Ji-Hoon, Dong-In Lee, Ye-Ji Hyeon, Jae-Hyuk Choi, and Han-Shin Youn. 2022. "Differential Power Processing Converter with an Integrated Transformer and Secondary Switch for Power Generation Optimization of Multiple Photovoltaic Submodules" Energies 15, no. 3: 1210. https://doi.org/10.3390/en15031210
APA StyleLim, J.-H., Lee, D.-I., Hyeon, Y.-J., Choi, J.-H., & Youn, H.-S. (2022). Differential Power Processing Converter with an Integrated Transformer and Secondary Switch for Power Generation Optimization of Multiple Photovoltaic Submodules. Energies, 15(3), 1210. https://doi.org/10.3390/en15031210

