Application of Technology to Develop a Framework for Predicting Power Output of a PV System Based on a Spatial Interpolation Technique: A Case Study in South Korea
Abstract
1. Introduction
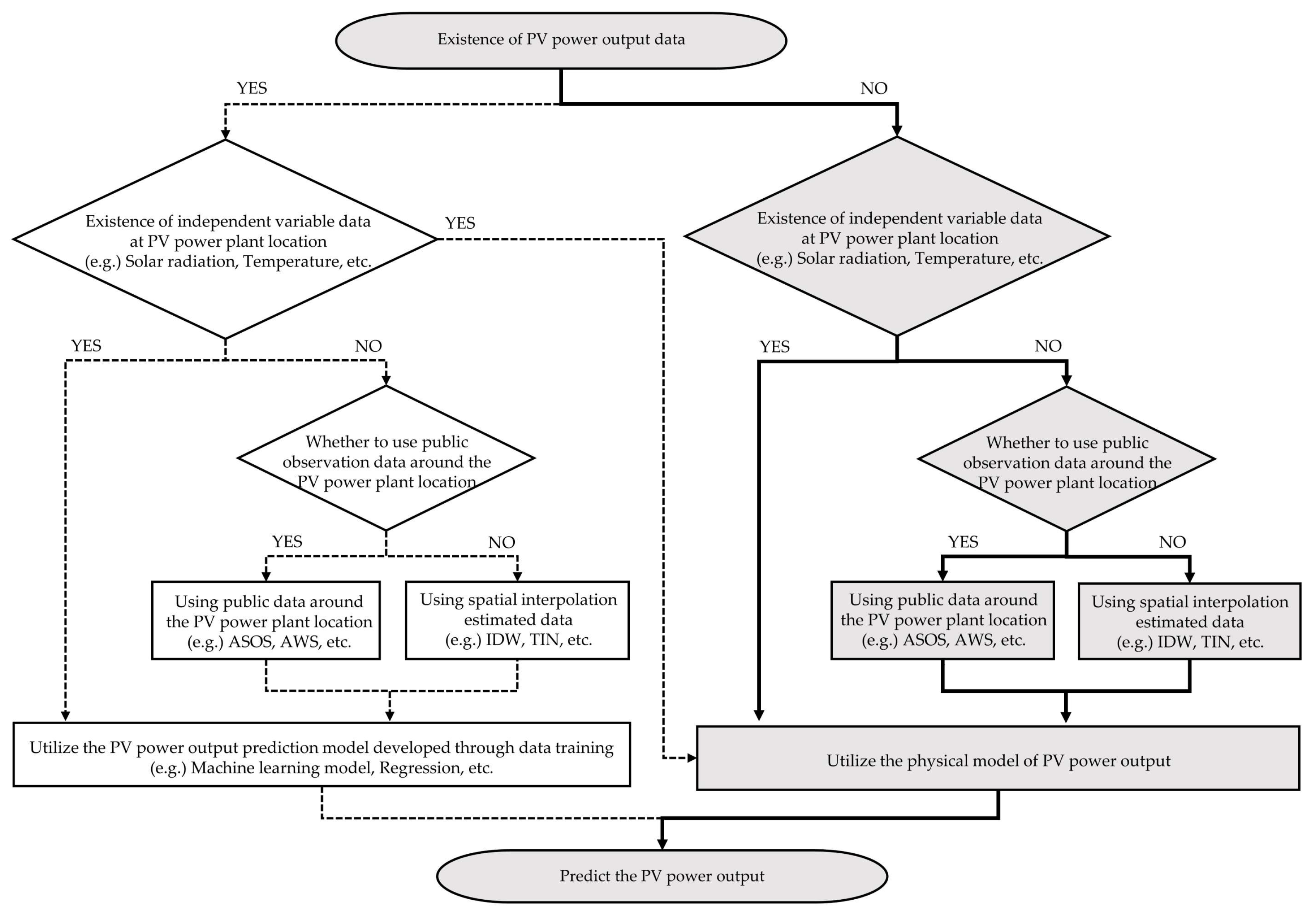
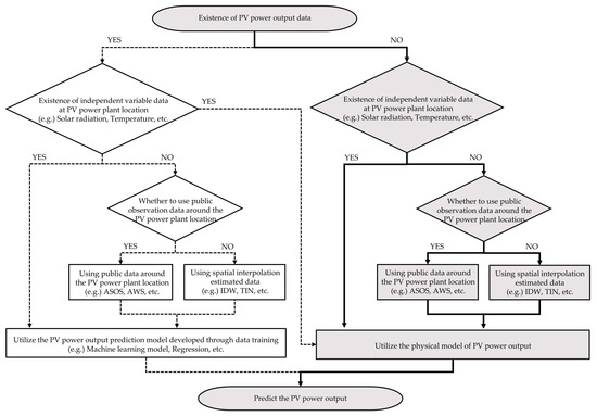
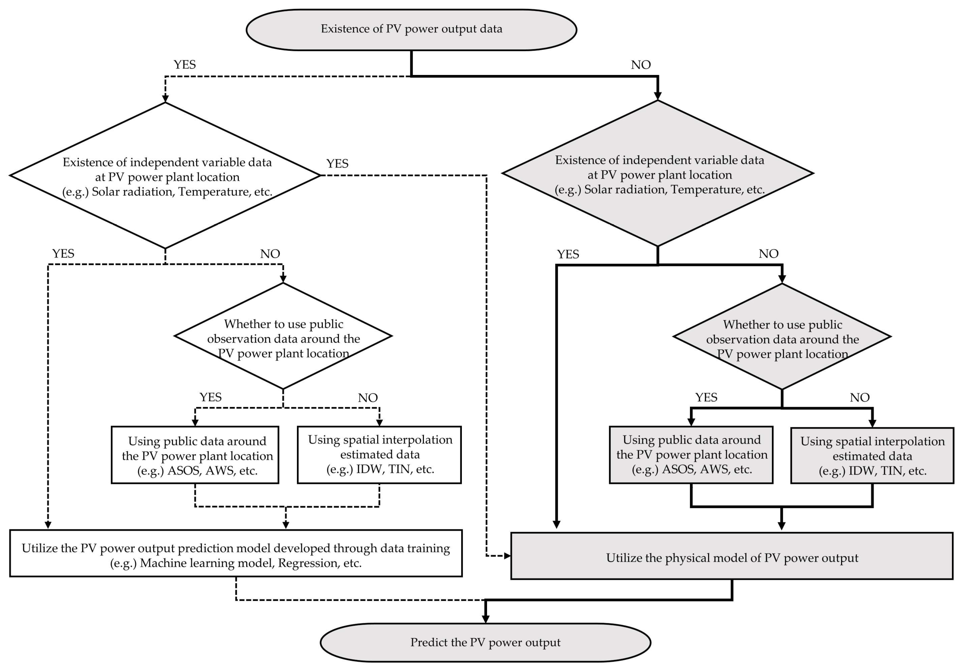
2. Methods
2.1. IDW
2.2. Conversion to Slope Surface of Solar Radiation
2.3. Forecasting Method of PV Power Output
2.4. Model Evaluation Method
3. Case Study and Data
3.1. Investigated PV System
3.2. ASOS Station
4. Results and Discussion
4.1. IDW Interpolation
4.1.1. IDW Interpolation of Horizontal Total Solar Radiation
4.1.2. IDW Interpolation of Air Temperature during Daytime
4.1.3. Comparative Analysis between ASOS and IDW
4.2. PV Power Output Forecasting
4.2.1. Estimation of Formulae That Use Only Solar Radiation Factor
4.2.2. Estimation of Formulae That Use Solar Radiation and Air Temperature
5. Conclusions
Author Contributions
Funding
Institutional Review Board Statement
Informed Consent Statement
Data Availability Statement
Conflicts of Interest
References
- Gouda, S.G.; Hussein, Z.; Luo, S.; Yuan, Q. Model selection for accurate daily global solar radiation prediction in China. J. Clean. Prod. 2019, 221, 132–144. [Google Scholar] [CrossRef]
- Feng, Y.; Hou, W.; Cui, N.; Gong, D.; Gao, L. Machine learning models to quantify and map daily global solar radiation and photovoltaic power. Renew. Sust. Energ. Rev. 2020, 118, 109393. [Google Scholar] [CrossRef]
- Choi, J.; Lee, I.-W.; Cha, S.-W. Analysis of data errors in the solar photovoltaic monitoring system database: An overview of nationwide power plants in Korea. Renew. Sust. Energ. Rev. 2022, 156, 112007. [Google Scholar] [CrossRef]
- Hossain, M.S.; Mahmood, H. Short-term photovoltaic power forecasting using an LSTM neural network and synthetic weather forecast. IEEE Access 2020, 8, 172524–172533. [Google Scholar] [CrossRef]
- Huld, T.; Müller, R.; Gambardella, A. A new solar radiation database for estimating PV performance in Europe and Africa. Sol. Energy 2012, 86, 1803–1815. [Google Scholar] [CrossRef]
- Chung, M.H. Estimating solar insolation and power generation of photovoltaic systems using previous day weather data. Adv. Civ. Eng. 2020, 2020, 8701368. [Google Scholar] [CrossRef]
- Gueymard, C.A.; Myers, D.R. Validation and ranking methodologies for solar radiation models. In Modeling Solar Radiation at the Earth’s Surface: Recent Advances, 1st ed.; Badescu, V., Ed.; Springer: London, UK, 2008; pp. 479–509. [Google Scholar]
- Lima, F.J.L.; Martins, F.R.; Pereira, E.B.; Lorenz, E. Forecast for surface solar irradiance at the Brazilian Northeastern region using NWP model and artificial neural networks. Renew. Energy 2016, 87, 807–818. [Google Scholar] [CrossRef]
- Alsamamra, H.; Ruiz-Arias, J.A.; Pozo-Vázquez, D.; Tovar-Pescador, J. A comparative study of ordinary and residual kriging techniques for mapping global solar radiation over southern Spain. Agric. For. Meteorol. 2009, 149, 1343–1357. [Google Scholar] [CrossRef]
- Hofierka, J.; Šúri, M. The solar radiation model for open source GIS: Implementation and applications. In Proceedings of the Open Source GIS-GRASS Users Conference, Trento, Italy, 11–13 September 2002. [Google Scholar]
- Ceballos, J.C.; Bottino, M.J.; Souza, J.M. A simplified physical model for assessing solar radiation over Brazil using GOES 8 visible imagery. J. Geophys. Res. Solid Earth 2004, 109, D02211. [Google Scholar] [CrossRef]
- Gois, G.; Souza, J.C.S.; de Oliveira-Júnior, J.F.; Delgado, R.C.; Lyra, G.B.; Teodoro, P.E. Models to estimate incident solar radiation on Seropédica, Rio de Janeiro. Biosci. J. 2016, 32, 505–513. [Google Scholar] [CrossRef]
- Lima, A.O.; Lyra, G.B.; de Souza, J.L.; Lyra, G.B.; de Oliveira-Júnior, J.F.; Santos, A.A.R. Assessment of monthly global solar irradiation estimates using air temperature in different climates of the state of Rio de Janeiro, Southeastern Brazil. SN Appl. Sci. 2019, 1, 1002. [Google Scholar] [CrossRef]
- dos Santos, C.M.; Escobedo, J.F.; Teramoto, É.T.; da Silva, S.H.M.G. Assessment of ANN and SVM models for estimating normal direct irradiation (Hb). Energy Convers. Manag. 2016, 126, 826–836. [Google Scholar] [CrossRef]
- da Silva, M.B.P.; Escobedo, J.F.; Rossi, T.J.; dos Santos, C.M.; da Silva, S.H.M.G. Performance of the Angstrom-Prescott model (A-P) and SVM and ANN techniques to estimate daily global solar irradiation in Botucatu/SP/Brazil. J. Atmos. Sol.-Terr. Phys. 2017, 160, 11–23. [Google Scholar] [CrossRef]
- Pessanga, M.S.; dos Santos, L.M.; Lyra, G.B.; Lima, A.O.; Lyra, G.B.; de Souza, J.L. Interpolation methods applied to the spatialization of monthly solar irradiation in a region of complex terrain in the state of Rio de Janeiro in the southeast of Brazil. Model. Earth Syst. Environ. 2021, 7, 1565–1578. [Google Scholar] [CrossRef]
- Martins, F.R.; Pereira, E.B. Estudo comparative daconfiabilidade de estimativas de irradiação solar para o sudeste brasileiro obtidas a partir de dados de satélite e por interpolação/extraplação de dados de superfície. Rev. Bras. Geofísica 2011, 29, 265–276. [Google Scholar] [CrossRef]
- Burrough, P.A.; McDonnell, R.A.; Lloyd, C.D. Principles of Geographical Information Systems, 3rd ed.; Oxford University Press: New York, NY, USA, 2015. [Google Scholar]
- Wu, G.; Leeuw, J.; Skidmore, A.; Liu, Y.; Prins, H. Comparison of extrapolation and interpolation methods for estimating daily photosynthetically active radiation (PAR). Geo. Spat. Inf. Sci. 2012, 13, 235–242. [Google Scholar] [CrossRef][Green Version]
- Hodam, A.; Sarkar, S.; Marak, A.G.R.; Bandyopadhyay, A.; Bhadra, A. Spatial interpolation of reference evapotranspiration in India: Comparison of IDW and Kriging methods. J. Inst. Eng. A 2017, 98, 511–524. [Google Scholar] [CrossRef]
- Jeong, D.I.; St-Hilaire, A.; Gratton, Y.; Bélanger, C.; Saad, C. A guideline to select an estimation model of daily global solar radiation between geostatistical interpolation and stochastic simulation approaches. Renew. Energy 2017, 103, 70–80. [Google Scholar] [CrossRef]
- Park, J.H.; Park, J.K. Comparison of spatial interpolation methods for the estimation of solar radiation in South Korea. Glob. J. Pure. Appl. Sci. 2013, 1, 555–561. [Google Scholar]
- Breci, K.; Topič, M. Photovoltaics (PV) system energy forecast on the basis of the local weather forecast: Problems, uncertainties and solutions. Energies 2018, 11, 1143. [Google Scholar] [CrossRef]
- Wagner, P.D.; Fiener, P.; Wilken, F.; Kumar, S.; Schneider, K. Comparison and evaluation of spatial interpolation schemes for daily rainfall in data scarce regions. J. Hydrol. 2021, 464–465, 388–400. [Google Scholar] [CrossRef]
- Otieno, H.; Yang, J.; Liu, W.; Han, D. Influence of rain gauge density on interpolation method selection. J. Hydrol. Eng. 2014, 19, 04014024. [Google Scholar] [CrossRef]
- Goovaerts, P. Geostatistical approaches for incorporating elevation into the spatial interpolation of rainfall. J. Hydrol. 2000, 288, 113–129. [Google Scholar] [CrossRef]
- Wojciech, M. Inverse distance weighting method optimization in the process of digital terrain model creation based on data collected from a multibeam echosounder. Appl.Geomat. 2020, 12, 397–407. [Google Scholar] [CrossRef]
- Monteiro, C.; Fernandez-Jimenez, L.A.; Ramirez-Rosado, I.J.; Muñoz-Jimenez, A.; Lara-Santillan, P.M. Short-Term forecasting models for photovoltaic plants: Analytical versus soft-computing techniques. Math. Probl. Eng. 2013, 2013, 767284. [Google Scholar] [CrossRef]
- Antonanzas, J.; Osorio, N.; Escobar, R.; Urraca, R.; Martinez-de-Pison, F.J.; Antonanzas-Torres, F. Review of photovoltaic power forecasting. Sol. Energy 2016, 136, 78–111. [Google Scholar] [CrossRef]
- Montgomery, D.C.; Jennings, C.L.; Kulahci, M. Introduction to Time Series Analysis and Forecasting, 1st ed.; Wiley: Hoboken, NJ, USA, 2008. [Google Scholar]
- Mellit, A.; Pavan, A.M.; Ogliari, E.; Leva, S.; Lughi, V. Advanced methods for photovoltaic output power forecasting: A review. Appl. Sci. 2020, 10, 487. [Google Scholar] [CrossRef]
- D’Alessandro, V.; Di Napoli, F.; Guerriero, P.; Daliento, S. An automated high-granularity tool for a fast evaluation of the yield of PV plants accounting for shading effects. Renew. Energy 2015, 83, 294–304. [Google Scholar] [CrossRef]
- Mellit, A.; Kalogirou, S.A. Artificial intelligence techniques for photovoltaic applications: A review. Prog. Energy Combust. Sci. 2008, 34, 574–632. [Google Scholar] [CrossRef]
- Duffie, J.A.; Beckman, W.A. Solar Engineering of Thermal Processes, 3rd ed.; Wiley: Hoboken, NJ, USA, 2006. [Google Scholar]
- SAUR ENERGY. Available online: https://www.saurenergy.com/solar-energy-blog/here-is-how-you-can-calculate-the-annual-solar-energy-output-of-a-photovoltaic-system (accessed on 25 March 2016).
- United States Environmental Protection Agency. Available online: https://www.epa.gov/green-power-markets/green-power-equivalency-calculator-calculations-and-references (accessed on 25 February 2022).
- NREL Annual Technology Baseline. 2021. Available online: https://atb.nrel.gov/electricity/2021/commercial_pv (accessed on 15 October 2022).
- NREL PVWatts® Calculator. 2021. Available online: https://pvwatts.nrel.gov (accessed on 15 October 2022).
- Wan, C.; Zhao, J.; Song, Y.; Xu, Z.; Lin, J.; Hu, Z. Photovoltaic and solar power forecasting for smart grid energy management. CSEE J. Power Energy Syst. 2015, 1, 38–46. [Google Scholar] [CrossRef]
- Sarkara, S.; Rao, U.; Prema, V.; Bhargav, J.; Shourya, T.R. Novel modular LS-SVM based regression model for prediction of solar power. Int. J. Eng. Sci. Manag.-Multidiscip. J. VTU 2019, 1, 1–7. [Google Scholar]
- Kuo, P.H.; Chen, H.C.; Huang, C.J. Solar Radiation Estimation Algorithm and Field Verification in Taiwan. Energies 2018, 11, 1374. [Google Scholar] [CrossRef]
- Loghmari, I.; Timoumi, Y.; Messadi, A. Performance comparison of two global solar radiation models for spatial interpolation purposes. Renew. Sust. Energ. Rev. 2018, 82, 837–844. [Google Scholar] [CrossRef]
- Wu, W.; Gan, R.; Li, J.; Cao, X.; Ye, X.; Zhang, J.; Qu, H. A spatial interpolation of meteorological parameters considering geographic semantics. Adv. Meteorol. 2020, 2020, 9185283. [Google Scholar] [CrossRef]
- Park, J.K.; Das, A.; Park, J.H. A new approach to estimate the spatial distribution of solar radiation using topographic factor and sunshine duration in South Korea. Energy Conserv. Manag. 2015, 101, 30–39. [Google Scholar] [CrossRef]













| MAPE Value (%) | Model Accuracy |
|---|---|
| MAPE < 10 | Very good (The closer to 0 the better) |
| 10 ≤ MAPE < 20 | Good |
| 20 ≤ MAPE < 50 | Reasonable |
| 50 ≤ MAPE | False |
| ID | State | Solar Radiation Measured ASOS | Air Temperature Measured ASOS | ||||
|---|---|---|---|---|---|---|---|
| Closest ASOS | Closest ASOS ID | Distance to Closest ASOS (km) | Closest ASOS | Closest ASOS ID | Distance to Closest ASOS (km) | ||
| Case 1 | Pohang | Pohang | A138 | 4.45 | Pohang | A138 | 4.45 |
| Case 2 | Gwangju | Gwangju | A156 | 8.73 | Gwangju | A156 | 8.73 |
| Case 3 | Suncheon | Gwangyang | A266 | 10.67 | Gwangyang | A266 | 10.67 |
| Case 4 | Wonju | Wonju | A144 | 14.08 | Wonju | A144 | 14.08 |
| Case 5 | Chungju | Wonju | A144 | 35.93 | Chungju | A127 | 4.86 |
| Case 6 | Gunsan | Jeonju | A146 | 50.09 | Gunsan | A140 | 17.22 |
| ID | State | PV System Specification | ||||||||
|---|---|---|---|---|---|---|---|---|---|---|
| Total Capacity | Number of PVPV Modules | Pmax of Module | Maximum Power Voltage (Vpmax) | Maximum Power Current (Ipmax) | Open Circuit Voltage(Voc) | Short Circuit Current (Isc) | Rated Efficiency | Sum of Cell Area per Module | ||
| (MW) | (W) | (V) | (A) | (V) | (A) | (%) | (m2) | |||
| Case 1 | Pohang | 1.128 | 3760 | 300 | 36.7 | 8.18 | 45.8 | 8.63 | 15.38 | 1.75 |
| Case 2 | Gwangju | 0.618 | 1872 | 330 | 37.7 | 8.76 | 45.4 | 9.41 | 16.55 | 1.67 |
| Case 3 | Suncheon | 0.461 | 1536 | 300 | 43.2 | 8.78 | 41.9 | 9.28 | 16.38 | 1.53 |
| Case 4 | Wonju | 0.499 | 1512 | 330 | 37.7 | 8.76 | 45.4 | 9.41 | 16.55 | 1.67 |
| Case 5 | Chungju | 1.010 | 3060 | 330 | 33.93 | 9.74 | 41.57 | 10.15 | 19.56 | 1.51 |
| Case 6 | Gunsan | 0.297 | 900 | 330 | 37.7 | 8.76 | 45.4 | 9.41 | 16.55 | 1.67 |
| ID | Month | Actual | Estimation (IDW) | MAPE (IDW) | ASOS * | MAPE (ASOS *) | ID | Month | Actual | Estimation (IDW) | MAPE (IDW) | ASOS * | MAPE (ASOS *) |
|---|---|---|---|---|---|---|---|---|---|---|---|---|---|
| Wh/m2 | Wh/m2 | % | Wh/m2 | % | Wh/m2 | Wh/m2 | % | Wh/m2 | % | ||||
| Case 1 | 19′ Apr. | 3749.3 | 4624.1 | 23.33 | 4632.4 | 23.55 | Case 2 | 19′ Apr. | 4235.9 | 4428.3 | 4.54 | 4625.7 | 9.20 |
| May | 5118.1 | 6092.3 | 19.03 | 6104.3 | 19.27 | May | 6041.5 | 6375.7 | 5.53 | 6725.4 | 11.32 | ||
| Jun. | 4293.4 | 5247.3 | 22.22 | 5259.0 | 22.49 | Jun. | 5094.0 | 5373.6 | 5.49 | 5626.8 | 10.46 | ||
| Jul. | 3648.3 | 4401.5 | 20.65 | 4420.7 | 21.17 | Jul. | 4083.5 | 4350.7 | 6.54 | 4522.6 | 10.75 | ||
| Aug. | 3824.2 | 4684.3 | 22.49 | 4698.9 | 22.87 | Aug. | 4423.6 | 4749.8 | 7.37 | 4927.5 | 11.39 | ||
| Sep. | 2513.8 | 3095.3 | 23.13 | 3092.9 | 23.03 | Sep. | 3367.9 | 3698.0 | 9.80 | 3861.4 | 14.65 | ||
| Oct. | 2457.8 | 3174.4 | 29.16 | 3179.8 | 29.38 | Oct. | 3276.7 | 3814.8 | 16.42 | 3859.1 | 17.77 | ||
| Nov. | 1973.2 | 2479.4 | 25.65 | 2479.1 | 25.64 | Nov. | 2601.6 | 3122.8 | 20.03 | 3228.4 | 24.09 | ||
| Dec. | 1824.2 | 2285.8 | 25.30 | 2289.6 | 25.51 | Dec. | 1955.5 | 2161.4 | 10.53 | 2176.8 | 11.32 | ||
| 20′ Jan. | 1587.3 | 2048.2 | 29.03 | 2048.4 | 29.05 | 20′ Jan. | 1861.6 | 2246.7 | 20.68 | 2368.8 | 27.24 | ||
| Feb. | 2502.3 | 3279.1 | 31.05 | 3282.2 | 31.17 | Feb. | 2754.2 | 3240.1 | 17.64 | 3321.6 | 20.60 | ||
| Mar. | 3424.1 | 4212.5 | 23.03 | 4204.1 | 22.78 | Mar. | 4126.7 | 4901.2 | 18.77 | 5093.9 | 23.44 | ||
| Average | 3076.3 | 3802.0 | 24.51 | 3807.6 | 24.66 | Average | 3651.9 | 4038.6 | 11.95 | 4194.8 | 16.02 | ||
| Case 3 | 19′ Apr. | 4357.2 | 4459.5 | 2.35 | 4687.1 | 7.57 | Case 4 | 19′ Apr. | 4530.5 | 4655.6 | 2.76 | 4656.2 | 2.78 |
| May | 6029.3 | 6109.5 | 1.33 | 6425.6 | 6.57 | May | 6202.4 | 6455.6 | 4.08 | 6501.0 | 4.81 | ||
| Jun. | 5257.7 | 5246.2 | 0.22 | 5432.3 | 3.32 | Jun. | 5735.0 | 5784.0 | 0.85 | 5848.6 | 1.98 | ||
| Jul. | 4391.4 | 4374.1 | 0.39 | 4600.6 | 4.76 | Jul. | 4356.5 | 4326.6 | 0.69 | 4313.0 | 1.00 | ||
| Aug. | 4631.1 | 4677.5 | 1.00 | 4892.4 | 5.64 | Aug. | 5018.9 | 4996.9 | 0.44 | 5025.9 | 0.14 | ||
| Sep. | 3350.6 | 3423.4 | 2.17 | 3566.5 | 6.44 | Sep. | 3457.5 | 3590.1 | 3.83 | 3623.6 | 4.80 | ||
| Oct. | 3705.8 | 3677.4 | 0.76 | 3914.8 | 5.64 | Oct. | 3230.2 | 3394.3 | 5.08 | 3394.0 | 5.07 | ||
| Nov. | 3011.4 | 2865.9 | 4.83 | 3007.6 | 0.13 | Nov. | 2450.2 | 2622.0 | 7.01 | 2628.5 | 7.28 | ||
| Dec. | 2424.7 | 2378.3 | 1.91 | 2471.7 | 1.94 | Dec. | 1842.9 | 1985.8 | 7.75 | 1936.0 | 5.06 | ||
| 20′ Jan. | 2333.5 | 2294.3 | 1.68 | 2397.1 | 2.92 | 20′ Jan. | 2054.8 | 2240.7 | 9.05 | 2239.9 | 9.01 | ||
| Feb. | 3385.7 | 3464.9 | 2.34 | 3592.6 | 6.11 | Feb. | 2881.9 | 3133.9 | 8.75 | 3110.7 | 7.94 | ||
| Mar. | 4509.8 | 4799.6 | 6.43 | 4906.2 | 8.79 | Mar. | 4114.0 | 4573.6 | 11.17 | 4536.1 | 10.26 | ||
| Average | 3949.0 | 3980.9 | 2.12 | 4157.9 | 4.97 | Average | 3822.9 | 3979.9 | 5.12 | 3984.5 | 5.01 | ||
| Case 5 | 19′ Apr. | 4553.5 | 4663.0 | 2.41 | 4656.2 | 2.26 | Case 6 | 19′ Apr. | 4602.9 | 4447.5 | 3.38 | 4739.3 | 2.96 |
| May | 6469.9 | 6220.6 | 0.91 | 6501.0 | 0.48 | May | 6008.6 | 6220.6 | 3.53 | 6859.1 | 14.15 | ||
| Jun. | 5651.2 | 5848.6 | 6.08 | 5848.6 | 11.23 | Jun. | 5333.2 | 5364.9 | 0.60 | 5735.7 | 7.55 | ||
| Jul. | 4383.9 | 4405.0 | 0.48 | 4313.0 | 1.62 | Jul. | 4384.5 | 4330.5 | 1.23 | 4645.8 | 5.96 | ||
| Aug. | 4946.5 | 4962.9 | 0.33 | 5025.9 | 1.60 | Aug. | 4995.3 | 4776.5 | 23.88 | 5074.0 | 31.60 | ||
| Sep. | 3532.0 | 3555.9 | 0.68 | 3623.6 | 2.59 | Sep. | 3435.2 | 3532.5 | 2.83 | 3881.8 | 13.00 | ||
| Oct. | 3187.3 | 3422.0 | 7.36 | 3394.0 | 6.48 | Oct. | 3397.8 | 3610.9 | 6.27 | 3727.4 | 9.70 | ||
| Nov. | 2425.9 | 2639.2 | 8.79 | 2628.5 | 8.35 | Nov. | 2462.4 | 2800.5 | 13.73 | 2924.7 | 18.78 | ||
| Dec. | 1827.5 | 2099.3 | 14.87 | 1936.0 | 5.94 | Dec. | 1970.4 | 2171.0 | 10.18 | 2320.8 | 17.78 | ||
| 20′ Jan. | 1987.1 | 2224.3 | 11.94 | 2239.9 | 12.72 | 20′ Jan. | 2010.9 | 2137.2 | 6.28 | 2171.7 | 7.99 | ||
| Feb. | 2859.6 | 3203.5 | 12.03 | 3110.7 | 8.78 | Feb. | 3065.6 | 3208.3 | 4.65 | 3352.2 | 9.35 | ||
| Mar. | 4284.6 | 4658.9 | 8.74 | 4536.1 | 5.87 | Mar. | 4517.8 | 4698.8 | 4.01 | 4902.4 | 8.51 | ||
| Average | 3842.4 | 3991.9 | 6.25 | 3984.5 | 5.02 | Average | 3848.7 | 3941.6 | 5.09 | 4194.6 | 9.78 |
| ID | Month | Actual | Estimation (IDW) | MAPE (IDW) | ASOS * | MAPE (ASOS *) | ID | Month | Actual | Estimation (IDW) | MAPE (IDW) | ASOS * | MAPE (ASOS *) |
|---|---|---|---|---|---|---|---|---|---|---|---|---|---|
| °C | °C | % | °C | % | °C | °C | % | °C | % | ||||
| Case 1 | 19′ Apr. | 15.22 | 14.92 | 1.98 | 15.0 | 1.73 | Case 2 | 19′ Apr. | 17.44 | 14.35 | 17.72 | 14.5 | 16.65 |
| May | 23.67 | 22.11 | 6.61 | 22.3 | 5.90 | May | 24.45 | 20.60 | 15.73 | 21.0 | 14.23 | ||
| Jun. | 24.03 | 22.55 | 6.16 | 22.6 | 5.98 | Jun. | 26.87 | 22.96 | 14.54 | 23.3 | 13.44 | ||
| Jul. | 27.89 | 26.72 | 4.18 | 26.8 | 3.74 | Jul. | 29.02 | 26.01 | 10.37 | 26.2 | 9.81 | ||
| Aug. | 29.18 | 27.81 | 4.70 | 28.1 | 3.74 | Aug. | 31.49 | 27.70 | 12.04 | 28.1 | 10.93 | ||
| Sep. | 24.25 | 23.91 | 1.43 | 24.1 | 0.72 | Sep. | 26.91 | 23.85 | 11.36 | 24.2 | 10.18 | ||
| Oct. | 18.91 | 19.04 | 0.73 | 19.2 | 1.67 | Oct. | 21.32 | 18.29 | 14.21 | 18.6 | 12.56 | ||
| Nov. | 12.30 | 13.09 | 6.45 | 13.3 | 8.47 | Nov. | 14.80 | 12.32 | 16.77 | 12.7 | 14.11 | ||
| Dec. | 5.59 | 7.06 | 26.30 | 7.2 | 28.72 | Dec. | 7.71 | 5.92 | 23.16 | 6.3 | 18.23 | ||
| 20′ Jan. | 5.62 | 6.46 | 14.85 | 6.6 | 16.62 | 20′ Jan. | 7.36 | 5.40 | 26.55 | 5.9 | 19.33 | ||
| Feb. | 6.38 | 7.50 | 17.61 | 7.6 | 19.06 | Feb. | 8.87 | 6.55 | 26.19 | 6.9 | 22.40 | ||
| Mar. | 11.58 | 11.84 | 2.25 | 11.6 | 0.13 | Mar. | 13.52 | 10.72 | 20.75 | 10.5 | 22.04 | ||
| Average | 17.05 | 16.92 | 7.77 | 17.03 | 8.04 | Average | 19.15 | 16.22 | 17.45 | 16.52 | 15.33 | ||
| Case 3 | 19′ Apr. | 16.47 | 14.76 | 10.35 | 15.4 | 6.56 | Case 4 | 19′ Apr. | 15.86 | 13.65 | 13.91 | 13.8 | 12.80 |
| May | 23.39 | 20.95 | 10.46 | 21.7 | 7.10 | May | 24.15 | 20.79 | 13.90 | 21.2 | 12.42 | ||
| Jun. | 25.34 | 22.84 | 9.86 | 23.2 | 8.53 | Jun. | 27.38 | 23.23 | 15.16 | 23.6 | 13.78 | ||
| Jul. | 27.69 | 25.61 | 7.51 | 25.9 | 6.44 | Jul. | 29.69 | 26.02 | 12.35 | 26.3 | 11.46 | ||
| Aug. | 30.28 | 27.64 | 8.73 | 28.3 | 6.39 | Aug. | 31.42 | 27.18 | 13.48 | 27.8 | 11.54 | ||
| Sep. | 26.14 | 23.73 | 9.22 | 24.1 | 7.92 | Sep. | 25.25 | 22.77 | 9.83 | 23.0 | 8.79 | ||
| Oct. | 21.45 | 18.84 | 12.15 | 19.7 | 8.07 | Oct. | 18.10 | 16.64 | 8.05 | 16.9 | 6.41 | ||
| Nov. | 14.46 | 13.09 | 9.45 | 14.0 | 3.53 | Nov. | 9.85 | 9.19 | 6.77 | 9.2 | 6.19 | ||
| Dec. | 8.04 | 6.62 | 17.67 | 7.4 | 7.60 | Dec. | 2.72 | 2.48 | 8.80 | 2.5 | 9.33 | ||
| 20′ Jan. | 7.65 | 6.08 | 20.58 | 6.8 | 11.48 | 20′ Jan. | 3.58 | 2.79 | 21.99 | 3.2 | 11.76 | ||
| Feb. | 8.96 | 7.32 | 18.32 | 8.0 | 10.17 | Feb. | 5.61 | 4.03 | 28.02 | 4.0 | 28.15 | ||
| Mar. | 13.06 | 11.51 | 11.90 | 12.0 | 8.47 | Mar. | 11.33 | 9.94 | 12.31 | 9.8 | 13.80 | ||
| Average | 18.58 | 16.58 | 12.18 | 17.21 | 7.69 | Average | 17.08 | 14.89 | 13.71 | 15.11 | 12.20 | ||
| Case 5 | 19′ Apr. | 16.12 | 13.80 | 14.40 | 13.9 | 13.81 | Case 6 | 19′ Apr. | 15.82 | 13.77 | 12.96 | 13.7 | 13.71 |
| May | 22.49 | 20.85 | 7.31 | 21.1 | 6.21 | May | 21.42 | 19.84 | 7.41 | 19.6 | 8.57 | ||
| Jun. | 25.21 | 23.38 | 7.26 | 23.6 | 6.44 | Jun. | 25.17 | 22.45 | 10.79 | 22.3 | 11.60 | ||
| Jul. | 28.02 | 26.17 | 6.61 | 26.4 | 5.72 | Jul. | 28.73 | 25.93 | 9.75 | 26.0 | 9.58 | ||
| Aug. | 29.47 | 27.26 | 7.48 | 27.8 | 5.51 | Aug. | 30.92 | 27.52 | 11.01 | 27.9 | 9.65 | ||
| Sep. | 24.40 | 22.84 | 6.41 | 23.0 | 5.57 | Sep. | 26.05 | 23.35 | 10.37 | 23.4 | 10.06 | ||
| Oct. | 17.63 | 16.51 | 6.37 | 16.9 | 4.32 | Oct. | 20.97 | 17.85 | 14.89 | 18.1 | 13.62 | ||
| Nov. | 9.60 | 8.96 | 6.63 | 8.9 | 6.79 | Nov. | 14.07 | 11.27 | 19.91 | 11.5 | 18.49 | ||
| Dec. | 2.74 | 2.02 | 26.08 | 2.1 | 24.64 | Dec. | 7.45 | 5.03 | 32.42 | 5.3 | 29.13 | ||
| 20′ Jan. | 3.28 | 2.48 | 24.25 | 2.8 | 15.13 | 20′ Jan. | 6.28 | 4.42 | 29.58 | 4.5 | 28.03 | ||
| Feb. | 4.84 | 3.86 | 20.28 | 3.8 | 22.27 | Feb. | 7.06 | 5.41 | 23.47 | 5.2 | 26.45 | ||
| Mar. | 10.44 | 10.03 | 3.93 | 9.9 | 5.22 | Mar. | 11.12 | 9.91 | 10.86 | 9.2 | 17.15 | ||
| Average | 16.19 | 14.85 | 11.42 | 15.02 | 10.14 | Average | 17.92 | 15.56 | 16.12 | 15.56 | 16.34 |
Publisher’s Note: MDPI stays neutral with regard to jurisdictional claims in published maps and institutional affiliations. |
© 2022 by the authors. Licensee MDPI, Basel, Switzerland. This article is an open access article distributed under the terms and conditions of the Creative Commons Attribution (CC BY) license (https://creativecommons.org/licenses/by/4.0/).
Share and Cite
Lee, Y.; Choi, D.; Jung, Y.; Ko, M. Application of Technology to Develop a Framework for Predicting Power Output of a PV System Based on a Spatial Interpolation Technique: A Case Study in South Korea. Energies 2022, 15, 8755. https://doi.org/10.3390/en15228755
Lee Y, Choi D, Jung Y, Ko M. Application of Technology to Develop a Framework for Predicting Power Output of a PV System Based on a Spatial Interpolation Technique: A Case Study in South Korea. Energies. 2022; 15(22):8755. https://doi.org/10.3390/en15228755
Chicago/Turabian StyleLee, Yeji, Doosung Choi, Yongho Jung, and Myeongjin Ko. 2022. "Application of Technology to Develop a Framework for Predicting Power Output of a PV System Based on a Spatial Interpolation Technique: A Case Study in South Korea" Energies 15, no. 22: 8755. https://doi.org/10.3390/en15228755
APA StyleLee, Y., Choi, D., Jung, Y., & Ko, M. (2022). Application of Technology to Develop a Framework for Predicting Power Output of a PV System Based on a Spatial Interpolation Technique: A Case Study in South Korea. Energies, 15(22), 8755. https://doi.org/10.3390/en15228755

