Next Article in Journal
Geology and Geochemistry of the Hydrocarbon Compositional Changes in the Triassic Montney Formation, Western Canada
Next Article in Special Issue
Optimizing Energy Management in Microgrids Based on Different Load Types in Smart Buildings
Previous Article in Journal
Smart Energy for a Smart City: A Review of Polish Urban Development Plans
Previous Article in Special Issue
High-Efficiency Power Cycles for Particle-Based Concentrating Solar Power Plants: Thermodynamic Optimization and Critical Comparison
 
 
Font Type:
Arial Georgia Verdana
Font Size:
Aa Aa Aa
Line Spacing:
Column Width:
Background:
Article

How Multi-Criterion Optimized Control Methods Improve Effectiveness of Multi-Zone Building Heating System Upgrading

by
Ahmad Esmaeilzadeh
1,2,
Brian Deal
3,
Aghil Yousefi-Koma
2,* and
Mohammad Reza Zakerzadeh
4
1
Smart Energy Design Assistance Center (SEDAC), Department of Landscape Architecture, University of Illinois Urbana-Champaign, Champaign, IL 61820, USA
2
Center of Advanced Systems and Technologies (CAST), School of Mechanical Engineering, College of Engineering, University of Tehran, Tehran 15614, Iran
3
Department of Landscape Architecture, University of Illinois Urbana-Champaign, Champaign, IL 61820, USA
4
School of Mechanical Engineering, College of Engineering, University of Tehran, Tehran 15614, Iran
*
Author to whom correspondence should be addressed.
Energies 2022, 15(22), 8675; https://doi.org/10.3390/en15228675
Submission received: 18 October 2022 / Revised: 9 November 2022 / Accepted: 13 November 2022 / Published: 18 November 2022
(This article belongs to the Special Issue Renewable Energy Integration into Power Grids and Buildings)

Abstract

This paper aims to develop multi-objective optimized control methods to improve the performance of retrofitting building heating systems in reducing consumed energy as well as providing comfortable temperature in a multi-zone building. While researchers evaluate various controllers in specific systems, providing a comprehensive controller for retrofitting the existing heating systems of multi-zone buildings is less investigated. A case study approach with a four-story residential building is simulated. The building energy consumption is modeled by EnergyPlus. The model is validated with energy data. Then, the building steam system model is upgraded, and in the other case, renewed by a hydronic system instead of a steam one. Three optimized controller groups are developed, including Model Predictive Controller (MPC), fuzzy controllers (Fuzzy Logic Controller (FLC) and an Optimized Fuzzy Sliding Mode Controller (OFSMC)), and optimized traditional ones. These controllers were applied to the upgraded steam and hydronic heating systems. The control methods affected the tuning of the boiler feed flow by regulating the condensing cycle and circulating the pump flow of the hydronic system. Accordingly, renewing the heating system improves energy efficiency by up to 29% by implementing a hydronic system instead of the steam one. The fuzzy controllers increased renewing effectiveness by providing comfortable temperatures and reducing building environmental footprints by up to 95% and 12%, respectively, compared with an on/off controller baseline.

1. Introduction

The rapid growth of infrastructure, industries, and buildings has led to increased energy needed for heating and cooling [1]. Globally, almost 50% of consumed energy is used for heating and cooling, and 80% of this comes from residential and commercial buildings [2]. Therefore, it is crucial to apply active control techniques to Heating, Ventilating, and Air-Conditioning (HVAC) systems to decrease energy usage [3] and maintain comfortable indoor conditions [4]. Providing a comfortable condition while consumed energy is reduced results in increasing the efficiency and sustainability of the systems [5].
So-called “intelligent” or “smart” building technologies provide opportunities to improve energy efficiency and building comfort by means of implementing HVAC control systems [6]. Through developments in computational simulations, it is possible to apply optimization and control methods to buildings [7]. The literature describes three basic types of controllers and optimization methods that improve building energy management systems: Model Predictive Control (MPC) [7,8], fuzzy logic system [9,10], and Genetic Algorithm (GA) [11]. While studies proposed optimal control methods based on specific system performances [12], the computational cost of tuning controllers leads us to design a comprehensive controller that improves the energy efficiency of various systems. The performances of optimization methods in building energy management systems or HVAC components are investigated, but their integration and their behavior in providing comprehensive controllers are less studied. Additionally, evaluating the intelligent controller, including GA, Fuzzy Logic Control (FLC), and MPC, in comparison to traditional ones leads us to find the best applicable methodology [13,14]. In following our previous research [15], developing a methodology to design a comprehensive controller for various building heating systems is studied by means of combining fuzzy sliding mode controller, GA, MPC, and the neural network temperature estimator. Considering the building details in simulation by using the EnergyPlus model as well as investigating multi-zone residential buildings, including 21 thermal zones and 53 radiators, is the other novelty of this paper. Without this knowledge, the opportunity of finding an effective optimization method to develop the next generation of traditional controllers is lost.
The unique contributions of this paper include: (1) Developing a four-story residential building model including 21 thermal zones; (2) validate the building energy model with real energy consumption data; (3) design multi-criterion optimized control methods based on combining intelligent methodologies, constituting GA, MPC, Neuro-fuzzy temperature predictor, and fuzzy logic system; (4) comparing the effectiveness of designed controllers in two different building heating systems including steam boiler and hydronic system; and (5) identifying MPC and fuzzy controllers as comprehensive control methodologies based on their effectiveness in improving environmental footprints and energy efficiency in comparison with traditional controllers including, Proportional-Integral-Derivative (PID) and On/Off controllers.
To our knowledge, no study has explored the effects of combining controllers in two different heating systems of a building model calibrated to a real-life building’s utility consumption to enhance simulation accuracy.

2. Literature Review

The application of artificial intelligence and technologies in HVAC control is an ongoing research area because of the fact that this type of algorithm typically needs a massive quantity of high-quality, real-world data [16,17]. Providing occupancies with comfortable conditions as well as reducing consumed energy are the main objectives of the controller design process [18]. Accordingly, predictive controller, optimization algorithm, and fuzzy logic are the main implemented methodology to achieve optimum energy-efficient method [16]. The simultaneous combination of these algorithms and a Neuro-fuzzy temperature predictor is provided in this paper, resulting in a comprehensive optimal methodology and reducing the data required by various systems.
In recent years, FLC has been used for various building HVAC systems to assess their control potential because it does not require a precise model [19]. The fuzzy logic system was implemented by Pazouki et al. [20] to seek the best results in optimizing building energy management during retrofitting process with the minimum sensitivity upon uncertain parameters. While selecting the best Building Energy Management System (BEMS) under non-deterministic environments is an extremely challenging task, implementing fuzzy systems can reduce information loss to some degree [21]. Therefore, implementing a fuzzy logic system improves the robustness of the controller in uncertain conditions. Multi-objective optimization, flexibility, and responding to unexpected output are the other abilities of FLC [22]. Incorporating a Fuzzy Inference System (FIS) and Artificial Neural Network (ANN) resulted in the development of six control methods. Ahn and colleagues [4] evaluated the effectiveness of these control methods in five different climate zones. The controllers adjust the temperature and airflow to regulate space temperature. By using this method, temperatures are more comfortable, and consumed energy is reduced [4]. The other research investigated a fuzzy logic system to synchronize the supplied heat with variable heat loads in the thermal barrier system. They found that the implementation of this controller resulted in providing comfortable temperatures as well as reducing energy costs and consumption [23]. The fuzzy logic system was implemented to overcome the on/off fixed operating range in providing thermal comfort in residential buildings. In this research, the fuzzy logic system resulted in better performance compared to the conventional on/off control methods [24]. A combination of a fuzzy logic system, ANN, and GA was utilized by Papantoniou et al. to optimize the annual consumed energy in a hospital. By applying this method, energy consumption is reduced by 36%, according to the TRNSYS model [25]. Simplifying the simulation, improving model management, predicting the system’s future, and multi-criterion improvement could be mentioned as the results of fuzzy logic system application. While the performance of FLC is evaluated on a single heating system for a single thermal zone model, the impact of fuzzy logic systems in providing comfort conditions and energy consumption in multi-zone buildings is less investigated.
As one of the main optimization methodologies, the genetic algorithm is implemented to improve the environmental footprints of the building, including energy and CO2 emissions [26]. In addition, predicting the thermal behavior of buildings is an important aspect of the implementation of techniques to reduce primary energy consumption. Combining optimization algorithms and control methodologies can overcome building energy problems, as concluded in optimized controllers, such as the model predictive controller [27,28,29,30,31,32,33,34,35,36,37,38,39,40]. Tabares-Velasco and colleagues [33] found that applying an MPC reduces cooling electricity costs by up to 30% in a simulated single-zone building by considering the Time-of-Use billing structure [33]. The predictive controller is utilized to improve HVAC performance based on humidity and temperature level. The effectiveness of the predictive controller was also compared with a fuzzy-model-based controller in setting indoor temperatures and humidity levels [34]. Improving the energy efficiency of radiant floor heating as well as reducing heating system response time are derived from implementing MPC on the state-space model of a radiant floor heating system concluded by Chen et al. [13]. Comparing the efficacy of MPC and a rule-based control strategy in a large-sized building heating system resulted in overcoming MPC with a 30% energy saving [35]. The application of the MPC strategy based on weather and electricity cost predictions presented the effectiveness of this method in improving energy saving [36]. Afram and Janabi-Sharifi [3] investigated the effect of the MPC parameters on its performance in building HVAC systems. Based on this study, the prediction horizon, control horizon, and sampling time affect MPC accuracy, computational cost, and response [3]. While MPC improves the energy efficiency of the building, its performance strongly depends on the quality of the forecast of the disturbances [37]. Therefore, various building models, nonlinear models, and scenario-based MPC have been developed to overcome this obstacle. The MPC is known as a capable controller in building energy optimization, especially when the building is modeled accurately. The prediction horizon, control horizon, and time step are the key parameters that affect the MPC performance. The MPC efficiency is evaluated by applying it to single-zone buildings, hybrid systems, and experimental studies, while the performance of MPC in multi-zone buildings and the combination of MPC with GA are less investigated.
In the next section, the building condition, zones clustering, floors conditions, thermal equipment, and weather conditions are described. Then, the simple thermal equation of the heating system is presented to understand the minimum required energy. The fourth section explains the controllers’ design methods. After that, the results of the application of the designed controllers are presented. Finally, the effectiveness of various control methods is compared in the discussion part. Then, the performance of optimal methodology for the building based on the objectives is concluded.

3. Energy Modeling

3.1. Building Description

The building used in this study is a four-story, 21-unit residential building in Central Illinois. The building has a total of 23,000 ft 2 (2140 m 2 ) and 45 total residents. It consists of three levels of condos, with seven units on each level and an unconditioned basement/entry level. Figure 1 shows the site plan overlaid with a typical floor plan. Each condo unit is approximately 1000 ft 2 (93 m 2 ) and has two bedrooms and two bathrooms.
There is no central ventilation or cooling systems. Infiltration and operable windows provide ventilation in each condo unit. A single natural-gas-fired steam boiler placed in the basement produces heating. The steam radiators via a one-pipe system are utilized to distribute steam in each condo unit. The steam boiler is designed to have an input of 2,713,000 Btu/h (795 kW) and an output of 2,176,000 Btu/h (637 kW) for a total thermal efficiency of 80%. Each condo unit has between seven and nine steam radiators located on the exterior walls. There is typically one radiator per room throughout the building. There are 53 total radiators on each floor, for a total of 159 radiators in the building.
Two natural gas-fired water heaters provide domestic hot water. The units are designed based on a 100-gallon tank, with an input of 199,000 Btu/h (58 kW) and thermal efficiency of 80%.

3.2. Building Thermal Modelling

We used EnergyPlus v 9.2.0 to model the building. To join EnergyPlus and MATLAB/SIMULINK, the MLEP library of SIMULINK is employed, which requires that there are no numerical errors in the EnergyPlus simulation to apply the controllers to the building facility. Each Condo is defined as a separate thermal zone; there are seven zones on three floors, for a total of 21 zones. The heating system, including the boiler and radiators, is simulated to supply the required heating. One radiator is implemented in every zone to simplify modeling. The basement of the building is empty and separates the building zones from the ground. Domestic Hot Water (DHW) is modeled through the application of a typical usage schedule for the building to more accurately represent the total-building energy consumption.
The building’s brick-faced walls are original to the structure and have no insulation. The roof construction is wood decking covered with ½ inch (2.5 cm) of insulation and a reflective membrane with a thermal resistance of R-1. The windows are single-pane wood sash windows. Exterior storm windows were added to each window. The building has a whole-building window-to-wall ratio of approximately 25%. This building was originally constructed in 1905 and underwent major renovations in 1998. The initial model of the building implemented in EnergyPlus is represented in Figure 2.
Table 1 provides a summary of the key parameters used to model the building, which represents the base case for energy analysis.
These values were estimated based on site visit observations and professional handbooks, including [38,39].
Based on the building information, the occupants set the air temperature in the range of 20–25 °C for all zones all day long. Additionally, the DHW system regulates hot water temperature at 43.3 °C for each fixture. We apply an on/off controller combined with a regulator to maintain indoor temperatures as the primary controller. The on/off controller turns the boiler on when the indoor air temperatures of four zones decrease below 22 °C. Additionally, the boiler is turned off when the indoor temperatures of four zones increase above 25 °C.
The occupants, their activities, DHW system, equipment, and lighting-system utilization schedules are presented in Figure 3. These schedules are our assumptions based on typical residential use patterns [40].
The schedules follow a typical usage pattern, with usage dropping off during the day as occupants leave for work, picking up again in the evening, and dropping off at night as the occupants’ sleep.

3.3. Thermal Modelling Equation

In this section, we present the thermal equation of the building to explain the modeling calculation. The energy exchanges to the building by radiation, conduction, and ventilation were calculated according to BS EN 12831 [41]. The energy is generated in the building by a boiler and water-heater mixer. Occupancy, equipment, and lighting loads contribute a small portion of the required energy of the building. By considering the building as a system and based on the energy conservation law, the equation of the transferred energy is obtained as follows:
E ˙ T r a n s f e r r e d + E ˙ g e n = E ˙ s t
In this relation, E ˙ T r a n s f e r r e d is the amount of transferred energy rate. E ˙ g e n represents the amount of generated energy rate by various facilities in the building. The energy level of the system is presented by E ˙ s t . The transferred energy is calculated based on BS EN 12831. Accordingly, the transferred energy breaks down into two main branches, including exchange energy through walls, windows, roofs, floors, and thermal bridges and transferred energy by the ventilation system [41].
The transmission energy rate for a heated space is calculated as follows:
T , i = ( Q T , i e + Q T , i u e + Q T , i g + Q T , i j ) ( T i n T O u t )
In this equation, T i n shows the indoor temperature and T o u t indicates the ambient temperature, Q T , i e represents the building envelope transmission heat-loss coefficient, Q T , i u e is the unheated space transmission heat-loss coefficient, the ground-energy transmission coefficient is shown by Q T , i g , and Q T , i j indicates the coefficient of transmission energy to another zone with different temperature. This coefficients are calculated based on reference [41].
The other part of lost energy is related to the ventilation system ( V i ). The ventilation heat loss is calculated as follows:
V i = H v , i ( T i n T O u t )
H v , i indicates the ventilation heat-loss coefficient in Watt per Kelvin (W/K). The following equation determines this coefficient:
H v , i = V ˙ i · ρ · C p
  • V ˙ i represents the airflow rate of the heated space. The density of the air is shown by ρ , and C p indicates the specific heat capacity of the air at T i n .
  • V ˙ i is determined based on the ventilation system in the considered building. Based on the utilized system in the building, the feed air is supplied through the adjacent basement space. The airflow rate of the heated space is calculated as follows:
    V ˙ i = V ˙ i n f , i + V ˙ s u , i · f v , i + V ˙ m e c h , i n f , i
The infiltration airflow rate of the heated space is applied by V ˙ i n f , i in this equation. V ˙ s u , i represents the heated space’s supply airflow rate, and V ˙ m e c h , i n f , i indicates the surplus exhaust airflow rate of the heated space. Additionally, f v , i shows the temperature reduction factor, which is defined as follows:
f v , i = T i n T s u , i T i n T o u t
T s u , i represents the supply air temperature into the heated space.
V i ˙ must be calculated by considering the minimum air exchange rate ( V ˙ m i n , i ), which is presented as follows:
V ˙ m i n , i = n m i n · V i
n m i n presents the minimum external air exchange rate per hour, and V i indicates the volume of the heated space. The external air exchange rate is considered, based on [42], to be equal to 0.8.
The infiltration airflow rate of every zone ( V ˙ i n f , i ) is considered equal to every thermal zone space per hour.
The supply airflow rate ( V ˙ s u , i ) is determined based on the considered HVAC system for the building. The surplus exhaust airflow rate ( V ˙ m e c h , i n f ) is calculated for the whole building as follows:
V ˙ m e c h , i n f = m a x ( V ˙ e x V ˙ s u , 0 )
V ˙ e x and V ˙ s u present the exhaust airflow rate and the supply airflow rate for the whole building, respectively. To determine the exhaust airflow rate of every zone, the ventilation calculated in Equation (8) has equal exhaust rates.

3.4. Model Validation

The building’s thermal systems are simulated in EnergyPlus by considering the building’s thermal characteristics, including the occupancies, domestic hot water systems, electric facilities, and lighting systems. We applied the weather conditions by utilizing the O’Hare airport weather information, which is presented in EnergyPlus [43]. Figure 4 represents Heating Degree Days (HDD) and Cooling Degree Days (CDD) based on the applied weather. The reference temperature for calculating HDD and CDD is equal to 65 °F, based on [44].
According to the HDD presented in Figure 4, the building’s heating system is implemented from October to April annually, and the simulation results have to be considered during this period.
The comparison of the monthly consumed gas of the building in the sample year simulation and the real data presented in Figure 5 confirms the reliability of the building model.
Figure 6 represents the monthly average temperature during a 1-year simulation and actual information. By considering the effect of infiltration in the real building and ignoring the effect of doors in the simulation and based on the outdoor temperature difference in simulation and actual condition, the simulated consumed gas accurately follows the real gas consumption. The maximum error of the simulation is less than 14%, and the outdoor temperature difference of that month for simulation and real weather is also 12%. Therefore, the results of the simulation are reliable based on the consumed gas trend.

3.5. Upgrading of Heating System

3.5.1. Steam Heating System

According to the initial system, the application of controllers seems impractical because of the boiler’s constant firing rate and the radiators’ manual valves. Therefore, we upgrade the boiler burner with a variable-firing-rate unit, resulting in a potential controller application. The initial investment for this upgrade is estimated to be about USD 5000. Additionally, control valves were added to the radiators to regulate the steam based on zone temperatures. The capital cost of the control valves is estimated to be approximately USD 200 per radiator. Assuming that these are installed on all of the radiators in the units currently without thermostats (127 radiators), the total capital cost would be USD 25,400. Accordingly, the total cost of the upgrade is estimated to be about USD 30,400.

3.5.2. Hydronic Heating System

Based on the limitations of the steam heating system, including the minimum required flow of the boiler and the minimum steam temperature of the system, and in order to evaluate the effectiveness of the controllers in different heating systems, the hydronic system was implemented instead of a steam one as a retrofitting strategy in another simulation. The radiators were placed the same as the steam radiators, one per room. Renewing the initial steam heating system to a hydronic one requires an investment of about USD 30,000 for a hydronic system, USD 8000 for the installation and engineering, and USD 10,541 for the thermostatic radiator valves. Therefore, the investment in a hydronic system is predicted to be about USD 48,541.

4. Designing Controller

Based on the literature review, we found that the MPC and fuzzy logic system are key methods to improve HVAC efficiency. On the other hand, GA is one of the most effective optimization methods implemented to reduce consumed energy. The traditional controllers of the system are designed based on the hysteresis loop for the on/off controller and Proportional-Integral-Derivative (PID) controller. Therefore, we developed three Branches of control methods combined with GA to apply to the building simulation, including MPC, FLCs, and traditional controllers.
In other words, in order to reduce the consumed energy in the HVAC system, the flow rates of different heating systems, including steam traps, condensate pumps, and the radiator flows of a steam system and the circulating pump and radiator flows of a hydronic system, are controlled. The controllers are designed based on minimizing consumed energy as well as providing comfortable temperatures in the building’s thermal zones. Based on the initial building information, the model assumes that the spaces are constantly occupied, so there are no setbacks.
We set the indoor temperatures of different thermal zones in the range of 20–25 °C based on the initial condition of the building (the setpoint temperature of the first floor, second floor, and third floor is considered equal to 20 °C, 22.5 °C, and 25 °C, respectively).

4.1. MPC-GA

In the last few years, MPC has received significant attention from the research community to manage energy in buildings [31]. To simplify the complexity of a nonlinear multi-zone building model and accelerate the application of MPC, we designed the Neuro-fuzzy temperature predictor to implement as the model in the MPC design process. The pump flow rate and ambient temperature are considered as the input of the neuro-fuzzy system. The zones’ mean temperature is the output of the predictor. The information from January and February 2011 was implemented to train and test the neuro-fuzzy model. Additionally, we applied the back-propagation method to optimize the grid partitions.
The control horizon, prediction horizon, and sample time are known parameters in the performance of MPC [3]. Based on the building simulation constraints, changing the MPC sample time is not possible, while the others could be tuned by a numeric method. Accordingly, Pareto-GA was utilized to optimize the MPC control horizon and prediction horizon in order to reduce the consumed energy as well as improve the regulation of the indoor temperature. The GA parameters are presented in Table 2.
Table 3 presents the control horizon and prediction horizon that resulted from applying Pareto-GA to the MPC design simulation.

4.2. Fuzzy Logic System

The fuzzy logic system provides effective optimization for the nonlinear multi-objective problem [45]. Providing comfortable temperatures and reducing consumed energy are considered to be the objectives of designing fuzzy logic systems. Accordingly, we designed two types of fuzzy logic systems to apply to the building simulation.

4.2.1. Fuzzy Logic Controller (FLC)

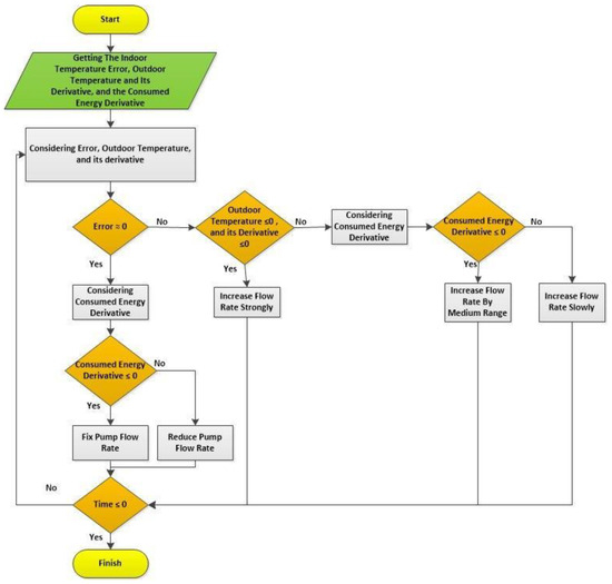
The outdoor temperature and its variation affect the amount of energy required to supply comfortable conditions. The difference in zone temperatures and setpoints (defined as the system error) is the other valuable parameter for regulating pump flow or steam valve position to supply the required energy. Additionally, the rate of consumed gas presents the trend of building energy consumption. Accordingly, the rate of consumed gas, outdoor temperature and its derivative, and the system error are considered as the input for the fuzzy logic system to optimize energy consumption and provide comfortable temperatures. The fuzzy logic system calculates the flow rate of the pump. The membership functions of system error, outdoor temperature and its derivative, and the consumed gas rate were designed by Gaussian function, including 3, 5, 3, and 3 functions, respectively. The rules of the fuzzy logic system were designed based on reducing the rate of consumed gas as well as providing comfortable temperatures. The rules are aligned based on the flowchart presented in Figure 7.

4.2.2. Optimized Fuzzy Sliding Mode Controller (OFSMC)

Sliding Mode Control (SMC) is a variable structure method that is designed to drive and constrain the system state to settle within a neighborhood of the switching function [46]. By considering the complexity of the system, developing SMC creates some difficulty and instability through the chattering that occurs as a result of inaccurate system equations. Accordingly, the fuzzy logic system was designed to enhance the effects of a simplified model and provide the benefits of SMC.
In order to design a fuzzy logic system, we define the switching function (S) of SMC as:
S = C e + e ˙
where e = T d T and C is satisfied with the Hurwitzian stability condition.
On the other hand, we considered reducing the consumed energy rate that resulted from combining the rates of consumed electricity and gas to optimize the fuzzy logic system. The output of OFSMC determines the flow rate of the pump. The membership functions of the inputs and output that resulted from trial and error and [46] logic system are presented in Figure 8.
The rules of OFSMC are defined to reduce the amount of “S” as well as consider the consumed energy rate. K presents the fraction of the maximum flow of the pump.

4.3. Traditional Controller

The On/Off and PID controllers are identified as the two subgroups of traditional control methods. Implementing conventional controllers is justified based on their low initial cost and their simple structure [47,48].

4.3.1. On/Off Controller

The On/Off control modes switch between the maximum and zero [49]. The total differences in zone temperatures and the setpoints are considered as the input of on/off controllers. We implemented GA to optimize maximum pump flow in order to reduce consumed energy as well as decrease the difference between indoor temperatures and setpoints. Accordingly, the maximum pump flow rate of the heating system is considered 0.7 fractions of the initial operation.

4.3.2. PID Controller

The PID controllers are feedback ones, which implement system errors as the input [47]. This controller can be easily tuned for Single-Input and Single-Output (SISO) systems, while regulating this for Multi-Input Multi-Output (MIMO) systems is sometimes impossible. This type of controller does not work appropriately for non-linear and complex systems [3,50]. We utilized GA to tune the PID coefficient in order to improve its efficiency in providing comfortable temperatures and reducing building energy consumption. Additionally, we implemented a fuzzy logic system to tune the PID coefficient as the secondary design method based on the non-linearity of the system. Therefore, two types of PID were implemented to tune the pump flow rate, including PID, tuned by GA (PID-GA), and PID regulated by a fuzzy logic system (Fuzzy-PID).
PID-GA
The MIMO Pareto genetic algorithm was implemented to tune the coefficients of PID. The total consumed energy (including gas and electricity) and the summation of the differences between the zone temperatures and setpoints are considered to be the inputs of GA. The outputs of the GA consist of the Proportional, Integral, and Derivative coefficients of the PID controller. The GA parameters were designed based on Table 4.
Fuzzy-PID
We designed a fuzzy logic system according to the described methodology in [11] to tune the PID coefficients. Based on this method, the summation of the errors and their derivative is defined as the input of a fuzzy logic system. The fuzzy logic system regulates the PID coefficients continuously during the simulation.

5. Results

The main objectives of developing optimized controllers are building energy-efficiency improvements and providing comfortable conditions. Accordingly, the indoor temperatures (which is considered the comfort parameter) and the consumed energy, including gas and electricity, are compared as the main objectives of controller development. Based on the HDD presented in Figure 4, the heating system supplies thermal heating energy from October to April. So, the controllers are applied to the building heating system from October to April to investigate their performance.

5.1. The Effect of Controllers on Occupancies Comfort Temperatures

The evaluation of controller effectiveness in providing comfortable temperatures for the occupants is determined based on the differences between zone temperatures and setpoint ones. Figure 9 and Figure 10 present the temperatures of 21 thermal zones by applying different control methods to a hydronic heating system and a steam heating system, respectively.
Accordingly, the hydronic heating system provides a more sustainable comfort temperature in comparison with the steam beating system. Predicting future temperature in MPC, fuzzy logic system, and OFSMC, resulting from the neuro-fuzzy temperature predictor and fuzzy logic system inputs, aims these controllers to identify cold weather accurately and provide the required heating in both hydronic and steam heating systems to set zone temperatures in a comfortable range.
While the constraints of the steam heating system lead controllers to provide a similar temperature during simulation, the most interesting aspect of controller applications is energy efficiency.
As a quantitative analysis, the FLC and OFSMC system set the zone temperatures on setpoint one during 84% of the simulation period and controlled the zone temperature in a comfortable range with 93% accuracy. The implementation of MPC-GA provides comfort temperatures in the zones during 75% and 85% of the simulation period in the hydronic system and steam system, respectively. The Fuzzy-PID controller regulates the pump flow rates so that the zones temperatures are controlled in a comfortable range by 80%. The application of an on/off controller results in providing comfortable temperatures in different zones by 50% and 85% of the simulation period of hydronic and steam systems, respectively. It seems predictable that the PID controllers could not control the zone temperatures because of the nonlinearity of the building heating systems. The results of applying PID controllers, including PID-GA and fuzzy-PID, confirm the failure of PID controllers in the nonlinear system.
Overall, regulating indoor temperatures by various controllers indicates that artificial intelligent controllers, including MPC-GA, FLC, and OFSMC, provide occupancy comfort temperatures better than traditional controllers.
The indoor temperatures of various floors are set at 20 °C, 22.5 °C, and 25 °C based on building real information. The minimum data scattering of the indoor temperatures in the steam heating system simulation and hydronic one is related to OFSMC and represents the potential of OFSMC in providing sustainable comfortable temperatures during simulation.
For an accurate investigation of controllers’ effectiveness in providing thermal comfort temperatures, we analyzed 21 zone temperatures by implementing the Analysis of Variance (ANOVA) method. This is a statistical methodology to analyze variation in a response variable [51]. The efficacies of controllers are compared in two heating systems, including hydronic and steam systems, as presented in Table 5.
Based on the ANOVA results, the fuzzy logic systems, including FLC and OFSMC, regulate the thermal zone temperatures with more than 93% accuracy in both heating systems during 85% of the simulation period. However, the FLC Sum of the square represents more accurate control of the indoor temperature; the requirement in tuning based on the building and condition leads us to choose other methodologies as a comprehensive controller.

5.2. The Effect of Controllers on Optimizing Energy Consumption

To evaluate control method performance on building energy optimization, we compared the consumed gas and electricity during building simulations. Figure 11 and Figure 12 present the consumed gas and electricity during the application of different control methods on the building heating systems.
The fuzzy logic systems, including FLC and OFSMC, reduce the consumed energy of the hydronic heating system by 24% and 27%, respectively, in comparison with the optimized on/off baseline. The PID controllers fail in optimization, especially after 1.5 months of simulating the system, based on the enormous ambient temperature reduction and nonlinearity of the system. The MPC designed based on the neuro-fuzzy temperature predictor reduces the consumed energy by 17% in comparison with the optimized on/off baseline.
Controller performances are affected by their predicting potential of the future condition in steam heating systems. The MPC-GA and FLC improve the energy efficiency of HVAC by 37% and 43% in comparison with the optimized on/off baseline. OFSMC and PID-GA resulted in reducing energy consumption by 22% and 18%, respectively. While the fuzzy-PID controller works accurately during the first 2 months of the simulation, it increases the flow rate of the steam system after the initial reduction in the ambient temperature and could not optimize energy consumption.

5.3. The Effect of Controllers on Operational Cost and Environmental Footprint

Applying the electricity and gas prices and their emission factor could extend the comprehensiveness of comparing control method efficacy. Table 6 represents the electricity and gas prices based on the building utility bill. Additionally, the estimated emission factor of the electricity (coal power plant) and the gas used in [52,53] are presented in Table 7.
Figure 13 and Figure 14 present the consumed energy, including gas and electricity, the CO2 emission, and operational cost of the building HVAC system for seven months of simulation to compare the performance of controllers in steam heating systems and hydronic systems.
Figure 13 represents the controllers’ efficacy on the building HVAC operational cost for two different heating systems. The proportionality between electricity and gas CO2 emissions and unit prices results in an equivalent level of operational cost and CO2 emission for various control methods. According to the initial investment, applying FSMC to a hydronic heating system returns initial investment in 7 years, while the application of MPC-GA/FLC on an upgraded steam heating system has a less than 6 years payback period.
On the other hand, Figure 14 shows the building’s HVAC environmental footprint, including CO2 emission and consumed energy. Accordingly, fuzzy logic systems could be considered retrofitting solutions to improve building energy efficiency, reducing CO2 emission and operational cost. The performances of the controllers based on their efficacy in heating system performance, providing comfortable conditions, and environmental footprints represent the role of future indoor temperature estimation in supplying thermal energy.
By considering the on/off steam system as the baseline, the PID controllers, including PID-GA and fuzzy-PID, could not meet the objectives of designing controllers, especially in the hydronic heating system. In the steam system, the system constraints force controllers to work between the fixed range. The genetic algorithm improves the PID in energy saving by comparing with the on/off baseline, while it is failed in providing comfort temperature.
The consumed energy, CO2 emission, operational cost reduction, and providing comfortable temperature for FLC, OFSMC, and MPC-GA in comparison with an on/off steam heating system are presented in Table 8.
The single most striking observation to emerge from the data comparison was the role of future prediction in improving controller performances. By considering the design process of FLC (which the ambient temperature is implemented to predict future conditions) and MPC-GA (which utilizes a neuro-fuzzy temperature predictor to estimate the indoor temperature under different conditions), it can be seen from the data in Table 8 that the predicting condition leads to almost 40% energy reduction and provides comfort conditions by more than 90%, mainly by applying the FLC and MPC-GA. The OFSMC regulates the temperature and reduces consumed energy, operational cost, and CO2 emission in unlimited conditions, while the OFSMC performance is influenced by restriction (resulting from comparing its effectiveness in steam and hydronic systems).
In summary, these results suggest that there is an association between controllers’ future condition prediction and their performances. On the other hand, heating system constraints affect control method efficiency. Accordingly, the controllers could be classified based on the application condition and design objectives. The OFSMC improves the building’s environmental footprint as well as providing comfortable conditions while its performance is influenced by heating system limitations. The MPC-GA reduces building environmental footprints; however, its effectiveness in supplying comfortable conditions is less than OFSMC and FLC. The application of FLC in building heating systems results in a significant increase in energy efficiency and providing comfortable conditions, while the logic system requires retuning based on the building conditions and the heating system. Therefore, a comprehensive controller could be provided based on the buildings and objectives.

6. Conclusions

This paper aims to develop a comprehensive control algorithm to improve the retrofitting process of the building heating system. Two different upgraded heating systems of a multi-zone residential building are simulated to evaluate the retrofitting process of a four-story residential building. The results of this investigation show that predicting future conditions based on weather information is vital to the performance of controllers. Therefore, it seems that utilizing a neuro-fuzzy model to predict buildings’ indoor future temperature is an integral part of designing controllers. Taken together, the results suggest that MPC-GA and fuzzy controllers improve energy efficiency and reduce environmental footprints in both upgraded and hydronic heating systems.
To evaluate the effectiveness of controllers under different restrictions, their performances in the steam heating system simulation with more constraints are estimated and compared to controllers’ efficacy in hydronic heating system simulation. The controllers regulate pump flow in the steam heating system and hydronic one so that providing the comfortable temperatures during the simulation period and reduce the operational cost of the building. In contrast, the performance of OFSMC in steam heating system simulations was reduced by increasing the system constraints. The analysis of indoor temperature and environmental footprints represents the performance of fuzzy controllers, encompassing FLC and OFSMC, which supply the comfort temperature during 95% of the simulation period and reduce environmental footprints by about 50% in comparison with on/off initial system. These findings suggest that, in general, the fuzzy logic systems, including FLC and OFSMC, provide comprehensive control methodology for different building HVAC systems, while FLC requires an auto-tuning method for every new building and new condition. These results suggest that HVAC systems could be equipped by OFSMC where they have the minimum constraints, while we could implement a fuzzy logic controller for limited HVAC systems in multi-zone buildings when it is retuned based on the conditions of the building.
Continued efforts are needed to make sure that fuzzy controllers can be considered as the comprehensive methodology for improving building HVAC energy efficiency and providing comfortable conditions in different systems and various conditions. A greater focus on the experimental evaluation of fuzzy logic controllers in various buildings’ HVAC systems could produce interesting findings that account more for providing the role of fuzzy systems in the next-generation of traditional controllers.

Author Contributions

Conceptualization, A.E., B.D. and A.Y.-K.; Methodology, A.E., A.Y.-K. and M.R.Z.; Software, A.E.; Validation, B.D.; Formal analysis, M.R.Z.; Investigation, A.Y.-K.; Resources, A.Y.-K.; Data curation, A.E.; Writing—original draft, A.E.; Writing—review & editing, B.D. and M.R.Z.; Visualization, M.R.Z.; Supervision, B.D., A.Y.-K. and M.R.Z.; Project administration, A.Y.-K.; Funding acquisition, B.D. and A.Y.-K. All authors have read and agreed to the published version of the manuscript.

Funding

The author(s) disclosed receipt of the following financial support for the research, authorship, and/or publication of this article: This work is based upon research funded by Iran National Science Foundation (INSF) under project No. 4013238.

Acknowledgments

The authors would like to thank the Smart Energy Design Assistance Center (SEDAC), Dept. of Landscape Architecture of the University of Illinois at Urbana-Champaign as well as Todd Rusk, Robert Nemeth, Shawn Maurer, and Linda Larsen for their support in this work.

Conflicts of Interest

The authors declare no conflict of interest.

Nomenclature and Acronym

TTemperature (°C)
E ˙ T r a n s f e r r e d Transferred energy to the system (W)
E ˙ g e n Generated energy inside the system (W)
E ˙ s t Energy changes inside the system (W)
T,iTransmission energy rate (W)
QTransmission coefficient (W/°C)
ρ Density (kg/m3)
C(J/kg. o C ) Thermal Capacity
VVentilation heat loss (W)
V ˙ airflow rate (m3/s)
MPCModel Predictive Controller
OFSMCOptimized Fuzzy Sliding Mode Controller
ANNArtificial Neural Network
HDDHeating Degree Days
PIDProportional-Integral-Derivative
SISOSingle-Input and Single-Output
ANOVAAnalysis of Variance
U i Total heat transfer coefficient of material (W/m2. °C)
AArea (m2)
eCorrection Factor
ilinear thermal transmittance (W/m. °C)
LLength (m)
b, f i j , f v i Temperature reduction factor
Hventilation heat loss coefficient (W/°C)
n m i n Minimum external air exchange rate per hour
tTime (s)
V i Volume of the heated space (m3)
FLCFuzzy Logic Controller
GAGenetic Algorithm
HVACHeating, Ventilation, Air-conditioning, and Cooling
FISFuzzy Inference System
CDDCooling Degree Days
SMCSliding Mode Control
MIMOMulti-Input Multi-Output

References

  1. Soni, S.; Pandey, M.; Bartaria, V. Hybrid ground coupled heat exchanger systems for space heating/cooling applications: A review. Renew. Sustain. Energy 2016, 60, 724–738. [Google Scholar] [CrossRef]
  2. Kirimtat, A.; Krejcar, O.; Ekici, B.; Tasgetiren, M.F. Multi-objective energy and daylight optimization of amorphous shading devices in buildings. Sol. Energy Sol. Energy 2019, 185, 100–111. [Google Scholar] [CrossRef]
  3. Afram, A.; Janabi-Sharifi, F. Theory and applications of HVAC control systems—A review of model predictive control (MPC). Build. Environ. 2014, 72, 343–355. [Google Scholar] [CrossRef]
  4. Ahn, J.; Chung, D.H.; Cho, S. Performance analysis of space heating smart control models for energy and control effectiveness in five different climate zones. Build. Environ. 2017, 115, 316–331. [Google Scholar] [CrossRef]
  5. Naserabad, S.N.; Rafee, R.; Saedodin, S.; Ahmadi, P. Multi-objective optimization of a building integrated energy system and assessing the effectiveness of supportive energy policies in Iran. Sustain. Energy Technol. Assess. 2021, 47, 101343. [Google Scholar] [CrossRef]
  6. Yang, R.; Wang, L. Multi-zone building energy management using intelligent control and optimization. Sustain. Cities Soc. 2013, 6, 16–21. [Google Scholar] [CrossRef]
  7. Samuel, E.I.; Joseph-Akwara, E.; Richard, A. Assessment of energy utilization and leakages in buildings with building information model energy. Front. Archit. Res. 2017, 6, 29–41. [Google Scholar] [CrossRef]
  8. Chen, C.; Wang, J.; Heo, Y.; Kishore, S. MPC-based appliance scheduling for residential building energy management controller. IEEE Trans. Smart Grid 2013, 4, 1401–1410. [Google Scholar] [CrossRef]
  9. Khanmirza, E.; Esmaeilzadeh, A.; Markazi, A.H.D. Predictive control of a building hybrid heating system for energy cost reduction. Appl. Soft Comput. 2016, 46, 407–423. [Google Scholar] [CrossRef]
  10. Li, Y.; Tong, S.; Li, T. Hybrid Fuzzy Adaptive Output Feedback Control Design for Uncertain MIMO Nonlinear Systems with Time-Varying Delays and Input Saturation. IEEE Trans. Fuzzy Syst. 2016, 24, 841–853. [Google Scholar] [CrossRef]
  11. Attia, S.; Hamdy, M.; O’Brien, W.; Carlucci, S. Assessing Gaps and Needs for Integrating Building Performance Optimization Tools in Net Zero Energy Buildings Design; Elsevier: Amsterdam, The Netherlands, 2013. [Google Scholar]
  12. Chen, Q.; Li, N.; Feng, W. Model predictive control optimization for rapid response and energy efficiency based on the state-space model of a radiant floor heating system. Energy Build. 2021, 238, 110832. [Google Scholar] [CrossRef]
  13. Nasruddin; Sholahudin; Satrio, P.; Mahlia, T.M.I.; Giannetti, N.; Saito, K. Optimization of HVAC system energy consumption in a building using artificial neural network and multi-objective genetic algorithm. Sustain. Energy Technol. Assess. 2019, 35, 48–57. [Google Scholar] [CrossRef]
  14. He, Q.; Hossain, M.U.; Ng, S.T.; Augenbroe, G. Identifying practical sustainable retrofit measures for existing high-rise residential buildings in various climate zones through an integrated energy-cost model. Renew. Sustain. Energy Rev. 2021, 151, 111578. [Google Scholar] [CrossRef]
  15. Esmaeilzadeh, A.; Zakerzadeh, M.R.; Koma, A.Y. The Comparison of Some Advanced Control Methods for Energy Optimization and Comfort Management in Buildings. Sustain. Cities Soc. 2018, 43, 601–623. [Google Scholar] [CrossRef]
  16. Merabet, G.H.; Essaaidi, M.; Ben Haddou, M.; Qolomany, B.; Qadir, J.; Anan, M.; Al-Fuqaha, A.; Abid, M.R.; Benhaddou, D. Intelligent building control systems for thermal comfort and energy-efficiency: A systematic review of artificial intelligence-assisted techniques. Renew. Sustain. Energy Rev. 2021, 144, 110969. [Google Scholar] [CrossRef]
  17. Ahn, J.; Cho, S.; Chung, D.H. Analysis of energy and control efficiencies of fuzzy logic and artificial neural network technologies in the heating energy supply system responding to the changes of user demands. Appl. Energy 2017, 190, 222–231. [Google Scholar] [CrossRef]
  18. Hawila, A.A.W.; Merabtine, A. A statistical-based optimization method to integrate thermal comfort in the design of low energy consumption building. J. Build. Eng. 2021, 33, 101661. [Google Scholar] [CrossRef]
  19. Lahlouh, I.; Rerhrhaye, F.; Elakkary, A.; Sefiani, N. Experimental implementation of a new multi input multi output fuzzy-PID controller in a poultry house system. Heliyon 2021, 6, e04645. [Google Scholar] [CrossRef]
  20. Pazouki, M.; Rezaie, K.; Bozorgi-Amiri, A. A fuzzy robust multi-objective optimization model for building energy retrofit considering utility function: A university building case study. Energy Build. 2021, 241, 110933. [Google Scholar] [CrossRef]
  21. Lu, Z.; Gao, Y.; Xu, C. Evaluation of energy management system for regional integrated energy system under interval type-2 hesitant fuzzy environment. Energy 2021, 222, 119860. [Google Scholar] [CrossRef]
  22. Singh, K.V.; Bansal, H.O.; Singh, D. Fuzzy logic and Elman neural network tuned energy management strategies for a power-split HEVs. Energy 2021, 225, 120152. [Google Scholar] [CrossRef]
  23. Krzaczek, M.; Florczuk, J.; Tejchman, J. Improved energy management technique in pipe-embedded wall heating/cooling system in residential buildings. Appl. Energy 2019, 254, 113711. [Google Scholar] [CrossRef]
  24. Kang, C.S.; Hyun, C.H.; Park, M. Fuzzy logic-based advanced on-off control for thermal comfort in residential buildings. Appl. Energy 2015, 155, 270–283. [Google Scholar] [CrossRef]
  25. Papantoniou, S.; Kolokotsa, D.; Kalaitzakis, K. Building optimization and control algorithms implemented in existing BEMS using a web based energy management and control system. Energy Build. 2015, 98, 45–55. [Google Scholar] [CrossRef]
  26. Naserabad, S.N.; Rafee, R.; Saedodin, S.; Ahmadi, P. A novel approach of tri-objective optimization for a building energy system with thermal energy storage to determine the optimum size of energy suppliers. Sustain. Energy Technol. Assess. 2021, 47, 101379. [Google Scholar] [CrossRef]
  27. Guelpa, E.; Marincioni, L. Automatic modelling of buildings and thermal substations for large district heating systems. J. Clean. Prod. 2021, 318, 128351. [Google Scholar] [CrossRef]
  28. Godina, R.; Rodrigues, E.M.G.; Pouresmaeil, E.; Catalão, J.P.S. Optimal residential model predictive control energy management performance with PV microgeneration. Comput. Oper. Res. 2018, 96, 143–156. [Google Scholar] [CrossRef]
  29. Lindelöf, D.; Afshari, H.; Alisafaee, M.; Biswas, J.; Caban, M.; Mocellin, X.; Viaene, J. Field tests of an adaptive, model-predictive heating controller for residential buildings. Energy Build. 2015, 99, 292–302. [Google Scholar] [CrossRef]
  30. Dong, J.; Winstead, C.; Nutaro, J.; Kuruganti, T. Occupancy-based HVAC control with short-term occupancy prediction algorithms for energy-efficient buildings. Energies 2018, 11, 1–20. [Google Scholar] [CrossRef]
  31. Serale, G.; Fiorentini, M.; Capozzoli, A.; Bernardini, D.; Bemporad, A. Model Predictive Control (MPC) for enhancing building and HVAC system energy efficiency: Problem formulation, applications and opportunities. Energies 2018, 11, 3. [Google Scholar] [CrossRef]
  32. Killian, M.; Kozek, M. Ten questions concerning model predictive control for energy efficient buildings. Build. Environ. 2016, 105, 403–412. [Google Scholar] [CrossRef]
  33. Tabares-Velasco, P.C.; Speake, A.; Harris, M.; Newman, A.; Vincent, T.; Lanahan, M. A modeling framework for optimization-based control of a residential building thermostat for time-of-use pricing. Appl. Energy 2019, 242, 1346–1357. [Google Scholar] [CrossRef]
  34. Ardabili, S.F.; Mahmoudi, A.; Gundoshmian, T.M. Modeling and simulation controlling system of HVAC using fuzzy and predictive (radial basis function, RBF) controllers. J. Build. Eng. 2016, 6, 301–308. [Google Scholar] [CrossRef]
  35. Freund, S.; Schmitz, G. Implementation of model predictive control in a large-sized, low-energy office building. Build. Environ. 2021, 197, 107830. [Google Scholar] [CrossRef]
  36. Gholamibozanjani, G.; Tarragona, J.; de Gracia, A.; Fernández, C.; Cabeza, L.F.; Farid, M.M. Model predictive control strategy applied to different types of building for space heating. Appl. Energy 2018, 231, 959–971. [Google Scholar] [CrossRef]
  37. Pippia, T.; Lago, J.; de Coninck, R.; de Schutter, B. Scenario-based nonlinear model predictive control for building heating systems. Energy Build. 2021, 247, 111108. [Google Scholar] [CrossRef]
  38. ASHRAE Standard 90.1-2013; Energy Standard for Buildings Except Low-Rise Residential Buildings. ASHRAE: Atlanta, GA, USA, 2013.
  39. Grondzik, W.T.; Kwok, A.G. Mechanical and Electrical Equipment for Buildings; John Wiley & Sons: New York, NY, USA, 2019. [Google Scholar]
  40. Initiative, O.E.D.; User, M. Commercial and Residential Hourly Load Profiles for all TMY3 Locations in the United States; National Renewable Energy Lab. (NREL): Golden, CO, USA, 2014.
  41. BS EN 12831:2003; Heating Systems in Buildings. British Standards Institution: London, UK, 2003.
  42. EN 12831; Heating Systems in Buildings—Method for Calculation of the Design Heat Load. National Standards Authority of Ireland: Dublin, Ireland, 2009.
  43. Wilcox, S.; Marion, W. Users Manual for TMY3 Data Sets; National Renewable Energy Lab. (NREL): Golden, CO, USA, 2008; p. 51.
  44. Petri, Y.; Caldeira, K. Impacts of global warming on residential heating and cooling degree-days in the United States. Sci. Rep. 2015, 5, 1–14. [Google Scholar] [CrossRef]
  45. Olatomiwa, L.; Mekhilef, S.; Ismail, M.S.; Moghavvemi, M. Energy management strategies in hybrid renewable energy systems: A review. Renew. Sustain. Energy Rev. 2016, 62, 821–835. [Google Scholar] [CrossRef]
  46. Liu, J.; Wang, X. Advanced Sliding Mode Control for Mechanical Systems; Springer: Berlin/Heidelberg, Germany, 2011. [Google Scholar] [CrossRef]
  47. Behrooz, F.; Mariun, N.; Marhaban, M.H.; Radzi, M.A.M.; Ramli, A.R. Review of control techniques for HVAC systems-nonlinearity approaches based on fuzzy cognitive maps. Energies 2018, 11, 495. [Google Scholar] [CrossRef]
  48. Mirinejad, H.; Sadati, S.H.; Ghasemian, M.; Torab, H. Control Techniques in Heating, Ventilating and Air Conditioning (hvac) Systems 1. 2008. [Google Scholar]
  49. Perera, D.W.U.; Pfeiffer, C.F.; Skeie, N.-O. International journal of energy and environment Control of temperature and energy consumption in buildings-A review. Int. J. Energy Environ. 2014, 5, 2076–2909. [Google Scholar]
  50. Song, Y.; Wu, S.; Yan, Y.Y. Control strategies for indoor environment quality and energy efficiency—A review. Int. J. Low-Carbon Technol. 2013, 10, 305–312. [Google Scholar] [CrossRef]
  51. Larson, M.G. Analysis of variance. Circulation 2008, 117, 115–121. [Google Scholar] [CrossRef] [PubMed]
  52. How Much Carbon Dioxide Is Produced per Kilowatthour of U.S. Electricity Generation? Available online: https://www.eia.gov/tools/faqs/faq.php?id=74&t=11 (accessed on 17 October 2022).
  53. How Much Carbon Dioxide Is Produced When Different Fuels Are Burned? Available online: https://www.eia.gov/tools/faqs/faq.php?id=73&t=11 (accessed on 17 October 2022).
Figure 1. (a) Real building East View, (b) Building Floors plot including thermal zones positions.
Figure 1. (a) Real building East View, (b) Building Floors plot including thermal zones positions.
Energies 15 08675 g001
Figure 2. Building Model in EnergyPlus.
Figure 2. Building Model in EnergyPlus.
Energies 15 08675 g002
Figure 3. Schedules of occupancies and lighting system, DHW system, and equipment usage in the building.
Figure 3. Schedules of occupancies and lighting system, DHW system, and equipment usage in the building.
Energies 15 08675 g003
Figure 4. HDD and CDD based on the implemented weather information (°F = 1.8 × °C +32).
Figure 4. HDD and CDD based on the implemented weather information (°F = 1.8 × °C +32).
Energies 15 08675 g004
Figure 5. Annual Consumed Gas of Real Building and Simulation.
Figure 5. Annual Consumed Gas of Real Building and Simulation.
Energies 15 08675 g005
Figure 6. Mean Outdoor Temperature of Real Building and Simulation.
Figure 6. Mean Outdoor Temperature of Real Building and Simulation.
Energies 15 08675 g006
Figure 7. Fuzzy Logic System Flowchart.
Figure 7. Fuzzy Logic System Flowchart.
Energies 15 08675 g007
Figure 8. Membership function of the fuzzy system for (a) Degree of membership and S (Define in Equation (9)), (b) Degree of membership Rate of Consumed Energy, and (c) Degree of membership Pump flow rate (K).
Figure 8. Membership function of the fuzzy system for (a) Degree of membership and S (Define in Equation (9)), (b) Degree of membership Rate of Consumed Energy, and (c) Degree of membership Pump flow rate (K).
Energies 15 08675 g008aEnergies 15 08675 g008b
Figure 9. The building zone temperatures by applying controllers on the hydronic heating system (T1 to T21 represent building zone temperatures). (a) MPC-GA, (b) FLC, (c) OFSMC, (d) On/Off, (e) PID-GA, and (f) Fuzzy-PID.
Figure 9. The building zone temperatures by applying controllers on the hydronic heating system (T1 to T21 represent building zone temperatures). (a) MPC-GA, (b) FLC, (c) OFSMC, (d) On/Off, (e) PID-GA, and (f) Fuzzy-PID.
Energies 15 08675 g009aEnergies 15 08675 g009bEnergies 15 08675 g009c
Figure 10. The building zones temperatures by applying controllers to the steam heating system. (T1 to T21 represent building zones temperatures) (a) MPC-GA, (b) FLC, (c) OFSMC, (d) On/Off, (e) PID-GA, and (f) Fuzzy-PID.
Figure 10. The building zones temperatures by applying controllers to the steam heating system. (T1 to T21 represent building zones temperatures) (a) MPC-GA, (b) FLC, (c) OFSMC, (d) On/Off, (e) PID-GA, and (f) Fuzzy-PID.
Energies 15 08675 g010aEnergies 15 08675 g010b
Figure 11. Consumed Energy of hydronic system by application of different control methods. (a) Electricity (kWh = 3600 kJ), (b) Gas (Therms = 105,480 kJ).
Figure 11. Consumed Energy of hydronic system by application of different control methods. (a) Electricity (kWh = 3600 kJ), (b) Gas (Therms = 105,480 kJ).
Energies 15 08675 g011aEnergies 15 08675 g011b
Figure 12. Consumed Energy of steam system by application of different control methods. (a) Electricity (kWh = 3600 kJ), (b) Gas (Therms = 105,480 kJ).
Figure 12. Consumed Energy of steam system by application of different control methods. (a) Electricity (kWh = 3600 kJ), (b) Gas (Therms = 105,480 kJ).
Energies 15 08675 g012aEnergies 15 08675 g012b
Figure 13. Operational Cost (left vertical axis) and CO2 emission (right vertical axis) of applying different control algorithms in steam (S) and hydronic (H) system.
Figure 13. Operational Cost (left vertical axis) and CO2 emission (right vertical axis) of applying different control algorithms in steam (S) and hydronic (H) system.
Energies 15 08675 g013
Figure 14. Consumed Energy (left vertical axis) and CO2 emission (right vertical axis) by applying different control algorithms in steam (S) and hydronic (H) system.
Figure 14. Consumed Energy (left vertical axis) and CO2 emission (right vertical axis) by applying different control algorithms in steam (S) and hydronic (H) system.
Energies 15 08675 g014
Table 1. Base Case Energy Modeling Assumptions (1 Btu/ft2-oF h = 5.68 W/m²·K), (1 W/ft2 = 10.76 W/m2), (°F = 1.8 °C + 32), (COP = EER/3.412), and (1 Gallon = 0.00378541 m3).
Table 1. Base Case Energy Modeling Assumptions (1 Btu/ft2-oF h = 5.68 W/m²·K), (1 W/ft2 = 10.76 W/m2), (°F = 1.8 °C + 32), (COP = EER/3.412), and (1 Gallon = 0.00378541 m3).
ParameterValueUnit
Envelope
Roof R-value3.6ft2-°F-h/Btu
Exterior wall R-value2.0ft2-°F-h/Btu
Interior wall R-value1.9ft2-°F-h/Btu
Interior floor R-value1.7ft2-°F-h/Btu
Window U-value1.1Btu/ ft2-°F-h
Window SHGC0.86-
Airflow
Infiltration Rates1.0Air change Per Hour (ACH)
Internal Loads
Lighting Power Density0.74W/ft2
Equipment Power Density1.02W/ft2
People2people/condo
HVAC
Boiler Thermal Eff.0.80-
Window AC Unit Eff.9.8EER
Heating Setpoint71.5°F
Cooling Setpoint74.0°F
DHW
Water Heater Thermal Eff.0.80-
Peak Flow Rate/Condo2.42 × 10−3gallons/s
Table 2. GA Design Parameters.
Table 2. GA Design Parameters.
Population 100
Iteration20
Genetic mutation percentage0.1
Minimum error0.00001
Table 3. MPC parameters.
Table 3. MPC parameters.
Prediction Horizon83
Control Horizon21
Table 4. GA Designing Parameters.
Table 4. GA Designing Parameters.
Population 50
Iteration10
Genetic mutation percentage0.1
Minimum error0.00001
Table 5. ANOVA results for control methods in the different heating systems.
Table 5. ANOVA results for control methods in the different heating systems.
Hydronic Heating System
MethodParameter
Sum of Square (SS)Number of DataDegree of FreedomMean of Squares (MS)Mean
MPC-GA771,369.7635,040211.222.51
FLC355,591.1635,040210.622.64
OFSMC363,041.7635,040210.622.65
On/Off1,446,161.4635,040212.321.79
GA-PID814,958.9635,040211.322.51
PID-Fuzzy2,951,180635,040214.622.51
Steam Heating System
MethodParameter
Sum of Square (SS)Number of dataDegree of freedomMean of Squares (MS)Mean
MPC-GA355,597.7635,040210.622.71
FLC336,841.1635,040210.522.68
OFSMC354,630.3635,040210.622.71
On/Off355,444.3635,040210.622.71
GA-PID951,193.4635,040211.522.51
PID-Fuzzy658,137.5635,04021122.53
Table 6. Utility unit cost of the building.
Table 6. Utility unit cost of the building.
UtilityUnitPrice (USD)
ElectricitykWh0.13
GasTherms1.03
Table 7. Emission Factor of natural gas and electricity.
Table 7. Emission Factor of natural gas and electricity.
UtilityUnitEmission MTCO2e
ElectricitykWh0.000949
GasTherms0.005713
Table 8. Comparison of controllers’ performance.
Table 8. Comparison of controllers’ performance.
MethodologyHydronic SystemSteam System
MTCO2e (Reduction)Operation Cost (Reduction)Consumed Energy (Reduction)Comfort Condition (% of Time)MTCO2e (Reduction)Operation Cost (Reduction)Consumed Energy (Reduction)Comfort Condition (% of Time)
FLC46%48%51%93%44%44%53%90%
OFSMC48%50%52%93%18%18%18%85%
MPC-GA41%43%46%75%37%37%37%85%
Publisher’s Note: MDPI stays neutral with regard to jurisdictional claims in published maps and institutional affiliations.

Share and Cite

MDPI and ACS Style

Esmaeilzadeh, A.; Deal, B.; Yousefi-Koma, A.; Zakerzadeh, M.R. How Multi-Criterion Optimized Control Methods Improve Effectiveness of Multi-Zone Building Heating System Upgrading. Energies 2022, 15, 8675. https://doi.org/10.3390/en15228675

AMA Style

Esmaeilzadeh A, Deal B, Yousefi-Koma A, Zakerzadeh MR. How Multi-Criterion Optimized Control Methods Improve Effectiveness of Multi-Zone Building Heating System Upgrading. Energies. 2022; 15(22):8675. https://doi.org/10.3390/en15228675

Chicago/Turabian Style

Esmaeilzadeh, Ahmad, Brian Deal, Aghil Yousefi-Koma, and Mohammad Reza Zakerzadeh. 2022. "How Multi-Criterion Optimized Control Methods Improve Effectiveness of Multi-Zone Building Heating System Upgrading" Energies 15, no. 22: 8675. https://doi.org/10.3390/en15228675

APA Style

Esmaeilzadeh, A., Deal, B., Yousefi-Koma, A., & Zakerzadeh, M. R. (2022). How Multi-Criterion Optimized Control Methods Improve Effectiveness of Multi-Zone Building Heating System Upgrading. Energies, 15(22), 8675. https://doi.org/10.3390/en15228675

Note that from the first issue of 2016, this journal uses article numbers instead of page numbers. See further details here.

Article Metrics

Back to TopTop