Surrogate Model for Design Uncertainty Estimation of Nonlinear Electromagnetic Vibration Energy Harvester
Abstract
1. Introduction
2. Considered Nonlinear Electromagnetic Energy Harvester
3. Mathematical Model
3.1. Physical Quantities of Electric Circuit
3.2. Magnetic Force
3.3. Coupled System of Equations
4. Design Uncertainty and Metamodel
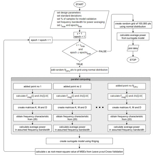
4.1. Developing the Metamodel
- -
- geometrical and material parameters of the converter along with their standard deviations (e.g., as in Table 2)
- -
- percentage of sample points used for validation of the surrogate model
- -
- frequency band where the average output value is determined
- -
- the maximum value of root-mean-square error (εmax) and the maximum number of epochs (epochsmax).
4.2. Results
5. Conclusions
- -
- The paper proposed an algorithm for estimation of the design uncertainty of the output power of the considered electromagnetic vibration energy harvester with respect to the design parameters, namely the dimensions and the material properties.
- -
- The metamodels created using the Kriging method enabled calculation of the average output power within the prescribed frequency band limits, significantly reducing the time of computations, which is crucial in uncertainty analysis due to the large number of time-intensive computer experiments.
- -
- For the assumed standard deviations from the considered design for which a physical model was manufactured, one can observe high consistency of the measured frequency characteristics with the calculated ones, whilst the measured average power values are within one confidence interval.
- -
- The use of the developed algorithm for creating the surrogate model made it possible to analyse the uncertainty of the system under consideration, which would hardly be possible using the full model presented in the paper due to the high computational cost involved.
- -
- Future research will be conducted in the area of optimisation of the system considering the fatigue of the vibrating beam, in order to take the reliability of the converter into account in the design.
- -
- Future research will also include analyses of the system taking into account the structure of the power converter in the formulation of the mathematical model.
- -
- As every metamodel, it remains correct only within the range of design variables where it was trained, although in this particular system it is impossible to create a metamodel with highly accurate response in the range of operation frequency where the resonance fades out (jump in magnitude) because the physical complexity of this phenomenon is beyond the functionality of the metamodel.
- -
- For large deviations of parameters approaching 200 per cent of those in Table 2, the error in the response provided by the surrogate model increases to unacceptably large values.
Author Contributions
Funding
Data Availability Statement
Conflicts of Interest
References
- Alcácer, V.; Cruz-Machado, V. Scanning the Industry 4.0: A Literature Review on Technologies for Manufacturing Systems. Eng. Sci. Technol. Int. J. 2019, 22, 899–919. [Google Scholar] [CrossRef]
- Baena, F.; Guarin, A.; Mora, J.; Sauza, J.; Retat, S. Learning Factory: The Path to Industry 4.0. Procedia Manuf. 2017, 9, 73–80. [Google Scholar] [CrossRef]
- Peruzzini, M.; Grandi, F.; Pellicciari, M. Benchmarking of Tools for User Experience Analysis in Industry 4.0. Procedia Manuf. 2017, 11, 806–813. [Google Scholar] [CrossRef]
- Xu, X.; Lu, Y.; Vogel-Heuser, B.; Wang, L. Industry 4.0 and Industry 5.0—Inception, conception and perception. J. Manuf. Syst. 2021, 61, 530–535. [Google Scholar] [CrossRef]
- Stoppato, A.; Benato, A.; De Vanna, F. Environmental Impact of Energy Systems Integrated with Electrochemical Accumulators and Powered by Renewable Energy Sources in a Life-Cycle Perspective. Appl. Sci. 2021, 11, 2770. [Google Scholar] [CrossRef]
- Sezer, N.; Koç, M. A comprehensive review on the state-of-the-art of piezoelectric energy harvesting. Nano Energy 2020, 80, 105567. [Google Scholar] [CrossRef]
- Zuo, L.; Tang, X. Large-scale vibration energy harvesting. J. Intell. Mater. Syst. Struct. 2013, 24, 1405–1430. [Google Scholar] [CrossRef]
- Mitcheson, P.D.; Yeatman, E.M.; Rao, G.K.; Holmes, A.S.; Green, T.C. Energy Harvesting From Human and Machine Motion for Wireless Electronic Devices. Proc. IEEE 2008, 96, 1457–1486. [Google Scholar] [CrossRef]
- Yan, J.; Liu, M.; Jeong, Y.G.; Kang, W.; Li, L.; Zhao, Y.; Deng, N.; Cheng, B.; Yang, G. Performance enhancements in poly(vinylidene fluoride)-based piezoelectric nanogenerators for efficient energy harvesting. Nano Energy 2018, 56, 662–692. [Google Scholar] [CrossRef]
- Hu, D.; Yao, M.; Fan, Y.; Ma, C.; Fan, M.; Liu, M. Strategies to achieve high performance piezoelectric nanogenerators. Nano Energy 2019, 55, 288–304. [Google Scholar] [CrossRef]
- Zhou, J.; He, L.; Liu, L.; Yu, G.; Gu, X.; Cheng, G. Design and research of hybrid piezoelectric-electromagnetic energy harvester based on magnetic couple suction-repulsion motion and centrifugal action. Energy Convers. Manag. 2022, 258, 115504. [Google Scholar] [CrossRef]
- Yang, K.; Abdelkefi, A.; Li, X.; Mao, Y.; Dai, L.; Wang, J. Stochastic analysis of a galloping-random wind energy harvesting performance on a buoy platform. Energy Convers. Manag. 2021, 238, 114174. [Google Scholar] [CrossRef]
- Ahmad, I.; Hee, L.M.; Abdelrhman, A.M.; Imam, S.A.; Leong, M. Hybrid vibro-acoustic energy harvesting using electromagnetic transduction for autonomous condition monitoring system. Energy Convers. Manag. 2022, 258, 115443. [Google Scholar] [CrossRef]
- Hou, Z.; Zha, W.; Wang, H.; Liao, W.-H.; Bowen, C.R.; Cao, J. Bistable energy harvesting backpack: Design, modeling, and experiments. Energy Convers. Manag. 2022, 259, 115441. [Google Scholar] [CrossRef]
- Challa, V.R.; Prasad, M.G.; Shi, Y.; Fisher, F.T. A vibration energy harvesting device with bidirectional resonance frequency tunability. Smart Mater. Struct. 2008, 17, 015035. [Google Scholar] [CrossRef]
- Won, S.S.; Seo, H.; Kawahara, M.; Glinsek, S.; Lee, J.; Kim, Y.; Jeong, C.K.; Kingon, A.I.; Kim, S.-H. Flexible vibrational energy harvesting devices using strain-engineered perovskite piezoelectric thin films. Nano Energy 2018, 55, 182–192. [Google Scholar] [CrossRef]
- Ali, F.; Raza, W.; Li, X.; Gul, H.; Kim, K.-H. Piezoelectric energy harvesters for biomedical applications. Nano Energy 2019, 57, 879–902. [Google Scholar] [CrossRef]
- Bowen, C.R.; Kim, H.A.; Weaver, P.M.; Dunn, S. Piezoelectric and ferroelectric materials and structures for energy harvesting applications. Energy Environ. Sci. 2014, 7, 25–44. [Google Scholar] [CrossRef]
- Pelz, P.F.; Groche, P.; Pfetsch, M.E.; Schaeffner, M. Mastering uncertainty in mechanical engineering. In Springer Tracts in Mechanical Engineering; Springer: Cham, Switzerland, 2021. [Google Scholar] [CrossRef]
- Wang, X.Q.; Liao, Y.; Mignolet, M.P. Uncertainty Analysis of Piezoelectric Vibration Energy Harvesters Using a Finite Element Level-Based Maximum Entropy Approach. ASME 2020, 7, 010906. [Google Scholar] [CrossRef]
- Grebici, K.; Goh, Y.M.; McMahon, C. Uncertainty and risk reduction in engineering design embodiment processes. In Proceedings of the DS 48: Proceedings DESIGN 2008, the 10th International Design Conference, Dubrovnik, Croatia, 19–22 May 2008; pp. 143–156. [Google Scholar]
- Clarkson, J.; Eckert, C. Design Process Improvement: A Review of Current Practice; Springer: Berlin/Heidelberg, Germany, 2005. [Google Scholar] [CrossRef]
- Oberkampf, W.L.; DeLand, S.M.; Rutherford, B.M.; Diegert, K.V.; Alvin, K.F. Error and uncertainty in modeling and simulation. Reliab. Eng. Syst. Saf. 2002, 75, 333–357. [Google Scholar] [CrossRef]
- Pons, D.J.; Raine, J.K. Design with uncertain qualitative variables under imperfect knowledge. Proc. Inst. Mech. Eng. Part B J. Eng. Manuf. 2004, 218, 977–986. [Google Scholar] [CrossRef]
- Zimmermann, H.-J. An application-oriented view of modeling uncertainty. Eur. J. Oper. Res. 2000, 122, 190–198. [Google Scholar] [CrossRef]
- Zhu, L.; Lu, H.; Zhang, Y. A system reliability estimation method by the fourth moment saddle point approximation and copula functions. Qual. Reliab. Eng. Int. 2021, 37, 2950–2969. [Google Scholar] [CrossRef]
- Jung, H.J.; Eshghi, A.T.; Lee, S. Structural Failure Detection Using Wireless Transmission Rate From Piezoelectric Energy Harvesters. IEEE/ASME Trans. Mechatronics 2021, 26, 1708–1718. [Google Scholar] [CrossRef]
- Nezhad, H.B.; Miri, M.; Ghasemi, M.R. New neural network-based response surface method for reliability analysis of structures. Neural Comput. Appl. 2019, 31, 777–791. [Google Scholar] [CrossRef]
- Blokhina, E.; El Aroudi, A.; Alarcon, E.; Galayko, D. Nonlinearity in Energy Harvesting Systems: Micro- and Nanoscale Applications; Springer: Berlin/Heidelberg, Germany, 2016. [Google Scholar] [CrossRef]
- Eshghi, A.T.; Lee, S.; Sadoughi, M.K.; Hu, C.; Kim, Y.-C.; Seo, J.-H. Design optimization under uncertainty and speed variability for a piezoelectric energy harvester powering a tire pressure monitoring sensor. Smart Mater. Struct. 2017, 26, 105037. [Google Scholar] [CrossRef]
- Jagiela, M.; Kulik, M. Action of torsion and axial moment in a new nonlinear cantilever-type vibration energy harvester. Int. J. Appl. Electromagn. Mech. 2018, 57 (Suppl. S1), 135–142. [Google Scholar] [CrossRef]
- Sato, T.; Watanabe, K.; Igarashi, H. Coupled Analysis of Electromagnetic Vibration Energy Harvester With Nonlinear Oscillation. IEEE Trans. Magn. 2014, 50, 313–316. [Google Scholar] [CrossRef][Green Version]
- Noh, J.; Nguyen, M.S.; Kim, P.; Yoon, Y.-J. Harmonic balance analysis of magnetically coupled two-degree-of-freedom bistable energy harvesters. Sci. Rep. 2022, 12, 6221. [Google Scholar] [CrossRef]
- Kreyszig, E. Advanced Engineering Mathematics, 10th ed.; Wiley: Hoboken, NJ, USA, 2011; pp. 154–196. ISBN 9780470458365. [Google Scholar]
- Krack, M.; Gross, J. Harmonic Balance for Nonlinear Vibration Problems; Springer: Berlin/Heidelberg, Germany, 2019. [Google Scholar] [CrossRef]
- Martins, JRRA. ; Ning, A. Engineering Design Optimization; Cambridge University Press: Cambridge, UK, 2021; ISBN 9781108980647. [Google Scholar]
- Forrester, A.I.J.; Sóbester, A.; Keane, A.J. Engineering Design via Surrogate Modelling; John Wiley & Sons, Ltd.: Hoboken, NJ, USA, 2008. [Google Scholar]
- Kulik, M.; Jagieła, M.; Łukaniszyn, M. Surrogacy-Based Maximization of Output Power of a Low-Voltage Vibration Energy Harvesting Device. Appl. Sci. 2020, 10, 2484. [Google Scholar] [CrossRef]
- Jagieƚa, M.; Kulik, M. Wideband Electromagnetic Converter of Mechanical Vibrations Energy into Electrical Energy. Patent Office of the Republic of Poland. No. Pat. 239301, 27 March 2017. (In Polish). [Google Scholar]
- Jin, S.-S.; Jung, H.-J. Sequential surrogate modeling for efficient finite element model updating. Comput. Struct. 2016, 168, 30–45. [Google Scholar] [CrossRef]
- Rakotoarison, H.; Yonnet, J.; Delinchant, B. Using Coulombian approach for Modeling Scalar Potential and Magnetic Field of a Permanent Magnet with Radial Polarization. IEEE Trans. Magn. 2007, 43, 438. [Google Scholar] [CrossRef]
- Ravaud, R.; Lemarquand, G.; Lemarquand, V.; Depollier, C. Discussion about the analytical calculation of the magnetic field created by permanent magnets. Prog. Electromagn. Res. B 2009, 11, 281–297. [Google Scholar] [CrossRef][Green Version]
- Riley, K.F.; Hobson, M.P.; Bence, S.J.; Spector, D. Mathematical Methods for Physics and Engineering. Am. J. Phys. 1999, 67, 165–169. [Google Scholar] [CrossRef]
- Akyel, C.; Babic, S.; Kincic, S. New and fast procedures for calculating the mutual inductance of coaxial circular coils (circular coil-disk coil). IEEE Trans. Magn. 2002, 38, 2367–2369. [Google Scholar] [CrossRef]
- Yu, D.; Han, K. Self-inductance of air-core circular coils with rectangular cross section. IEEE Trans. Magn. 1987, 23, 3916–3921. [Google Scholar] [CrossRef]
- Zierhofer, C.; Hochmair, E. Geometric approach for coupling enhancement of magnetically coupled coils. IEEE Trans. Biomed. Eng. 1996, 43, 708–714. [Google Scholar] [CrossRef]
- Akoun, G.; Yonnet, J.-P. 3D analytical calculation of the forces exerted between two cuboidal magnets. IEEE Trans. Magn. 1984, 20, 1962–1964. [Google Scholar] [CrossRef]
- Ferreira, A.J.M. Matlab codes for finite element analysis. In Solid Mechanics and Its Applications 157; Springer: Berlin/Heidelberg, Germany, 2009; ISBN 978-1-4020-9199-5. [Google Scholar]
- Bruton, S.L.; Kutz, J.N. Data-Driven Science and Engineering: Machine Learning, Dynamical Systems, and Control; Cambridge University Press: Cambridge, UK, 2019. [Google Scholar]














| Dimension | Description | Value |
|---|---|---|
| 2A | Length of moving permanent magnet | 12 (mm) |
| 2B | Height of moving permanent magnet | 6 (mm) |
| 2C | Thickness of moving permanent magnet | 2 (mm) |
| 2a | Length of fixed permanent magnet | 12 (mm) |
| 2b | Height of fixed permanent magnet | 6 (mm) |
| 2c | Thickness of fixed permanent magnet | 4 (mm) |
| Parameter | Description | Mean Value μ | Standard Deviation σ |
|---|---|---|---|
| l | Length of cantilever beam | 0.046 (m) | 0.00005 (m) |
| t | Thickness of cantilever beam | 0.0015 (m) | 0.000025 (m) |
| w | Width of cantilever beam | 0.005 (m) | 0.00005 (m) |
| Br | Remanence | 1.4 (T) | 0.01 (T) |
| E | Young’s Modulus | 15 (GPa) | 0.05 (GPa) |
| m | Mass of yokes with PMs | 7.1 (g) | 0.05 (g) |
| RMS value of vibration acceleration | [7.5; 10; 12.5] (m/s2) | 0.05 (m/s2) |
| Process of Surrogate Model Creating (for 50 Epochs and 300 Design Grid Points) | Average Power Evaluation from Surrogate Model (for 105 Points) | Reduction of Computation Time (105 Points Including the Creation Time of the Surrogate Model) | Reduction of Computation Time (105 Points Excluding the Creation Time of the Surrogate Model) | |
|---|---|---|---|---|
| 7.5 m/s2 | 37 h 27 m 40 s | 1.7 s | 333 | 2.64 × 107 |
| 10 m/s2 | 32 h 06 m 32 s | 1.7 s | 333 | 2.27 × 107 |
| 12.5 m/s2 | 31 h 01 m 51 s | 1.7 s | 333 | 2.19 × 107 |
Publisher’s Note: MDPI stays neutral with regard to jurisdictional claims in published maps and institutional affiliations. |
© 2022 by the authors. Licensee MDPI, Basel, Switzerland. This article is an open access article distributed under the terms and conditions of the Creative Commons Attribution (CC BY) license (https://creativecommons.org/licenses/by/4.0/).
Share and Cite
Kulik, M.; Gabor, R.; Jagieła, M. Surrogate Model for Design Uncertainty Estimation of Nonlinear Electromagnetic Vibration Energy Harvester. Energies 2022, 15, 8601. https://doi.org/10.3390/en15228601
Kulik M, Gabor R, Jagieła M. Surrogate Model for Design Uncertainty Estimation of Nonlinear Electromagnetic Vibration Energy Harvester. Energies. 2022; 15(22):8601. https://doi.org/10.3390/en15228601
Chicago/Turabian StyleKulik, Marcin, Rafał Gabor, and Mariusz Jagieła. 2022. "Surrogate Model for Design Uncertainty Estimation of Nonlinear Electromagnetic Vibration Energy Harvester" Energies 15, no. 22: 8601. https://doi.org/10.3390/en15228601
APA StyleKulik, M., Gabor, R., & Jagieła, M. (2022). Surrogate Model for Design Uncertainty Estimation of Nonlinear Electromagnetic Vibration Energy Harvester. Energies, 15(22), 8601. https://doi.org/10.3390/en15228601

