Power System Rotor Angle Stability Enhancement Using Lyapunov-Based Trajectory Tracking Controller and Model Reference Adaptive Control
Abstract
1. Introduction
2. Motivation
3. Contribution of the Manuscript
- The exploration of a nonlinear trajectory-tracking algorithm for power systems small-signal rotor angle stability enhancement.
- The application of a MRAC for power systems small-signal rotor angle stability enhancement.
- A comparison of the performance between a nonlinear trajectory-tracking and a MRAC algorithm for power systems small-signal rotor angle stability enhancement.
- The introduction of Gaussian noise as a disturbance to mimic the disturbances that are caused by small variations in the system load.
4. Delimitations and Constraints
4.1. Delimitations
4.2. Constraints
5. Organization of the Manuscript
6. Overview of Nonlinear Systems
7. Lyapunov Stability Theory
- The positivity of the energy function.
- The negative semi-definiteness of the time rate of the energy function and the stability of the equilibrium are linked.
- Global stability analysis is facilitated by the Barbashin–Krasovskii theorem.
- LaSalle’s invariant set theorem is a useful technique for analysing systems which have invariant sets.
- Uniform stability, uniform bounding, and uniform ultimate boundness are concepts that are used to evaluate the stability of non-autonomous systems.
- Barbalat’s theorem allows for a more in-depth analysis of the stability of adaptive control systems in relation to the uniform continuity of a real-valued function.
8. Synchronous Generator Dynamics
8.1. Synchronous Generator 3rd Order Representation
8.2. Synchronous Generator 4th Order Representation
9. Design of a Lyapunov-Based Trajectory Tracking Controller
9.1. Reference Model-Based Closed-Loop Control System
9.2. Nonlinear Controller
9.3. Lyapunov Functional Candidate
9.4. Calculation of the First Derivative of the Lyapunov Function
9.5. Determination of the Nonlinear Controller Expression
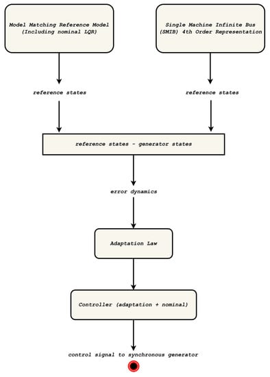
10. Design of a Model Reference Based Adaptive Controller
10.1. Introduction
10.2. Nominal Controller Structure
| MATLAB Script 1 |
|---|
| A = [0 1 0 0;0 0 0 0;0 0 -6.375 0;0 0 0 0.75]; B = [0 0;0 0.21;0 0;0.125 0]; C = [1 0 0 0;2.458 0 -1.326 2.28]; R = eye(2); Q = 100 ∗ CT ∗ C; % moderately higher value of tau [K,P,E] = lqr(A,B,C,Q,R); |
| MATLAB Script 2 |
|---|
| A = [0 1 0 0;0 0 0 0;0 0 -6.375 0;0 0 0 0.75]; B = [0 0;0 0.21;0 0;0.125 0]; C = [1 0 0 0;2.458 0 -1.326 2.28]; R = eye(2); Q = 100 ∗ CT ∗ C; % moderately higher value of tau [K1,P,E] = lqr(A,B,C,Q,R); % Introduce a feedforward gain that cancels the steady-state error K2 = -inv(C ∗ (inv(A − B∗K) ∗ B) |
10.3. Adaptation Law
11. Performance of the Lyapunov-Based Trajectory Tracking Controller and MRAC for the Synchronous Generator Rotor Angle Stability Enhancement
12. Discussion
13. Conclusions
14. Recommendations
Author Contributions
Funding
Data Availability Statement
Conflicts of Interest
Appendix A. Generator Parameters
| Acronym/Parameter | Value |
|---|---|
| 1.8 p.u | |
| 0.3 p.u | |
| 1.7 p.u | |
| 0.55 p.u | |
| 0.25 p.u | |
| 0.25 p.u | |
| D | 0 |
| H | 6.5 |
| S | 900 MVA |
| 0.4 s | |
| 8 s | |
| 0.03 s | |
| 0.05 s | |
| Adaptation rate interval | |
| Optimal Lyapunov Gain | 4.5 |
References
- Nguyen, N.T. Advanced Textbooks in Control and Signal Processing Model-Reference Adaptive Control A Primer; Springer International Publishing: Berlin, Germany, 2018; ISBN 978-3-319-56393-0. [Google Scholar]
- Slotine, J.-J.E.; Li, W. Applied Nonlinear Control; Prentice Hall: Hoboken, NJ, USA, 1991; ISBN 0-13-040890-5. [Google Scholar]
- Grayson, L.P. The Status of Synthesis Using Lyapunov’s Method. Automatica 1965, 3, 91–121. [Google Scholar] [CrossRef]
- Bosworth, J.T.; Williams-Hayes, P.S. Flight Test Results from the NF-15B Intelligent Flight Control System (IFCS) Project with Adaptation to a Simulated Stabilator Failure. In Proceedings of the 2007 AIAA InfoTech at Aerospace Conference, Rohnert Park, CA, USA, 7–10 May 2007; Collection of Technical Papers. American Institute of Aeronautics and Astronautics: Reston, VA, USA, 2007; Volume 2, pp. 1080–1097. [Google Scholar] [CrossRef]
- Williams-Hayes, P.S. Flight Test Implementation of a Second-Generation Intelligent Flight Control System. In Proceedings of the 2005 Infotech@ Aerospace Conference, Arlington, VA, USA, 26–29 September 2005. [Google Scholar]
- Calise, A.J.; Rysdyk, R.T. Nonlinear Adaptive Flight Control Using Neural Networks. IEEE Control Syst. 1998, 18, 14–25. [Google Scholar] [CrossRef]
- Narendra, K.S.; Annaswamy, A.M. Persistent Excitation in Adaptive Systems. Int. J. Control 1987, 45, 127–160. [Google Scholar] [CrossRef]
- Rogers, G. Power System Oscillations; Springer Science and Business Media: New York, NY, USA, 2000. [Google Scholar]
- Banga-Banga, T.P. Model Reference Adaptive Control Algorithm for Power System Interarea Oscillations Damping. Master’s Thesis, Cape Peninsula University of Technology, Cape Town, South Africa, 2022. [Google Scholar]
- Kamwa, I.; Trudel, G.; Gerin-Lajoie, L. Robust Design and Coordination of Multiple Damping Controllers Using Nonlinear Constrained Optimization. In Proceedings of the 21st IEEE International Conference on Power Industry Computer Applications. Connecting Utilities, Santa Clara, CA, USA, 21 May 1999; pp. 87–94. [Google Scholar] [CrossRef]
- Hashmani, A.A.; Erlich, I. Mode Selective Damping of Power System Electromechanical Oscillations for Large Power Systems Using Supplementary Remote Signals. Int. J. Electr. Power Energy Syst. 2012, 42, 605–613. [Google Scholar] [CrossRef]
- Banga-Banga, T.P.; Adewole, A.C.; Tzoneva, R. Oscillation Mode Estimation Using Spectrum Analysis of Synchronized Phasor Measurements. In Proceedings of the South African Universities Power Engineering Conference (SAUPEC), Cape Town, South Africa, 11 September 2017; pp. 818–823. [Google Scholar]
- Wei, Q.; Han, X.; Guo, W.; Yang, M.; He, N. The Principle of Absolute Rotor Angle Control and Its Effect on Suppressing Inter-Area Low Frequency Oscillations. Int. J. Electr. Power Energy Syst. 2014, 63, 1039–1046. [Google Scholar] [CrossRef]
- Wei, Q.; Guo, W.; Han, X.; Guo, M. Generator Rotor Angle Droop Control and Its Load-Following Characteristics. In Proceedings of the 2016 IEEE International Conference on Power System Technology (POWERCON 2016), Wollongong, Australia, 28 September–1 October 2016. [Google Scholar] [CrossRef]
- Yohanandhan, R.V.; Srinivasan, L. Decentralized Measurement Based Adaptive Wide-Area Damping Controller for a Large-Scale Power System. In Proceedings of the 2018 IEEE International Conference on Power Electronics, Drives and Energy Systems (PEDES 2018), Chennai, India, 18–21 December 2018. [Google Scholar] [CrossRef]
- Elsayed, M.; Hammad, A.; Hafez, A.; Mansour, H. Real Time Trajectory Tracking Controller Based on Lyapunov Function for Mobile Robot. Int. J. Comput. Appl. 2017, 168, 8887. [Google Scholar] [CrossRef]
- Kubo, R.; Fujii, Y.; Nakamura, H. Control Lyapunov Function Design for Trajectory Tracking Problems of Wheeled Mobile Robot. IFAC PapersOnLine 2020, 53, 6177–6182. [Google Scholar] [CrossRef]
- Mfoumboulou, Y.D.; Mnguni, M.E.S. Development of a New Linearizing Controller Using Lyapunov Stability Theory and Model Reference Control. Indones. J. Electr. Eng. Comput. Sci. 2022, 25, 1328–1343. [Google Scholar] [CrossRef]
- Nketoane, P.A. Design and Implementation of a Nonlinear Controller in PLC as Part of an Adroid Scada System for Optimal Adaptive Control of the Activated Sludge Process. Master’s Thesis, Cape Peninsula University of Technology, Cape Town, South Africa, 2009. [Google Scholar]
- Ghosh, A.; Ledwich, G.; Malik, O.P.; Hope, G.S. Power System Stabilizer Based on Adaptive Control Techniques. IEEE Trans. Power Appar. Syst. 1984, 8, 1983–1989. [Google Scholar] [CrossRef]
- Fan, J.Y.; Ortmeyer, T.H.; Mukundan, R. Power System Stability Improvement with Multivariable Self-Tuning Control. IEEE Trans. Power Syst. 1990, 5, 227–234. [Google Scholar] [CrossRef]
- Eremia, M.; Shahidehpour, M. Handbook of Electrical Power System Dynamics: Modeling, Stability, and Control; John Wiley and Sons: Hoboken, NJ, USA, 2013. [Google Scholar]
- Kim, K.H. Model Reference Adaptive Control-Based Adaptive Current Control Scheme of a PM Synchronous Motor with an Improved Servo Performance. IET Electr. Power Appl. 2009, 3, 8–18. [Google Scholar] [CrossRef]
- Mosaad, M.I. Model Reference Adaptive Control of STATCOM for Grid Integration of Wind Energy Systems. IET Electr. Power Appl. 2018, 12, 605–613. [Google Scholar] [CrossRef]
- Wu, H.; Wang, X. A Mode-Adaptive Power-Angle Control Method for Transient Stability Enhancement of Virtual Synchronous Generators. IEEE J. Emerg. Sel. Top. Power Electron. 2020, 8, 1034–1049. [Google Scholar] [CrossRef]
- Bhunia, M.; Subudhi, B.; Ray, P.K. Design and Real-Time Implementation of Cascaded Model Reference Adaptive Controllers for a Three-Phase Grid-Connected PV System. IEEE J. Photovolt. 2021, 11, 1319–1331. [Google Scholar] [CrossRef]
- Abubakr, H.; Vasquez, J.C.; Hassan Mohamed, T.; Guerrero, J.M. The Concept of Direct Adaptive Control for Improving Voltage and Frequency Regulation Loops in Several Power System Applications. Int. J. Electr. Power Energy Syst. 2022, 140, 108068. [Google Scholar] [CrossRef]
- Abd El-Kareem, A.H.; Abd Elhameed, M.; Elkholy, M.M. Effective Damping of Local Low Frequency Oscillations in Power Systems Integrated with Bulk PV Generation. Prot. Control. Mod. Power Syst. 2021, 6, 41. [Google Scholar] [CrossRef]
- Robak, S.; Bialek, J.W.; Machowski, J. Comparison of Different Control Structures for Lyapunov-Based Power System Stabilizer. In Proceedings of the IEEE Power Industry Computer Applications Conference, Sydney, Australia, 20–24 May 2001; pp. 229–234. [Google Scholar]
- Khalil, H.K. Nonlinear Systems; Pearson Education: London, UK, 2001; ISBN 978-0-13-067389-3. [Google Scholar]
- Sastry, S.; Bodson, M. Adaptive Control—Stability, Convergence, and Robustness; Thomas Kailath, Ed.; Prentice Hall: New Jersey, NJ, USA, 1989. [Google Scholar]
- Machowski, J.; Lubosny, Z.; Bialek, J.W.; Bumby, J.R. Power System Dynamics: Stability and Control; Wiley and Sons: Hoboken, NJ, USA, 2008; ISBN 978-1-119-96505-3. [Google Scholar]
- Kundur, P. Power System Stability and Control; McGraw-Hill Education: New York, NY, USA, 1994; p. 1176. [Google Scholar]
- Scott, B. Power System Dynamics Response Calculations. Proceeding IEEE 1979, 67, 219–241. [Google Scholar]
- De León-Morales, J.; Busawon, K.; Acosta-Villarreal, G.; Acha-Daza, S. Nonlinear Control for Small Synchronous Generator. Int. J. Electr. Power Energy Syst. 2001, 23, 1–11. [Google Scholar] [CrossRef]
- Sanchez-Orta, A.E.; De León-Morales, J.; Lopez-Toledo, E. Discrete-Time Nonlinear Control Scheme for Small Synchronous Generator. Int. J. Electr. Power Energy Syst. 2002, 24, 751–764. [Google Scholar] [CrossRef]
- Zacharia, L.; Asprou, M.; Kyriakides, E. Wide Area Control of Governors and Power System Stabilizers with an Adaptive Tuning of Coordination Signals. IEEE Open Access J. Power Energy 2020, 7, 70–81. [Google Scholar] [CrossRef]
- Ghahremani, E.; Kamwa, I. Local and Wide-Area PMU-Based Decentralized Dynamic State Estimation in Multi-Machine Power Systems. IEEE Trans. Power Syst. 2016, 31, 547–562. [Google Scholar] [CrossRef]
- Su, S.J.; Zhu, Y.Y.; Wang, H.R.; Yun, C. A Method to Construct a Reference Model for Model Reference Adaptive Control. Adv. Mech. Eng. 2019, 11, 1687814019890455. [Google Scholar] [CrossRef]








| Case Studies | Controller | Gaussian Noise | Fault | Rise Time (ms) | Overshoot (%) | Steady-State Error (%) | Recovery Time (ms) | ||
| Case 1 | Lyapunov | 1 | 1 | No | No | 649.504 | 66.949 | 0.0516 | N/A |
| MRAC | 1 | 0 | No | No | 88.852 | 4.737 | N/A | N/A | |
| Case 2 | Lyapunov | 1 | 1 | No | Yes | 1044 | 35.507 | 11.88 | N/A |
| MRAC | 1 | 1 | No | Yes | 84.207 | 4.147 | N/A | ~523 | |
| Case 3 | Lyapunov | 2.395 | 0.77778 | Yes | Yes | N/A | N/A | N/A | N/A |
| MRAC | 2.395 | 0.77778 | Yes | Yes | 90.544 | 3.646 | N/A | ~550 |
Publisher’s Note: MDPI stays neutral with regard to jurisdictional claims in published maps and institutional affiliations. |
© 2022 by the authors. Licensee MDPI, Basel, Switzerland. This article is an open access article distributed under the terms and conditions of the Creative Commons Attribution (CC BY) license (https://creativecommons.org/licenses/by/4.0/).
Share and Cite
Banga-Banga, T.-w.P.-P.; Mfoumboulou, Y.D.; Kriger, C. Power System Rotor Angle Stability Enhancement Using Lyapunov-Based Trajectory Tracking Controller and Model Reference Adaptive Control. Energies 2022, 15, 8479. https://doi.org/10.3390/en15228479
Banga-Banga T-wP-P, Mfoumboulou YD, Kriger C. Power System Rotor Angle Stability Enhancement Using Lyapunov-Based Trajectory Tracking Controller and Model Reference Adaptive Control. Energies. 2022; 15(22):8479. https://doi.org/10.3390/en15228479
Chicago/Turabian StyleBanga-Banga, Tswa-wen Pierre-Patrick, Yohan Darcy Mfoumboulou, and Carl Kriger. 2022. "Power System Rotor Angle Stability Enhancement Using Lyapunov-Based Trajectory Tracking Controller and Model Reference Adaptive Control" Energies 15, no. 22: 8479. https://doi.org/10.3390/en15228479
APA StyleBanga-Banga, T.-w. P.-P., Mfoumboulou, Y. D., & Kriger, C. (2022). Power System Rotor Angle Stability Enhancement Using Lyapunov-Based Trajectory Tracking Controller and Model Reference Adaptive Control. Energies, 15(22), 8479. https://doi.org/10.3390/en15228479

