A Comprehensive Review of Composite Phase Change Materials (cPCMs) for Thermal Management Applications, Including Manufacturing Processes, Performance, and Applications
Abstract
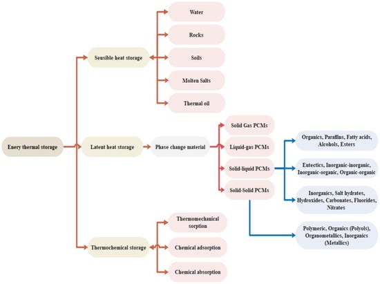
1. Introduction
2. Fabrication Methods of PCCs
2.1. Encapsulation
2.1.1. Core-Shell Encapsulation Methods
2.1.2. Shape Stabilized Encapsulation Methods
Chemical Methods
Physico-Mechanical Procedures
Physical-Chemical Methods
2.2. Hybrid Confinement
2.2.1. Melt Impregnation Method
2.2.2. Vacuum Impregnation
2.3. PCMs Polymerization Method
2.3.1. Blocked Polymers
2.3.2. Grafted Polymers
2.3.3. Cross-Linked Polymers

3. Thermal Conductivity Improvement of PCCs
3.1. Improvement of the Thermal Conductivity by Graphite Foams
3.2. Impregnation of PCMs in Metallic Foams

4. Applications
4.1. Application of PCM Composite in Thermal Energy Storage
4.1.1. Solar Energy Conversion
4.1.2. Building
4.1.3. Off-Peak Electricity Storage
4.2. Application of PCM Composite in Thermal Management System
4.2.1. Electronic Devices
4.2.2. Electric Vehicles
4.2.3. Cold Energy Storage and Transport
5. Conclusions
- (i)
- Novel low-cost strategies for manufacturing PCCs with excellent thermal stability and energy storage density are required. The optimal design of materials can increase the density of energy storage. Previous studies show that the mix of PCMs and additives has a significant impact on PCC thermal performance. The integration of additive surface modification and novel synthesis techniques is critical for obtaining high energy storage density and homogeneity.
- (ii)
- PCCs with excellent thermal conductivity are required for PCC devices with high energy density. Whereas a microchannel tube heat exchanger loaded with PCCs may produce a high-power density during thermal charging and discharging, the complexity and high cost of the heat-exchanger construction precludes future use. Three-dimensional porous materials have a greater potential for increasing the form stability and thermal conductivity of PCCs than one-dimensional or two-dimensional additions. It is desirable to use 3D porous materials, which have a greater potential to increase the form stability and thermal conductivity of PCCs than 1D or 2D additions. The creation of massive heat transfer networks aligned within PCCs, in particular, is a viable technique to increase PCCs’ thermal conductivity while retaining heat storage density.
- (iii)
- It is necessary to build PCCs with multiple applications for energy harvesting and storage. Despite very effective energy conversion and storage, large-scale deployment of PCCs at high temperatures still difficult. New designs to prevent heat loss and increase energy collecting should be investigated to further improve energy collection efficiency.
- (iv)
- The current emphasis of research is on high-temperature PCM cooling and heat absorption. With the spread of new energy vehicles in colder areas, it is vital to further investigate heat storage by cPCMs at low temperatures.
- (v)
- Future study on cPCMs’ ecological preparation and cost-effective technology is required to encourage its use in the fields of energy efficiency and environmental preservation.
Funding
Institutional Review Board Statement
Informed Consent Statement
Data Availability Statement
Conflicts of Interest
References
- Owusu, P.A.; Asumadu-Sarkodie, S. A review of renewable energy sources, sustainability issues and climate change mitigation. Cogent Eng. 2016, 3, 1167990. [Google Scholar] [CrossRef]
- Rehman, A.; Ma, H.; Ozturk, I.; Ulucak, R. Sustainable development and pollution: The effects of CO2 emission on population growth, food production, economic development, and energy consumption in Pakistan. Environ. Sci. Pollut. Res. 2022, 29, 17319–17330. [Google Scholar] [CrossRef] [PubMed]
- Rahman, A.; Farrok, O.; Haque, M.M. Environmental impact of renewable energy source based electrical power plants: Solar, wind, hydroelectric, biomass, geothermal, tidal, ocean, and osmotic. Renew. Sustain. Energy Rev. 2022, 161, 112279. [Google Scholar] [CrossRef]
- Sayed, E.T.; Wilberforce, T.; Elsaid, K.; Rabaia, M.K.H.; Abdelkareem, M.A.; Chae, K.J.; Olabi, A.G. A critical review on environmental impacts of renewable energy systems and mitigation strategies: Wind, hydro, biomass and geothermal. Sci. Total Environ. 2021, 766, 144505. [Google Scholar] [CrossRef]
- Yu, M.; Hong, S.H. Supply-demand balancing for power management in smart grid: A Stackelberg game approach. Appl. Energy 2016, 164, 702–710. [Google Scholar] [CrossRef]
- Yu, Q.; Jiang, Z.; Cong, L.; Lu, T.; Suleiman, B.; Leng, G.; Wu, Z.; Ding, Y.; Li, Y. A novel low-temperature fabrication approach of composite phase change materials for high temperature thermal energy storage. Appl. Energy 2019, 237, 367–377. [Google Scholar] [CrossRef]
- Pielichowska, K.; Pielichowski, K. Phase change materials for thermal energy storage. Prog. Mater. Sci. 2014, 65, 67–123. [Google Scholar] [CrossRef]
- Schmit, H.; Rathgeber, C.; Hoock, P.; Hiebler, S. Critical review on measured phase transition enthalpies of salt hydrates in the context of solid-liquid phase change materials. Thermochim. Acta 2020, 683, 178477. [Google Scholar] [CrossRef]
- Devaux, P.; Farid, M. Benefits of PCM Underfloor Heating with PCM Wallboards for Space Heating in Winter. In Thermal Energy Storage with Phase Change Materials; CRC Press: Boca Raton, FL, USA, 2021; pp. 310–327. [Google Scholar]
- Liu, D.; Xin-Feng, L.; Bo, L.; Si-quan, Z.; Yan, X. Progress in thermochemical energy storage for concentrated solar power: A review. Int. J. Energy Res. 2018, 42, 4546–4561. [Google Scholar] [CrossRef]
- Zhang, L.; Liu, W.; Wen, X.; Chen, J.; Zhao, C.; Castillo-Rodríguez, M.; Yang, L.; Zhang, X.Q.; Wang, R.; Wang, D.Y. Electrospun submicron NiO fibers combined with nanosized carbon black as reinforcement for multi-functional poly(lactic acid) composites. Compos. Part A Appl. Sci. Manuf. 2020, 129, 105662. [Google Scholar] [CrossRef]
- Zhang, S.; Li, Z.; Yao, Y.; Tian, L.; Yan, Y. Heat transfer characteristics and compatibility of molten salt/ceramic porous composite phase change material. Nano Energy 2022, 100, 107476. [Google Scholar] [CrossRef]
- Sarbu, I.; Dorca, A. Review on heat transfer analysis in thermal energy storage using latent heat storage systems and phase change materials. Int. J. Energy Res. 2019, 43, 29–64. [Google Scholar] [CrossRef]
- Zhang, P.; Xiao, X.; Ma, Z.W. A review of the composite phase change materials: Fabrication, characterization, mathematical modeling and application to performance enhancement. Appl. Energy 2016, 165, 472–510. [Google Scholar] [CrossRef]
- Sobolčiak, P.; Mrlik, M.; Popelka, A.; Minařík, A.; Ilcikova, M.; Srnec, P.; Nogellova, Z.; Ouederni, M.; Krupa, I. Foamed Phase Change Materials Based on Recycled Polyethylene/Paraffin Wax Blends. Polymers 2021, 13, 1987. [Google Scholar] [CrossRef]
- Bott, T.R.; Gudmundsson, J.S. Deposition of paraffin wax from kerosene in cooled heat exchanger tubes. Can. J. Chem. Eng. 1977, 55, 381–385. [Google Scholar] [CrossRef]
- Yao, Y.; Wu, H.; Liu, Z. A new prediction model for the effective thermal conductivity of high porosity open-cell metal foams. Int. J. Therm. Sci. 2015, 97, 56–67. [Google Scholar] [CrossRef]
- Qian, T.; Li, J.; Min, X.; Guan, W.; Deng, Y.; Ning, L. Enhanced thermal conductivity of PEG/diatomite shape-stabilized phase change materials with Ag nanoparticles for thermal energy storage. J. Mater. Chem. A 2015, 3, 8526–8536. [Google Scholar] [CrossRef]
- Kim, H.S.; Kim, S.H.; Jeon, Y.M.; Na, Y.S.; Bae, Y.S.; Hahn, S.H.; Joung, M.; Lee, K.D.; Han, H.S.; Woo, M.H.; et al. Feasibility experiment of physics-based global electron temperature profile control in KSTAR. Fusion Eng. Des. 2018, 135, 1–8. [Google Scholar] [CrossRef]
- Kumar, N.; Hirschey, J.; LaClair, T.J.; Gluesenkamp, K.R.; Graham, S. Review of stability and thermal conductivity enhancements for salt hydrates. J. Energy Storage 2019, 24, 100794. [Google Scholar] [CrossRef]
- Kośny, J. Overview of Basic Solid–Liquid PCMs Used in Building Envelopes—Packaging Methods, Encapsulation, and Thermal Enhancement; Springer: Cham, Switzerland, 2015; pp. 61–105. [Google Scholar]
- Su, W.; Darkwa, J.; Kokogiannakis, G. Review of solid-liquid phase change materials and their encapsulation technologies. Renew. Sustain. Energy Rev. 2015, 48, 373–391. [Google Scholar] [CrossRef]
- Alva, G.; Lin, Y.; Liu, L.; Fang, G. Synthesis, characterization and applications of microencapsulated phase change materials in thermal energy storage: A review. Energy Build. 2017, 144, 276–294. [Google Scholar] [CrossRef]
- Boh, B.; Knez, E.; Staresinic, M. Microencapsulation of higher hydrocarbon phase change materials by in situ polymerization. J. Microencapsul. 2005, 22, 715–735. [Google Scholar] [CrossRef] [PubMed]
- Zhang, Z.; Zhang, Z.; Chang, T.; Wang, J.; Wang, X.; Zhou, G. Phase change material microcapsules with melamine resin shell via cellulose nanocrystal stabilized Pickering emulsion in-situ polymerization. Chem. Eng. J. 2022, 428, 131164. [Google Scholar] [CrossRef]
- Kumar, G.N.; Al-Aifan, B.; Parameshwaran, R.; Ram, V.V. Facile synthesis of microencapsulated 1-dodecanol/melamine-formaldehyde phase change material using in-situ polymerization for thermal energy storage. Colloids Surfaces A Physicochem. Eng. Asp. 2021, 610, 125698. [Google Scholar] [CrossRef]
- Wu, M.Q.; Wu, S.; Cai, Y.F.; Wang, R.Z.; Li, T.X. Form-stable phase change composites: Preparation, performance, and applications for thermal energy conversion, storage and management. Energy Storage Mater. 2021, 42, 380–417. [Google Scholar] [CrossRef]
- Zhang, B.; Zhang, Z.; Kapar, S.; Ataeian, P.; Da Silva Bernardes, J.; Berry, R.; Zhao, W.; Zhou, G.; Tam, K.C. Microencapsulation of Phase Change Materials with Polystyrene/Cellulose Nanocrystal Hybrid Shell via Pickering Emulsion Polymerization. ACS Sustain. Chem. Eng. 2019, 7, 17756–17767. [Google Scholar] [CrossRef]
- Xu, D.; Yang, R. Efficient preparation and characterization of paraffin-based microcapsules by emulsion polymerization. J. Appl. Polym. Sci. 2019, 136, 47552. [Google Scholar] [CrossRef]
- Shi, J.; Wu, X.; Sun, R.; Ban, B.; Li, J.; Chen, J. Nano-encapsulated phase change materials prepared by one-step interfacial polymerization for thermal energy storage. Mater. Chem. Phys. 2019, 231, 244–251. [Google Scholar] [CrossRef]
- Yang, X.; Liu, Y.; Lv, Z.; Hua, Q.; Liu, L.; Wang, B.; Tang, J. Synthesis of high latent heat lauric acid/silica microcapsules by interfacial polymerization method for thermal energy storage. J. Energy Storage 2021, 33, 102059. [Google Scholar] [CrossRef]
- Yan, J.; Li, K.; Chen, H.; Wang, Q.; Sun, J. Experimental study on the application of phase change material in the dynamic cycling of battery pack system. Energy Convers. Manag. 2016, 128, 12–19. [Google Scholar] [CrossRef]
- Fei, B.; Lu, H.; Qi, K.; Shi, H.; Liu, T.; Li, X.; Xin, J.H. Multi-functional microcapsules produced by aerosol reaction. J. Aerosol Sci. 2008, 39, 1089–1098. [Google Scholar] [CrossRef]
- Carvalho, A.G.S.; Silva, V.M.; Hubinger, M.D. Microencapsulation by spray drying of emulsified green coffee oil with two-layered membranes. Food Res. Int. 2014, 61, 236–245. [Google Scholar] [CrossRef]
- Cárdenas-Ramírez, C.; Jaramillo, F.; Gómez, M. Systematic review of encapsulation and shape-stabilization of phase change materials. J. Energy Storage 2020, 30, 101495. [Google Scholar] [CrossRef]
- Hawlader, M.N.A.; Uddin, M.S.; Zhu, H.J. Preparation and Evaluation of a Novel Solar Storage Material: Microencapsulated Paraffin. Int. J. Sol. Energy 2007, 20, 227–238. [Google Scholar] [CrossRef]
- Choudhury, N.; Meghwal, M.; Das, K. Microencapsulation: An overview on concepts, methods, properties and applications in foods. Food Front. 2021, 2, 426–442. [Google Scholar] [CrossRef]
- Tie, S.; Zhang, X.; Wang, H.; Song, Y.; Tan, M. Procyanidins-Loaded Complex Coacervates for Improved Stability by Self-Crosslinking and Calcium Ions Chelation. J. Agric. Food Chem. 2020, 68, 3163–3170. [Google Scholar] [CrossRef]
- Bayés-García, L.; Ventolà, L.; Cordobilla, R.; Benages, R.; Calvet, T.; Cuevas-Diarte, M.A. Phase Change Materials (PCM) microcapsules with different shell compositions: Preparation, characterization and thermal stability. Sol. Energy Mater. Sol. Cells 2010, 94, 1235–1240. [Google Scholar] [CrossRef]
- Ren, J.; Ma, B.; Si, W.; Zhou, X.; Li, C. Preparation and analysis of composite phase change material used in asphalt mixture by sol–gel method. Constr. Build. Mater. 2014, 71, 53–62. [Google Scholar] [CrossRef]
- Romero-Sanchez, M.D.; Piticescu, R.R.; Motoc, A.M.; Aran-Ais, F.; Tudor, A.I. Green chemistry solutions for sol–gel micro-encapsulation of phase change materials for high-temperature thermal energy storage. Manuf. Rev. 2018, 5, 8. [Google Scholar] [CrossRef]
- Zhang, H.; Wang, X.; Wu, D. Silica encapsulation of n-octadecane via sol–gel process: A novel microencapsulated phase-change material with enhanced thermal conductivity and performance. J. Colloid Interface Sci. 2010, 343, 246–255. [Google Scholar] [CrossRef]
- Hawlader, M.N.A.; Uddin, M.S.; Khin, M.M. Microencapsulated PCM thermal-energy storage system. Appl. Energy 2003, 74, 195–202. [Google Scholar] [CrossRef]
- Li, M.; Hou, X.; Sha, Y.; Wang, J.; Hu, S.; Liu, X.; Shao, Z. Facile spray-drying/pyrolysis synthesis of core–shell structure graphite/silicon-porous carbon composite as a superior anode for Li-ion batteries. J. Power Sources 2014, 248, 721–728. [Google Scholar] [CrossRef]
- Huo, X.; Li, W.; Wang, Y.; Han, N.; Wang, J.; Wang, N.; Zhang, X. Chitosan composite microencapsulated comb-like polymeric phase change material via coacervation microencapsulation. Carbohydr. Polym. 2018, 200, 602–610. [Google Scholar] [CrossRef] [PubMed]
- Wu, B.; Shi, L.; Zhang, Q.; Wang, W.J. Microencapsulation of 1-hexadecanol as a phase change material with reversible thermochromic properties. RSC Adv. 2017, 7, 42129–42137. [Google Scholar] [CrossRef]
- Lazko, J.; Popineau, Y.; Legrand, J. Soy glycinin microcapsules by simple coacervation method. Colloids Surfaces B Biointerfaces 2004, 37, 1–8. [Google Scholar] [CrossRef] [PubMed]
- Konuklu, Y.; Paksoy, H.O.; Unal, M.; Konuklu, S. Microencapsulation of a fatty acid with Poly(melamine-urea-formaldehyde). Energy Convers. Manag. 2014, 80, 382–390. [Google Scholar] [CrossRef]
- Wu, C.B.; Wu, G.; Yang, X.; Liu, Y.J.; Liang, T.; Fu, W.F.; Wang, M.; Chen, H.Z. Preparation of microencapsulated medium temperature phase change material of Tris(hydroxymethyl)methyl aminomethane@SiO2 with excellent cycling performance. Appl. Energy 2015, 154, 361–368. [Google Scholar] [CrossRef]
- Cao, L.; Tang, F.; Fang, G. Preparation and characteristics of microencapsulated palmitic acid with TiO2 shell as shape-stabilized thermal energy storage materials. Sol. Energy Mater. Sol. Cells 2014, 123, 183–188. [Google Scholar] [CrossRef]
- Cao, L.; Tang, F.; Fang, G. Synthesis and characterization of microencapsulated paraffin with titanium dioxide shell as shape-stabilized thermal energy storage materials in buildings. Energy Build. 2014, 72, 31–37. [Google Scholar] [CrossRef]
- Alva, G.; Huang, X.; Liu, L.; Fang, G. Synthesis and characterization of microencapsulated myristic acid–palmitic acid eutectic mixture as phase change material for thermal energy storage. Appl. Energy 2017, 203, 677–685. [Google Scholar] [CrossRef]
- Tahan Latibari, S.; Mehrali, M.; Mehrali, M.; Indra Mahlia, T.M.; Cornelis Metselaar, H.S. Synthesis, characterization and thermal properties of nanoencapsulated phase change materials via sol–gel method. Energy 2013, 61, 664–672. [Google Scholar] [CrossRef]
- Zhang, S.; Wang, S.; Zhang, J.; Jiang, Y.; Ji, Q.; Zhang, Z.; Wang, Z. Increasing phase change latent heat of stearic acid via nanocapsule interface confinement. J. Phys. Chem. C 2013, 117, 23412–23417. [Google Scholar] [CrossRef]
- Jiang, F.; Wang, X.; Wu, D. Design and synthesis of magnetic microcapsules based on n-eicosane core and Fe3O4/SiO2 hybrid shell for dual-functional phase change materials. Appl. Energy 2014, 134, 456–468. [Google Scholar] [CrossRef]
- Tahan Latibari, S.; Mehrali, M.; Mehrali, M.; Afifi, A.B.M.; Mahlia, T.M.I.; Akhiani, A.R.; Metselaar, H.S.C. Facile synthesis and thermal performances of stearic acid/titania core/shell nanocapsules by sol-gel method. Energy 2015, 85, 635–644. [Google Scholar] [CrossRef]
- Wu, W.; Bostanci, H.; Chow, L.C.; Ding, S.J.; Hong, Y.; Su, M.; Kizito, J.P.; Gschwender, L.; Snyder, C.E. Jet impingement and spray cooling using slurry of nanoencapsulated phase change materials. Int. J. Heat Mass Transf. 2011, 54, 2715–2723. [Google Scholar] [CrossRef]
- Ma, Y.; Sun, S.; Li, J.; Tang, G. Preparation and thermal reliabilities of microencapsulated phase change materials with binary cores and acrylate-based polymer shells. Thermochim. Acta 2014, 588, 38–46. [Google Scholar] [CrossRef]
- Sari, A.; Alkan, C.; Biçer, A.; Altuntaş, A.; Bilgin, C. Micro/nanoencapsulated n-nonadecane with poly(methyl methacrylate) shell for thermal energy storage. Energy Convers. Manag. 2014, 86, 614–621. [Google Scholar] [CrossRef]
- Tumirah, K.; Hussein, M.Z.; Zulkarnain, Z.; Rafeadah, R. Nano-encapsulated organic phase change material based on copolymer nanocomposites for thermal energy storage. Energy 2014, 66, 881–890. [Google Scholar] [CrossRef]
- Fang, Y.; Yu, H.; Wan, W.; Gao, X.; Zhang, Z. Preparation and thermal performance of polystyrene/n-tetradecane composite nanoencapsulated cold energy storage phase change materials. Energy Convers. Manag. 2013, 76, 430–436. [Google Scholar] [CrossRef]
- Hong, Y.; Ding, S.; Wu, W.; Hu, J.; Voevodin, A.A.; Gschwender, L.; Snyder, E.; Chow, L.; Su, M. Enhancing heat capacity of colloidal suspension using nanoscale encapsulated phase-change materials for heat transfer. ACS Appl. Mater. Interfaces 2010, 2, 1685–1691. [Google Scholar] [CrossRef]
- Chen, Z.H.; Yu, F.; Zeng, X.R.; Zhang, Z.G. Preparation, characterization and thermal properties of nanocapsules containing phase change material n-dodecanol by miniemulsion polymerization with polymerizable emulsifier. Appl. Energy 2012, 91, 7–12. [Google Scholar] [CrossRef]
- Zhang, G.H.; Bon, S.A.F.; Zhao, C.Y. Synthesis, characterization and thermal properties of novel nanoencapsulated phase change materials for thermal energy storage. Sol. Energy 2012, 86, 1149–1154. [Google Scholar] [CrossRef]
- Wang, Y.; Wang, J.; Nan, G.; Wang, H.; Li, W.; Zhang, X. A Novel Method for the Preparation of Narrow-Disperse Nanoencapsulated Phase Change Materials by Phase Inversion Emulsification and Suspension Polymerization. Ind. Eng. Chem. Res. 2015, 54, 9307–9313. [Google Scholar] [CrossRef]
- Li, W.; Zong, J.; Huang, R.; Wang, J.; Wang, N.; Han, N.; Zhang, X. Design, controlled fabrication and characterization of narrow-disperse macrocapsules containing Micro/NanoPCMs. Mater. Des. 2016, 99, 225–234. [Google Scholar] [CrossRef]
- Cheng, F.; Wei, Y.; Zhang, Y.; Wang, F.; Shen, T.; Zong, C. Preparation and characterization of phase-change material nanocapsules with amphiphilic polyurethane synthesized by 3-allyloxy-1, 2-propanediol. J. Appl. Polym. Sci. 2013, 130, 1879–1889. [Google Scholar] [CrossRef]
- Wang, Y.; Liu, Z.; Niu, X.; Ling, X. Preparation, Characterization, and Thermal Properties of Microencapsulated Phase Change Material for Low-Temperature Thermal Energy Storage. Energy Fuels 2019, 33, 1631–1636. [Google Scholar] [CrossRef]
- Park, S.; Lee, Y.; Kim, Y.S.; Lee, H.M.; Kim, J.H.; Cheong, I.W.; Koh, W.G. Magnetic nanoparticle-embedded PCM nanocapsules based on paraffin core and polyurea shell. Colloids Surfaces A Physicochem. Eng. Asp. 2014, 450, 46–51. [Google Scholar] [CrossRef]
- Shi, J.; Wu, X.; Fu, X.; Sun, R. Synthesis and thermal properties of a novel nanoencapsulated phase change material with PMMA and SiO2 as hybrid shell materials. Thermochim. Acta 2015, 617, 90–94. [Google Scholar] [CrossRef]
- Salaün, F.; Bedek, G.; Devaux, E.; Dupont, D.; Gengembre, L. Microencapsulation of a cooling agent by interfacial polymerization: Influence of the parameters of encapsulation on poly(urethane-urea) microparticles characteristics. J. Memb. Sci. 2011, 370, 23–33. [Google Scholar] [CrossRef]
- Yuan, K.; Wang, H.; Liu, J.; Fang, X.; Zhang, Z. Novel slurry containing graphene oxide-grafted microencapsulated phase change material with enhanced thermo-physical properties and photo-thermal performance. Sol. Energy Mater. Sol. Cells 2015, 143, 29–37. [Google Scholar] [CrossRef]
- Guo, X.; Cao, J.; Peng, Y.; Liu, R. Incorporation of microencapsulated dodecanol into wood flour/high-density polyethylene composite as a phase change material for thermal energy storage. Mater. Des. 2016, 89, 1325–1334. [Google Scholar] [CrossRef]
- Liu, Q.; Jiang, L.; Zhao, Y.; Wang, Y.; Lei, J. Preparation and characterization of a novel form-stable phase change material for thermal energy storage. J. Therm. Anal. Calorim. 2021, 143, 2945–2952. [Google Scholar] [CrossRef]
- Wu, S.; Yan, T.; Kuai, Z.; Pan, W. Thermal conductivity enhancement on phase change materials for thermal energy storage: A review. Energy Storage Mater. 2020, 25, 251–295. [Google Scholar] [CrossRef]
- Aftab, W.; Huang, X.; Wu, W.; Liang, Z.; Mahmood, A.; Zou, R. Nanoconfined phase change materials for thermal energy applications. Energy Environ. Sci. 2018, 11, 1392–1424. [Google Scholar] [CrossRef]
- Feng, D.; Feng, Y.; Qiu, L.; Li, P.; Zang, Y.; Zou, H.; Yu, Z.; Zhang, X. Review on nanoporous composite phase change materials: Fabrication, characterization, enhancement and molecular simulation. Renew. Sustain. Energy Rev. 2019, 109, 578–605. [Google Scholar] [CrossRef]
- Luan, Y.; Yang, M.; Ma, Q.; Qi, Y.; Gao, H.; Wu, Z.; Wang, G. Introduction of an organic acid phase changing material into metal–organic frameworks and the study of its thermal properties. J. Mater. Chem. A 2016, 4, 7641–7649. [Google Scholar] [CrossRef]
- Liu, Z.; Zou, R.; Lin, Z.; Gui, X.; Chen, R.; Lin, J.; Shang, Y.; Cao, A. Tailoring carbon nanotube density for modulating electro-to-heat conversion in phase change composites. Nano Lett. 2013, 13, 4028–4035. [Google Scholar] [CrossRef]
- Li, C.; Zhang, B.; Xie, B.; Zhao, X.; Chen, J.; Chen, Z.; Long, Y. Stearic acid/expanded graphite as a composite phase change thermal energy storage material for tankless solar water heater. Sustain. Cities Soc. 2019, 44, 458–464. [Google Scholar] [CrossRef]
- Zhang, G.; Guo, Y.; Liu, Z.; Lu, W.; Yan, X.; Du, Y. Experimental and Numerical Investigation of Composite Phase Change Materials for Building Energy Saving. Front. Energy Res. 2021, 9, 496. [Google Scholar] [CrossRef]
- Xiao, X.; Zhang, P.; Li, M. Effective thermal conductivity of open-cell metal foams impregnated with pure paraffin for latent heat storage. Int. J. Therm. Sci. 2014, 81, 94–105. [Google Scholar] [CrossRef]
- Xiao, X.; Zhang, P.; Li, M. Preparation and thermal characterization of paraffin/metal foam composite phase change material. Appl. Energy 2013, 112, 1357–1366. [Google Scholar] [CrossRef]
- Nomura, T.; Zhu, C.; Sheng, N.; Tabuchi, K.; Sagara, A.; Akiyama, T. Shape-stabilized phase change composite by impregnation of octadecane into mesoporous SiO2. Sol. Energy Mater. Sol. Cells 2015, 143, 424–429. [Google Scholar] [CrossRef]
- Yang, Z.; Deng, Y.; Li, J. Preparation of porous carbonized woods impregnated with lauric acid as shape-stable composite phase change materials. Appl. Therm. Eng. 2019, 150, 967–976. [Google Scholar] [CrossRef]
- Oya, T.; Nomura, T.; Okinaka, N.; Akiyama, T. Phase change composite based on porous nickel and erythritol. Appl. Therm. Eng. 2012, 40, 373–377. [Google Scholar] [CrossRef]
- Wen, R.; Zhang, W.; Lv, Z.; Huang, Z.; Gao, W. A novel composite Phase change material of Stearic Acid/Carbonized sunflower straw for thermal energy storage. Mater. Lett. 2018, 215, 42–45. [Google Scholar] [CrossRef]
- Jeong, N.; Park, Y.C.; Yoo, J.H. Preparation of highly pure and crystalline carbon nanotubes and their infiltration by paraffin wax. Carbon 2013, 63, 240–252. [Google Scholar] [CrossRef]
- Feng, Y.; Wei, R.; Huang, Z.; Zhang, X.; Wang, G. Thermal properties of lauric acid filled in carbon nanotubes as shape-stabilized phase change materials. Phys. Chem. Chem. Phys. 2018, 20, 7772–7780. [Google Scholar] [CrossRef]
- Tang, J.; Yang, M.; Yu, F.; Chen, X.; Tan, L.; Wang, G. 1-Octadecanol@hierarchical porous polymer composite as a novel shape-stability phase change material for latent heat thermal energy storage. Appl. Energy 2017, 187, 514–522. [Google Scholar] [CrossRef]
- Abu-Zied, B.M.; Hussein, M.A.; Asiri, A.M. Characterization, in situ electrical conductivity and thermal behavior of immobilized PEG on MCM-41. Int. J. Electrochem. Sci. 2015, 10, 4873–4887. [Google Scholar]
- Wang, C.; Feng, L.; Li, W.; Zheng, J.; Tian, W.; Li, X. Shape-stabilized phase change materials based on polyethylene glycol/porous carbon composite: The influence of the pore structure of the carbon materials. Sol. Energy Mater. Sol. Cells 2012, 105, 21–26. [Google Scholar] [CrossRef]
- Sinha-Ray, S.; Sahu, R.P.; Yarin, A.L. Nano-encapsulated smart tunable phase change materials. Soft Matter 2011, 7, 8823–8827. [Google Scholar] [CrossRef]
- Nie, C.; Tong, X.; Wu, S.; Gong, S.; Peng, D. Paraffin confined in carbon nanotubes as nano-encapsulated phase change materials: Experimental and molecular dynamics studies. RSC Adv. 2015, 5, 92812–92817. [Google Scholar] [CrossRef]
- Yang, J.; Zhang, E.; Li, X.; Zhang, Y.; Qu, J.; Yu, Z.Z. Cellulose/graphene aerogel supported phase change composites with high thermal conductivity and good shape stability for thermal energy storage. Carbon 2016, 98, 50–57. [Google Scholar] [CrossRef]
- Wang, Y.; Tang, B.; Zhang, S. Single-Walled Carbon Nanotube/Phase Change Material Composites: Sunlight-Driven, Reversible, Form-Stable Phase Transitions for Solar Thermal Energy Storage. Adv. Funct. Mater. 2013, 23, 4354–4360. [Google Scholar] [CrossRef]
- Yang, J.; Li, X.; Han, S.; Zhang, Y.; Min, P.; Koratkar, N.; Yu, Z.Z. Air-dried, high-density graphene hybrid aerogels for phase change composites with exceptional thermal conductivity and shape stability. J. Mater. Chem. A 2016, 4, 18067–18074. [Google Scholar] [CrossRef]
- Mehrali, M.; Latibari, S.T.; Mehrali, M.; Metselaar, H.S.C.; Silakhori, M. Shape-stabilized phase change materials with high thermal conductivity based on paraffin/graphene oxide composite. Energy Convers. Manag. 2013, 67, 275–282. [Google Scholar] [CrossRef]
- Du, X.; Wang, H.; Cheng, X.; Du, Z. Synthesis and thermal energy storage properties of a solid–solid phase change material with a novel comb-polyurethane block copolymer structure. RSC Adv. 2016, 6, 42643–42648. [Google Scholar] [CrossRef]
- Sun, Q.; Zhang, H.; Xue, J.; Yu, X.; Yuan, Y.; Cao, X. Flexible phase change materials for thermal storage and temperature control. Chem. Eng. J. 2018, 353, 920–929. [Google Scholar] [CrossRef]
- Ahmadi, Y.; Kim, K.-H.; Kim, S.; Tabatabaei, M. Recent advances in polyurethanes as efficient media for thermal energy storage. Energy Storage Mater. 2020, 30, 74–86. [Google Scholar] [CrossRef]
- Cao, Q.; Liu, P. Hyperbranched polyurethane as novel solid-solid phase change material for thermal energy storage. Eur. Polym. J. 2006, 42, 2931–2939. [Google Scholar] [CrossRef]
- Park, H.; Han, D.W.; Kim, J.W. Highly stable phase change material emulsions fabricated by interfacial assembly of amphiphilic block copolymers during phase inversion. Langmuir 2015, 31, 2649–2654. [Google Scholar] [CrossRef] [PubMed]
- Alkan, C.; Günther, E.; Hiebler, S.; Ensari, Ö.F.; Kahraman, D. Polyurethanes as solid-solid phase change materials for thermal energy storage. Sol. Energy 2012, 86, 1761–1769. [Google Scholar] [CrossRef]
- Al-Shannaq, R.; Farid, M.; Al-Muhtaseb, S.; Kurdi, J. Emulsion stability and cross-linking of PMMA microcapsules containing phase change materials. Sol. Energy Mater. Sol. Cells 2015, 132, 311–318. [Google Scholar] [CrossRef]
- Sari, A.; Alkan, C.; Biçer, A.; Karaipekli, A. Synthesis and thermal energy storage characteristics of polystyrene-graft-palmitic acid copolymers as solidsolid phase change materials. Sol. Energy Mater. Sol. Cells 2011, 95, 3195–3201. [Google Scholar] [CrossRef]
- Peng, K.; Chen, C.; Pan, W.; Liu, W.; Wang, Z.; Zhu, L. Preparation and properties of β-cyclodextrin/4,4′-diphenylmethane diisocyanate/polyethylene glycol (β-CD/MDI/PEG) crosslinking copolymers as polymeric solid–solid phase change materials. Sol. Energy Mater. Sol. Cells 2016, 145, 238–247. [Google Scholar] [CrossRef]
- Wu, S.; Li, T.; Wu, M.; Xu, J.; Hu, Y.; Chao, J.; Yan, T.; Wang, R. Highly thermally conductive and flexible phase change composites enabled by polymer/graphite nanoplatelet-based dual networks for efficient thermal management. J. Mater. Chem. A 2020, 8, 20011–20020. [Google Scholar] [CrossRef]
- Sharma, S.; Dua, A.; Malik, A. Polyaspartic acid based superabsorbent polymers. Eur. Polym. J. 2014, 59, 363–376. [Google Scholar] [CrossRef]
- Gowneni, S.; Ramanjaneyulu, K.; Basak, P. Polymer-nanocomposite brush-like architectures as an all-solid electrolyte matrix. ACS Nano 2014, 8, 11409–11424. [Google Scholar] [CrossRef]
- Ding, N.; Shentu, B.; Pan, P.; Shan, G.; Bao, Y.; Weng, Z. Synthesis and crystallization of poly(vinyl acetate)- g -poly(l -lactide) graft copolymer with controllable graft density. Ind. Eng. Chem. Res. 2013, 52, 12897–12905. [Google Scholar] [CrossRef]
- Miranda, D.F.; Versek, C.; Tuominen, M.T.; Russell, T.P.; Watkins, J.J. Cross-linked block copolymer/ionic liquid self-assembled blends for polymer gel electrolytes with high ionic conductivity and mechanical strength. Macromolecules 2013, 46, 9313–9323. [Google Scholar] [CrossRef]
- Chen, C.; Liu, W.; Wang, Z.; Peng, K.; Pan, W.; Xie, Q. Novel form stable phase change materials based on the composites of polyethylene glycol/polymeric solid-solid phase change material. Sol. Energy Mater. Sol. Cells 2015, 134, 80–88. [Google Scholar] [CrossRef]
- Wang, Y.; Mi, H.; Zheng, Q.; Ma, Z.; Gong, S. Graphene/phase change material nanocomposites: Light-driven, reversible electrical resistivity regulation via form-stable phase transitions. ACS Appl. Mater. Interfaces 2015, 7, 2641–2647. [Google Scholar] [CrossRef] [PubMed]
- Zhang, Y.; Xiu, J.; Tang, B.; Lu, R.; Zhang, S. Novel semi-interpenetrating network structural phase change composites with high phase change enthalpy. AIChE J. 2018, 64, 688–696. [Google Scholar] [CrossRef]
- Zhang, Y.; Wang, L.; Tang, B.; Lu, R.; Zhang, S. Form-stable phase change materials with high phase change enthalpy from the composite of paraffin and cross-linking phase change structure. Appl. Energy 2016, 184, 241–246. [Google Scholar] [CrossRef]
- Su, J.C.; Liu, P.S. A novel solid-solid phase change heat storage material with polyurethane block copolymer structure. Energy Convers. Manag. 2006, 47, 3185–3191. [Google Scholar] [CrossRef]
- Xi, P.; Xia, L.; Fei, P.; Zhang, D.; Cheng, B. Preparation and performance of a novel thermoplastics polyurethane solid-solid phase change materials for energy storage. Sol. Energy Mater. Sol. Cells 2012, 102, 36–43. [Google Scholar] [CrossRef]
- Guo, J.; Xie, P.; Zhang, X.; Yu, C.; Guan, F.; Liu, Y. Synthesis and characterization of graft copolymer of polyacrylonitrileg- polyethylene glycol-maleic acid monoester macromonomer. J. Appl. Polym. Sci. 2014, 131. [Google Scholar] [CrossRef]
- Mu, S.; Guo, J.; Yu, C.; Liu, Y.; Gong, Y.; Zhang, S.; Yang, L.; Qi, S. A Novel Solid-Solid Phase Change Material Based on Poly(styrene-co-acrylonitrile) Grafting With Palmitic Acid Copolymers. J. Macromol. Sci. Part A Pure Appl. Chem. 2015, 52, 617–624. [Google Scholar] [CrossRef]
- Li, Y.; Liu, R.; Huang, Y. Synthesis and phase transition of cellulose-graft-poly(ethylene glycol) copolymers. J. Appl. Polym. Sci. 2008, 110, 1797–1803. [Google Scholar] [CrossRef]
- Zhou, X.M. Preparation and characterization of PEG/MDI/PVA copolymer as solid-solid phase change heat storage material. J. Appl. Polym. Sci. 2009, 113, 2041–2045. [Google Scholar] [CrossRef]
- Chen, C.; Liu, W.; Yang, H.; Zhao, Y.; Liu, S. Synthesis of solid-solid phase change material for thermal energy storage by crosslinking of polyethylene glycol with poly (glycidyl methacrylate). Sol. Energy 2011, 85, 2679–2685. [Google Scholar] [CrossRef]
- Chen, L.; Zou, R.; Xia, W.; Liu, Z.; Shang, Y.; Zhu, J.; Wang, Y.; Lin, J.; Xia, D.; Cao, A. Electro- and photodriven phase change composites based on wax-infiltrated carbon nanotube sponges. ACS Nano 2012, 6, 10884–10892. [Google Scholar] [CrossRef]
- Chen, K.; Liu, R.; Zou, C.; Shao, Q.; Lan, Y.; Cai, X.; Zhai, L. Linear polyurethane ionomers as solid-solid phase change materials for thermal energy storage. Sol. Energy Mater. Sol. Cells 2014, 130, 466–473. [Google Scholar] [CrossRef]
- Huang, X.; Guo, J.; Gong, X.; Li, S.; Gong, Y.; An, Q.; Zhang, S.; Guan, F. Preparation and characterization of pentaerythritol/butane tetracarboxylic acid/polyethylene glycol crosslinking copolymers as solid-solid phase change materials. J. Macromol. Sci. Part A Pure Appl. Chem. 2016, 53, 500–506. [Google Scholar] [CrossRef]
- Al-Maghalseh, M.; Mahkamov, K. Methods of heat transfer intensification in PCM thermal storage systems: Review paper. Renew. Sustain. Energy Rev. 2018, 92, 62–94. [Google Scholar] [CrossRef]
- Zayed, M.E.; Zhao, J.; Li, W.; Elsheikh, A.H.; Elbanna, A.M.; Jing, L.; Geweda, A.E. Recent progress in phase change materials storage containers: Geometries, design considerations and heat transfer improvement methods. J. Energy Storage 2020, 30, 101341. [Google Scholar] [CrossRef]
- Qureshi, Z.A.; Ali, H.M.; Khushnood, S. Recent advances on thermal conductivity enhancement of phase change materials for energy storage system: A review. Int. J. Heat Mass Transf. 2018, 127, 838–856. [Google Scholar] [CrossRef]
- Kim, J.H.; Jeong, E.; Lee, Y.S. Preparation and characterization of graphite foams. J. Ind. Eng. Chem. 2015, 32, 21–33. [Google Scholar] [CrossRef]
- Karthik, M.; Faik, A.; Blanco-Rodríguez, P.; Rodríguez-Aseguinolaza, J.; D’Aguanno, B. Preparation of erythritol–graphite foam phase change composite with enhanced thermal conductivity for thermal energy storage applications. Carbon 2015, 94, 266–276. [Google Scholar] [CrossRef]
- Tao, Z.; Wang, H.; Liu, J.; Zhao, W.; Liu, Z.; Guo, Q. Dual-level packaged phase change materials – thermal conductivity and mechanical properties. Sol. Energy Mater. Sol. Cells 2017, 169, 222–225. [Google Scholar] [CrossRef]
- Karthik, M.; Faik, A.; D’Aguanno, B. Graphite foam as interpenetrating matrices for phase change paraffin wax: A candidate composite for low temperature thermal energy storage. Sol. Energy Mater. Sol. Cells 2017, 172, 324–334. [Google Scholar] [CrossRef]
- Liu, Z.; Yao, Y.; Wu, H. Numerical modeling for solid-liquid phase change phenomena in porous media: Shell-and-tube type latent heat thermal energy storage. Appl. Energy 2013, 112, 1222–1232. [Google Scholar] [CrossRef]
- Yang, H.; Li, Y.; Yang, Y.; Chen, D.; Zhu, Y. Effective thermal conductivity of high porosity open-cell metal foams. Int. J. Heat Mass Transf. 2020, 147, 118974. [Google Scholar] [CrossRef]
- Tauseef-ur-Rehman; Ali, H.M. Experimental investigation on paraffin wax integrated with copper foam based heat sinks for electronic components thermal cooling. Int. Commun. Heat Mass Transf. 2018, 98, 155–162. [Google Scholar] [CrossRef]
- Hussain, A.; Tso, C.Y.; Chao, C.Y.H. Experimental investigation of a passive thermal management system for high-powered lithium ion batteries using nickel foam-paraffin composite. Energy 2016, 115, 209–218. [Google Scholar] [CrossRef]
- El Idi, M.M.; Karkri, M.; Abdou Tankari, M. A passive thermal management system of Li-ion batteries using PCM composites: Experimental and numerical investigations. Int. J. Heat Mass Transf. 2021, 169, 120894. [Google Scholar] [CrossRef]
- Kamath, P.M.; Balaji, C.; Venkateshan, S.P. Convection heat transfer from aluminium and copper foams in a vertical channel - An experimental study. Int. J. Therm. Sci. 2013, 64, 1–10. [Google Scholar] [CrossRef]
- Alhusseny, A.; Turan, A.; Nasser, A. Rotating metal foam structures for performance enhancement of double-pipe heat exchangers. Int. J. Heat Mass Transf. 2017, 105, 124–139. [Google Scholar] [CrossRef]
- Zhang, Y.; Du, Y.; Shum, C.; Cai, B.; Le, N.C.H.; Chen, X.; Duck, B.; Fell, C.; Zhu, Y.; Gu, M. Efficiently-cooled plasmonic amorphous silicon solar cells integrated with a nano-coated heat-pipe plate. Sci. Rep. 2016, 6, 24972. [Google Scholar] [CrossRef]
- Chen, P.; Gao, X.; Wang, Y.; Xu, T.; Fang, Y.; Zhang, Z. Metal foam embedded in SEBS/paraffin/HDPE form-stable PCMs for thermal energy storage. Sol. Energy Mater. Sol. Cells 2016, 149, 60–65. [Google Scholar] [CrossRef]
- Ezhilarasi, P.N.; Karthik, P.; Chhanwal, N.; Anandharamakrishnan, C. Nanoencapsulation Techniques for Food Bioactive Components: A Review. Food Bioprocess Technol. 2012, 6, 628–647. [Google Scholar] [CrossRef]
- Yuan, K.; Liu, J.; Fang, X.; Zhang, Z. Novel facile self-assembly approach to construct graphene oxide-decorated phase-change microcapsules with enhanced photo-to-thermal conversion performance. J. Mater. Chem. A 2018, 6, 4535–4543. [Google Scholar] [CrossRef]
- Sheng, N.; Nomura, T.; Zhu, C.; Habazaki, H.; Akiyama, T. Cotton-derived carbon sponge as support for form-stabilized composite phase change materials with enhanced thermal conductivity. Sol. Energy Mater. Sol. Cells 2019, 192, 8–15. [Google Scholar] [CrossRef]
- Mendes, R.G.; Wróbel, P.S.; Bachmatiuk, A.; Sun, J.; Gemming, T.; Liu, Z.; Rümmeli, M.H. Carbon Nanostructures as a Multi-Functional Platform for Sensing Applications. Chemosensors 2018, 6, 60. [Google Scholar] [CrossRef]
- Hipólito-Valencia, B.J.; Rubio-Castro, E.; Ponce-Ortega, J.M.; Serna-González, M.; Nápoles-Rivera, F.; El-Halwagi, M.M. Preparation and characterization of palmitic acid/graphene nanoplatelets composite with remarkable thermal conductivity as a novel shape-stabilized phase change material. Appl. Therm. Eng. 2013, 61, 633–640. [Google Scholar] [CrossRef]
- Panwar, N.L.; Kaushik, S.C.; Kothari, S. Role of renewable energy sources in environmental protection: A review. Renew. Sustain. Energy Rev. 2011, 15, 1513–1524. [Google Scholar] [CrossRef]
- Zhao, W.; France, D.M.; Yu, W.; Kim, T.; Singh, D. Phase change material with graphite foam for applications in high-temperature latent heat storage systems of concentrated solar power plants. Renew. Energy 2014, 69, 134–146. [Google Scholar] [CrossRef]
- Khan, M.M.A.; Ibrahim, N.I.; Mahbubul, I.M.; Muhammad. Ali, H.; Saidur, R.; Al-Sulaiman, F.A. Evaluation of solar collector designs with integrated latent heat thermal energy storage: A review. Sol. Energy 2018, 166, 334–350. [Google Scholar] [CrossRef]
- Khudhair, A.M.; Farid, M. A Review on Energy Conservation in Building Applications with Thermal Storage by Latent Heat Using Phase Change Materials. In Thermal Energy Storage with Phase Change Materials; CRC Press: Boca Raton, FL, USA, 2021; pp. 162–175. [Google Scholar] [CrossRef]
- Kee, S.Y.; Munusamy, Y.; Ong, K.S. Review of solar water heaters incorporating solid-liquid organic phase change materials as thermal storage. Appl. Therm. Eng. 2018, 131, 455–471. [Google Scholar] [CrossRef]
- Cheng, F.; Wen, R.; Huang, Z.; Fang, M.; Liu, Y.; Wu, X.; Min, X. Preparation and analysis of lightweight wall material with expanded graphite (EG)/paraffin composites for solar energy storage. Appl. Therm. Eng. 2017, 120, 107–114. [Google Scholar] [CrossRef]
- Oró, E.; de Gracia, A.; Castell, A.; Farid, M.M.; Cabeza, L.F. Review on phase change materials (PCMs) for cold thermal energy storage applications. Appl. Energy 2012, 99, 513–533. [Google Scholar] [CrossRef]
- Prakash, J.; Garg, H.P.; Datta, G. A solar water heater with a built-in latent heat storage. Energy Convers. Manag. 1985, 25, 51–56. [Google Scholar] [CrossRef]
- Rabie, R.; Emam, M.; Ookawara, S.; Ahmed, M. Thermal management of concentrator photovoltaic systems using new configurations of phase change material heat sinks. Sol. Energy 2019, 183, 632–652. [Google Scholar] [CrossRef]
- Zheng, Z.; Shi, T.; Liu, H.; Wu, D.; Wang, X. Polyimide/phosphorene hybrid aerogel-based composite phase change materials for high-efficient solar energy capture and photothermal conversion. Appl. Therm. Eng. 2022, 207, 118173. [Google Scholar] [CrossRef]
- Sharma, A.; Tyagi, V.V.; Chen, C.R.; Buddhi, D. Review on thermal energy storage with phase change materials and applications. Renew. Sustain. Energy Rev. 2009, 13, 318–345. [Google Scholar] [CrossRef]
- Royon, L.; Karim, L.; Bontemps, A. Optimization of PCM embedded in a floor panel developed for thermal management of the lightweight envelope of buildings. Energy Build. 2014, 82, 385–390. [Google Scholar] [CrossRef]
- Duraković, B. Phase change materials for building envelope. In Green Energy and Technology; Springer Science and Business Media Deutschland GmbH: Berlin/Heidelberg, Germany, 2020; pp. 17–37. [Google Scholar]
- Royon, L.; Karim, L.; Bontemps, A. Thermal energy storage and release of a new component with PCM for integration in floors for thermal management of buildings. Energy Build. 2013, 63, 29–35. [Google Scholar] [CrossRef]
- Ahmad, M.; Bontemps, A.; Sallée, H.; Quenard, D. Thermal testing and numerical simulation of a prototype cell using light wallboards coupling vacuum isolation panels and phase change material. Energy Build. 2006, 38, 673–681. [Google Scholar] [CrossRef]
- Zhao, J.; Li, Y.; Fang, X.; Sun, J.; Zhang, W.; Wang, B.; Xu, J.; Liu, Y.; Guo, H. High interface compatibility and phase change enthalpy of heat storage wood plastic composites as bio-based building materials for energy saving. J. Energy Storage 2022, 51, 104293. [Google Scholar] [CrossRef]
- Farid, M.M.; Khudhair, A.M.; Razack, S.A.K.; Al-Hallaj, S. A review on phase change energy storage: Materials and applications. Energy Convers. Manag. 2004, 45, 1597–1615. [Google Scholar] [CrossRef]
- Agyenim, F.; Hewitt, N. The development of a finned phase change material (PCM) storage system to take advantage of off-peak electricity tariff for improvement in cost of heat pump operation. Energy Build. 2010, 42, 1552–1560. [Google Scholar] [CrossRef]
- Bruno, F.; Tay, N.H.S.; Belusko, M. Minimising energy usage for domestic cooling with off-peak PCM storage. Energy Build. 2014, 76, 347–353. [Google Scholar] [CrossRef]
- Tan, F.L.; Tso, C.P. Cooling of mobile electronic devices using phase change materials. Appl. Therm. Eng. 2004, 24, 159–169. [Google Scholar] [CrossRef]
- Hodes, M.; Weinstein, R.D.; Pence, S.J.; Piccini, J.M.; Manzione, L.; Chen, C. Transient Thermal Management of a Handset Using Phase Change Material (PCM). J. Electron. Packag. 2002, 124, 419–426. [Google Scholar] [CrossRef]
- Javani, N.; Dincer, I.; Naterer, G.F.; Rohrauer, G.L. Modeling of passive thermal management for electric vehicle battery packs with PCM between cells. Appl. Therm. Eng. 2014, 73, 307–316. [Google Scholar] [CrossRef]
- Al Hallaj, S.; Selman, J.R. A Novel Thermal Management System for Electric Vehicle Batteries Using Phase-Change Material. J. Electrochem. Soc. 2000, 147, 3231. [Google Scholar] [CrossRef]
- Javani, N.; Dincer, I.; Naterer, G.F.; Yilbas, B.S. Heat transfer and thermal management with PCMs in a Li-ion battery cell for electric vehicles. Int. J. Heat Mass Transf. 2014, 72, 690–703. [Google Scholar] [CrossRef]
- Zou, D.; Ma, X.; Liu, X.; Zheng, P.; Hu, Y. Thermal performance enhancement of composite phase change materials (PCM) using graphene and carbon nanotubes as additives for the potential application in lithium-ion power battery. Int. J. Heat Mass Transf. 2018, 120, 33–41. [Google Scholar] [CrossRef]
- Gao, Z.; Deng, F.; Yan, D.; Zhu, H.; An, Z.; Sun, P. Thermal performance of thermal management system coupling composite phase change material to water cooling with double s-shaped micro-channels for prismatic lithium-ion battery. J. Energy Storage 2022, 45, 103490. [Google Scholar] [CrossRef]
- Oró, E.; Miró, L.; Farid, M.M.; Martin, V.; Cabeza, L.F. Energy management and CO2 mitigation using phase change materials (PCM) for thermal energy storage (TES) in cold storage and transport. Int. J. Refrig. 2014, 42, 26–35. [Google Scholar] [CrossRef]
- Wang, F.; Maidment, G.; Missenden, J.; Tozer, R. The novel use of phase change materials in refrigeration plant. Part 2: Dynamic simulation model for the combined system. Appl. Therm. Eng. 2007, 27, 2902–2910. [Google Scholar] [CrossRef]
- Oró, E.; Miró, L.; Farid, M.M.; Cabeza, L.F. Improving thermal performance of freezers using phase change materials. Int. J. Refrig. 2012, 35, 984–991. [Google Scholar] [CrossRef]
- Gin, B.; Farid, M.M.; Bansal, P.K. Effect of door opening and defrost cycle on a freezer with phase change panels. Energy Convers. Manag. 2010, 51, 2698–2706. [Google Scholar] [CrossRef]
- Cheralathan, M.; Velraj, R.; Renganarayanan, S. Performance analysis on industrial refrigeration system integrated with encapsulated PCM-based cool thermal energy storage system. Int. J. Energy Res. 2007, 31, 1398–1413. [Google Scholar] [CrossRef]
- Tan, H.; Li, Y.; Tuo, H.; Zhou, M.; Tian, B. Experimental study on liquid/solid phase change for cold energy storage of Liquefied Natural Gas (LNG) refrigerated vehicle. Energy 2010, 35, 1927–1935. [Google Scholar] [CrossRef]
- Michel, B.; Glouannec, P.; Fuentes, A.; Chauvelon, P. Experimental and numerical study of insulation walls containing a composite layer of PU-PCM and dedicated to refrigerated vehicle. Appl. Therm. Eng. 2017, 116, 382–391. [Google Scholar] [CrossRef]















| Advantages | Disadvantages | |
|---|---|---|
| Organic |
|
|
| Inorganic |
|
|
| Eutectic |
|
|
| Encapsulation Technique | PCMs | Shell | Ref |
|---|---|---|---|
| Spray drying | C18 | TiO2 | [33] |
| Green coffee oil | Lecithin/chitosan | [34] | |
| PW | Gelatin/acacia | [43] | |
| Graphite/silicon | Porous carbon | [44] | |
| Coacervation | Comb-like poly (octadecyl acrylate) | Natural chitosan | [45] |
| 1-hexadecanol | Crosslinked gum Arabic–gelatin modified with vinyl groups | [46] | |
| Hexadecane | Soy glycinin | [47] | |
| Caprylic | Acid PMUF | [48] | |
| Sol–gel | Tris(hydroxymethyl) aminomethane | Silica-organosilica | [49] |
| Palmitic acid | TiO2 | [50] | |
| Paraffin | TiO2 | [51] | |
| Myristic acid/palmitic acid | Organosilica | [52] | |
| Palmitic acid | Silica | [53] | |
| SA | SiO2 | [54] | |
| C20 | Fe3O4/SiO2 | [55] | |
| SA | TiO2 | [56] | |
| Emulsion polymerization | PA | AlOOH | [50] |
| Hexadecanol | PS | [57] | |
| PW/butyl stearate | Acrylate-based polymer | [58] | |
| C18 | PMMA | [59] | |
| Miniemulsion polymerization | C18 | St/MMA copolymer | [60] |
| Tetradecane | PS | [61] | |
| PW | PS | [62] | |
| Dodecanol | PMMA | [63] | |
| C18 | PMMA | [64] | |
| Suspension polymerization | C18 | PMMA | [65] |
| C18 | PAMA | [66] | |
| Methyl stearate | PU | [67] | |
| Na2 HPO4•7H2O | PMMA | [68] | |
| Interfacial polymerization | PW | Polyurea–Fe3O4 | [69] |
| PW | PMMA–SiO2 | [70] | |
| Xylitol | Poly(urethane) | [71] | |
| In situ polymerization | PW | SiO2/GO | [72] |
| Dodecanol | HDPE | [73] | |
| Tetradecane | UF | [74] | |
| CA | PMUF | [48] |
| Method of Fabrication | Material | Reference |
|---|---|---|
| Melt impregnation | 1-octsdecanol@HPP | [90] |
| SA@MOS | [91] | |
| PEG@PC | [92] | |
| C20@CNTA | [79] | |
| Self-diffusion method | PW@CNT | [93] |
| PW/triglycerides@CNT | [94] | |
| Vacuum impregnation method | PEG@MCC/GNP | [95] |
| PEG@SWNT | [96] | |
| 1-octadecanol@RGO/GNP | [97] | |
| PW@GO | [98] | |
| Vacuum pressure impregnation purification method | PW@CNT | [88] |
| Dodecanoic acid@CNT | [89] |
| Methods | PCC | References |
|---|---|---|
| Blocked | Polyurethane PCM | [117] |
| Thermoplastic polyurethane PCM2000-8000 | [118] | |
| Hyperbranched polyurethane copolymer | [102] | |
| Grafted | Polystyrene-g-PA | [106] |
| Polyacrylonitrile-g-maleic acid polyethylene glycol | [119] | |
| Styrene-co-acrylonitrile-g-PA | [120] | |
| Cellulose-g-PEG2000 | [121] | |
| Cross-linked | PEG/4,40-diphenylmethane diisocyanate/Poly(vinyl alcohol) | [122] |
| methoxy polyethylene glycol | [123] | |
| poly(decaglycerol-co-ethyleneglycol) | [124] | |
| Others | Polyurethane-ionomer-10 | [125] |
| pentaerythritol/butane tetracarboxylic acid/PEG4000 | [126] |
Publisher’s Note: MDPI stays neutral with regard to jurisdictional claims in published maps and institutional affiliations. |
© 2022 by the author. Licensee MDPI, Basel, Switzerland. This article is an open access article distributed under the terms and conditions of the Creative Commons Attribution (CC BY) license (https://creativecommons.org/licenses/by/4.0/).
Share and Cite
Radouane, N. A Comprehensive Review of Composite Phase Change Materials (cPCMs) for Thermal Management Applications, Including Manufacturing Processes, Performance, and Applications. Energies 2022, 15, 8271. https://doi.org/10.3390/en15218271
Radouane N. A Comprehensive Review of Composite Phase Change Materials (cPCMs) for Thermal Management Applications, Including Manufacturing Processes, Performance, and Applications. Energies. 2022; 15(21):8271. https://doi.org/10.3390/en15218271
Chicago/Turabian StyleRadouane, Nassima. 2022. "A Comprehensive Review of Composite Phase Change Materials (cPCMs) for Thermal Management Applications, Including Manufacturing Processes, Performance, and Applications" Energies 15, no. 21: 8271. https://doi.org/10.3390/en15218271
APA StyleRadouane, N. (2022). A Comprehensive Review of Composite Phase Change Materials (cPCMs) for Thermal Management Applications, Including Manufacturing Processes, Performance, and Applications. Energies, 15(21), 8271. https://doi.org/10.3390/en15218271

