Measurement-Based Stiff Equation Methodology for Single Phase Transformer Inrush Current Computations
Abstract
1. Introduction
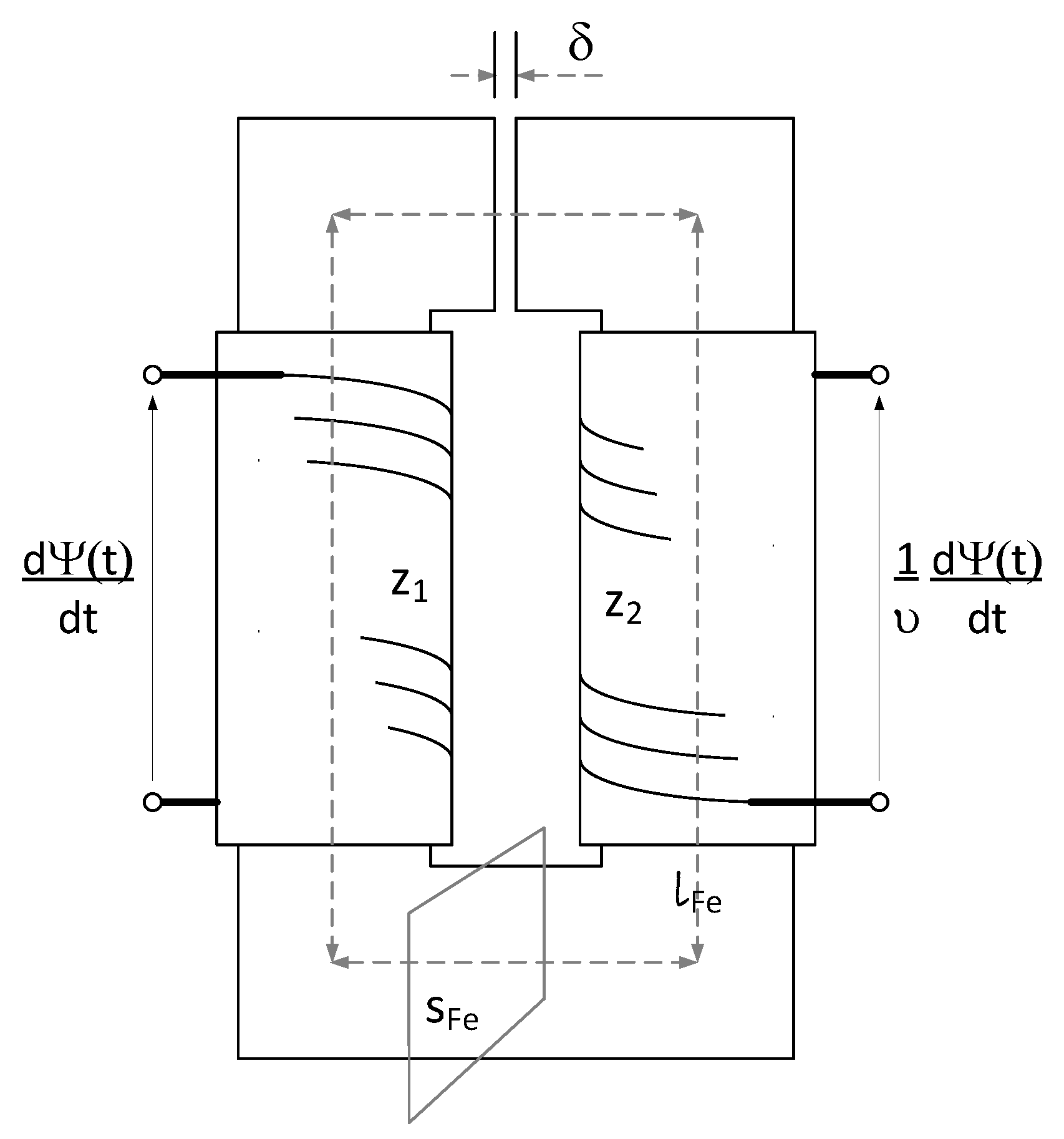
2. Single-Phase Transformer Model with Nonlinear Characteristics of the Ferromagnetic Core
2.1. Modeling of Unloaded Transformer Dynamics
2.2. Modeling of Nonlinear Core Characteristics
2.3. Modeling of the No-Load Steady State Taking into Account the Non-Linear Magnetization Characteristics of the Transformer Core
3. Stiffness Difficulties in Differential Equations
4. The Original Method for Calculating the Dynamics and Steady State of an Unloaded Single-Phase Transformer
5. The Measurements
6. Results of Calculations
6.1. Calculation of the Unloaded Transformer Dynamics at the Rated Supply Voltage
6.2. Calculation of the Steady State of the Transformer Resulting from Switching on the Rated Supply Voltage
7. Conclusions
- -
- The applied variant of the Runge–Kutta implicit method based on high-order Radau IIA quadrature approximation can be successfully used to solve stiff problems in the analysis of the dynamics of an unloaded transformer.
- -
- The proposed model described by stiff nonlinear ordinary differential equations offers high accuracy of the obtained results and is an effective tool for comprehensive analysis of transformer operation.
- -
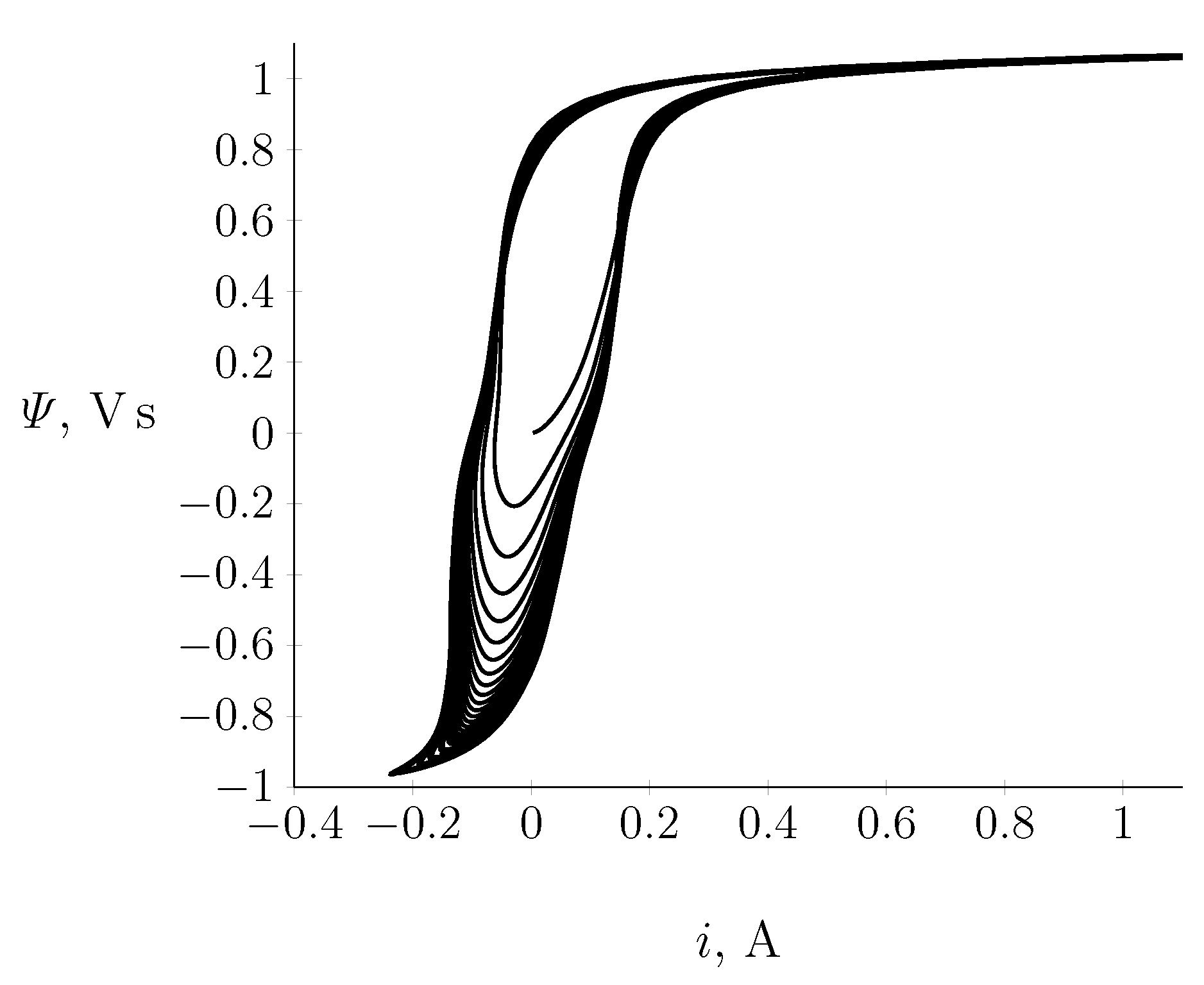
- Our calculation results are correct, as verified by measurements; this proves the effectiveness of the selected (five-stage variant of the implicit Runge–Kutta method based on the Council’s IIA quadrature approximation method of the 9th order). The correctness of selecting this method is additionally confirmed by the analysis of the behavior of the state variables in subsequent integration periods of the systems of differential equations. The time functions of these quantities create attractors in the phase plane.
- -
- In each integration period, there is a time interval in which the state variable changes slightly with large changes of , or inversely, where small changes in the current are accompanied by rapid changes in the flux linkage . This shows how stiff the problem is and how important it is to use the globally stable IIA Council algorithm to integrate the system of nonlinear differential Equations (6) and (7).
- -
- -
- Greater magnitudes of the current pulses are connected to higher per-turn voltages in the transformer. Thus, it can be concluded that higher magnetic saturation of the transformer core leads to larger current pulses occurring when the transformer is switched on. This is an important guideline for the transformer design process.
- -
- The maximum current pulse recorded by measurement coincides with the value reproduced by the model, and is more than ten times greater than the rated current value. The conducted experiment confirmed that the internal impedance of the power source has a large influence on the current impulse size.
- -
- The steady state can be achieved computationally by selecting the initial integration condition for the system of nonlinear differential Equations (6) and (7) from the solution of the linear approximation of the system (16) and (17) in the form (23). In this way, the result (reaching the steady state) can be obtained within two periods.
- -
- The analysis of the error courses shown in Figure 8 and Figure 12 proves the correctness of selecting the algorithm of the five-stage Radau IIA method with automatic selection of the integration step for investigating the transient state of the transformer. In all the calculations, and especially for large integration time intervals, the algorithm maintained the given absolute error.
- -
- The algorithm used to determine the steady state of the transformer while taking into account its nonlinearity can be used to determine the higher harmonics in the no-load current depending on the operating point on the non-linear magnetization curve.
- -
- In comparing the results of our numerical calculations with the measurement results shown in Table 2, a slight difference in the harmonic values can be noted; this proves that the approximate model of the transformer is effective in describing both transient and steady states.
- -
- The implementation of the integration process for long time intervals for the purpose of calculating the steady state of the transformer is feasible, despite the stiffness of the differential Equations (6) and (7), thanks to the absolute stability of the implicit method used in the calculation process.
- -
Author Contributions
Funding
Data Availability Statement
Acknowledgments
Conflicts of Interest
Appendix A
| voltage at the terminals of the primary side of the transformer | |
| voltage at the terminals of the secondary side of the transformer | |
| turns ratio of the transformer | |
| flux linkage associated with the transformer’s primary coil, computed as | |
| transformer primary current | |
| equivalent resistance representing the iron core losses | |
| active component of the transformer’s idle current | |
| reactive component of the transformer’s no-load current | |
| equivalent resistance of the power grid (power source) | |
| equivalent inductance (reactance) of the power grid (power source) | |
| primary winding resistance | |
| leakage inductance of the primary winding | |
| H | magnetic field strength |
| main flux leakage (effective value of the flux) | |
| B | magnetic induction |
| cross-sectional area of the core of the transformer | |
| mean path length of the core | |
| permeability of free space | |
| length of the equivalent air gap | |
| number of turns in the primary windings | |
| permeability of the ferromagnetic substance | |
| e | sinusoidal supply voltage |
| phase of the initial supplied voltage | |
| pulse |
| Quantity, Unit | Value |
|---|---|
| Transformer nominal supply voltage, V | 230 |
| Rated secondary side voltage, V | 400 |
| Rated primary current, A | 6.95 |
| Power loss in iron, W | 16.75 |
| Power loss in copper, W | 42.58 |
| No-load primary side current, A | 0.286 |
| Short-circuit voltage, V | 47.97 |
| Core cross-sections, m | 0.002025 |
| Column length, m | 0.175 |
| Length of the yoke, m | 0.085 |
| Number of primary winding turns, N | 310 |
| Equivalent resistance of the network, | 0.1 |
| Equivalent reactance of the network, | 0.5 |
References
- Harlow, J.H. Electric Power Transformer Engineering, 3rd ed.; Taylor & Francis Group, LLC: Boca Raton, FL, USA, 2013. [Google Scholar]
- Altun, H.; Sünter, S.; Aydoğmuş, Ö. Modeling and analysis of a single-phase core-type transformer under inrush current and nonlinear load conditions. Electr. Eng. 2021, 103, 2961–2972. [Google Scholar] [CrossRef]
- Seo, H.-C.; Gwon, G.-H. Systematization of the Simulation Process of Transformer Inrush Current Using EMTP. Appl. Sci. 2019, 9, 2398. [Google Scholar] [CrossRef]
- Xie, J.; Elizondo, M.A.; Tuffner, F.K.; Schneider, K.P. Dynamic-Phasor Model of Transformer Inrush Simulation for Unbalanced Distribution System. In Proceedings of the 2020 IEEE/PES Transmission and Distribution Conference and Exposition (T&D 2020), Chicago, IL, USA, 12–15 October 2020; pp. 1–5. [Google Scholar]
- Barros, R.M.; da Costa, E.G.; Araujo, J.F.; de Andrade, F.L.; Ferreira, T.V. Contribution of inrush current to mechanical failure of power transformers windings. High Volt. 2019, 4, 300–307. [Google Scholar] [CrossRef]
- Mikhak-Beyranvand, M.; Rezaeealam, B.; Faiz, J.; Rezaei-Zare, A. Impacts of ferroresonance and inrush current forces on transformer windings. Electr. Power Appl. 2019, 13, 914–921. [Google Scholar] [CrossRef]
- Department of Public Service. Investigation by the City of New York into the Northwest Queens July 2006 Power Outages; Department of Public Service: Montpelier, VT, USA, 2007. Available online: http://www.dps.ny.gov/06E0894/06E0894_NYCity_Report.pdf (accessed on 19 June 2022).
- Ge, W.; Zhang, C.; Xie, Y.; Yu, M.; Wang, Y. Analysis of the Electromechanical Characteristics of Power Transformer under Different Residual Fluxes. Energies 2021, 14, 8244. [Google Scholar] [CrossRef]
- Gunda, S.K.; Dhanikonda, V.S.S.S.S. Discrimination of Transformer Inrush Currents and Internal Fault Currents Using Extended Kalman Filter Algorithm (EKF). Energies 2021, 14, 6020. [Google Scholar] [CrossRef]
- Mitra, J.; Xu, X.; Benidris, M. Reduction of Three-Phase Transformer Inrush Currents Using Controlled Switching. IEEE Trans. Ind. Appl. 2020, 56, 890–897. [Google Scholar] [CrossRef]
- Komarzyniec, G. Calculating the Inrush Current of Superconducting Transformers. Energies 2021, 14, 6714. [Google Scholar] [CrossRef]
- Yadav, S.; Suman, G.K.; Mehta, R.K. Study of Electromagnetic Forces on Windings of High Voltage Transformer during Short Circuit Fault. In Proceedings of the 2020 3rd International Conference on Energy, Power and Environment: Towards Clean Energy Technologies, Shillong, India, 5–7 March 2021; pp. 1–5. [Google Scholar]
- Lin, X.; Liu, J.; Wang, F.; Ai, W.; Li, Z.; Chen, S. Magnetic-Structural Coupled Simulation of Power Transformer Winding Cumulative Effect. In Proceedings of the 2022 IEEE 5th International Electrical and Energy Conference (CIEEC), Nanjing, China, 27–29 May 2022; pp. 2860–2865. [Google Scholar]
- Majka, Ł. Fractional derivative approach in modeling of a nonlinear coil for ferroresonance analyses. In Non-Integer Order Calculus and Its Applications. RRNR 2017. Lecture Notes in Electrical Engineering; Ostalczyk, P., Sankowski, D., Nowakowski, J., Eds.; Springer: Cham, Switzerland, 2019; Volume 496, pp. 135–147. [Google Scholar]
- Furgał, J.; Kuniewski, M.; Pajak, P. Analysis of Internal Overvoltages in Transformer Windings during Transients in Electrical Networks. Energies 2020, 13, 2644. [Google Scholar] [CrossRef]
- Garda, B. Improved quasi-Newton algorithm for the optimal coil design problem. In Proceedings of the Progress in Applied Electrical Engineering (PAEE), Koscielisko, Poland, 17–21 June 2019; pp. 1–4. [Google Scholar]
- Baron, B.; Kolańska-Płuska, J.; Waindok, A.; Kraszewski, T.; Kawala-Sterniuk, A. Application of Runge-Kutta implicit methods for solving stiff non-linear differential equations of a single-phase transformer model in the no-load state. In Proceedings of the 37th International Business Information Management Association Conference (IBIMA), Cordoba, Spain, 30–31 May 2021; pp. 8071–8087. [Google Scholar]
- Dekker, K.; Verwer, J.G. Stability of Runge-Kutta Methods for Stiff Nonlinear Differential Equations; Elsevier Science Publishers B.V.: Amsterdam, The Netherlands; New York, NY, USA; North-Holland: Amsterdam, The Netherlands, 1984. [Google Scholar]
- Ayachit, A.; Kazimierczuk, M.K. Steinmetz Equation for Gapped Magnetic Cores. IEEE Magn. Lett. 2016, 7, 1–4. [Google Scholar] [CrossRef]
- Sowa, M.; Majka, Ł. Ferromagnetic core coil hysteresis modeling using fractional derivatives. Nonlinear Dyn. 2020, 101, 775–793. [Google Scholar] [CrossRef]
- Stalprodukt. Transformer Plates and Cores. Available online: https://www.stalprodukt.com.pl/pub/File/PDF/blachy_i_rdzenie/blachy_i_rdzenie.pdf (accessed on 29 March 2022).
- Delfour, M.C.; Dubeau, F. Discontinuous Polynomial Approximations in the Theory of One-Step, Hybrid and Multistep Methods for Nonlinear Ordinary Differential Equations. Math. Comput. 1986, 47, 169–189. [Google Scholar] [CrossRef]
- Yang, R.; Yang, Y.; Xing, Y. High order sign-preserving and well-balanced exponential Runge-Kutta discontinuous Galerkin methods for the shallow water equations with friction. J. Comput. Phys. 2021, 444, 110543. [Google Scholar] [CrossRef]
- Herrera, L.; Di Prisco, A.; Ospino, J. Hyperbolically Symmetric Versions of Lemaitre–Tolman–Bondi Spacetimes. Entropy 2021, 23, 1219. [Google Scholar] [CrossRef]
- Pisarski, R.D. Remarks on nuclear matter: How an ω0 condensate can spike the speed of sound, and a model of Z(3) baryons. Phys. Rev. D 2021, 103, L071504. [Google Scholar] [CrossRef]
- Astashenok, A.V.; Capozziello, S.; Odintsov, S.D.; Oikonomou, V.K. Novel Stellar Astrophysics from Extended Gravity. Europhys. Lett. 2021, 134, 59001. [Google Scholar] [CrossRef]
- Calvo, M.; Montijano, J.; Gonzalez-Pinto, S. On the existence of solution of stage equations in implicit Runge–Kutta methods. J. Comput. Appl. Math. 1999, 111, 25–36. [Google Scholar] [CrossRef]
- de Swart, J.J.B.; Sőderlind, G. On the construction of error estimators for implicit Runge-Kutta methods. J. Comput. Appl. Math. 1997, 86, 347–358. [Google Scholar] [CrossRef][Green Version]
- Dirik, H.; Gezegin, C.; Özdemir, M. A Novel Parameter Identification Method for Single-Phase Transformers by Using Real-Time Data. IEEE Trans. Power Deliv. 2014, 29, 1074–1082. [Google Scholar] [CrossRef]
- Majka, Ł.; Szuster, D. Application of the stationary DC decay test to industrial turbogenerator model parameter estimation. Prz. Elektrotechniczny 2014, 90, 242–245. [Google Scholar]
- Chiesa, N.; Mork, B.A.; Høidalen, H.K. Transformer Model for Inrush Current Calculations: Simulations, Measurements and Sensitivity Analysis. IEEE Trans. Power Deliv. 2010, 25, 2599–2608. [Google Scholar] [CrossRef]
- de Leon, F.; Semlyen, A. Complete transformer model for electromagnetic transients. IEEE Trans. Power Deliv. 1994, 9, 231–239. [Google Scholar] [CrossRef]
- Hempstead, C.F.; Kressler, D.R.; Avery, R.W.; Banzi, F.J.; Carniglia, B.D.; Olsen, A.; Sternstrom, K.W.; Walker, R.C. Chapter 13—Magnetic-Core Transformers and Reactors. In Reference Data for Engineers, 9th ed.; Middleton, W.M., Van Valkenburg Mac, E., Eds.; Elsevier Inc.: Amsterdam, The Netherlands, 2002; pp. 13-1–13-29. [Google Scholar]
- Ćalasan, M.P.; Jovanović, A.; Rubežić, V.; Mujičić, D.; Deriszadeh, A. Notes on Parameter Estimation for Single-Phase Transformer. IEEE Trans. Ind. Appl. 2020, 56, 3710–3718. [Google Scholar] [CrossRef]
- Piekielny, P.; Waindok, A. Using a Current Shunt for the Purpose of High-Current Pulse Measurement. Sensors 2021, 21, 1835. [Google Scholar] [CrossRef]
- Hairer, E.; Wanner, G. Solving Ordinary Differential Equations II: Stiff and Differential-Algebraic Problems, 2nd ed.; Springer: Berlin/Heidelberg, Germany, 2010. [Google Scholar]
- Dos Passos, W. Numerical Methods, Algorithms and Tools in C#; CRC Press: Boca Raton, FL, USA, 2016. [Google Scholar]
- Zydron, P.; Kuniewski, M.; Fuśnik, Ł. Time-Frequency Analysis of Excitation Signals Used to Determine the Transfer Function of the Power Transformers Windings. In Proceedings of the Progress in Applied Electrical Engineering (PAEE), Koscielisko, Poland, 17–21 June 2019; pp. 1–4. [Google Scholar]
- Gao, K.; Xie, R.; Zhang, G. Harmonic Analysis of Nonlinear Periodic Network Using the Dynamic Harmonic Domain. In Proceedings of the 7th International Forum on Electrical Engineering and Automation (IFEEA), Hefei, China, 25–27 September 2020; pp. 616–622. [Google Scholar]
- Sowa, M. Ferromagnetic coil frequency response and dynamics modeling with fractional elements. Electr. Eng. 2021, 103, 1737–1752. [Google Scholar] [CrossRef]














| i | |
|---|---|
| 1 | 54.6566 |
| 2 | −176.5693 |
| 3 | 579.0243 |
| 4 | −1154.8992 |
| 5 | 1417.3425 |
| 6 | −1092.5563 |
| 7 | 529.4832 |
| 8 | −157.1268 |
| 9 | 26.7964 |
| 10 | −2.3092 |
| 11 | 0.0777 |
| simulated | 0.292 | 0.248 | 0.121 | 0.083 |
| measured | 0.290 | 0.249 | 0.140 | 0.045 |
Publisher’s Note: MDPI stays neutral with regard to jurisdictional claims in published maps and institutional affiliations. |
© 2022 by the authors. Licensee MDPI, Basel, Switzerland. This article is an open access article distributed under the terms and conditions of the Creative Commons Attribution (CC BY) license (https://creativecommons.org/licenses/by/4.0/).
Share and Cite
Majka, Ł.; Baron, B.; Zydroń, P. Measurement-Based Stiff Equation Methodology for Single Phase Transformer Inrush Current Computations. Energies 2022, 15, 7651. https://doi.org/10.3390/en15207651
Majka Ł, Baron B, Zydroń P. Measurement-Based Stiff Equation Methodology for Single Phase Transformer Inrush Current Computations. Energies. 2022; 15(20):7651. https://doi.org/10.3390/en15207651
Chicago/Turabian StyleMajka, Łukasz, Bernard Baron, and Paweł Zydroń. 2022. "Measurement-Based Stiff Equation Methodology for Single Phase Transformer Inrush Current Computations" Energies 15, no. 20: 7651. https://doi.org/10.3390/en15207651
APA StyleMajka, Ł., Baron, B., & Zydroń, P. (2022). Measurement-Based Stiff Equation Methodology for Single Phase Transformer Inrush Current Computations. Energies, 15(20), 7651. https://doi.org/10.3390/en15207651

