Next Article in Journal
Vibration and Noise Optimization of Variable-Frequency-Driven SPMSM Used in Compressor Based on Electromagnetic Analysis and Modal Characteristics
Previous Article in Journal
A Slime Mould Algorithm Programming for Solving Single and Multi-Objective Optimal Power Flow Problems with Pareto Front Approach: A Case Study of the Iraqi Super Grid High Voltage
error_outline You can access the new MDPI.com website here. Explore and share your feedback with us.
 
 
Font Type:
Arial Georgia Verdana
Font Size:
Aa Aa Aa
Line Spacing:
Column Width:
Background:
Article

An Investigation into the Utilization of Swarm Intelligence for the Design of Dual Vector and Proportional–Resonant Controllers for Regulation of Doubly Fed Induction Generators Subject to Unbalanced Grid Voltages

Electrical, Electronic, and Computer Engineering, University of KwaZulu-Natal, Durban 4041, South Africa
*
Author to whom correspondence should be addressed.
Energies 2022, 15(20), 7476; https://doi.org/10.3390/en15207476
Submission received: 17 September 2022 / Revised: 2 October 2022 / Accepted: 6 October 2022 / Published: 11 October 2022

Abstract

This work presents an investigation into the use of swarm intelligence techniques for the control of the doubly fed induction generator under unbalanced grid voltages. Swarm intelligence is a concept that was introduced in the late 20th century but has since undergone constant evolution and modifications. Similarly, the doubly fed induction generator has recently come under intense investigation. Owing to the direct grid connection of the DFIG, an unbalanced grid voltage harshly impacts its output power. Established mitigation measures include the use of the dual vector and proportional–resonant control methods. This work investigates the effectiveness of utilizing swarm intelligence for the purpose of controller gain optimization. A comparison of the application of swarm intelligence to the dual vector and proportional–resonant controllers was carried out. Three swarm intelligence techniques from across the timeline were utilized including particle swarm optimization, the bat algorithm, and the gorilla troops optimization algorithm. The system was subject to single-phase voltage dips of 5% and 10%. The results indicate that modern swarm intelligence techniques are effective at optimizing controller gains. This shows that as swarm intelligence techniques evolve, they may be suitable for use in the optimization of controller gains for numerous applications.

Graphical Abstract

1. Introduction

Owing to the rapid depletion of fossil fuels, the aspect of global warming, and the growing demand for electricity, renewable energy has recently come under intense investigation. Solar and wind energy are at the forefront of this research due to their abundance and sustainable nature. While demonstrating a great deal of potential, solar energy systems are expensive to install and maintain, and are inferior to wind in terms of generation capacity. Wind energy conversion systems seem a more viable option for electrical energy production. The use of the synchronous generator in a wind energy conversion system is a good option as it offers maximum power generation at any speed, as well as reduced mechanical stress [1,2]. However, it requires the use of a fully rated power electronic converter, which increases cost and decreases efficiency [3]. Furthermore, the use of a power electronic interface between the generator and the grid prevents the aspect of grid inertia, which is critical for the stability of power systems. It is for these reasons that the DFIG is the most commonly utilized generator in a WECS. The DFIG is simply a wound rotor induction machine, whose rotor is connected to the grid via a back-to-back converter. The converter is only partially rated, usually 20–30% of the rated power of the generator, thereby exhibiting an improved efficiency over the PMSG [2]. The stator of the generator offers direct grid connection, which ensures power generation without compromising grid inertia [4].
Control of the wind turbine generators has been investigated thoroughly, and optimal control at ideal conditions has been achieved. The problem, however, exists when conditions are non-ideal. Wind turbines are generally situated in areas where the grid is weak. This leads to unbalances in grid voltages and negatively affects the electrical and mechanical performance of wind turbine generators. Research into the control of the PMSG under this circumstance is vast in the literature. In [5], the authors made use of a cascaded H-bridge static synchronous compensator. This proposed method achieved control via regulation of the virtual negative sequence admittance. The work presented in [6] utilizes direct model predictive control, coupled with a three-level neutral point clamped converter.
Due to the direct grid connection of the DFIG, these unbalances degrade the output power quality. Owing to the expected rapid emergence of the DFIG as a method of electrical energy production, such effects need to be mitigated. Under balanced grid conditions, there exists no negative sequence currents. However, this is not the case in the event of unbalanced grids. Therefore, to obtain normal operating conditions in the case of an unbalanced grid, the sequence currents need to be forced to zero. This can be obtained via the use of PI controllers. In this method, two PI controllers regulate the positive sequence rotor currents (which in turn control the stator active and reactive powers), while another two PI controllers are utilized to force the negative sequence rotor currents to zero [7]. While achieving the desired result, this method has drawbacks. Firstly, it requires the decomposition of the rotor currents into positive and negative sequence components. This causes considerable time delay and reduces the reliability of the method [8]. Secondly, the use of an additional two PI controllers makes tuning of the controllers a more complex and tedious task.
The use of a proportional–resonant controller was introduced in [8]. The controller is used to replace the conventional PI controller. The merits of the controller include the fact that there is no need for the individual control of positive and negative sequence decomposition, thereby eliminating the time delay and instability as seen in the conventional PI controller [9]. The PR controller can obtain an infinite gain at the fundamental frequency, and therefore can achieve a negligible steady-state error [10]. The general structure of DFIG control can be observed in Figure 1 [11]. In Figure 1, the signal transferred to the inverter can be accomplished via the various means discussed above (PI and PR). The controller outlined in [8] consisted of a proportional gain, a resonant gain, and a bandwidth gain. The bandwidth gain was utilized to negate the effects of grid frequency fluctuations on the operation of the controller. The proposed controller was compared to that of the conventional PI controller, as well as the dual vector control method, and exhibited superior performance. However, optimization of the controller gains was achieved via the tedious method of trial and error. Furthermore, the controller was only tested on a 10% voltage unbalance. The authors in [9] proposed the use of a main proportional–resonant controller, and two auxiliary PR controllers. The resonant frequency of each of the three controllers was different, each making use of the synchronous and/or rotor angular velocities. Each controller consisted of an independent proportional and resonant gain, and the output of each controller was summed. The proposed controller yielded superior results to the conventional control method; however, no mention of the controller gain optimization was made. This would have been a difficult task as there existed six gains to be optimized. The method introduced in [12] proposed a novel method to obtain the rotor reference currents in the case of an unbalanced grid. However, this required sequence decomposition and the use of a notch filter, which contributes to time delay and system instability. An enhancement of [12] is proposed in [13], with the control method this time not requiring sequence decomposition. However, the drawback is the tuning of two additional PI controllers, which significantly adds to the complexity of the control strategy.
In [14], the transfer function of the PR controller was modified to eliminate fifth and seventh order harmonics. The result showed a significant reduction in stator current harmonic distortion. A comparative study between the PI, PID, and PR controllers for fault ride-through enhancement of the DFIG was carried out in [15] and [16]. Once again, in both studies, the PR controller outperformed the PI and PID controllers. A fuzzy-based PR controller was proposed in [17]. The proportional and resonant gains were dynamic and changed according to the situation. While they exhibit a superior response to the conventional PI control system, fuzzy controllers are known to be unreliable. The PR controller was coupled with a two-stage matrix converter in [18]. However, this method made use of a notch filter and sequence decomposition, thereby reducing the reliability of the control system. The application of the PR controller to system stability was investigated in [19]. The control aimed at mitigating subsynchronous stator currents. In this case, the PR controller was applied to both the RSC and GSC and exhibited a strong dynamic response.
The PR controller has been successfully applied to the control of the DFIG. This is not just for the mitigation of the effects of unbalanced grids, but also for aspects such as the reduction in harmonic distortion, low voltage ride through, and stability enhancement. The controller exhibits a superior response to that of the PI controller, particularly during the case of non-ideal occurrences. However, despite the application of the controller being mentioned in the literature, no mention is made regarding the optimization of gain values. Most instances utilize the concept of trial and error, which may lead to suboptimal performance of the controller. Swarm intelligence has recently been applied to the optimization of such controllers. In [20], the well-known PSO was utilized to obtain the gains of a PR controller, for application to a grid-tied PV inverter. Similar applications of PSO are observed in [21] and [22]. A PR-based PWM was applied to a three-phase, three-leg shunt active power filter in [23]. The controllers were optimized using the bat algorithm (BA). Compared to the PI controller, the BA-based PR controller produced a lower harmonic regulation. However, the effectiveness of the BA as a tuning method was not investigated. In [24], the grey wolf optimizer was used to simultaneously optimize the parameters of PR controllers as well as an output filter for a three-phase grid connected inverter. It is evident that there have been instances whereby swarm intelligence was utilized for PR controller gain optimization.
Considering the application of swarm intelligence to the DFIG, numerous scenarios exist. From the literature it is evident that PSO is the technique most widely applied to the DFIG. The authors in [25] utilized PSO optimization of sliding mode controller parameters. A small signal stability analysis was carried out in [26]. Here, PSO was responsible for rotor side controller, grid side controller, and pitch controller gain optimization. Considering the bat algorithm, this technique was also utilized to optimize the parameters of a sliding mode controller in [27]. In [28], the BA was used to optimize the parameters of a proportional–integral–resonant controller. However, this was only analyzed in terms of harmonic distortion, and not for the effect of unbalanced grid voltages. There also exists other swarm intelligence techniques, such as artificial bee colony and grey wolf optimization, which have thus far displayed promising results when applied to the control of the DFIG [29,30]. The gorilla troops optimizer is a recently developed swarm-based metaheuristic optimization technique [31]. This technique has thus far been applied to numerous optimization problems. In [32], the authors made use of GTO to optimize the frequency response of a microgrid. The algorithm was also utilized for the problem of optimal power flow in a power system [33], and for feature selection in cyber security [34]. However, no application of gorilla troops optimization to the control of the DFIG has yet been proposed in the literature.
From the past application of swarm intelligence, it is evident that these algorithms produce excellent results. Therefore, there exists a strong possibility that the utilization of a swarm intelligence technique for the optimization of PI and PR controller gains for DFIG control will exhibit exceptional results. Swarm intelligence has strong application in the field of data science [35]. Furthermore, large power utilities are moving towards the utilization of swarm intelligence for control and process optimization. For example, the concept of high impedance faults is a big concern. The use of swarm intelligence for high impedance fault detection has proved to be valuable [36]. The aim of this research is to investigate the effects of utilizing swarm intelligence techniques for the optimization of PI and PR controller gains, for application to the DFIG under the influence of asymmetrical voltage dips. Two well-known swarm techniques, particle swarm optimization and the bat algorithm, as well as the recently proposed gorilla troops optimization algorithm are applied and analyzed in this investigation. The algorithms are applied to optimization problems across minor single-phase grid faults. The rest of the paper is as follows. Section two describes the two established methods of DFIG control under asymmetrical grid imbalances, including a response comparison between the PI and PR controller. Section three introduces the three swarm intelligence techniques applied. This is in terms of motivation, relevant formulae, and a flowchart indicating the method of application. Section four provides the parameters of the investigation, the results of the investigation, and a comprehensive analysis of the results. Section five provides the results of the stability analysis that was carried out. Section six concludes the research work undertaken and provides a scope for future work.

2. Control of the Doubly Fed Induction Generator

Control of the DFIG can be accomplished by various methods. There exists direct torque control, direct power control, and field-oriented control. Of these control methods, field-oriented control is the most established and, subsequently, most widely utilized method of control. Field-oriented control involves decomposition of the three-phase rotor currents into their direct and quadrature components. Depending on the orientation chosen, these direct and quadrature rotor currents control the stator active and reactive powers of the DFIG. The relationship between the rotor currents and the stator powers can be observed in [3]. Thus, two proportional–integral controllers are used for control purposes. Considering unbalanced grid conditions, two common techniques are presented in the current literature. These are dual vector control and proportional–resonant control [7,8].

2.1. Dual Vector Control

It is well known that during the presence of an unbalanced grid voltage, the stator and rotor voltages and currents contain negative sequence components [7]. Thus, considering field-oriented control, the rotor direct current now contains two components, with the rotor quadrature current also containing two components. Hence, the aim in dual vector control is to force the direct and quadrature negative sequence components to zero. This is turn requires the use of two additional proportional–integral controllers. The control structure of the dual vector control method can be observed in [7].

2.2. The Proportional–Resonant Controller

The structure of the PR controller is similar to that of the conventional PI controller, with the omission of the integral controller and the addition of a resonant controller. The resonant controller is commonly tuned at synchronous frequency [8,12]. The general topology of the PR controller is observed in Figure 2. The transfer function of the PR controller can therefore be expressed as [12,37]
y s = e t ( K p + K r s s 2 + w 2 )
where K p is the proportional gain, K r is the resonant gain, w is the frequency at which the resonant controller is tuned, e t is the error signal that is input to the PR controller, and y s is the output of the PR controller.
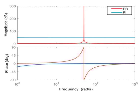
It is well known that when connected to an unbalanced grid, the DFIG produces negative sequence rotor and stator voltage and currents. These negative sequence components give rise to double frequency oscillatory terms. Theory pertaining to the behaviour of the DFIG under the influence of an unbalanced grid is thoroughly explained in [9,12,37]. The advantage of the PR controller is that it is capable of successfully tracking the ac reference current. This allows the controller to eliminate steady-state errors at the chosen frequency. K p plays the same role as that in a conventional PI controller. The resonant controller is the one that is capable of reducing the double frequency oscillatory terms. Considering Figure 3, which depicts the bode diagram of the PI and PR controllers, it is evident that the PR controller produces a large gain at the resonant frequency, and thus is able to significantly reduce steady-state error.
The resonant gain, K r , becomes difficult to optimize. A large gain value will increase the frequency bandwidth but will reduce the reliability of the controller [6]. Similarly, a small gain value provides a reliable response but within a minute frequency range. Considering Figure 4, which depicts the bode diagram of a PR controller with different resonant gains, it is evident that larger resonant gains lead to larger bandwidths, a favorable outcome. Hence, it can be concluded that the optimization of the resonant gain is essential to provide both a reliable response and an acceptable bandwidth.

3. Research Methodology

The aim of this section is to identify the relevant equations and subsequent methods of implementation of the three swarm intelligence techniques. These techniques are particle swarm optimization, bat algorithm, and gorilla troops optimization. The reason for utilizing these specific algorithms is because their inception varies along the timeline of swarm intelligence. Particle swarm optimization was one of the first swarm techniques to be developed. The bat algorithm was proposed approximately ten years ago, with gorilla troops optimization being a new technique developed in 2021. The use of these specific techniques allows the reader to observe the effects of algorithm advancement on the control of the DFIG. Each algorithm is stated in terms of background, relevant formulae, and finally a flowchart indicating a method of application.

3.1. Particle Swarm Optimization

Particle swarm optimization is an old swarm intelligence optimization technique. Proposed by Eberhart and Kennedy in 1995, this technique mathematically models the movement of birds and fish to solve optimization problems [38]. Particle swarm optimization has been widely applied to numerous constrained and unconstrained optimization problems and has formed the basis for the emergence of other swarm intelligence optimization techniques. The position of each particle is calculated as [39,40,41]
x ¯ i t + 1 = x ¯ i t + v ¯ i t
where x ¯ i t + 1 is the updated position of the particle, x ¯ i t is the current position of the particle, and v ¯ i t is the current velocity of the particle. The current velocity of the system is defined as [39,40,41]
v ¯ i t + 1 = v ¯ i t + σ 1 × r a n d 1 × p ¯ i x ¯ i t + σ 2 × r a n d 2 × p ¯ g x ¯ i t
where
  • r a n d 1 and r a n d 2 are two uniquely randomly generated numbers in the domain 0 to 1,
  • p ¯ i is the personal best position of the particle considered,
  • p ¯ g is the position of the global best particle,
  • σ 1 and σ 2 are acceleration constants.
The flowchart indicating the method of implementation of PSO is observed in Figure 5 [39,40]. From Figure 5, and from the related equations, it is evident that PSO is a simple swarm intelligence technique. This technique is known to have a fast execution time, while producing acceptable results.

3.2. Bat Algorithm

The bat algorithm is a modern swarm intelligence optimization technique. Developed in 2012, this algorithm forms its basis on the utilization of echolocation by microbats [42]. The algorithm makes various assumptions of this echolocation. The position of each bat is updated as follows [43,44]
v i t + 1 = v i t + f i x i t x g  
x i t + 1 = x i t + v i t + 1
where
  • v i t is the current velocity of the i t h bat,
  • v i t + 1 . is the updated velocity of the i t h bat,
  • x i t is the current position of the i t h bat,
  • x i t + 1 is the updated position of the i t h bat,
  • x g is the global best position,
  • f i is the frequency of the i t h bat.
The pulse emission rate is based on the current iteration number and decreases exponentially from the initial specified pulse emission rate. If the random number is greater, the position of the best bat is updated as follows [43,44,45]
x n e w = x o l d + A i t
where
  • is a randomized number in the range [0,1],
  • A i t is the current loudness of the i t h bat and is based on the current iteration number.
The flowchart indicating the method of implementation of BA is depicted in Figure 6 [42,43,44]. Evidently, this algorithm exhibits a higher computational complexity to PSO.

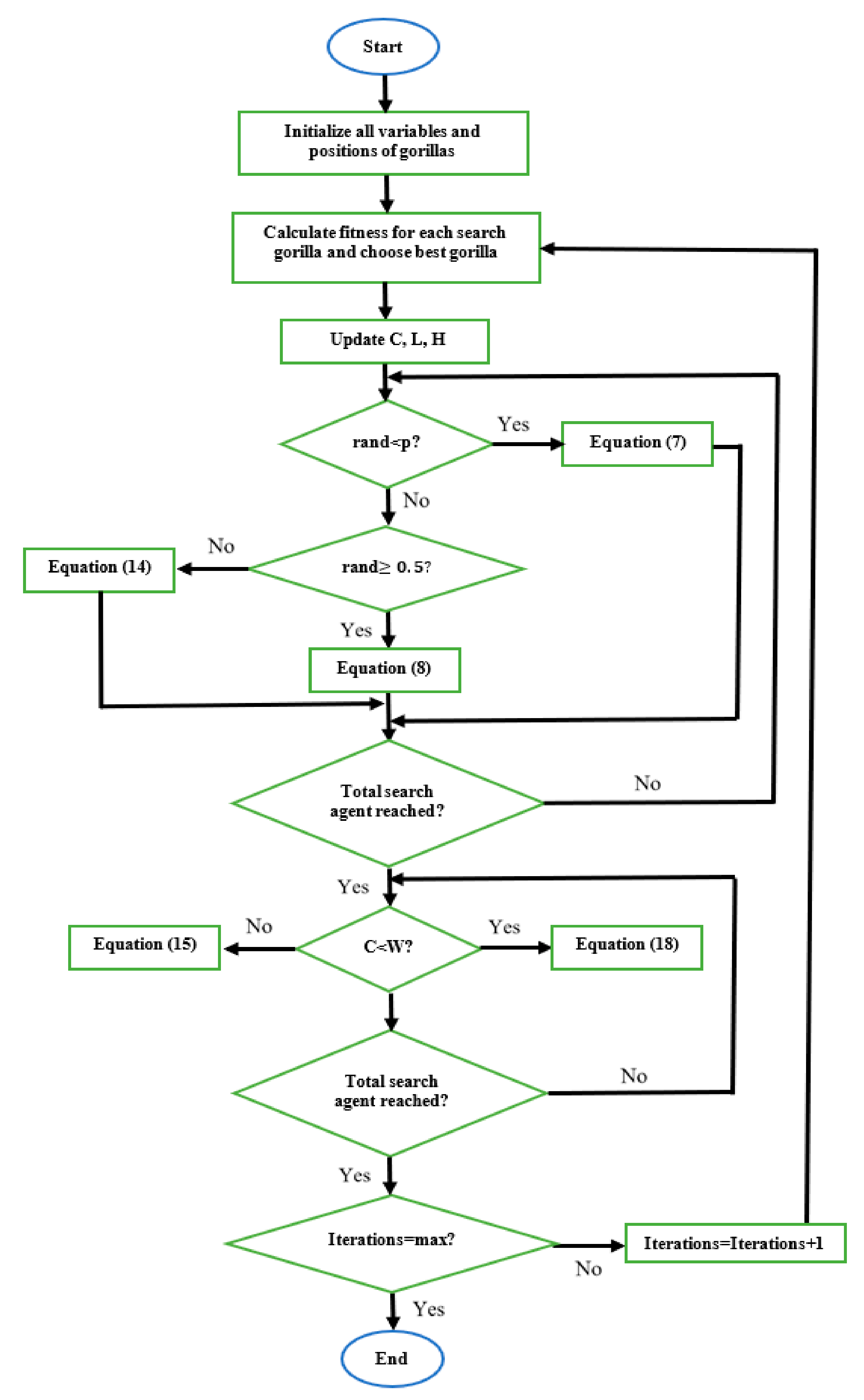
3.3. Gorilla Troops Optimization

Inspired by the social behaviour of the silverback gorilla, gorilla troops optimizer seeks to mathematically represent the various behaviours of the large primate. The silverback gorilla shares various traits with other wild mammals, such as the existence of a social hierarchy, the dominance of the male among the group, and fierce rivalry for the attraction of mating partners. However, silverback gorillas are highly intelligent species, who share a 98% similarity with humans’ genetic makeup. Although the silverback gorilla often lives in troops, occasionally, a few members will move to another location. This could be either to find a new food source, to seek new mating partners, or to join other groups for better protection [31]. To simulate the exploration of a gorilla to an unknown location, the following equation has been proposed [31,32,33,34]
X t + 1 = u b l b × r 1 + l b
where
  • X t + 1 is the updated position of the gorilla,
  • u b is the upper bound of the search space,
  • l b is the lower bound of the search space,
  • r 1 is a random number in the domain 0 to 1.
A second random number in the domain 0 to 1 is also defined. Furthermore, a preset parameter p is utilized to determine if (7) is implemented. If the random number is less than p, then (7) is implemented. If not, and the random number generated is greater than or equal to 0.5, the gorillas are said to be migrating to another group.
This is expressed as [31,32,33,34]
X t + 1 + r 2 C × X r t + L × H
where
  • r 2 is a random number in the domain 0 to 1,
  • X r t is the position of a randomly selected gorilla, which exists in the troop.
The parameters C ,   L , and H are calculated as follows [31,32,33,34]
C = F × 1 i m a x i
F = cos ( 2 × r 3 ) + 1
L = C × A
H = Z × X t
Z = C , C
where
  • i is the current iteration number,
  • m a x i is the maximum number of iterations,
  • r 3 is a random number in the domain 0 to 1,
  • A is a random number in the interval −1 to 1,
  • X t is the current position of the gorilla in question.
If the randomly generated number is less than 0.5, the gorilla is said to have migrated to a known location. This is modelled as [31,32,33,34]
X t + 1 = X t L × L × X t X r t + r 4 × X t X r t
where r 4 is a random number in the domain 0 to 1.
To simulate exploitation, two scenarios are considered. The first is where the other male gorillas within a troop obey the orders of the leader. The second is where these gorillas engage in violent battle to assume power. A preset parameter W is defined. If C W , the other male gorillas follow the leader. This is expressed as [31,32,33,34]
X t + 1 = X t L × M × X t X b t + X t
where X b t is the current position of the best placed gorilla.
The value of M is obtained as follows [31,32,33,34]
M = 1 N k = 1 n X i t g 1 g
g = 2 L
where N is the total number of gorillas within the troop. If the value of C is less than that of W, the other male gorillas engage in battle with the leader. This is modelled as [31,32,33,34]
X t + 1 = X b t X b t × Q X t × Q × B
The values of Q and B are [31,32,33,34]
Q = 2 × r 5 1
B = β × E
where
  • r 5 is a random number in the domain 0 to 1,
  • β is a preset parameter.
The value of E is calculated as follows [31,32,33,34]
E = K 1 ,   i f   r 6 0.5   K 2 ,   i f   r 6 < 0.5
where
  • r 6 is a random number in the domain 0 to 1,
  • K 1 is a random number within the search space,
  • K 2 is a random number that exists in the interval 0 to 1.
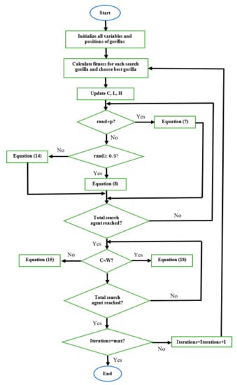
The flowchart indicating the method of implementation of GTO is depicted in Figure 7 [31,32]. It is evident from Figure 7 that GTO undergoes a definite dual position change in every iteration. This increases the random access memory required for algorithm execution, as well as the time taken to execute the algorithm. However, in doing so, the algorithm exhibits a higher probability of producing a more precise solution.

4. Experimental Results and Analysis

Three swarm intelligence algorithms were applied to the design of the dual vector control method and the proportional–resonant controller. These are across the timeline of the evolution of such algorithms. The first algorithm to be applied was the well-known particle swarm optimization, which was first described in 1995 [39]. Second, the bat algorithm, which was developed in 2012 [42], was tested. Lastly, application of the very recent gorilla troops optimizer was evaluated [31]. The control system implemented was stator flux-oriented control. This means that the stator reactive power was controlled by the rotor direct current, and the stator active power by the rotor quadrature current. The results obtained were evaluated in terms of steady-state error, steady-state ripple, and overshoot. Owing to the direct proportional relationship between the rotor currents and the stator power, the output of the DFIG can be directly analyzed from the waveforms of the rotor currents. These relationships can be observed in [4]. It should be noted that owing to the complexity of the simulation circuit, each iteration takes a while to complete. To ensure that this did not take an unreasonable amount of time to execute, each of the three swarm intelligent algorithms were subject to 20 search agents and 20 iterations. This should suffice, considering that particle swarm optimization, which is the most established and widely used technique, is known to exhibit a fast convergence rate [46]. Rate of convergence is an important aspect when considering metaheuristic optimization techniques; hence, to ensure that this factor was considered, uniformity was applied throughout the experiments. The proportional and resonant gains were given an upper limit of 100 and a lower limit of 0. For application of the algorithm, the DFIG was operated at a speed of 150 rad/s. The simulation was carried out on MATLAB/Simulink, and the simulation was run for 2 s. Only single-phase voltage dips were investigated. The voltage dips considered were at 5% and 10%. To analyze the steady-state error, the output was obtained in intervals of 0.1 s. To analyze the overshoot and steady-state ripple, the output was obtained in intervals of 0.01 s. To ensure that the system was given sufficient time to reach steady state, the results were analyzed from 1.5 to 2 s. The rotor direct and quadrature current references were kept constant at 1434.6 A and 1281 A, respectively.

4.1. Case 1a: Dual Vector Control Method—Voltage Unbalance of 5%

For the purpose of brevity, the results for the dual vector control are only presented in Table 1 and Table 2. Table 1 shows the results of a 5% grid unbalance. Considering PSO, it is observed that the steady-state error of the rotor direct current is 4.99%, which is acceptable. The current ripple, however, is large at 315 A. This is somewhat mitigated by the fact that the system is underdamped, thereby providing a 0% overshoot. The rotor quadrature current exhibits a steady-state error of 70.73%. Furthermore, the steady-state ripple is once again large at 401 A. This is somewhat mitigated by the overshoot, which is 41.69%. Considering the results of the BA, it is observed that the steady-state error of the rotor direct current is 4.42%, which is acceptable. The current ripple, however, is large at 333 A.
This is greatly mitigated by the overshoot, which is 6.72%. The rotor quadrature current displays a steady-state error of a massive 76.17 A. As with PSO, the ripple is also large at 539 A. The overshoot is somewhat acceptable, at 43.01%. Considering the results of the GTO, it is observed that the steady-state error of the rotor direct current is 65.87%, which is unacceptable. The current ripple, however, is excellent at 39 A. The overshoot is acceptable, at 63.6%. The rotor quadrature current displays a steady-state error of a massive 86.9%, which is once again unacceptable. However, as with the direct current, the ripple is once again excellent at 58 A. The overshoot is good, at 20.22%.

4.2. Case 1a: Dual Vector Control Method—Voltage Unbalance of 10%

Table 2 shows the results of a 10% grid unbalance. Considering PSO, it is observed that the steady-state error of the rotor direct current is 3.03%, which is suitable. The current ripple, however, is large at 375 A. This is somewhat mitigated by the fact that the system is underdamped, thereby providing a 0% overshoot. The rotor quadrature current exhibits a massive steady-state error of 81.96%. Furthermore, the steady-state ripple is unacceptably large at 1652 A. This is somewhat mitigated by the overshoot, which, due to the system being overdamped, is 0%. Considering the results of the BA, it is observed that the steady-state error of the rotor direct current is 42.6%, which is intolerable. The current ripple is also large at 253 A. This large ripple is somewhat mitigated by the overshoot, which is 0%. The rotor quadrature current displays a steady-state error of a massive 81.62%. As with PSO, the ripple is also large at 296 A. The overshoot is somewhat acceptable, at 35.68%. Considering the results of the GTO, it is observed that the steady-state error of the rotor direct current is 53.5%, which is unacceptable. The current ripple, however, is excellent at 29 A. The overshoot is observed to be 0%. The rotor quadrature current displays a steady-state error of a massive 46.71%, which is once again unacceptable. However, as with the direct current, the ripple is once again excellent at 92 A. The overshoot is good, at 27%.
The results displayed in Table 1 and Table 2 indicate that while control is achieved, precision of gain values is absent. PSO produced respectable rotor direct current steady-state errors, but all other results were intolerable. GTO produced excellent steady-state ripple values across both experiments but still failed to exhibit acceptable steady-state errors. The 0% overshoot, which occurs numerous times, may be deceiving as this is at the expense of an undesirable steady-state error. Upon examination, it was observed that the reason for the poor results of the experiment was due to the fact that, in many instances, the proportional and/or integral gain/s were zero. This nullifies the effect of this segment/s of the controller, thereby contributing to unacceptable results.

4.3. Case 2a: Proportional-Resonant Control Method—Voltage Unbalance of 5%

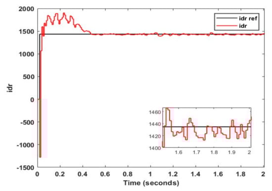
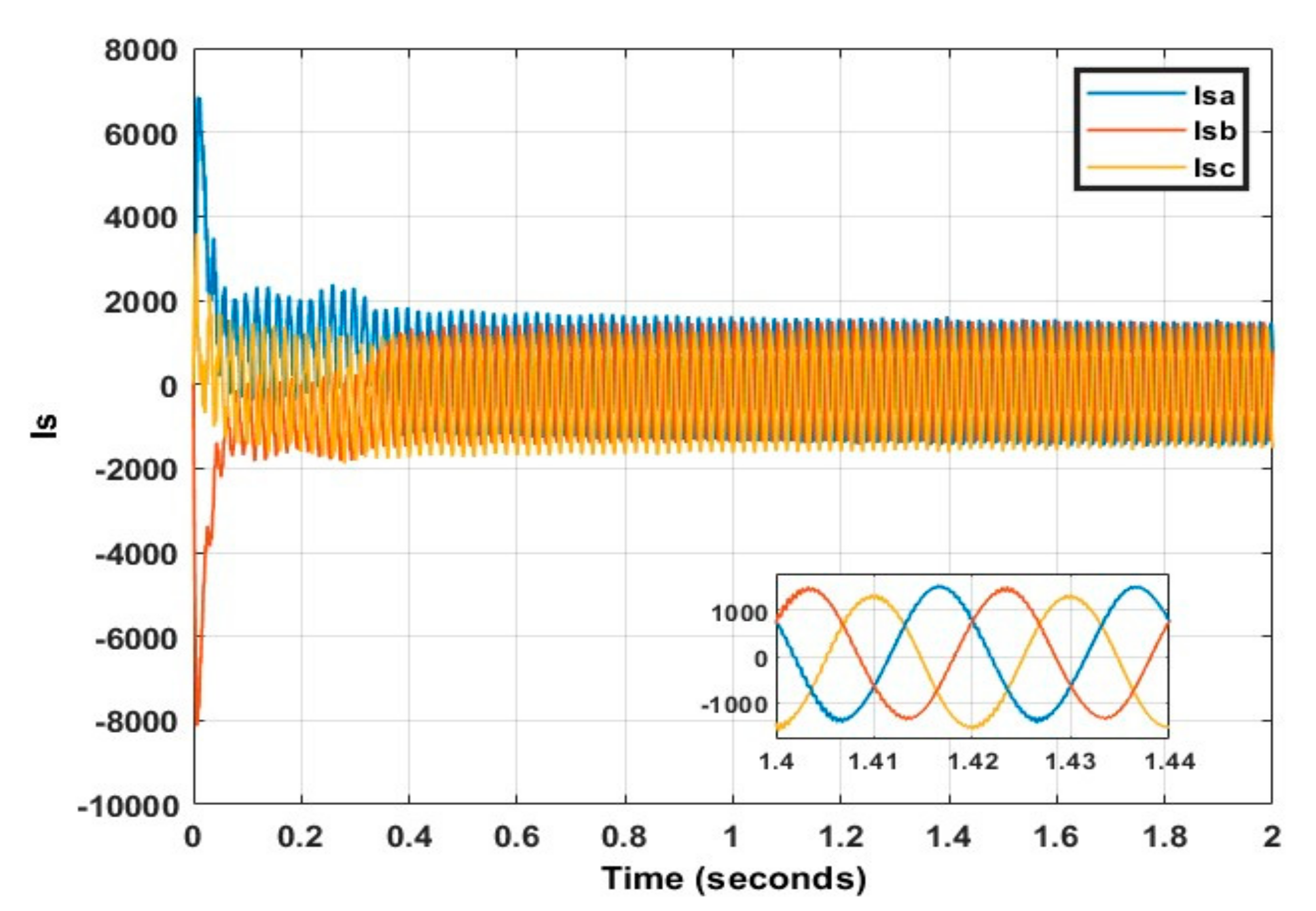
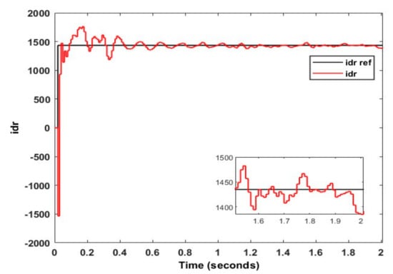
Upon application of the three swarm intelligence algorithms to the PR controller for a voltage unbalance of 5%, the resultant proportional and resonant gain for the two controllers can be observed in Table 3. Figure 8, Figure 9, Figure 10, Figure 11, Figure 12, Figure 13, Figure 14 and Figure 15 depict the results of applying PSO to the controller design. Figure 8 and Figure 9 depict the three-phase stator voltage and current, respectively, with Figure 9 and Figure 11 displaying the three-phase rotor voltage and current, respectively. Figure 12 and Figure 14 are utilized for analyzing the steady-state error, whereas Figure 13 and Figure 15 are used to observe the overshoot and steady-state ripple. From Figure 12, the average rotor direct steady-state current is 1507.9 A. This correlates to an error percentage of 5.46%. In Figure 13, the overshoot of the rotor direct current reaches 1767 A, which translates to a percentage of 23.17%
Additionally, from Figure 13, the steady-state ripple of the rotor direct current is observed to be 373.5 A. From Figure 14, it is seen that the average rotor quadrature steady-state current is 1249.1 A. This correlates to an error percentage of 2.49%. The overshoot and steady-state ripple of the rotor quadrature current, as observed in Figure 15, are 1850 A and 342 A, respectively. This translates to an overshoot percentage of 44.42%.
Figure 16, Figure 17, Figure 18, Figure 19, Figure 20, Figure 21 and Figure 22 depict the results of applying BA to the controller design. Figure 8 and Figure 16 depict the three-phase stator voltage and current, respectively, with Figure 17 and Figure 18 displaying the three-phase rotor voltage and current, respectively. Figure 19 and Figure 21 are utilized for analyzing the steady-state error, whereas Figure 20 and Figure 22 are used to observe the overshoot and steady-state ripple. From Figure 19, the average rotor direct steady-state current is 1471.3 A. This correlates to an error percentage of 2.56%.
In Figure 20, the overshoot of the rotor direct current reaches 1751 A, which translates to a percentage of 22.05%. Additionally, from Figure 20, the steady-state ripple of the rotor direct current is observed to be 383 A. From Figure 21, it is seen that the average rotor quadrature steady-state current is 1277.6 A. This correlates to an error percentage of 0.27%. The overshoot and steady-state ripple of the rotor quadrature current, as observed in Figure 22, are 1850 A and 267.9 A, respectively. This translates to an overshoot percentage of 44.42%.
Figure 23, Figure 24, Figure 25, Figure 26, Figure 27, Figure 28 and Figure 29 depict the results of applying GTO to the controller design. Figure 8 and Figure 23 depict the three-phase stator voltage and current, respectively, with Figure 24 and Figure 25 displaying the three-phase rotor voltage and current, respectively. Figure 26 and Figure 28 are utilized for analyzing the steady-state error, whereas Figure 27 and Figure 29 are used to observe the overshoot and steady-state ripple.
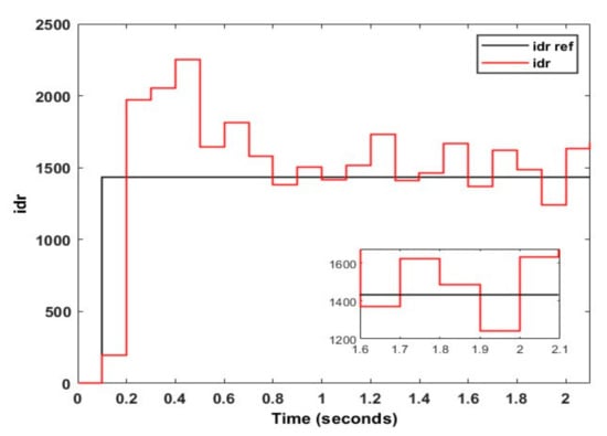
From Figure 26, the average rotor direct steady-state current is 1464 A. This correlates to an error percentage of 2.05%. In Figure 27, the overshoot of the rotor direct current reaches 1767 A, which translates to a percentage of 22.75%. Additionally, from Figure 27, the steady-state ripple of the rotor direct current is observed to be 97.8 A. From Figure 28, it is seen that the average rotor quadrature steady-state current is 1300.6 A. This correlates to an error percentage of 1.53%. The overshoot and steady-state ripple of the rotor quadrature current, as observed in Figure 29, are 1813 A and 128 A, respectively. This translates to an overshoot percentage of 41.53%.
The results from experiment 2a are displayed in Table 4. From Table 4, it is observed that GTO produced the best result on four out of the six occasions. BA proved superior to GTO with respect to the rotor direct current overshoot and rotor quadrature current steady-state error. However, this superiority is minute and negligible as compared to the large steady-state ripple produced by BA as compared to GTO. This holds true for both the direct and quadrature rotor current. Furthermore, it is observed that GTO is the only algorithm to not be placed last for any of the six measurements. This points to a superior stability of GTO.

4.4. Case 2b: Proportional–Resonant Control Method—Voltage Unbalance of 10%

Upon application of the three swarm intelligence algorithms to a voltage unbalance of 10%, the resultant proportional and resonant gain for the two controllers can be observed in Table 5. Once again, not much can be deduced from just analyzing the controller gains; hence, analysis of the waveforms is of paramount importance.
Figure 30, Figure 31, Figure 32, Figure 33, Figure 34, Figure 35, Figure 36 and Figure 37 depict the results of applying PSO to the controller design. Figure 30 and Figure 31 depict the three-phase stator voltage and current, respectively, with Figure 32 and Figure 33 displaying the three-phase rotor voltage and current, respectively. Figure 34 and Figure 36 are utilized for analyzing the steady-state error, whereas Figure 35 and Figure 37 are used to observe the overshoot and steady-state ripple.
From Figure 34, the average rotor direct steady-state current is 1504.4 A. This correlates to an error percentage of 4.87%. In Figure 35, the overshoot of the rotor direct current reaches 1922 A, which translates to a percentage of 33.97%. Additionally, from Figure 35, the steady-state ripple of the rotor direct current is observed to be 449.5 A. From Figure 36, it is seen that the average rotor quadrature steady-state current is 1215.4 A. This correlates to an error percentage of 5.12%. The overshoot and steady-state ripple of the rotor quadrature current, as observed in Figure 37, are 1616.5 A and 272.5 A, respectively. This translates to an overshoot percentage of 26.19%.
Figure 38, Figure 39, Figure 40, Figure 41, Figure 42, Figure 43 and Figure 44 depict the results of applying BA to the controller design. Figure 30 and Figure 38 depict the three-phase stator voltage and current, respectively, with Figure 39 and Figure 40 displaying the three-phase rotor voltage and current, respectively. Figure 41 and Figure 43 are utilized for analyzing the steady-state error, whereas Figure 42 and Figure 44 are used to observe the overshoot and steady-state ripple.
From Figure 41, the average rotor direct steady-state current is 1474.8 A. This correlates to an error percentage of 2.80%. In Figure 42, the overshoot of the rotor direct current reaches 2287 A, which translates to a percentage of 59.42%. Additionally, from Figure 42, the steady-state ripple of the rotor direct current is observed to be 130.5 A. From Figure 43, it is seen that the average rotor quadrature steady-state current is 1109.4 A. This correlates to an error percentage of 13.4%. The overshoot and steady-state ripple of the rotor quadrature current, as observed in Figure 44, are 2238 A and 280 A, respectively. This translates to an overshoot percentage of 74.71%.
Figure 45, Figure 46, Figure 47, Figure 48, Figure 49, Figure 50 and Figure 51 depict the results of applying GTO to the controller design. Figure 30 and Figure 45 depict the three-phase stator voltage and current, respectively, with Figure 46 and Figure 47 displaying the three-phase rotor voltage and current, respectively. Figure 48 and Figure 50 are utilized for analyzing the steady-state error, whereas Figure 49 and Figure 51 are used to observe the overshoot, and steady-state ripple. From Figure 48, the average rotor direct steady-state current is 1409.4 A. This correlates to an error percentage of 1.76%. In Figure 49, the overshoot of the rotor direct current reaches 1902 A, which translates to a percentage of 38.58%. Additionally, from Figure 49, the steady-state ripple of the rotor direct current is observed to be 65 A. Both the overshoot and steady-state ripple of i d r are excellent and are well within acceptable engineering limits. From Figure 50, it is seen that the average rotor quadrature steady-state current is 1264.5 A. This correlates to an error percentage of 1.29%.
As with the rotor direct current, this error percentage is extremely low, and once again well within acceptable ranges. The overshoot and steady-state ripple of the rotor quadrature current, as observed in Figure 51, are 1757 A and 107 A, respectively. This translates to an overshoot percentage of 37.16%.
The results from experiment 2b are displayed in Table 6. From Table 6, it is observed that GTO produced the best result on four out of the six occasions. PSO proved superior to GTO with respect to the rotor direct and quadrature current overshoot. However, as in case 2a, this superiority is minute and negligible as compared to the large steady-state ripple produced by PSO as compared to GTO. This holds true for both the direct and quadrature rotor current. Furthermore, it is observed that, once again, GTO is the only algorithm to not be placed last for any of the six measurements. This points to a superior stability of the GTO.

5. Discussion

From the results of the experiments, it is concluded that swarm intelligence performs much better when paired with the PR controller, as compared to with the dual vector controller. This is largely due to the smaller number of variables to optimize, thereby providing precision. When considering the use of computational intelligence, the aspect of non-parametric statistical tests should be considered. Tests such as the sign test, Wilcoxon test, and the Friedman test are important measures of an algorithm’s relative performance [47]. In these tests, the algorithm is generally executed multiple times, and is compared to the performance of other algorithms. This may assist in determining the statistical significance of one algorithm relative to others. Owing to the nature of this research, and the time taken to execute one algorithm, these tests were omitted from this paper.
Considering the resonant gains generated for case 2b, it is observed that GTO produced significantly lower resonant gains than both PSO and BA. This can be verified by Figure 52 and Figure 53, which depict the bode plots of the direct and quadrature rotor current controllers when designed using the various techniques. It is evident that in both cases, the bat algorithm produces a superior frequency bandwidth to gorilla troops optimization. This may degrade the results of GTO during grid frequency perturbations. In general, grid frequencies do not drop by more than 3%, which in this case is 1.5 Hz. To analyze the stability of the designed controllers under the effects of grid frequency perturbations, the system was tested at a frequency of 48.5 Hz, which correlates to a frequency deviation of 3%. The results obtained are displayed in Table 7. From Table 7, it is clearly evident that GTO produced the best result for all six measurements. Considering both overshoot percentages, PSO came close to GTO but fell short. The same can be deduced for the direct rotor current steady-state error. However, for both current values, GTO produced a significantly better steady-state ripple to PSO. Hence it can be concluded that despite the low frequency bandwidth, the controller designed using GTO is able to produce acceptable results even when subject to a grid frequency fluctuation of 3%.

6. Conclusions

This work presented an investigation into the effects of applying swarm intelligence to the design of dual vector and proportional–resonant controllers for control of a doubly fed induction generator subject to unbalanced grid voltages. Single-phase voltage unbalances of 5% and 10% were investigated. Particle swarm optimization, the bat algorithm, and the gorilla troops optimization algorithm were applied and analyzed. The control method implemented was stator flux field-oriented control. The results were obtained as steady-state error, overshoot, and steady-state ripple. The results showed that due to the significantly reduced number of variables to be optimized, the proportional–resonant controller outperformed the dual vector controller. Moreover, considering PR control, it was observed that GTO exhibited the best overall results. Furthermore, a stability analysis of the proportional–resonant controller, in the form of a 3% grid frequency perturbation was carried out. The results showed that the gorilla troops optimization algorithm unanimously produced the best solution, in terms of all aspects. This indicates the growing potential of the application of such algorithms to controller design. It can also be concluded that as swarm intelligence evolves, their application in machine control becomes more promising. Another new swarm intelligence technique that should be considered is African vulture optimization algorithm [48].
Future work can involve the application of such algorithms to multiphase voltage unbalances (both moderate and severe) as well as crowbar protection optimization in the case of severe three-phase voltage dips. A study conducted in [49] outlined the various technologies for the mitigation of the effects of severe three-phase dips on the operation of the DFIG. Observation of the study has found that several proposed techniques require the optimization of at least one parameter. Hence, it can be speculated that the application of modern swarm optimization techniques will greatly enhance the efficacy of systems. Furthermore, owing to the continual integration of static renewable energy sources within the existing transmission systems, power system stability becomes a critical aspect to consider. Aspects such as the optimal placement of FACTS devices can be achieved via the use of swarm intelligence.

Author Contributions

Conceptualization, K.R.; methodology, K.R. and A.K.S.; software, K.R.; validation, K.R. and A.K.S.; formal analysis, K.R. and A.K.S.; investigation, K.R.; resources, K.R. and A.K.S.; data curation, K.R.; writing—original draft preparation, K.R.; writing—review and editing, A.K.S.; visualization, K.R. and A.K.S.; supervision, A.K.S.; project administration, A.K.S.; funding acquisition, not applicable. All authors have read and agreed to the published version of the manuscript.

Funding

This research received no external funding.

Acknowledgments

The authors would like to acknowledge the support received from the University of KwaZulu-Natal.

Conflicts of Interest

The authors declare no conflict of interest.

References

  1. Legesse, A.N.; Saha, A.K.; Carpanen, R.P. Damping Local Oscillations of a Direct- Drive PMSG Wind Turbine. Int. J. Eng. Technol. 2017, 9, 158–168. [Google Scholar] [CrossRef]
  2. Reddy, K.; Saha, A.K. A comparative study on direct torque control algorithms applied to a doubly fed induction generator. In Proceedings of the Southern African Universities Power Engineering Conference/Robotics and Mechatronics/Pattern Recognition Association of South Africa (SAUPEC/RobMech/PRASA), Potchefstroom, South Africa, 27–29 January 2021. [Google Scholar]
  3. Reddy, K.; Saha, A.K. Model predictive control of a doubly fed induction generator. In Proceedings of the 2021 IEEE PES/IAS PowerAfrica Conference, Nairobi, Kenya, 23–27 August 2021. [Google Scholar] [CrossRef]
  4. Reddy, K. Model Predictive Control of a Doubly Fed Induction Generator. Available online: https://researchspace.ukzn.ac.za/xmlui/handle/10413/19906 (accessed on 1 September 2022).
  5. Peng, Y.; Li, Y.; Lee, K.Y.; Tan, Y.; Cao, Y.; Wen, M.; Shen, Y.; Zhang, M.; Li, W. Coordinated Control Strategy of PMSG and Cascaded H-Bridge STATCOM in Dispersed Wind Farm for Suppressing Unbalanced Grid Voltage. IEEE Trans. Sustain. Energy 2020, 12, 349–359. [Google Scholar] [CrossRef]
  6. Zhang, Z.; Kennel, R. Direct Model Predictive Control of three-level NPC back-to-back power converter PMSG wind turbine systems under unbalanced grid. In Proceedings of the 2015 IEEE International Symposium on Predictive Control of Electrical Drives and Power Electronics (PRECEDE), Valparaiso, Chile, 5–6 October 2015. [Google Scholar] [CrossRef]
  7. Abad, G.; Lopez, J.; Rodriguez, M.A.; Marroyo, L.; Iwanski, G. Doubly Fed Induction Machine-Modelling and Control for Wind Energy Generation; Wiley: Hoboken, NJ, USA, 2011. [Google Scholar]
  8. Wang, H.; Zhang, W.; Hu, J.; He, Y. Design and optimization of proportional resonant controller for rotor current of a wind turbine driven DFIG. In Proceedings of the International Conference on Electrical Machines and Systems, Wuhan, China, 17–20 October 2008. [Google Scholar]
  9. Yan, Y.; Wang, M.; Song, Z.-F.; Xia, C.-L. Proportional-Resonant Control of Doubly-Fed Induction Generator Wind Turbines for Low-Voltage Ride-Through Enhancement. Energies 2012, 5, 4758–4778. [Google Scholar] [CrossRef]
  10. Cha, H.; Vu, T.-K.; Kim, J.-E. Design and control of Proportional-Resonant controller based Photovoltaic power conditioning system. In Proceedings of the IEEE Energy Conversion Congress and Exposition, San Jose, CA, USA, 20–24 September 2009. [Google Scholar] [CrossRef]
  11. Djeriri, Y.; Meroufel, A.; Belabbes, B.; Massoum, A. Three-level NPC voltage source converter based direct power control of the doubly fed induction generator at low constant switching frequency. Rev. Des Energ. Renouvelables 2013, 16, 91–103. [Google Scholar]
  12. Phan, V.; Lee, H. Enhanced Proportional-Resonant Current Controller for UnbalancedStand-alone DFIG-based Wind Turbines. J. Electr. Eng. Technol. 2010, 5, 443–450. [Google Scholar] [CrossRef]
  13. Improved Control of Dynamic Responses of Wind Driven DFIG under Fault Condition. In Proceedings of the International Conference on Computing Communication Control and Automation, Pune, India, 26–27 February 2015.
  14. Shi, T.; Xie, Z.; Wang, L. Harmonie current suppression for DFIG based on PR controller. In Proceedings of the 2015 34th Chinese Control Conference (CCC), Hangzhou, China, 28–30 July 2015. [Google Scholar] [CrossRef]
  15. Hiremath, R.; Moger, T. Comparative Analysis of Different Controllers for Enhancing the LVRT of DFIG system. In Proceedings of the 2021 9th International Renewable and Sustainable Energy Conference (IRSEC), Morocco, 23–27 November 2021. [Google Scholar] [CrossRef]
  16. Hiremath, R.; Moger, T. Performance of DFIG-Wind Turbine Generator System for LVRT Enhancement using Proportion-Resonant Controller. In Proceedings of the 2021 9th International Renewable and Sustainable Energy Conference (IRSEC), Morocco, 23–27 November 2021. [Google Scholar] [CrossRef]
  17. Omrani, S.; Azizian, M.R. PR-Fuzzy Control Improvement of Doubly Fed Induction Generator During Grid Faults. In Proceedings of the Iranian Conference on Renewable Energy & Distributed Generation (ICREDG), Tehran, Iran, 11–12 June 2019. [Google Scholar] [CrossRef]
  18. Wang, J.; Zhong, Y.; Song, W. PR Control for Two-Stage Matrix Converter Excitation Doubly Fed Wind Generation System under Unbalanced Grid Voltage Conditions. In Proceedings of the Asia-Pacific Power and Energy Engineering Conference, Shanghai, China, 27–29 March 2012. [Google Scholar] [CrossRef]
  19. Dong, L.; Kong, J.; Feng, J.; Zhang, Y. Subsynchronous Resonance Mitigation for Series Compensation Transmission System of DFIG Based on PR Control. In Proceedings of the IEEE 10th International Symposium on Power Electronics for Distributed Generation Systems (PEDG), Xi’an, China, 3–6 June 2019. [Google Scholar] [CrossRef]
  20. Adolfo, D.; Andrea, D.P.; Pio, D.N.L.; Santolo, M. PSO-PR power flow control of a single-stage grid-connected PV inverter. In Proceedings of the IEEE 6th International Conference on Renewable Energy Research and Applications, San Diego, CA, USA, 5–8 November 2017. [Google Scholar]
  21. Akhtar, Z.; Zhu, J.; Husev, O.; Vinnikov, D.; Yu, L. Proportional Resonant Controller Tuning in Three-Phase Four-Leg VSI Based on Particle Swarm Optimization. In Proceedings of the International Power Electronics and Motion Control Conference (PEMC), Gliwice, Poland, 25–29 April 2021. [Google Scholar] [CrossRef]
  22. Abdolrasol, M.G.; Hannan, M.; Hussain, S.S.; Ustun, T.S. Optimal PI controller based PSO optimization for PV inverter using SPWM techniques. Energy Rep. 2021, 8, 1003–1011. [Google Scholar] [CrossRef]
  23. Parandhaman, B.; Nataraj, S.K.; Baladhandautham, C.B. Optimization of DC-link voltage regulator using Bat algorithm for proportional resonant controller-based current control of shunt active power filter in distribution network. Int. Trans. Electr. Energy Syst. 2020, 30, e12369. [Google Scholar] [CrossRef]
  24. Faria, J.; Fermeiro, J.; Pombo, J.; Calado, M.; Mariano, S. Proportional Resonant Current Control and Output-Filter Design Optimization for Grid-Tied Inverters Using Grey Wolf Optimizer. Energies 2020, 13, 1923. [Google Scholar] [CrossRef]
  25. Laina, R.; Lamzouri, F.E.; Boufounas, E.; Amrani, A.E.; Boumhidi, I. Intelligent control of a DFIG wind turbine using a PSO evolutionary. Procedia Comput. Sci. 2018, 127, 471–480. [Google Scholar] [CrossRef]
  26. Wu, F.; Zhang, X.-P.; Godfrey, K.; Ju, P. Small signal stability analysis and optimal control of a wind turbine with doubly fed induction generator. IET Gener. Transm. Distrib. 2007, 1, 751–760. [Google Scholar] [CrossRef]
  27. Alzain, O.B.; Liu, X.; Ali, A. Optimization of Sliding Mode Control based on BAT-Algorithm for the DFIG-WT. In Proceedings of the International Conference on Computer, Control, Electrical, and Electronics Engineering (ICCCEEE), Khartoum, Sudan, 26 February–1 March 2021. [Google Scholar] [CrossRef]
  28. Alzain, O.B.; Liu, X.; Kong, X.; Alzain, A.B.; Abdalla, M.; Ali, D.A. Improved DFIG-WPGS Efficiency via the tuned PI-Resonant Unit Controller based on BAT Algorithm. In Proceedings of the International Conference on Computer, Control, Electrical, and Electronics Engineering, Khartoum, Sudan, 21–23 September 2019. [Google Scholar] [CrossRef]
  29. Soued, S.; Ramadan, H.; Becherif, M. Dynamic Behavior Analysis for Optimally Tuned On-Grid DFIG Systems. Energy Procedia 2019, 162, 339–348. [Google Scholar] [CrossRef]
  30. Syed, S.N.; Kalyani, S.T. Performance improvement of Doubly Fed Induction Generator using Grey Wolf Optimization. In Proceedings of the International Conference on Advances in Electrical, Computing, Communication and Sustainable Technologies (ICAECT), Bhilai, India, 19–20 February 2021. [Google Scholar] [CrossRef]
  31. Abdollahzadeh, B.; Gharehchopogh, F.S.; Mirjalili, S. Artificial gorilla troops optimizer: A new nature-inspired metaheuristic algorithm for global optimization problems. Int. J. Intell. Syst. 2021, 36, 5887–5958. [Google Scholar] [CrossRef]
  32. Ali, M.; Kotb, H.; Aboras, K.M.; Abbasy, N.H. Design of Cascaded PI-Fractional Order PID Controller for Improving the Frequency Response of Hybrid Microgrid System Using Gorilla Troops Optimizer. IEEE Access 2021, 9, 150715–150732. [Google Scholar] [CrossRef]
  33. Shaheen, A.; Ginidi, A.; El-Sehiemy, R.; Elsayed, A.; Elattar, E.; Dorrah, H.T. Developed Gorilla Troops Technique for Optimal Power Flow Problem in Electrical Power Systems. Mathematics 2022, 10, 1636. [Google Scholar] [CrossRef]
  34. Ahmed, I.; Dahou, A.; Chelloug, S.A.; Al-Qaness, M.A.A.; Elaziz, M.A. Feature Selection Model Based on Gorilla Troops Optimizer for Intrusion Detection Systems. J. Sens. 2022, 2022, 6131463. [Google Scholar] [CrossRef]
  35. Yang, J.; Qu, L.; Shen, Y. Swarm Intelligence in Data Science: Applications, Opportunities and Challenges. Adv. Swarm Intell. 2020, 12145, 3–14. [Google Scholar]
  36. Naidu, K.; Ali, M.S.; Abu Bakar, A.H.; Tan, C.K.; Arof, H.; Mokhlis, H. Optimized artificial neural network to improve the accuracy of estimated fault impedances and distances for underground distribution system. PLoS ONE 2020, 15, e0227494. [Google Scholar] [CrossRef]
  37. Shang, L.; Hu, J. Sliding-Mode-Based Direct Power Control of Grid-Connected Wind-Turbine-Driven Doubly Fed Induction Generators Under Unbalanced Grid Voltage Conditions. IEEE Trans. Energy Convers. 2012, 27, 362–373. [Google Scholar] [CrossRef]
  38. Kennedy, J.; Eberhart, R. Particle swarm optimization. In Proceedings of the ICNN’95–International Conference on Neural Networks, Perth, WA, Australia, 27 November–1 December 1995. [Google Scholar]
  39. del Valle, Y.; Venayagamoorthy, G.K.; Mohagheghi, S.; Hernandez, J.; Harley, R.G. Particle Swarm Optimization: Basic Concepts. IEEE Trans. Evol. Comput. 2008, 12, 171–195. [Google Scholar] [CrossRef]
  40. Pillay, N. A Particle Swarm Optimization Approach for Tuning of SISO PID Control Loops. 2008. Available online: https://openscholar.dut.ac.za/bitstream/10321/488/3/Pillay_2008.pdf (accessed on 28 August 2022).
  41. Gochhayat, R. PSO Based PI Controller for Load Frequency Control of Interconnected Power Systems. 2014. Available online: https://core.ac.uk/download/pdf/53190448.pdf (accessed on 28 August 2022).
  42. Yang, X.-S.; Gandomi, A.H. Bat algorithm: A novel approach for global engineering optimization. Eng. Comput. 2012, 29, 464–483. [Google Scholar] [CrossRef]
  43. Senthilnath, J.; Kulkarni, S.; Benediktsson, J.A.; Yang, X.S. A Novel Approach for Multispectral Satellite Image Classification Based on the Bat Algorithm. IEEE Geosci. Remote Sens. Lett. 2016, 13, 599–603. [Google Scholar] [CrossRef]
  44. Chen, G.; Qian, J.; Zhang, Z.; Sun, Z. Applications of Novel Hybrid Bat Algorithm with Constrained Pareto Fuzzy Dominant Rule on Multi-Objective Optimal Power Flow Problems. IEEE Access 2019, 7, 52060–52084. [Google Scholar] [CrossRef]
  45. Rugema, F.X.; Yan, G.; Mugemanyi, S.; Jia, Q.; Zhang, S.; Bananeza, C. A Cauchy-Gaussian Quantum-Behaved Bat Algorithm Applied to Solve the Economic Load Dispatch Problem. IEEE Access 2020, 9, 3207–3228. [Google Scholar] [CrossRef]
  46. Lihong, H.; Nan, Y.; Jianhua, W.; Ying, S.; Jingjing, D.; Ying, X. Application of modified PSO in the optimization of reactive power. In Proceedings of the Chinese Control and Decision Conference, Guilin, China, 17–19 June 2009. [Google Scholar] [CrossRef]
  47. Derrac, J.; García, S.; Molina, D.; Herrera, F. A practical tutorial on the use of nonparametric statistical tests as a methodology for comparing evolutionary and swarm intelligence algorithms. Swarm Evol. Comput. 2011, 1, 3–18. [Google Scholar] [CrossRef]
  48. Abdollahzadeha, B.; Gharehchopogha, F.S.; Mirjalilib, S. African vultures optimization algorithm: A new nature-inspired metaheuristic algorithm for global optimization problems. Comput. Ind. Eng. 2021, 158, 107408. [Google Scholar] [CrossRef]
  49. Tohidi, S.; Mohammadi-ivatloo, B. A comprehensive review of low voltage ride through of doubly fed induction wind generators. Renew. Sustain. Energy Rev. 2016, 57, 412–419. [Google Scholar] [CrossRef]
Figure 1. General structure of DFIG-based wind energy system [11].
Figure 1. General structure of DFIG-based wind energy system [11].
Energies 15 07476 g001
Figure 2. Structure of proportional–resonant controller [25,26].
Figure 2. Structure of proportional–resonant controller [25,26].
Energies 15 07476 g002
Figure 3. Bode plots of PI and PR controllers.
Figure 3. Bode plots of PI and PR controllers.
Energies 15 07476 g003
Figure 4. Bode plot of PR controllers with varying resonant gains.
Figure 4. Bode plot of PR controllers with varying resonant gains.
Energies 15 07476 g004
Figure 5. Flowchart of implementation of PSO [39,40].
Figure 5. Flowchart of implementation of PSO [39,40].
Energies 15 07476 g005
Figure 6. Flowchart of implementation of BA [42,43,44].
Figure 6. Flowchart of implementation of BA [42,43,44].
Energies 15 07476 g006
Figure 7. Flowchart of implementation of GTO [28,29].
Figure 7. Flowchart of implementation of GTO [28,29].
Energies 15 07476 g007
Figure 8. Three-phase stator voltage at 5% dip.
Figure 8. Three-phase stator voltage at 5% dip.
Energies 15 07476 g008
Figure 9. Three-phase stator current using PSO at 5% dip.
Figure 9. Three-phase stator current using PSO at 5% dip.
Energies 15 07476 g009
Figure 10. Three-phase rotor voltage using PSO at 5% dip.
Figure 10. Three-phase rotor voltage using PSO at 5% dip.
Energies 15 07476 g010
Figure 11. Three-phase rotor current using PSO at 5% dip.
Figure 11. Three-phase rotor current using PSO at 5% dip.
Energies 15 07476 g011
Figure 12. Steady-state error of i d r using PSO at 5% dip.
Figure 12. Steady-state error of i d r using PSO at 5% dip.
Energies 15 07476 g012
Figure 13. Overshoot and ripple of i d r using PSO at 5% dip.
Figure 13. Overshoot and ripple of i d r using PSO at 5% dip.
Energies 15 07476 g013
Figure 14. Steady-state error of i q r using PSO at 5% dip.
Figure 14. Steady-state error of i q r using PSO at 5% dip.
Energies 15 07476 g014
Figure 15. Overshoot and ripple of i q r using PSO at 5% dip.
Figure 15. Overshoot and ripple of i q r using PSO at 5% dip.
Energies 15 07476 g015
Figure 16. Three-phase stator current using BA at 5% dip.
Figure 16. Three-phase stator current using BA at 5% dip.
Energies 15 07476 g016
Figure 17. Three-phase rotor voltage using BA at 5% dip.
Figure 17. Three-phase rotor voltage using BA at 5% dip.
Energies 15 07476 g017
Figure 18. Three-phase rotor current using BA at 5% dip.
Figure 18. Three-phase rotor current using BA at 5% dip.
Energies 15 07476 g018
Figure 19. Steady-state error of i d r using BA at 5% dip.
Figure 19. Steady-state error of i d r using BA at 5% dip.
Energies 15 07476 g019
Figure 20. Overshoot and ripple of i d r using BA at 5% dip.
Figure 20. Overshoot and ripple of i d r using BA at 5% dip.
Energies 15 07476 g020
Figure 21. Steady-state error of i q r using BA at 5% dip.
Figure 21. Steady-state error of i q r using BA at 5% dip.
Energies 15 07476 g021
Figure 22. Overshoot and ripple of i q r using BA at 5% dip.
Figure 22. Overshoot and ripple of i q r using BA at 5% dip.
Energies 15 07476 g022
Figure 23. Three-phase stator current using GTO at 5% dip.
Figure 23. Three-phase stator current using GTO at 5% dip.
Energies 15 07476 g023
Figure 24. Three-phase rotor voltage using GTO at 5% dip.
Figure 24. Three-phase rotor voltage using GTO at 5% dip.
Energies 15 07476 g024
Figure 25. Three-phase rotor current using GTO at 5% dip.
Figure 25. Three-phase rotor current using GTO at 5% dip.
Energies 15 07476 g025
Figure 26. Steady-state error of i d r using GTO at 5% dip.
Figure 26. Steady-state error of i d r using GTO at 5% dip.
Energies 15 07476 g026
Figure 27. Overshoot and ripple of i d r using GTO at 5% dip.
Figure 27. Overshoot and ripple of i d r using GTO at 5% dip.
Energies 15 07476 g027
Figure 28. Steady-state error of i q r using GTO at 5% dip.
Figure 28. Steady-state error of i q r using GTO at 5% dip.
Energies 15 07476 g028
Figure 29. Overshoot and ripple of i q r using GTO at 5% dip.
Figure 29. Overshoot and ripple of i q r using GTO at 5% dip.
Energies 15 07476 g029
Figure 30. Three-phase stator voltage at 10% dip.
Figure 30. Three-phase stator voltage at 10% dip.
Energies 15 07476 g030
Figure 31. Three-phase stator current using PSO at 10% dip.
Figure 31. Three-phase stator current using PSO at 10% dip.
Energies 15 07476 g031
Figure 32. Three-phase rotor voltage using PSO at 10% dip.
Figure 32. Three-phase rotor voltage using PSO at 10% dip.
Energies 15 07476 g032
Figure 33. Three-phase rotor current using PSO at 10% dip.
Figure 33. Three-phase rotor current using PSO at 10% dip.
Energies 15 07476 g033
Figure 34. Steady-state error of i d r using PSO at 10% dip.
Figure 34. Steady-state error of i d r using PSO at 10% dip.
Energies 15 07476 g034
Figure 35. Overshoot and ripple of i d r using PSO at 10% dip.
Figure 35. Overshoot and ripple of i d r using PSO at 10% dip.
Energies 15 07476 g035
Figure 36. Steady-state error of i q r using PSO at 10% dip.
Figure 36. Steady-state error of i q r using PSO at 10% dip.
Energies 15 07476 g036
Figure 37. Overshoot and ripple of i q r using PSO at 10% dip.
Figure 37. Overshoot and ripple of i q r using PSO at 10% dip.
Energies 15 07476 g037
Figure 38. Three-phase stator current using BA at 10% dip.
Figure 38. Three-phase stator current using BA at 10% dip.
Energies 15 07476 g038
Figure 39. Three-phase rotor voltage using BA at 10% dip.
Figure 39. Three-phase rotor voltage using BA at 10% dip.
Energies 15 07476 g039
Figure 40. Three-phase rotor current using BA at 10% dip.
Figure 40. Three-phase rotor current using BA at 10% dip.
Energies 15 07476 g040
Figure 41. Steady-state error of i d r using BA at 10% dip.
Figure 41. Steady-state error of i d r using BA at 10% dip.
Energies 15 07476 g041
Figure 42. Overshoot and ripple of i d r using BA at 10% dip.
Figure 42. Overshoot and ripple of i d r using BA at 10% dip.
Energies 15 07476 g042
Figure 43. Steady-state error of i q r using BA at 10% dip.
Figure 43. Steady-state error of i q r using BA at 10% dip.
Energies 15 07476 g043
Figure 44. Overshoot and ripple of i q r using BA at 10% dip.
Figure 44. Overshoot and ripple of i q r using BA at 10% dip.
Energies 15 07476 g044
Figure 45. Three-phase stator current using GTO at 10% dip.
Figure 45. Three-phase stator current using GTO at 10% dip.
Energies 15 07476 g045
Figure 46. Three-phase rotor voltage using GTO at 10% dip.
Figure 46. Three-phase rotor voltage using GTO at 10% dip.
Energies 15 07476 g046
Figure 47. Three-phase rotor current using GTO at 10% dip.
Figure 47. Three-phase rotor current using GTO at 10% dip.
Energies 15 07476 g047
Figure 48. Steady-state error of i d r using GTO at 10% dip.
Figure 48. Steady-state error of i d r using GTO at 10% dip.
Energies 15 07476 g048
Figure 49. Overshoot and ripple of i d r using GTO at 10% dip.
Figure 49. Overshoot and ripple of i d r using GTO at 10% dip.
Energies 15 07476 g049
Figure 50. Steady-state error of i q r using GTO at 10% dip.
Figure 50. Steady-state error of i q r using GTO at 10% dip.
Energies 15 07476 g050
Figure 51. Overshoot and ripple of i q r using GTO at 10% dip.
Figure 51. Overshoot and ripple of i q r using GTO at 10% dip.
Energies 15 07476 g051
Figure 52. Bode plot of i d r at 10% dip using PR control.
Figure 52. Bode plot of i d r at 10% dip using PR control.
Energies 15 07476 g052
Figure 53. Bode plot of i q r at 10% dip using PR control.
Figure 53. Bode plot of i q r at 10% dip using PR control.
Energies 15 07476 g053
Table 1. Summary of results obtained for 5% dip using dual vector control for each swarm technique.
Table 1. Summary of results obtained for 5% dip using dual vector control for each swarm technique.
PSOBAGTO
Steady - state   error   i d r   % 4.994.4265.87
Overshoot   i d r   % 06.7263.6
Ripple   i d r (A)31533339
Steady - state   error   i q r   % 70.7376.1786.9
Overshoot   i q r   % 41.6943.0120.22
Ripple   i q r (A)40153958
Table 2. Summary of results obtained for 10% dip using dual vector control for each swarm technique.
Table 2. Summary of results obtained for 10% dip using dual vector control for each swarm technique.
PSOBAGTO
Steady - state   error   i d r   % 3.0342.653.5
Overshoot   i d r   % 000
Ripple   i d r (A)37525329
Steady - state   error   i q r   % 81.9681.6246.71
Overshoot   i q r   % 035.6827
Ripple   i q r (A)165229692
Table 3. Controller gains for 5% dip using PR control for each swarm technique.
Table 3. Controller gains for 5% dip using PR control for each swarm technique.
PSOBAGTO
K p i d r 68.923896.21941.3393
K r i d r 86.97571.960226.5823
K p i q r 63.018187.75411.3586
K r i q r 2.0745215.61850.55515
Table 4. Summary of results obtained for 5% dip using PR control for each swarm technique.
Table 4. Summary of results obtained for 5% dip using PR control for each swarm technique.
PSOBAGTO
Steady - state   error   i d r   % 5.462.562.05
Overshoot   i d r   % 23.1722.0522.75
Ripple   i d r (A)373.538397.8
Steady - state   error   i q r   % 2.490.271.53
Overshoot   i q r   % 44.244.4241.53
Ripple   i q r (A)304.2267.9128
Table 5. Controller gains for 10% dip using PR control for each swarm technique.
Table 5. Controller gains for 10% dip using PR control for each swarm technique.
PSOBAGTO
K p i d r 99.80361.290521.3436
K r i d r 25.743435.7450.18306
K p i q r 94.06612.198151.3559
K r i q r 030.47970.0014881
Table 6. Summary of results obtained for 10% dip using PR control for each swarm techniques.
Table 6. Summary of results obtained for 10% dip using PR control for each swarm techniques.
PSOBAGTO
Steady-state error i d r   % 4.872.801.76
Overshoot i d r   % 33.9759.4238.58
Ripple i d r (A)449.5130.5065
Steady-state error i q r   % 5.1213.401.29
Overshoot i q r   % 26.1974.7137.16
Ripple i q r (A)272.5280107
Table 7. Summary of results at 10% dip and 3% frequency perturbation.
Table 7. Summary of results at 10% dip and 3% frequency perturbation.
PSOBAGTO
Steady - state   error   i d r   % 22.661.79
Overshoot   i d r   % 31.1247.3630.35
Ripple   i d r (A)430.816105.8
Steady - state   error   i q r   % 7.9910.460.78
Overshoot   i q r   % 58.9891.8857.18
Ripple   i q r (A)408.5334.5123.5
Publisher’s Note: MDPI stays neutral with regard to jurisdictional claims in published maps and institutional affiliations.

Share and Cite

MDPI and ACS Style

Reddy, K.; Saha, A.K. An Investigation into the Utilization of Swarm Intelligence for the Design of Dual Vector and Proportional–Resonant Controllers for Regulation of Doubly Fed Induction Generators Subject to Unbalanced Grid Voltages. Energies 2022, 15, 7476. https://doi.org/10.3390/en15207476

AMA Style

Reddy K, Saha AK. An Investigation into the Utilization of Swarm Intelligence for the Design of Dual Vector and Proportional–Resonant Controllers for Regulation of Doubly Fed Induction Generators Subject to Unbalanced Grid Voltages. Energies. 2022; 15(20):7476. https://doi.org/10.3390/en15207476

Chicago/Turabian Style

Reddy, Kumeshan, and Akshay Kumar Saha. 2022. "An Investigation into the Utilization of Swarm Intelligence for the Design of Dual Vector and Proportional–Resonant Controllers for Regulation of Doubly Fed Induction Generators Subject to Unbalanced Grid Voltages" Energies 15, no. 20: 7476. https://doi.org/10.3390/en15207476

APA Style

Reddy, K., & Saha, A. K. (2022). An Investigation into the Utilization of Swarm Intelligence for the Design of Dual Vector and Proportional–Resonant Controllers for Regulation of Doubly Fed Induction Generators Subject to Unbalanced Grid Voltages. Energies, 15(20), 7476. https://doi.org/10.3390/en15207476

Note that from the first issue of 2016, this journal uses article numbers instead of page numbers. See further details here.

Article Metrics

Back to TopTop