Design and Costs Analysis of Hydrogen Refuelling Stations Based on Different Hydrogen Sources and Plant Configurations
Abstract
:1. Introduction
Literature Overview on On-Site Hydrogen Refuelling Stations Costs
2. Methodological Approaches to Analysis
2.1. Hydrogen Refuelling Stations: Design and Modeling
- Ammonia-based SOFC (NH3_SOFC)
- Ammonia-based PEMFC (NH3_PEMFC)
- Biogas-based SOFC (B2H_SOFC)
- Water electrolysis-based PV (H2O_PV)
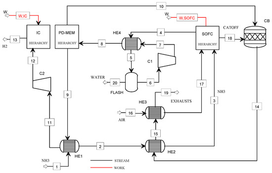
2.1.1. NH3_SOFC Plant Design
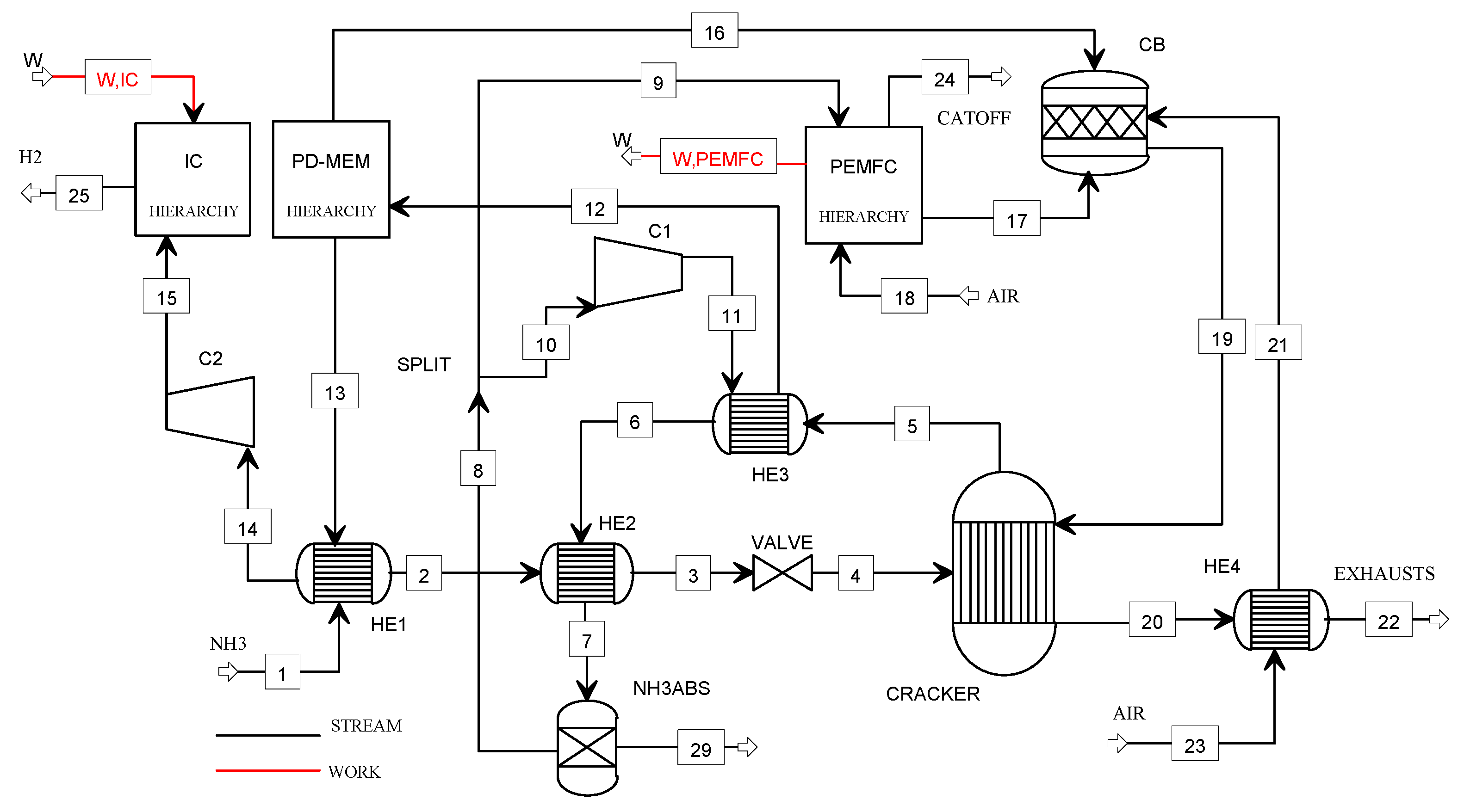
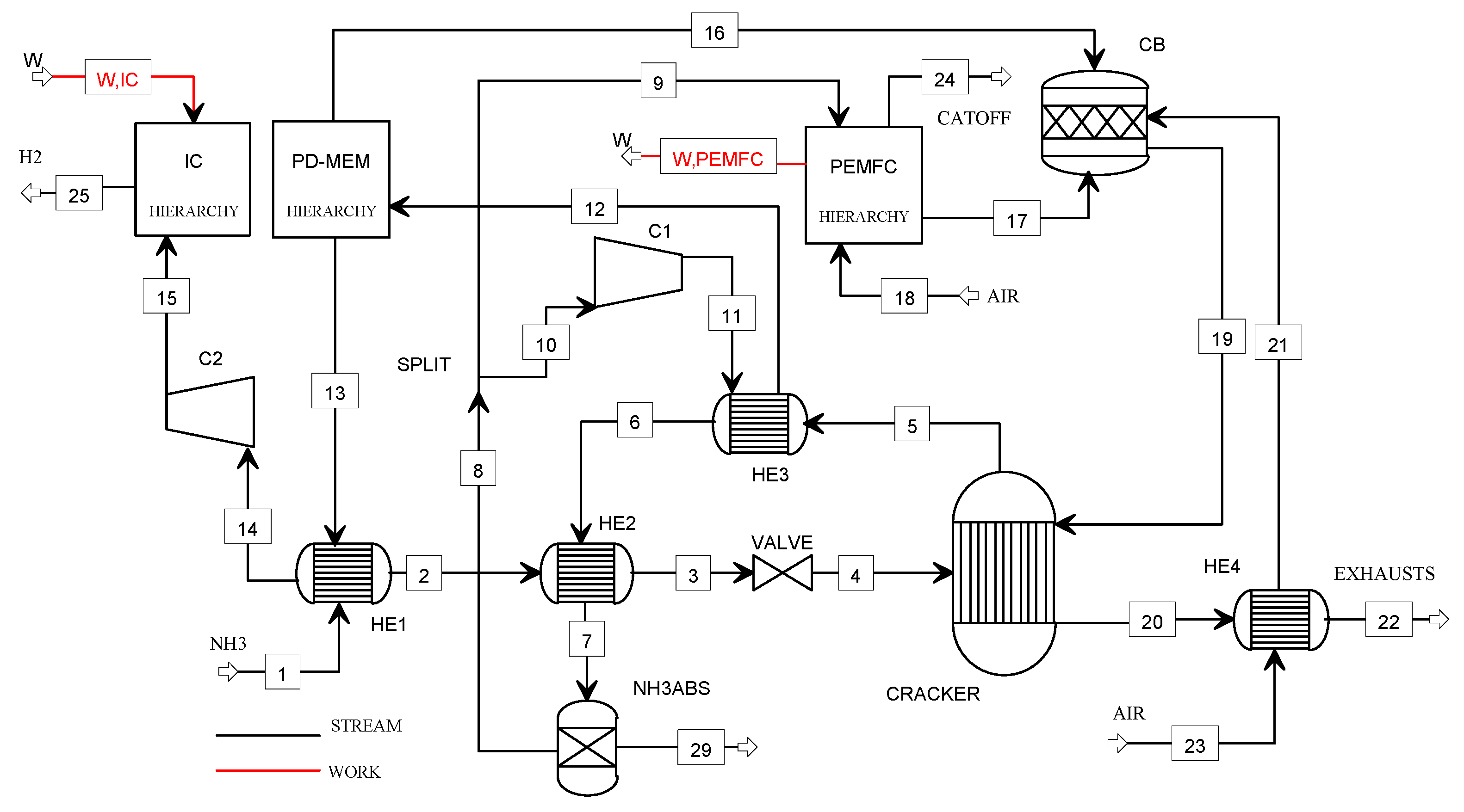
2.1.2. NH3_PEMFC Plant Design
2.1.3. B2H_SOFC Plant Design
2.1.4. H2O_PV Plant Design
- (a)
- The installation site: the plant is located in the South of Italy (latitude, longitude, and altitude are 40°51′46″ N, 14°16′36″ E, respectively). At this site, the maximum and minimum monthly irradiation on the horizontal plane are 7770 Wh/m2/day and 1890 Wh/m2/day, respectively; the annual electric energy production of a single PV module (Model 1Soltech 1STH-240-WH, anodized aluminium alloy, 250 kWp), calculated by applying the system advisor model (SAM), is 318 kWh. In Figure 5, the monthly energy production is depicted. The maximum energy production is achieved in July (36.2 kWh), whereas the minimum one in December (12.8 kWh).
- (b)
- The electricity mix: the annual sharing of electricity supply by the grid has been assumed equal to 50%; this means that the PV plant provides 50% of the annual electricity demand needed for producing 450 kg/day of hydrogen.
2.2. Hydrogen Refuelling Stations: Economic Assessment
2.2.1. Levelized Cost of Hydrogen
2.2.2. Life Cycle Cost Analysis
3. Results and Discussion
3.1. Hydrogen Refuelling Stations Plants: Energy Results
3.2. Hydrogen Refuelling Stations Plants: Economic Results
4. Literature Comparison
5. Conclusions
Author Contributions
Funding
Institutional Review Board Statement
Informed Consent Statement
Data Availability Statement
Conflicts of Interest
Appendix A
| Plant Components | Submodel Description |
|---|---|
| Reforming reactor (ATR) Water Gas Shift reactor (WGSR) Cracking reactor ![]() | These chemical rectors use the RGibbs unit operation block, where the chemical equilibrium is solved by a non stoichiometric approach based on the minimization of the Gibbs energy. In the ATR reactor dry reforming (due to the presence of CO2 in the biogas), steam reforming and partial oxidation processes are combined, and the thermal balance between the endothermic and exothermic reactions is satisfied by adequately selecting the steam to biogas ratio (S/B) and the oxygen to biogas ratio (O/B). The water-gas shift reactor allows increasing the amount of hydrogen in the syngas using the reaction between CO and H2O. In this component, the CH4, eventually present in the inlet stream, is assumed as inert. In the cracking reactor, the ammonia is decomposed into hydrogen and nitrogen. The assumed conversion is 99.7%, as in [36]. |
Heat exchangers (HXs)![]() | The heat exchanger HeatX can model various shell and tube heat exchanger types. The equations are: |
Compressor ©![]() | The compression power is estimated through pressure changers operation blocks by fixing the discharge pressure or the pressure ratio and assigning the isentropic or polytropic efficiency. The compression power is calculated as:
|
Catalytic burner![]() | The catalytic burner is simulated through the RStoic reactor in which the stoichiometry of the reactions set is assigned. The considered combustion reactions regard the CO, CH4, and H2:
|
Cooler![]() | The cooler is simulated using a heater block, where the input parameter can be the final temperature or the exchanged thermal power. The thermal power available is estimated as: |
SOFC unit (SOFC)![]() | The SOFC unit is modelled using a detail developed in [37]. The model can estimate cell performances under various operating conditions. The thermochemical reactions like reforming and shifting that can occur in the anodic compartment as well as the electrochemical reactions are solved utilizing library components (RStoich and RGibbs for the anodic compartment, Sep for the cathodic compartment, and thermal mixer and splitter for heat balancing), and calculator blocks where the fuel cell governing equations are considered (i.e., overpotentials, Nernst equation and Faraday’s law). The stack voltage results: The stack electric power is: |
PEMFC unit (PEM)![]() | The PEMFC unit is modelled using the Equation suggested by Kim et al. [38]:
|
Electrolyzer unit (ELUNIT)![]() | This component is modelled by integrating an RStoich reactor (for the water decomposition), a SEP component, mixers, and splitters for accounting for the water utilization factor [39]. Moreover, a calculator block has been used for assessing the cell voltage [39]:
|
Pd-Membrane (Pd-M)![]() | The simulation model consists of a separator block and a Fortran calculator block (for implementing the governing equations), as detailed in [40]. The molar flow rate of the permeated hydrogen (mol/s) is: |
Ionic Compressor (IC)![]() | The model of ionic compressor has been developed, taking into account its operations close to the isothermal conditions. For this reason, five adiabatic compression stages with intermediate cooling (heat exchangers are used) have been considered as widely detailed in [41]. The stage compression power is:
The total power consumption is: |
Appendix B
Cost Data Assumption
| Component | Ref. | Investment Cost | O&M Cost * |
|---|---|---|---|
| Specific value | Specific value | ||
| SOFC | [42] | 8300 (EUR/kW) | 5.5% |
| PEMFC | [42] | 1330 (EUR/kW) | 5% |
| PV module | [43] | 950 (EUR/kW) | 1.6% |
| Electrolyzer | [44] | 1100 (EUR/kW) | 2% |
| Cracker Unit | [21] | 132 (kEUR) | 3% |
| ATR | [11] | 450 (kEUR) | 4% |
| Compressor | [45] | ** (EUR) | 8% |
| Pd-Membrane | [11] | 7991 (EUR/m2) | 2.7% |
| Ionic Compressor (incl.storage&refrigerator) | [46] | 648.1 (kEUR) | 2% |
| Water system (incl.pumping&purification) | [47] | 7.8 (kEUR) | 3% |
| Dispenser | [48] | 65 (kEUR) | 3% |
| Heat Exchanger | [10] | 14.5 (kEUR) | |
| Auxiliaries | [11] | 162 (kEUR) | - |
| NH3 cost | [29] | - | 450 (EUR/ton) |
| Biogas | [30] | - | 42.2 (EUR/MWh) |
| Water | [31] | - | 1.006 (EUR/m3) |
| Electricity | [33] | - | 119 (EUR/MWh) |
| Configuration | NH3_SOFC | NH3_PEMFC | B2H_SOFC | H2O_PV |
|---|---|---|---|---|
| CAPEX (kEUR) | ||||
| SOFC | 857.4 | - | 1259.1 | - |
| PEMFC | - | 131.5 | - | - |
| PV module | - | - | - | 3967.2 |
| Electrolyzer | - | - | - | 1170.4 |
| Cracker Unit | - | 132.1 | - | - |
| ATR | - | - | 450.0 | - |
| Compressor C1 | 263.9 | 239.6 | 481.2 | - |
| Compressor C2 | 214.2 | 214.2 | 214.2 | - |
| Pd-Membrane | 137.2 | 137.2 | 185.4 | - |
| Ionic Compressor (incl.storage & refrigerator) | 1296.2 | 1296.2 | 1296.2 | 1296.2 |
| Water system (incl.pumping & purification) | - | - | - | 7.8 |
| Dispenser | 260.0 | 260.0 | 260.0 | 260.0 |
| Heat Exchanger | 72.5 | 72.5 | 72.5 | - |
| Auxiliaries | 162.0 | 162.0 | 162.0 | - |
| Total | 3263.4 | 2645.3 | 4380.6 | 6701.6 |
| OPEX (kEUR) | ||||
| Fuel | 600.7 | 625.7 | 481.8 | 659.4 |
| Water | - | - | - | 1.5 |
| SOFC | 47.2 | - | 69.3 | - |
| PEMFC | - | 6.6 | - | - |
| PV module | - | - | - | 62.7 |
| Electrolyzer | - | - | - | 23.4 |
| Cracker Unit | - | 3.9 | - | - |
| ATR | - | - | 13.6 | - |
| Compressor C1 | 21.1 | 19.2 | 38.5 | - |
| Compressor C2 | 17.1 | 17.1 | 17.1 | - |
| Pd-Membrane | 3.7 | 3.7 | 4.9 | - |
| Ionic Compressor (incl.storage&refrigerator) | 25.9 | 25.9 | 25.9 | 25.9 |
| Water system (incl.pumping&purification) | - | - | - | 0.1 |
| Dispenser | 7.8 | 7.8 | 7.8 | 7.8 |
| Heat Exchanger | 2.2 | 2.2 | 2.2 | - |
| Total | 725.7 | 712.1 | 661.1 | 780.8 |
| REPLEX (kEUR) | ||||
| SOFC * | 343.0 | - | 503.6 | - |
| PEMFC ** | - | 56.5 | - | - |
| Electrolyzer | - | - | - | 468.2 |
| Catalyst | 54.0 | 54.0 | - | |
| Compressor C1 | 263.9 | 23.6 | 481.2 | - |
| Compressor C2 | 214.2 | 214.2 | 214.2 | - |
| Water system (incl.pumping&purification) | - | - | - | 7.8 |
| Dispenser | 260.0 | 260.0 | 260.0 | 260.0 |
| Total | 1081.1 | 608.3 | 1513 | 736 |
References
- IEA. Tracking Transport 2020, IEA, Paris, France. 2020. Available online: https://www.iea.org/reports/tracking-transport-2020 (accessed on 2 December 2021).
- Park, S.; Nam, S.; Oh, M.; Choi, I.J.; Shin, J. Preference structure on the design of hydrogen refueling stations to activate energy transition. Energies 2020, 13, 3959. [Google Scholar] [CrossRef]
- Sagaria, S.; Moreira, A.; Margarido, F.; Baptista, P. From Microcars to Heavy-Duty Vehicles: Vehicle Performance Comparison of Battery and Fuel Cell Electric Vehicles. Vehicles 2021, 3, 41. [Google Scholar] [CrossRef]
- Jovan, D.J.; Dolanc, G. Can green hydrogen production be economically viable under current market conditions. Energies 2020, 13, 6599. [Google Scholar] [CrossRef]
- Gu, Y.; Chen, Q.; Xue, J.; Tang, Z.; Sun, Y.; Wu, Q. Comparative techno-economic study of solar energy integrated hydrogen supply pathways for hydrogen refueling stations in China. Energy Convers. Manag. 2020, 223, 113240. [Google Scholar] [CrossRef]
- Peksen, M. Hydrogen technology towards the solution of environment-friendly new energy vehicles. Energies 2021, 14, 4892. [Google Scholar] [CrossRef]
- Asif, U.; Schmidt, K. Fuel cell electric vehicles (Fcev): Policy advances to enhance commercial success. Sustainability 2021, 13, 5149. [Google Scholar] [CrossRef]
- Rösch, C.; Posten, C. Challenges and Perspectives of Deployment of BEVs and FCEVs; Asian Pacific Energy Research Centre: Tokyo, Japan, 2020; Volume 21, ISBN 9784931482609. [Google Scholar]
- Vidas, L.; Castro, R. Recent Developments on Hydrogen Production Technologies: State-of-the-Art Review with a Focus on Green-Electrolysis. Appl. Sci. 2021, 11, 11363. [Google Scholar] [CrossRef]
- Minutillo, M.; Perna, A.; Di Trolio, P.; Di Micco, S.; Jannelli, E. Techno-economics of novel refueling stations based on ammonia-to-hydrogen route and SOFC technology. Int. J. Hydrogen Energy 2021, 46, 10059–10071. [Google Scholar] [CrossRef]
- Minutillo, M.; Perna, A.; Sorce, A. Combined hydrogen, heat and electricity generation via biogas reforming: Energy and economic assessments. Int. J. Hydrogen Energy 2019, 44, 23880–23898. [Google Scholar] [CrossRef]
- Dębowski, M.; Dudek, M.; Zieliński, M.; Nowicka, A.; Kazimierowicz, J. Microalgal hydrogen production in relation to other biomass-based technologies—A review. Energies 2021, 14, 6025. [Google Scholar] [CrossRef]
- Noussan, M.; Raimondi, P.P.; Scita, R.; Hafner, M. The Role of Green and Blue Hydrogen in the Energy Transition—A Technological and Geopolitical Perspective. Sustainability 2021, 13, 298. [Google Scholar] [CrossRef]
- Gökçek, M.; Kale, C. Optimal design of a Hydrogen Refuelling Station (HRFS) powered by Hybrid Power System. Energy Convers. Manag. 2018, 161, 215–224. [Google Scholar] [CrossRef]
- Zhao, L.; Brouwer, J. Dynamic operation and feasibility study of a self-sustainable hydrogen fueling station using renewable energy sources. Int. J. Hydrogen Energy 2015, 40, 3822–3837. [Google Scholar] [CrossRef] [Green Version]
- Barhoumi, E.M.; Okonkwo, P.C.; Farhani, S.; Ben Belgacem, I.; Zghaibeh, M.; Mansir, I.B.; Bacha, F. Techno-economic analysis of photovoltaic-hydrogen refueling station case study: A transport company Tunis-Tunisia. Int. J. Hydrogen Energy 2021. [Google Scholar] [CrossRef]
- Ayodele, T.R.; Mosetlhe, T.C.; Yusuff, A.A.; Ntombela, M. Optimal design of wind-powered hydrogen refuelling station for some selected cities of South Africa. Int. J. Hydrogen Energy 2021, 46, 24919–24930. [Google Scholar] [CrossRef]
- Ulleberg, Ø.; Hancke, R. Techno-economic calculations of small-scale hydrogen supply systems for zero emission transport in Norway. Int. J. Hydrogen Energy 2020, 45, 1201–1211. [Google Scholar] [CrossRef]
- Lee, B.; Park, J.; Lee, H.; Byun, M.; Yoon, C.W.; Lim, H. Assessment of the economic potential: COx-free hydrogen production from renewables via ammonia decomposition for small-sized H2 refueling stations. Renew. Sustain. Energy Rev. 2019, 113, 109262. [Google Scholar] [CrossRef]
- Di Marcoberardino, G.; Vitali, D.; Spinelli, F.; Binotti, M.; Manzolini, G. Green hydrogen production from raw biogas: A techno-economic investigation of conventional processes using pressure swing adsorption unit. Processes 2018, 6, 19. [Google Scholar] [CrossRef] [Green Version]
- Perna, A.; Minutillo, M.; Di Micco, S.; Cigolotti, V.; Pianese, A. Ammonia as hydrogen carrier for realizing distributed on-site refueling stations implementing PEMFC technology. In Proceedings of the E3S Web of Conferences, Kenitra, Morocco, 25–27 December 2020. [Google Scholar]
- Perna, A.; Minutillo, M.; Di Micco, S.; Di Trolio, P.; Jannelli, E. Biogas and ammonia as hydrogen vectors for small refueling stations: Techno-economic assessment. AIP Conf. Proc. 2019, 2191, 020127. [Google Scholar] [CrossRef]
- Minutillo, M.; Perna, A.; Forcina, A.; Di Micco, S.; Jannelli, E. Analyzing the levelized cost of hydrogen in refueling stations with on-site hydrogen production via water electrolysis in the Italian scenario. Int. J. Hydrogen Energy 2021, 46, 13667–13677. [Google Scholar] [CrossRef]
- Kishimoto, M.; Furukawa, N.; Kume, T.; Iwai, H.; Yoshida, H. Formulation of ammonia decomposition rate in Ni-YSZ anode of solid oxide fuel cells. Int. J. Hydrogen Energy 2017, 42, 2370–2380. [Google Scholar] [CrossRef]
- Appari, S.; Janardhanan, V.M.; Jayanti, S.; Maier, L.; Tischer, S.; Deutschmann, O. Micro-kinetic modeling of NH3 decomposition on Ni and its application to solid oxide fuel cells. Chem. Eng. Sci. 2011, 66, 5184–5191. [Google Scholar] [CrossRef] [Green Version]
- Ranieri, L.; Mossa, G.; Pellegrino, R.; Digiesi, S. Energy Recovery from the Organic Fraction of Municipal Solid Waste: A Real Options-Based Facility Assessment. Sustainability 2018, 10, 368. [Google Scholar] [CrossRef] [Green Version]
- Minutillo, M.; Perna, A.; Sorce, A. Green hydrogen production plants via biogas steam and autothermal reforming processes: Energy and exergy analyses. Appl. Energy 2020, 277, 115452. [Google Scholar] [CrossRef]
- Viktorsson, L.; Heinonen, J.T.; Skulason, J.B.; Unnthorsson, R. A step towards the hydrogen economy—A life cycle cost analysis of a hydrogen refueling station. Energies 2017, 10, 763. [Google Scholar] [CrossRef]
- Fasihi, M.; Weiss, R.; Savolainen, J.; Breyer, C. Global potential of green ammonia based on hybrid PV-wind power plants. Appl. Energy 2021, 294, 116170. [Google Scholar] [CrossRef]
- Wegener, M.; Villarroel Schneider, J.; Malmquist, A.; Isalgue, A.; Martin, A.; Martin, V. Techno-economic optimization model for polygeneration hybrid energy storage systems using biogas and batteries. Energy 2021, 218, 119544. [Google Scholar] [CrossRef]
- Napoli ABC. Adeguamento Tariffario 2019; segreteriagenerale@abcnapoli.telecompost.it. Available online: https://www.abc.napoli.it/allegato/allegato_3919_TARIFFE_ACQUA_2019.pdf (accessed on 2 December 2021).
- Satyapal, S. [DOE] 보고서_DOE Hydrogen and Fuel Cell Perspectives and Overview of the International Partnership for Hydrogen and Fuel Cells in the Economy (IPHE). DOE Hydrog. Fuel Cells Progr. 2020, 1–25. Available online: https://www.energy.gov/sites/prod/files/2020/07/f77/hfto-satyapal-gabi-workshop-jul20.pdf (accessed on 2 December 2021).
- Gestore Mercati Energetici (GME)-Mercato del Giorno Prima (MGP). Available online: https://www.mercatoelettrico.org/it/default.aspx (accessed on 2 December 2021).
- Markets, E.E. Q Quarterly Report on European Electricity Markets with Focus on Corporate Power Purchase Agreements and Residential Photovoltaics. Market Observatory for Energy. 2019. Available online: https://ec.europa.eu/energy/sites/ener/files/quarterly_report (accessed on 14 October 2020).
- Izquierdo, U.; Barrio, V.L.; Requies, J.; Cambra, J.F.; Güemez, M.B.; Arias, P.L. Tri-reforming: A new biogas process for synthesis gas and hydrogen production. Int. J. Hydrogen Energy 2013, 38, 7623–7631. [Google Scholar] [CrossRef]
- Cha, J.; Jo, Y.S.; Jeong, H.; Han, J.; Nam, S.W.; Song, K.H.; Yoon, C.W. Ammonia as an efficient COX-free hydrogen carrier: Fundamentals and feasibility analyses for fuel cell applications. Appl. Energy 2018, 224, 194–204. [Google Scholar] [CrossRef]
- Perna, A.; Minutillo, M.; Jannelli, E. Designing and analyzing an electric energy storage system based on reversible solid oxide cells. Energy Convers. Manag. 2018, 159, 381–395. [Google Scholar] [CrossRef]
- Kim, J. Modeling of Proton Exchange Membrane Fuel Cell Performance with an Empirical Equation. J. Electrochem. Soc. 1995, 14, 2670. [Google Scholar] [CrossRef]
- Perna, A.; Moretti, L.; Ficco, G.; Spazzafumo, G.; Canale, L.; Dell’isola, M. SNG generation via power to gas technology: Plant design and annual performance assessment. Appl. Sci. 2020, 10, 8443. [Google Scholar] [CrossRef]
- Perna, A.; Cicconardi, S.P.; Cozzolino, R. Performance evaluation of a fuel processing system based on membrane reactors technology integrated with a PEMFC stack. Int. J. Hydrogen Energy 2011, 16, 9906–9915. [Google Scholar] [CrossRef]
- Van de Ven, J.D.; Li, P.Y. Liquid piston gas compression. Appl. Energy 2009, 86, 2183–2191. [Google Scholar] [CrossRef]
- Battelle Memorial Institute. Manufacturing Cost Analysis: 1, 5, 10 and 25 kW Fuel Cell Systems for Primary Power and Combined Heat and Power Applications; U.S. Department of Energy: Washington, DC, USA, 2017.
- Staffell, I.; Green, R. The cost of domestic fuel cell micro-CHP systems. Int. J. Hydrogen Energy 2013, 38, 1088–1102. [Google Scholar] [CrossRef] [Green Version]
- Schmidt, O.; Gambhir, A.; Staffell, I.; Hawkes, A.; Nelson, J.; Few, S. Future cost and performance of water electrolysis: An expert elicitation study. Int. J. Hydrogen Energy 2017, 42, 30470–30492. [Google Scholar] [CrossRef]
- Blazquez-Diaz, C. Techno-economic modelling and analysis of hydrogen fuelling stations. Int. J. Hydrogen Energy 2019, 44, 495–510. [Google Scholar] [CrossRef]
- Newsom, G. Joint Agency Staff Report on Assembly Bill 8: 2019 Annual Assessment of Time and Cost Needed to Attain 100 Hydrogen Refueling Stations in California; California Energy Commission California Air Resources Board: Sacramento, CA, USA, 2019.
- Mason, J.; Zweibel, K. Centralized production of hydrogen using a coupled water electrolyzer-solar photovoltaic system. In Solar Hydrogen Generation: Toward a Renewable Energy Future; Springer: New York, NY, USA, 2008; ISBN 9780387728094. [Google Scholar]
- Department of energy (DOE)-Fuel Cell Technologies Office Multi-Year Research, Development, and Demonstration Plan, 2015 Delivery Section. Available online: https://www.energy.gov/sites/prod/files/2015/08/f25/fcto_myrdd_delivery.pdf (accessed on 2 December 2021).










| Configuration | NH3_SOFC | NH3_PEMFC | B2H_SOFC | H2O_PV |
|---|---|---|---|---|
| Power Production Section (PPS) | ||||
| SOFC power module | PEMFC power module | SOFC power module | PV power module | |
| Number of Power Modules | 4 | 4 | 5 | 16,704 |
| Stacks number | 3 | 3 | 2 | - |
| Fuel Cells number x stack | 61 | 131 | 83 | - |
| Fuel Cell Active area (cm2) | 500 | 400 | 500 | - |
| Stacks Temperature (°C) | 680 | 65 | 800 | - |
| H2 utilization factor—UF | 0.227 | 0.800 | 0.789 | - |
| Fuel Cell voltage@current density (V@A/cm2) | 0.564/0.500 | 0.645/0.244 | 0.720/0.507 | - |
| Total Electric power (kW), DC | 103.3 | 98.9 | 151.6 | 4176 |
| Inverter efficiency (%) | 95 | 95 | 95 | 95 |
| Hydrogen Production Section | ||||
| ATR temperature (°C) | - | - | 767 | - |
| S/B (mol/mol); O/B (mol/mol) | 1.2;0.36 | |||
| Cracking temperature (°C) | 550 | - | - | - |
| Electrolyzer number modules | - | - | - | 9 |
| Electrolyzer pressure | - | - | - | 10 |
| Electrolyzer size (kW) | - | - | - | 1064 |
| Electrolyzer efficiency (kWh/Nm3) | 5.1 | |||
| Hydrogen Separation Section | ||||
| Pd-Membrane | ||||
| Hydrogen Recovery Factor, HRF | 0.8 | 0.8 | 0.74 | - |
| Feed side pressure (bar) | 4.2 | 3.7 | 8.0 | - |
| Permeate side pressure (bar) | 1.1 | 1.1 | 1.1 | - |
| Operating Temperature (°C) | 400 | 400 | 400 | - |
| Hydrogen Permeability (m3 m−1 s−1 Pa−0.5) | 1.40 × 10−8 | 1.40 × 10−8 | 1.40 × 10−8 | - |
| Modules Number | 10 | 10 | 13 | - |
| Module Tubes Number | 51 | 51 | 53 | - |
| Tube thickness (m2) | 9.0 × 10−6 | 9.0 × 10−6 | 9.0 × 10−6 | - |
| Tube area (m2) | 0.0340 | 0.03403 | 0.0340 | - |
| Compressor C1 | - | |||
| Pressure ratio | 4.2 | 3.7 | 8 | - |
| Electric power (kW) | 27 | 23 | 73 | - |
| Hydrogen compression, storage and distribution Section | ||||
| Compressor C2 | ||||
| Pressure ratio | 5.0 | - | ||
| Polytropic efficiency | 0.8 | - | ||
| Electric power (kW) | 19.1 | - | ||
| Ionic compressor IC | ||||
| Pressure ratio (storage pressure) | 180 (900 bar) | |||
| Electric power (kW) | 52.1 | |||
| Configuration | NH3_SOFC | NH3_PEMFC | B2H_SOFC | H2O_PV |
|---|---|---|---|---|
| Hydrogen Source | Ammonia | Ammonia | Biogas | Water |
| Hydrogen source mass flow rate (t/year) | 1367.0 | 1384.8 | 2322.4 | 186.7 |
| Energy Input (MWh/year) | 6911 | 7001 | 11,418 | 8927 |
| Electric power consumption (MWh/year) | 826.4 | 791.2 | 1212.8 | 8927 |
| HPEF (%) | 72.4 | 71.4 | 43.8 | 56.0 |
| H2 Capacity (kg/day) | H2 Source | H2 Production Technology | Power Unit Technology | LCOH (EUR/kg) | Ref. |
|---|---|---|---|---|---|
| 125 | Water | Electrolysis | Wind-PV battery | 7.94 | [14] |
| 125 | Water | Electrolysis | Wind-battery | 9.86 | [14] |
| 25 | Water | Electrolysis | PV-PEMFC | 8.13 | [15] |
| 25 | Water | Electrolysis | Wind-PEMFC | 5.97 | [15] |
| 125 | Water | Electrolysis | Wind-grid | 5.64 to 7.98 | [17] |
| 60 | Water | Electrolysis | Hydro-grid | 9.2 to 15.7 | [18] |
| 200 | Water | Electrolysis | PV-grid | 9.29 | [23] |
| 450 | Water | Electrolysis | PV-grid | 7.92 | This work |
| 70 | Ammonia | Cracking/PSA | - | 8.06 | [19] |
| 200 | Ammonia | Cracking/Pd-Mem | PEMFC | 7.35 | [21] |
| 100 | Ammonia | Cracking/Pd-Mem | SOFC | 9.78 | [10] |
| 450 | Ammonia | Cracking/Pd-Mem | PEMFC | 6.28 | This work |
| 450 | Ammonia | Cracking/Pd-Mem | SOFC | 6.89 | This work |
| 100 | Biogas | SR/WGS/PSA * | Grid | 5.0 | [20] |
| 100 | Biogas | ATR/WGS/PSA * | Grid | 7.2 | [20] |
| 100 | Biogas | ATR/WGS/Pd-Mem | SOFC | 11.23 | [22] |
| 450 | Biogas | ATR/WGS/Pd-Mem | SOFC | 7.25 | This work |
Publisher’s Note: MDPI stays neutral with regard to jurisdictional claims in published maps and institutional affiliations. |
© 2022 by the authors. Licensee MDPI, Basel, Switzerland. This article is an open access article distributed under the terms and conditions of the Creative Commons Attribution (CC BY) license (https://creativecommons.org/licenses/by/4.0/).
Share and Cite
Perna, A.; Minutillo, M.; Di Micco, S.; Jannelli, E. Design and Costs Analysis of Hydrogen Refuelling Stations Based on Different Hydrogen Sources and Plant Configurations. Energies 2022, 15, 541. https://doi.org/10.3390/en15020541
Perna A, Minutillo M, Di Micco S, Jannelli E. Design and Costs Analysis of Hydrogen Refuelling Stations Based on Different Hydrogen Sources and Plant Configurations. Energies. 2022; 15(2):541. https://doi.org/10.3390/en15020541
Chicago/Turabian StylePerna, Alessandra, Mariagiovanna Minutillo, Simona Di Micco, and Elio Jannelli. 2022. "Design and Costs Analysis of Hydrogen Refuelling Stations Based on Different Hydrogen Sources and Plant Configurations" Energies 15, no. 2: 541. https://doi.org/10.3390/en15020541
APA StylePerna, A., Minutillo, M., Di Micco, S., & Jannelli, E. (2022). Design and Costs Analysis of Hydrogen Refuelling Stations Based on Different Hydrogen Sources and Plant Configurations. Energies, 15(2), 541. https://doi.org/10.3390/en15020541











