Next Article in Journal
Lithiated Manganese-Based Materials for Lithium-Ion Capacitor: A Review
Previous Article in Journal
A Sensor-Based System for Dust Containment in the Construction Site
 
 
Font Type:
Arial Georgia Verdana
Font Size:
Aa Aa Aa
Line Spacing:
Column Width:
Background:
Article

Introduction of Hydrogen in the Kosovo Transportation Sector

1
Faculty of Mechanical Engineering and Naval Architecture, University of Zagreb, 10020 Zagreb, Croatia
2
Faculty of Mechanical Engineering, University of Prishtina “Hasan Prishtina”, 38220 Pristina, Kosovo
*
Author to whom correspondence should be addressed.
Passed away: Qëndresa Bresa.
Energies 2022, 15(19), 7275; https://doi.org/10.3390/en15197275
Submission received: 7 September 2022 / Revised: 23 September 2022 / Accepted: 28 September 2022 / Published: 3 October 2022
(This article belongs to the Section A5: Hydrogen Energy)

Abstract

Based on the energy strategy of the Republic of Kosovo from 2017–2026, the increase in the integration of renewable energy sources (RES) in the national energy system was aimed at. However, the hydrogen potential was not mentioned. In this work, a roadmap toward the introduction of hydrogen in the energy system, with the main focus on the transportation sector through three phases, is proposed. In the first phase (until 2024), the integration of hydrogen in the transportation sector produced via water electrolysis from the grid electricity, with the increase of up to a 0.5% share of fuel cell vehicles, is intended. In the second phase (2025–2030), the hydrogen integration in the transportation sector is increased by including renewable hydrogen, where the share of fuel cell electric vehicles (FCEVs) will be around 4%, while in the third phase (2031–2050), around an 8% share of FCEVs in the transportation was planned. The technical and environmental analysis of hydrogen integration is focused on both the impact of hydrogen in the decarbonization of the transportation sector and the energy system. To model the Kosovo energy system, the hourly deterministic EnergyPLAN model was used. This research describes the methodology based on EnergyPLAN modeling that can be used for any energy system to provide a clear path of RES and hydrogen implementation needed to achieve a zero-emission goal, which was also set by various other countries. The predicted decrease in GHG emissions from 8 Mt in the referent year 2017 amounts to 7 Mt at the end of the first phase 2024, and 4.4 Mt at the end of the second phase 2030, to achieve 0 Mt by 2050. In order to achieve it, the required amount of hydrogen by 2030 resulted in 31,840 kg/year, and by 2050, around 89,731 kg/year. The results show the concrete impact of hydrogen on transport system stabilization and its influence on greenhouse gas (GHG) emissions reduction.

1. Introduction

The European Union (EU) Commission released a communication [1] for a hydrogen roadmap strategy in 2020 for a climate-neutral Europe with the main focus on producing hydrogen from renewable energy sources such as wind and solar. The gradual strategy trajectory toward 2050 is divided into three phases. The first phase includes the period 2020–2024 with the main strategy to produce up to 1 million tons of renewable hydrogen to decarbonize the existing hydrogen production. The second phase includes the period 2025–2030 where the objective is to produce up to 10 million tons of renewable hydrogen in the EU, and the third phase from 2031 to 2050 emphasizes that the renewable hydrogen technologies should be deployed at a large scale to reach all hard-to-decarbonize sectors. From this roadmap strategy communication, many EU countries have published their national hydrogen strategy based on EU commission tasks.
One of the countries that promote the use of renewable energy for power generation and the transportation sector is Germany [2], which is trying to increase the share of RESs by up to 50% by 2030 and reduce CO2 emissions by up to 95% by 2050. A research study [3] on renewable hydrogen in Europe was performed where the proposals for different European countries with current hydrogen production and non-hydrogen production are given by assessing the feasibility of producing hydrogen from RESs such as wind, solar, and hydropower at their maximum potential. The potential for each source and the replacement potential of grey hydrogen with renewable hydrogen from electrolysis for most EU states was analyzed with credible data, so the research can be used for further techno-economic analysis. You Ch. and Kim J. [4] developed a model for optimizing the design and analysis of two smart cities with electrified or hydrogen-based smart energy systems. The results from their study can be used for finding a solution to build smart cities with the use of RESs or energy carriers like electricity and hydrogen, involving energy technologies such as wind turbines, photovoltaic (PV), and energy storage units based on the energy demand structure and economic adjustments in Jeju Island, Korea. Additionally, S.A. Haider, M. Sajid, and S. Iqbal [5] analyzed the hydrogen potential in Islamabad by using solar energy for water electrolysis. They forecasted the electricity produced from PV and the amount of hydrogen produced with the machine learning methods, the results of which show that the region has tremendous potential for hydrogen production, even though the forecast is towards the winter season. Furthermore, a study related to the renewable hydrogen implementation for combined energy system units including storage, transportation, and stationary applications was performed by Widera B. [6]. The main purpose of the study was to show the potential of renewable hydrogen to be used for energy generation and storage. The author proposed the share of RESs to be around 45–60% by 2030 and around 80% by 2050 in European electricity generation. The study concludes that hydrogen production via water electrolysis can utilize the excess energy produced from RESs, thus helping in energy system decarbonization. All listed findings show the potential of incorporating RES and hydrogen into the energy system to lower emissions, as well as provide interesting methodologies in energy planning strategies. However, compared to these papers, this study focuses more on hydrogen implementation and provides more detailed solutions instead of solely methods to achieve a high percentage of RESs in the power grid. Furthermore, the proposed share of RESs in this study, contrary to others, is 100% by 2050.
A case study in China [7] shows the key technologies complementation, including wind and solar for hydrogen production from a multi-energy complementary system. The efficient use of hydrogen is from using it in transportation technologies, which provides safe and clean energy. With the large-scale application of RESs in China, the production cost of FCEVs is expected to drop, so the use of FCEVs will increase significantly. Alpaslan et al. [8] published a review on FCEV powertrain modeling and simulation which discusses and compares different methods used for modeling FCEVs dynamics and main powertrain components as well as the drive cycle and life cycle simulations. Additionally, a discussion on energy management methods for FCEVs presents promising technology potential and possible improvements in energy efficiency, which could increase FCEV usage. A concrete roadmap strategy for potential hydrogen production was performed by Dukic A. and Firak M. [9]. Their focus was on the production of hydrogen through electrolysis, which required electricity to be produced from solar energy in the coast region of Croatia. Since these locations have more traffic volume during the summer season, the hydrogen refueling stations (HRSs) based on the required amount of hydrogen were defined and positioned in three phases, until 2030. The study gives a solution for GHG emission reduction and energy storage, with the purpose of solar energy potential utilization.
Referred to the Energy Regulatory Office report for the year 2017 [10], Kosovo’s primary energy supply is based on coal, around 92.5% of which is used in Power Plants with around 1560 MW of installed capacity, while the rest consists of hydropower, solar, and wind. Under normal conditions, this capacity is enough to cover the energy demand, but due to the age of power plants and their inefficiency during the peak demand hours and excess electrical energy, imports and exports for electricity system balancing are needed. Based on this report, in 2017 the import of electrical energy was twice as high as the export. On the other side, the heating sector is based mostly on individual heating with biomass and electricity, which is an additional electricity demand that causes the import of energy at peak times. The district heating system covers a low share of heating demand because it is present only in two cities. The remaining regions are supplied individually by biomass or oil. Other sectors such as industry and transport are completely dependent on fossil fuels. To sum up, a lot of actions should be undertaken to achieve the goals set by 2050. As Ishaq et al. [11] highlighted in their review, hydrogen appears to be the best candidate for blending the roles of fuel energy carrier and energy storage modality, which will help Kosovo achieve its zero-emission goal.
A methodology used in our research shows the future hydrogen production potential based on the maximum renewable energy potential including wind, solar, and river hydro as the main RES potential in Kosovo, with the focus on transportation sector decarbonization until 2050. First, the methodology is described, with energy demand and supply projections needed for the model explained, as well as potential energy technologies that are planned to be used. The requirements for modeling the transportation sector are defined and analyzed, and FCEVs’ and HRSs’ detailed data are presented. Secondly, the results are discussed and compared to similar findings published in the literature, before summarizing the modeled scenario in the conclusion.

2. Material and Methods

This study aims to show the maximum potential of renewable hydrogen production in Kosovo by 2050 based on the IRENA (2017), Renewable Energy Statistics 2017, The International Renewable Energy Agency, Abu Dhabi. [12]. It is the only study that gives the country’s future projections regarding the potential of RESs, which includes wind, solar, river hydro, and biomass. The methodology used shows the hydrogen impact on the decarbonization of the transportation sector and the energy system in general. For this purpose, different scenarios are built for three phases referring to the EU hydrogen strategy [1]. These future scenarios are based on the year 2017, which is the year used as a reference to validate the model. To facilitate the calculations, an hourly-based input/output model was imported into EnergyPLAN [13]. EnergyPLAN is a tool that is used for the design of strategies in energy planning on the regional or national level. As a simulation tool, it is built with a focus on the operating of future systems from a technical and economic point of view. Aside from knowing the total energy demand for each sector, EnergyPLAN software requires hourly distribution of energy load [13], which needs to be calculated depending on the sector to which it belongs (Figure 1). Other often published scenarios and models include The Integrated MARKAL-EFOM System (TIMES) and energy technology perspectives (ETP) [14]. The ETP model is a bottom-up model that uses both backcasting and forecasting techniques, including carbon abatement options, as well as carbon capture and storage [15]. The TIMES model is a least-cost optimization model that can be used to model different global energy scenarios with various technology bases for estimating energy dynamics over a long-term, multiple-period time horizon [16]. To model multiple phases in achieving zero emissions, EnergyPLAN was used due to the bottom-up approach, heuristic technique, availability, and user-friendly interface.
The electricity distribution curve was built with the hourly data provided by the Kosovo Electricity Distribution Company—KEDS [17]—which is responsible for electricity supply and distribution throughout the territory. The energy supply section also requires distribution data for RESs such as wind, river hydro, and photovoltaics. Distribution data for the annual generation of wind are created based on online software [18]-generated data with given technical specifications, such as wind net capacity and the turbine axis distance from the ground of 80 m. With the same online simulation software [18], the hourly electricity production from solar PV, assuming the optimal angle of 40°, is generated. Electricity produced from hydro in Kosovo is based on the 13 hydropower plants in Kosovo with an installed capacity of 95.7 MW [19]. In reference [10], the monthly generation from river hydro for 2017 is reported, based on which the distribution load is built on an hourly basis. With described methodology, the validation of the model based on 2017 is achieved, where the results have shown the same CO2 emission as reported in the statistics from International Energy Agency (Paris, France) [20] for Kosovo in 2017.

2.1. Actual and Forecasted Energy Supply Potential

The initial data needed to build the reference model for the year 2017 was to collect the energy consumption for each sector, including electricity, heating, cooling, industry, transportation, and others. These data summarized in Table 1 were taken from the International Energy Agency [20] by the Kosovo Agency of Statistics (Pristina, Kosovo) [21] regarding the annual energy consumption for each sector.
The energy system in Kosovo is mostly based on fossil fuels, regardless of the energy sectors based on the 2017 report of the Energy Regulatory Office-ERO [10]. Even though Kosovo is not an EU member state, it has obligations regarding the EU Commission policies for increasing the share of RESs as a part of the Energy Community Treaty [22]. Based on the above-mentioned data, in this study, a model based on the reference year 2017 is built, followed by the 2024, 2030, and 2050 scenarios with the energy supply potential, as shown in Figure 2.
The maximum power potential by 2050 for wind, PV, and river hydro amounts to 329 MW, 582 MW, and 495 MW, respectively, as reported in [9]. For the first future scenario (2020–2024), the increase to 20% of RESs in the energy system is proposed with the increase in production capacities, compared to the 16% reported in 2017. In the following phase (2025–2030), the increase in RESs up to 48% and the decommissioning of the “Kosova A Power Plant” is proposed because it has exceeded its lifespan [10]. For the final phase (2031–2050), the share of RESs up to 100% and the replacement of coal with biomass in the “Kosova B” combined heat and power plant (CHP) is considered while maintaining the maximum RES potential.

2.2. Energy Demand and Supply Projection in the Transportation Sector

Currently, there is no use of hydrogen in the transportation sector in Kosovo as there is no infrastructure for its production reported in the national energy data [23]. For this reason, this paper presents research regarding the potential of integrating hydrogen in the transport sector in particular, as an energy system that can be decarbonized based on the RES potential. For this case, it is proposed the production of hydrogen via water electrolysis to utilize the electricity produced from clean energy sources which have zero CO2 emissions. The current fuels used in the transportation sector in Kosovo are fossil-based only [24] including diesel, petrol, LPG (Liquefied Petroleum Gas), etc. The proposed changes are focused on a gradual increase in hydrogen penetration in three phases, with a 0.5%, 4%, and 8% share of FCEVs per phase, in interaction with biofuel and electric vehicles until the full decarbonization of the transportation sector by 2050.
In order to build the scenarios, initially, the energy consumption for the three phases is determined. From the collected data between 2010–2018 [10], the average energy consumption for each sector of the energy system in TWh is derived. This value is multiplied by the medium population projection for the 2024–2050 period based on the Kosovo Agency of Statistics [21] to obtain the energy consumption projection for each phase. The share of primary energy sources in TWh for each sector was based on the referent year 2017.

2.3. Transportation Vehicles Number Projection and Required Hydrogen for Transportation in 2024, 2030, and 2050

In this study, a similar principle for energy demand projection is used in forecasting the number of vehicles in three phases. From the number of vehicles and the numbers of the population [15] registered in the 2012–2017 period, the average of 0.1721 specific vehicles per capita is obtained and then multiplied by the medium population projection number. The numbers of populations for 2030 and 2050 from [21] with low, medium, and high case projections are shown in Table 2.
In this way, the number of vehicles from the period 2024 to 2050 is derived. This number is further divided into different types of vehicles in the transportation sector according to the share in the referent year 2017. Based on the data from literature [8], the hydrogen consumption of a passenger car is adopted to 1 kg/100 km, for buses it is around 10 kg/100 km, while for heavy trucks consumption amounts to 15.7 kg/100 km [25]. By multiplying the number of each type of FCEV (car, buses, and heavy-duty trucks), the total hydrogen consumption in kg is obtained, as shown in Table 3.

2.4. Possible Locations for Hydrogen Refueling Stations

The number of HRSs is based on the following assumptions: the hydrogen-based vehicle has to travel from one border of Kosovo to the other one (a distance of 100 km is adopted), and each electrolyzer in the HRSs should have the same capacity [8], and the HRSs’ locations should be located near roads with the highest traffic volume as well as near the existing electricity grid to avoid additional infrastructure costs. According to the average traffic volume [26] of three vehicle types and the electricity lines [10], the locations with the highest traffic volume for HRS positioning are chosen. From the Ministry of Infrastructure report, the capital of Kosovo, Prishtina, is the location with the most traffic compared to the others. For this reason, one HRS to meet the hydrogen demand in this location in the first phase 2020–2024 is proposed. In the second phase 2025–2030, two HRSs are planned to be constructed in two other followed locations with high traffic volume, one near Prishtina and the other in Prizren. For the third phase, three other HRSs will be positioned in Pejë, Gjilan, and Mitrovica (Figure 3). These HRSs should be sufficient in covering the hydrogen demand for FCEVs in the three phases. The proposed electrolyzer production capacity in all HRSs was calculated to be 5.5 kg/h, with electricity consumption of 50 kWh/kg [8], and a working period of 8 h at a low-cost energy price.

3. Results and Discussion

After setting all the data to the EnergyPLAN software for the reference year 2017, it is necessary to validate the model by comparing it with the actual data recorded [20,21]. For model validation, data about CO2 emissions, RES share in PES (Primary Energy Supply), RES share in electricity production, and RES electricity production in TWh/year are used as seen in Table 4.

3.1. Analysis of Modeled Results

The proposed changes in Kosovo could help the total decarbonization of the energy system and transportation sector in particular, as, during the year 2017, diesel was mostly consumed with around an 81% share, followed by petrol with 16%, and a low consumption value of LPG and Jet Fuel as shown in Figure 4.
With the increase in RESs and the decrease in fossil fuels, around 50% and 100% shares of RESs in 2030 and 2050 are achieved. While the main focus of the study is the impact of hydrogen to reach the set targets, besides the projected increase in electricity consumption, the model shows the electrolysis electricity consumption in TWh per year which is needed to produce the required amount of hydrogen for the proposed number of FCEVs, as shown in Figure 5.
The impact of hydrogen and other proposed fossil alternatives on the reduction in CO2 emissions in the energy system results in achieving zero GHG emissions by 2050. The decrease in GHG emissions from 8 Mt in the referent year 2017 has reached 7 Mt at the end of the first phase 2024, 4.4 Mt at the end of the second phase 2030, and zero GHG emissions at the end of the third phase 2050. The calculated results show that the total number of electrolyzers in all HRSs amounts to nine at the end of the third phase. Furthermore, the results show the daily and hourly hydrogen production. The required amount of hydrogen by 2030 is 31,840 kg/year and by 2050 around 89,731 kg/year, with the maximum daily electricity consumption for the total number of reference electrolyzers up to 4400 kWh/day in 2030 and 132,000 kWh/day in 2050. The share of PESs in the transportation sector at the end of each phase is summarized in Figure 6, including hydrogen, electricity, biofuel, JP, petrol, diesel, and LPG.
Although in the year 2017 diesel made up the majority of the transportation sector fuel with around an 81% share, and hydrogen was not present, in the first, second, and third phases, the diesel decreased, followed by other fossil fuels, while the hydrogen increased up to 8% followed by the other clean alternatives which interact to achieve the main target that is the decarbonization of this sector. In order to build a 50% renewable energy system, the following data are adopted regarding Kosovo’s transportation decarbonization potential to achieve by 2030:
-
the replacing 10% of JP (jet fuel) with electricity, and 3% with biofuel,
-
replacing 30% of Diesel, Petrol, and LPG with electricity, and
-
replacing 5% of Diesel and Petrol with biofuel.
The next step for building 100% RES by the year 2050, regarding transport, includes:
-
the replacement of 75% JP with biofuel, 20% JP with hydrogen, and 5% with electricity,
-
the replacement of 20% of Diesel, Petrol, and LPG with hydrogen, and
-
the replacement of the remaining Diesel, Petrol, and LPG with electricity and the implementation of 50% Vehicle to grid (V2G).

3.2. Content of the Transportation Sector

As mentioned in the chapter, C. Transportation vehicles number projection and required hydrogen for transportation in 2024, 2030, and 2050, the FCEV types envisioned are cars, buses, and heavy-duty trucks. All FCEVs are more efficient than conventional internal combustion engine vehicles and produce no tailpipe emissions. The hydrogen consumption of a passenger car is adopted to 1 kg/100 km, for buses around 10 kg/100 km, and for heavy trucks, 15.7 kg/100 km. The number of HRSs needed for powering FCEVs was calculated to be six. The technology of both vehicles and refueling stations is envisioned to have proton exchange membrane (PEM) types of electrolyzers and fuel cells, keeping the track of the hydrogen technology research development for portable and stationary FC applications and their integration into the automotive industry [27]. Over the past decade, significant advances have been achieved in the commercialization of FCEVs using PEM fuel cells (PEMFC) with the main focus on the biggest problem of widespread commercialization, which is the high cost of the technology [28]. As seen in Figure 7, FCEVs use a propulsion system similar to electric vehicles, where hydrogen stored in a tank on the vehicle is an energy vector, converted to electricity via FC. They also have regenerative braking systems that capture the energy lost during braking and store it in a battery to increase efficiency [29].
Already, several PEMFC buses have announced the technical readiness stage of full-scale validation in realistic driving environments and have met or closely met the ultimate 25,000 h target set by the U.S. Department of Energy, while various PEMFC cars and heavy-duty vehicles have been already demonstrated (e.g., Honda Clarity, Toyota Mirai, GM ZH2, and Hyundai Tucson) [31]. As successive progress in PEMFC technology used by FCEVs was made, it is important to mention that produced hydrogen by HRSs has to comply with heightened hydrogen purity standards [32]. ISO/TC 197 issued the ISO 14687:2019 standard in November 2019 for hydrogen fuel quality, while SAE International delivered the SAE J2719-202003 standard in March 2020, developed by the Hydrogen Quality Task Force [33].

3.3. Discussion and Similar Findings

The objective to help design the energy transition policy scenarios with hydrogen implementation has in the past two decades become a widely discussed topic among many authors. In their published results, various methodologies were used. One of the confirmations of this upward trend is a published review [14] on the emergence of hydrogen within decarbonization pathways from different integrated energy system models. Based on the reviewed data, it is found that hydrogen in modeled energy strategies emerges after 2030; although, some technologies emerge as early as 2020 and as late as 2050. The review concluded that the insufficient maturity of hydrogen technology may be a cause of the difficulty of representing hydrogen in energy system models. Compared to these results, this study incorporates hydrogen in the energy modeling of the transport sector already in the first phase by 2024 with up to a 0.5% share of fuel cell vehicles. Moreover, the integrated hydrogen is planned to be produced via water electrolysis from the grid electricity, which will have an increase of 20% of RESs in the energy system. The reason for earlier hydrogen implementation is to show the benefits of it, which, among others, reflect adding to a GHG emissions reduction of 12.5%. Furthermore, it is a realistic goal as, due to Kosovo’s relatively small territory area, the introduction of hydrogen infrastructure, such as HRSs, does not require large-scale systems and significant hydrogen production.
EnergyPLAN was also used as a tool for the analysis of Denmark’s energy system plan of 100% RESs discussed for the cases by 2030 and 2050 [34]. In the EnergyPLAN Denmark study, hydrogen was used primarily for balancing the wind power increase from 6000 to 15,000 MW, which created a demand for energy storage systems. Hydrogen’s role would be in the micro-CHP systems that are planned to be converted from natural gas to hydrogen, and in the transport sector. However, the study focus is not on the transport sector, so there is no further data on hydrogen in this sector, such as the number of needed FCEVs, HRSs, the amount of produced hydrogen, technology type, vehicle type, HRSs locations, etc. On the other hand, this study centers around hydrogen in the transport sector, and therefore, presents a gradual increase in FCEVs in three phases, with 0.5%, 4%, and 8% shares, in addition to biofuel and electric vehicles until there are zero emissions in the transportation sector by 2050. Based on the city’s needs, the locations and number of HRSs are proposed in phases, which will amount to one by 2024, three by 2030, and six by 2050. With HRSs production of 5.5 kg/h, the total hydrogen required for powering FCEVs by 2050 is 89,731 kg/year, of which, 7199 kg/year is needed for heavy-duty trucks and 41,266 kg/year for both buses and cars.
The Irish EnergyPLAN model for 100% RESs is based on three different energy systems, with each focusing on a different resource, biomass, hydrogen, and electricity, to create an optimum scenario [35]. The model is based on various assumptions which were not validated, with the first one being that all electricity, heat, and transport demands were maintained at the 2007 levels. On the other hand, this study uses an analysis of Kosovo’s national statistics and energy strategies’ future projections as a valid source for the modeled demands in all three phases by 2050. The Irish model resulted in an electrolyzer demand of 10,000 MW to produce hydrogen for 10% of individual heating, 50% of road freight, and 50% of jet fuel. However, it was noted that increased amounts of hydrogen generation result in an inefficient system compared to an electric system as a result of efficiency losses.
A study was performed on the EnergyPLAN for the case of the country of Macedonia by Ćosić et al. [36], which has a lot of similarities with Kosovo regarding energy production and use and the problems they are facing in the energy sector in general. In this case, the increase in RESs, the replacement of old energy production and consumption equipment with more efficient ones, and the reduction in electricity and heat demand are proposed. Analyses for a 50% share of RESs by 2030 and a 100% share of RESs by 2050 were performed. The authors concluded that the main components that would comprise the system’s decarbonization are the high share of biomass, wind power, solar power, and the introduction of energy storage technologies. However, compared to this study, the hydrogen potential was not mentioned.

4. Conclusions

Starting from the fact that the transportation targets from the EU Commission are related to decarbonization while increasing the share of RESs, and the fact that Kosovo is one of the countries with a high amount of yearly GHG emissions, the introduction of hydrogen in the transport sector for three phases (2020–2024, 2025–2030, and 2031–2050) is analyzed, and the necessary calculations are made. The renewable hydrogen production technology of water electrolysis is proposed with the required electricity based on RESs. Hydrogen production of 89,731 kg in 2050 would require around 0.6 TWh of electricity, which is around 10% of the current electricity consumption. For this reason, a gradual increase in RESs is proposed, until 100% RESs in 2050, so that the excess electricity production could be used to produce hydrogen for the transportation sector as an energy storage option. According to the model, the proposed share of hydrogen in the transportation sector can be achieved, while the total energy system is balanced and there is no need for electricity import. In addition to the energy system balance, this approach offers a reduction in GHG emissions at the national level, until reaching zero GHG emissions by 2050. The predicted decrease in GHG emissions is from 8 Mt in the referent year 2017 amounts to 7 Mt at the end of the first phase 2024, and 4.4 Mt at the end of the second phase 2030. This study sets targets for hydrogen implementation in Kosovo’s transport sector, as well as paves the way for further research regarding hydrogen’s role in energy system balancing. To the best of the author’s knowledge, presently, no published articles are using EnergyPLAN modeling for the detailed design of the strategy for the decarbonization of the transport sector with hydrogen on the national level. Additionally, it shows the methodology that can be used for other countries’ national energy strategies regarding hydrogen implementation in the energy system, particularly in the transport sector. It can help policymakers assess the various pathways that can be considered regarding hydrogen implementation and make informed decisions with the help of visualized model-predicted results for the transition towards a decarbonized energy system. The research shows that by using this methodology based on EnergyPLAN modeling, a detailed roadmap can be achieved, which provides a foundation for forming concrete economic strategies and actions needed for the realization of predicted results. However, this study’s discussion also illustrates that it is crucial to thoroughly investigate various model inputs with validated sources and demand predictions before significant reforms and directives are made about energy balancing. In addition, economic analysis and technologies such as carbon capture and storage (CCS) technology should be included as well. In future work, different sectors will be analyzed to further improve and test the methodology, as well as to encompass all sectors into a complete national energy strategy.

Author Contributions

Conceptualization, Q.B. and A.K.; methodology, Q.B. and A.K.; software, Q.B. and D.M.; validation, Q.B., A.K. and D.M.; formal analysis, Q.B. and D.M.; investigation, Q.B.; resources, Q.B. and D.M.; data curation, Q.B., A.K. and D.M.; writing—original draft preparation, Q.B.; writing—review and editing, D.M.; visualization, Q.B. and D.M.; supervision, A.K.; project administration, A.K.; funding acquisition, Q.B. All authors have read and agreed to the published version of the manuscript.

Funding

This research received no external funding.

Acknowledgments

This work is dedicated to Qëndresa Bresa who suddenly left this world. She invested great effort in this paper, and we are proudly publishing it as her coauthors.

Conflicts of Interest

The authors declare no conflict of interest.

References

  1. Committee and the Committee of the Regions a Hydrogen Strategy for a Climate-Neutral Europe. Available online: https://www.eu2018.at/calendar-events/political-events/BMNT (accessed on 14 April 2020).
  2. Available online: https://h2.live/en/h2mobility (accessed on 20 April 2020).
  3. Kakoulaki, G.; Kougias, I.; Taylor, N.; Dolci, F.; Moya, J.; Jäger-Waldau, A. Green hydrogen in Europe—A regional assessment: Substituting existing production with electrolysis powered by renewables. Energy Convers. Manag. 2021, 228, 113649. [Google Scholar] [CrossRef]
  4. You, C.; Kim, J. Optimal design and global sensitivity analysis of a 100% renewable energy sources based smart energy network for electrified and hydrogen cities. Energy Convers. Manag. 2020, 223, 113252. [Google Scholar] [CrossRef]
  5. Haider, S.A.; Sajid, M.; Iqbal, S. Forecasting hydrogen production potential in islamabad from solar energy using water electrolysis. Int. J. Hydrogen Energy 2021, 46, 1671–1681. [Google Scholar] [CrossRef]
  6. Widera, B. Renewable hydrogen implementations for combined energy storage, transportation and stationary applications. Therm. Sci. Eng. Progress 2020, 16, 100460. [Google Scholar] [CrossRef]
  7. Li, Z.; Zhang, W.; Zhang, R.; Sun, H. Development of renewable energy multi-energy complementary hydrogen energy system (A Case Study in China): A review. Energy Explor. Exploit. 2020, 38, 2099–2127. [Google Scholar] [CrossRef]
  8. Alpaslan, E.; Çetinkaya, S.A.; Yüksel Alpaydın, C.; Korkmaz, S.A.; Karaoğlan, M.U.; Colpan, C.O.; Erginer, K.E.; Goren, A. A review on fuel cell electric vehicle powertrain modeling and simulation. Energy Sources Part Recovery Util. Environ. Eff. 2021, 1–37. [Google Scholar] [CrossRef]
  9. Firak, M.; Đukić, A. Hydrogen transportation fuel in Croatia: Road map strategy. Int. J. Hydrogen Energy 2016, 41, 13820–13830. [Google Scholar] [CrossRef]
  10. Kosovo Energy Regulatory Office. Available online: https://www.ero-ks.org/w/en/ (accessed on 24 May 2020).
  11. Ishaq, H.; Dincer, I.; Crawford, C. A review on hydrogen production and utilization: Challenges and opportunities. Int. J. Hydrogen Energy 2022, 47, 26238–26264. [Google Scholar] [CrossRef]
  12. Cost-Competitive Renewable Power Generation Potential across South East Europe; IRENA: Abu Dhabi, The United Arab Emirates, 2017.
  13. EnergyPLAN. Available online: https://www.energyplan.eu/ (accessed on 25 May 2020).
  14. Hanley, E.S.; Deane, J.; Gallachóir, B.Ó. The role of hydrogen in low carbon energy futures–A review of existing perspectives. Renew. Sustain. Energy Rev. 2018, 82, 3027–3045. [Google Scholar] [CrossRef]
  15. Kamel, B.; Dolf, G. Energy technology modelling of major carbon abatement options. Energy Procedia 2009, 1, 4297–4306. [Google Scholar] [CrossRef][Green Version]
  16. Loulou, R.; Labriet, M. ETSAP-TIAM: The TIMES integrated assessment model Part I: Model structure. Comput. Manag. Sci. 2008, 5, 7–40. [Google Scholar] [CrossRef]
  17. Kosovo Electricity Distribution Company. Available online: https://www.keds-energy.com/en/ (accessed on 27 May 2020).
  18. Hourly Power Output from Wind and Solar-Renewable.ninja. Available online: https://www.renewables.ninja/ (accessed on 27 May 2020).
  19. Balkan Green Foundation, Institute for Development Policy (INDEP). Hydropower Plants in Kosovo 2019. Available online: https://www.balkangreenfoundation.org/uploads/files/2020/July/13/Hydropower_Plants_in_Kosovo_the_problems_and_their_real_potential1594649058.pdf (accessed on 4 June 2020).
  20. International Energy Agency. Available online: https://www.iea.org/ (accessed on 25 May 2020).
  21. Kosovo Agency of Statistics. Available online: https://ask.rks-gov.net/ (accessed on 26 May 2020).
  22. Energy Community, Kosovo. Available online: https://www.energycommunity.org/implementation/Kosovo.html (accessed on 10 June 2020).
  23. Available online: https://askdata.rks-gov.net/ (accessed on 15 July 2020).
  24. Available online: https://wb6energyprospect.com/kosovo.php (accessed on 16 July 2020).
  25. FCH Heavy-Duty Trucks Development of Business Cases for Fuel Cells and Hydrogen Applications for Regions and Cities. Available online: https://www.fch.europa.eu/ (accessed on 16 July 2020).
  26. Sectorial Strategy and Multimodal Transport 2015–2025 and the Action Plan for 5 Year. Ministry of Infrastructure, Republic of Kosovo. Available online: https://www.mit-ks.net/ (accessed on 20 April 2020).
  27. Alaswad, A.; Omran, A.; Sodre, J.R.; Wilberforce, T.; Pignatelli, G.; Dassisti, M.; Baroutaji, A.; Olabi, A.G. Technical and Commercial Challenges of Proton-Exchange Membrane (PEM) Fuel Cells. Energies 2021, 14, 144. [Google Scholar] [CrossRef]
  28. van Dokkum, J.; Dasinger, A. Meeting the challenges in the transport sector. J. Power Sources 2008, 181, 378–381. [Google Scholar] [CrossRef]
  29. Available online: https://afdc.energy.gov/vehicles/fuel_cell.html (accessed on 21 July 2020).
  30. Jahnke, T.; Futter, G.; Latz, A.; Malkow, T.; Papakonstantinou, G.; Tsotridis, G.; Schott, P.; Gérard, M.; Quinaud, M.; Quiroga, M.; et al. Performance and degradation of Proton Exchange Membrane Fuel Cells: State of the art in modeling from atomistic to system scale. J. Power Sources 2016, 304, 207–233. [Google Scholar] [CrossRef]
  31. Wang, Y.; Ruiz Diaz, D.F.; Chen, K.S.; Wang, Z.; Adroher, X.C. Materials, technological status, and fundamentals of PEM fuel cells—A review. Mater. Today 2020, 32, 178–203. [Google Scholar] [CrossRef]
  32. Marciuš, D.; Kovač, A.; Firak, M. Electrochemical hydrogen compressor: Recent progress and challenges. Hydrog. Soc. 2022, 47, 24179–24193. [Google Scholar] [CrossRef]
  33. Du, Z.; Liu, C.; Zhai, J.; Guo, X.; Xiong, Y.; Su, W.; He, G. A Review of Hydrogen Purification Technologies for Fuel Cell Vehicles. Catalysts 2021, 11, 393. [Google Scholar] [CrossRef]
  34. Lund, H.; Mathiesen, B.V. Energy system analysis of 100% renewable energy systems—The case of Denmark in the years 2030 and 2050. Energy 2009, 34, 524–531. [Google Scholar] [CrossRef]
  35. Connolly, D.; Lund, H.; Mathiesen, B.V.; Leahy, M. The first step towards a 100% renewable energy-system for Ireland. Appl. Energy 2011, 88, 502–507. [Google Scholar] [CrossRef]
  36. Ćosić, B.; Krajačić, G.; Duić, N. A 100% renewable energy system in the year 2050: The case of Macedonia. Energy 2012, 48, 80–87. [Google Scholar] [CrossRef]
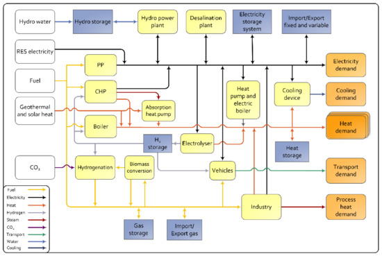
Figure 1. Interface view of EnergyPLAN model [13].
Figure 1. Interface view of EnergyPLAN model [13].
Energies 15 07275 g001
Figure 2. Reference and forecasted energy supply technologies in Kosovo.
Figure 2. Reference and forecasted energy supply technologies in Kosovo.
Energies 15 07275 g002
Figure 3. Positions of HRSs in three phases 2020–2024, 2025–2030, and 2031–2050.
Figure 3. Positions of HRSs in three phases 2020–2024, 2025–2030, and 2031–2050.
Energies 15 07275 g003
Figure 4. Transport sector supply sources in 2017.
Figure 4. Transport sector supply sources in 2017.
Energies 15 07275 g004
Figure 5. Electricity consumption and proposed electrolysis for each phase.
Figure 5. Electricity consumption and proposed electrolysis for each phase.
Energies 15 07275 g005
Figure 6. PES share in the transportation sector for the first, second, and third phases.
Figure 6. PES share in the transportation sector for the first, second, and third phases.
Energies 15 07275 g006
Figure 7. The scheme of the PEMFC system in FCEV [30].
Figure 7. The scheme of the PEMFC system in FCEV [30].
Energies 15 07275 g007
Table 1. Energy consumption by sectors in Kosovo during 2017.
Table 1. Energy consumption by sectors in Kosovo during 2017.
Energy SectorEnergy Consumption in TWh/Year
Electricity6.585
Heating6.987
Cooling0.062
Industry2.442
Other consumption0.721
Transportation4.749
Table 2. Numbers of populations projected for 2030 and 2050 in three cases.
Table 2. Numbers of populations projected for 2030 and 2050 in three cases.
Population Projection20302050
Low case1,603,5441,066,711
Medium case1,821,4701,665,623
High case2,116,8622,520,099
Table 3. Required hydrogen for the transportation sector in Kosovo in 2024, 2030, and 2050.
Table 3. Required hydrogen for the transportation sector in Kosovo in 2024, 2030, and 2050.
2017202420302050
The hydrogen required for FCEVs, [kg]0313324,31941,266
The hydrogen required for buses, [kg]00752141,266
The hydrogen required for heavy-duty trucks, [kg]0007199
Total required hydrogen, [kg]0313331,84089,731
Table 4. Model validation compared to actual data for 2017.
Table 4. Model validation compared to actual data for 2017.
ModelRecorded
CO2 emissions (Mt)8.0098.0
RES share in PES (%)15.715.0
RES share in electricity production (%)4.53.0
RES electricity production (TWh/year)0.18 0.18
Publisher’s Note: MDPI stays neutral with regard to jurisdictional claims in published maps and institutional affiliations.

Share and Cite

MDPI and ACS Style

Bresa, Q.; Kovač, A.; Marciuš, D. Introduction of Hydrogen in the Kosovo Transportation Sector. Energies 2022, 15, 7275. https://doi.org/10.3390/en15197275

AMA Style

Bresa Q, Kovač A, Marciuš D. Introduction of Hydrogen in the Kosovo Transportation Sector. Energies. 2022; 15(19):7275. https://doi.org/10.3390/en15197275

Chicago/Turabian Style

Bresa, Qëndresa, Ankica Kovač, and Doria Marciuš. 2022. "Introduction of Hydrogen in the Kosovo Transportation Sector" Energies 15, no. 19: 7275. https://doi.org/10.3390/en15197275

APA Style

Bresa, Q., Kovač, A., & Marciuš, D. (2022). Introduction of Hydrogen in the Kosovo Transportation Sector. Energies, 15(19), 7275. https://doi.org/10.3390/en15197275

Note that from the first issue of 2016, this journal uses article numbers instead of page numbers. See further details here.

Article Metrics

Back to TopTop