Integration of Back-Up Heaters in Retrofit Heat Pump Systems: Which to Choose, Where to Place, and How to Control?
Abstract
:1. Introduction
1.1. Necessity of Back-Up Heaters
- Which type (gas boiler or electric heating rod) to choose?
- Where to place within the heat pump system?
- How to control?
1.2. Related Work
- After Heat Pump: For electric heating rods, ref. [12] recommends this placement. For boilers, this placement is not recommended in the considered literature or guidelines.
1.3. Contributions of This Study
2. Methods
2.1. Which to Choose?
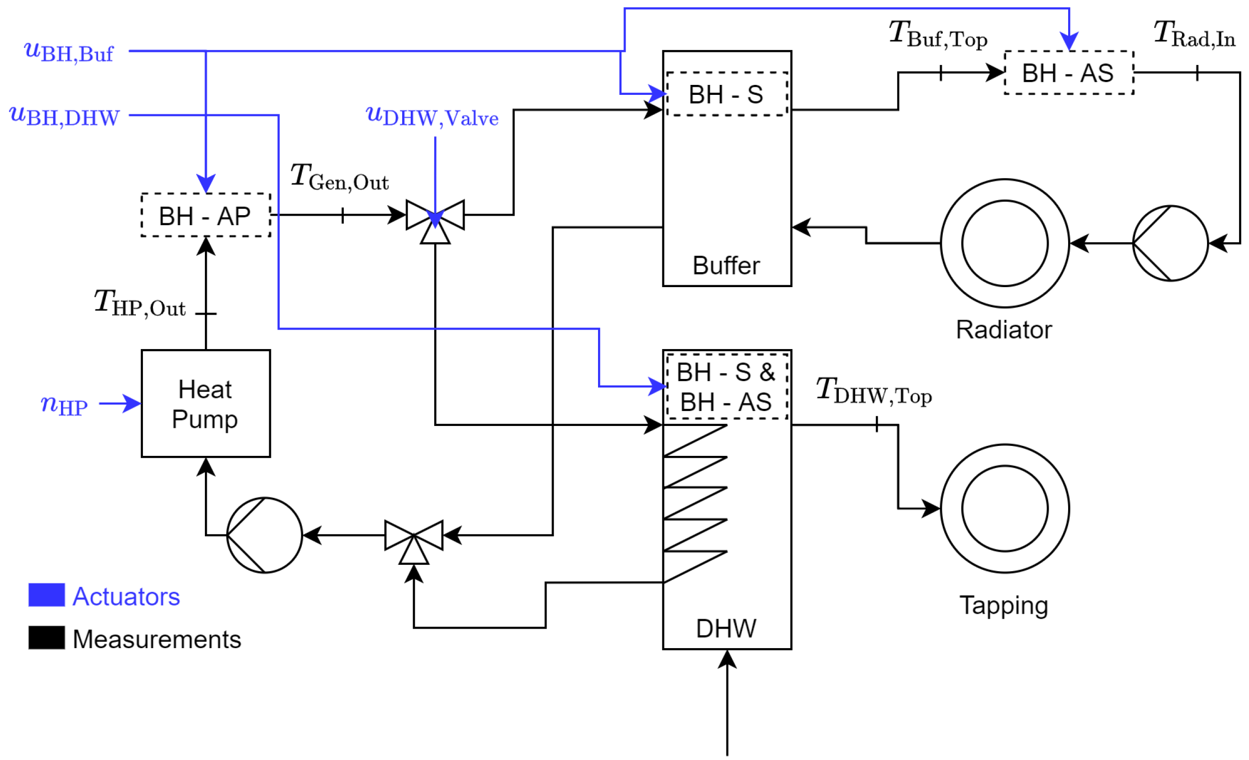
2.2. Where to Place?
2.3. How to Control?
- On/Off: Constant hysteresis with 10 bandwidth;
- Stepwise: Stepwise hysteresis. For stage one, 2 bandwidth is applied. For stage two, 4 bandwidth, etc.;
- Modulating: PI control with a proportional gain of 0.2 and integral gain of 1000 . The same values apply to the heat pump controller.
2.4. Study Design
2.4.1. Building Envelope
2.4.2. Heat Transfer System
2.4.3. Heat Pump System
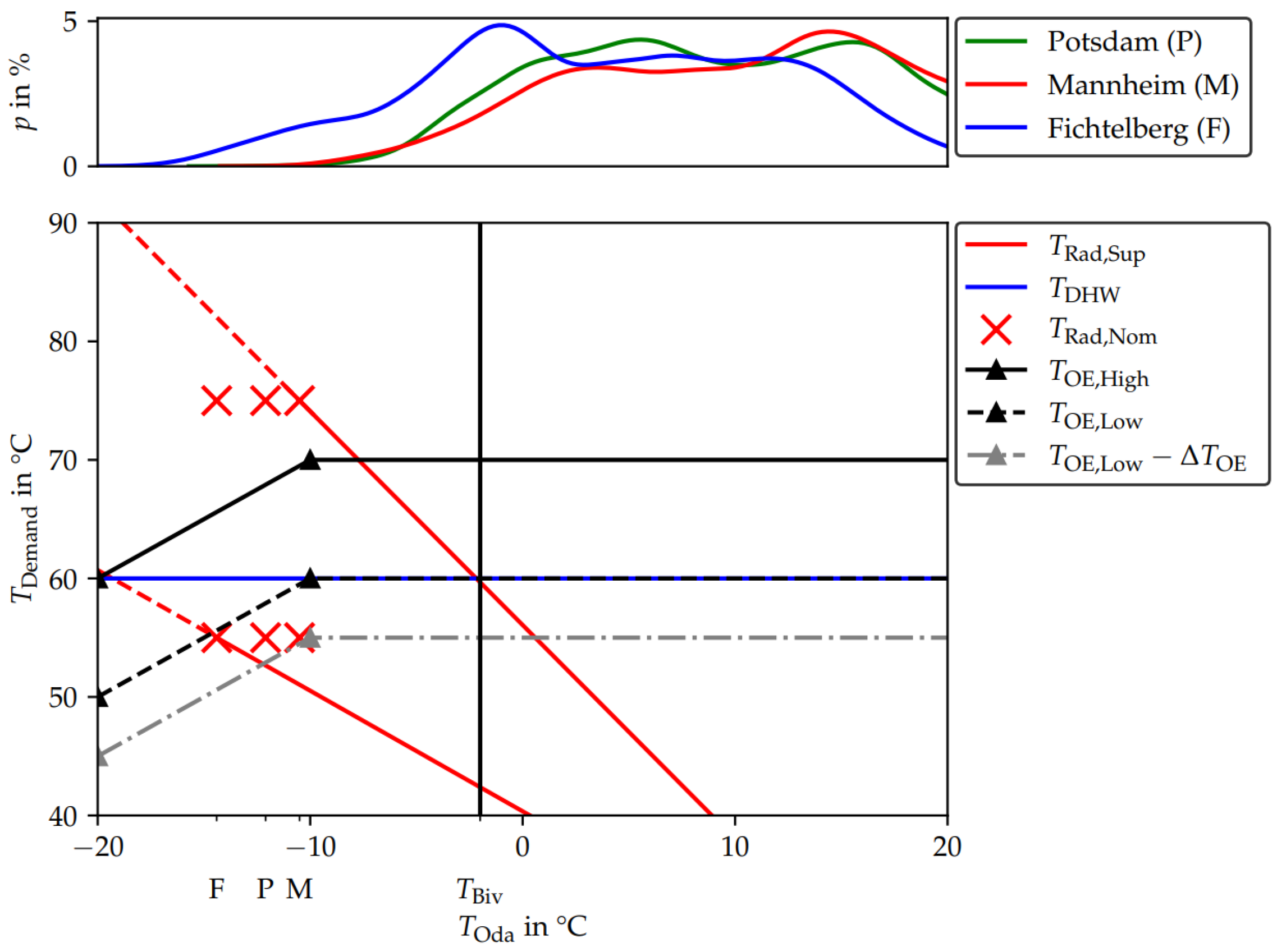
2.4.4. Weather Conditions
2.4.5. System Design
- After Heat Pump: ;
- Storage and after Storage: , and .
2.4.6. System Model
3. Results
3.1. Costs and Emissions
3.2. Thermal Comfort
4. Discussion
4.1. Which to Choose?
4.1.1. Methodological Limitations
4.1.2. Practical Limitations
4.1.3. Implications
- A supervisory control can activate either heat pump or gas-fired BH, depending on the current EGR.
- A local control and a correct placement enable the minimal usage of the BH for times of low EGR.
4.2. Where to Place?
4.2.1. Methodological Limitations
4.2.2. Practical Limitations
4.2.3. Implications
4.3. How to Control?
4.3.1. Methodological Limitations
4.3.2. Practical Limitations
4.3.3. Implications
5. Conclusions
- In times of uncertain electricity-to-gas ratios for costs and emissions, currently developed heat pump systems should always enable a minimal usage of the back-up device through correct placement and control. For gas-fired back-up devices, supervisory control based on model predictive control methods as reviewed by [28] should be deployed.
- Towards such minimal usage, the placement is vital. Against recommendations by current guidelines [9,12] for electric heating rods, the back-up heater should always be placed after the storage or at least in parallel to the storage. For gas-fired back-up heaters, current recommendations are in line with the findings of [12,13].
- We analyze a broad set of retrofit options. Extending the set of boundary conditions (building, radiators, weather) should follow as a next step, for instance for new buildings, underfloor heating, or additional countries representing different climate zones.
- The type, placement, and control of the back-up heater interact. The same applies to the heat pump design, as shown by current research [14,15]. Combining the optimal back-up heater integration into the optimal heat pump design is a promising research prospect to exploit the potential to decarbonize the building sector with heat pump systems.
Author Contributions
Funding
Data Availability Statement
Acknowledgments
Conflicts of Interest
Abbreviations
| AP | After Heat Pump |
| AS | After Storage |
| Usage ratio | |
| BH | Back-up heater |
| Bui | Building |
| c | costs |
| C | Costs |
| Coefficient of Performance | |
| Dem | Demand |
| DHW | Domestic Hot Water |
| e | emissions |
| E | Emissions |
| EGR | Electricity-to-Gas ratio |
| el | Electricity |
| Efficiency | |
| f | factor |
| FEC | Final Energy Consumption |
| Fichtelberg | F |
| Gen | Generation |
| HP | Heat Pump |
| HPS | Heat Pump System |
| Hys | Hysteresis |
| Loa | Loading |
| Mannheim | M |
| Mea | Measurements |
| MPC | Model Predictive Control |
| OE | Operational Envelope |
| Potsdam | P |
| Photovoltaics | PV |
| Q | Heat flow rate |
| R | Reduction |
| Rad | Radiator |
| RBC | Rule-based Control |
| S | Storage |
| Seasonal Coefficient of Performance | |
| Tot | Total |
| Electricity Demand |
Appendix A
| Location | in C | Non-Refurbished in kW | Refurbished in kW |
|---|---|---|---|
| Potsdam | −12.1 | 16.3 | 5.6 |
| Fichtelberg | −14.4 | 17.4 | 6.0 |
| Mannheim | −10.5 | 15.5 | 5.3 |
Appendix B



References
- RHEVA—Federation of European Heating, Ventilation and Air Conditioning Associations. Heat Pumps Are Key to Decarbonizing Residential Heating. 2022. Available online: https://www.rehva.eu/rehva-journal/chapter/heat-pumps-are-key-to-decarbonizing-residential-heating (accessed on 2 August 2022).
- Bundesamt, S. More than Half of the Residential Buildings Constructed in 2021 Are Heated by Heat Pumps. 2022. Available online: https://www.destatis.de/DE/Presse/Pressemitteilungen/2022/06/PD22_226_31121.html (accessed on 2 August 2022).
- Bundesverband der Deutschen Heizungsindustrie. Gesamtbestand Zentrale Wärmeerzeuger 2021. 2022. Available online: https://www.bdh-industrie.de/fileadmin/user_upload/Pressegrafiken/Diagramm_Gesamtzahl_Waermeerzeuger_2021_DE.pdf (accessed on 5 August 2022).
- Lämmle, M.; Bongs, C.; Wapler, J.; Günther, D.; Hess, S.; Kropp, M.; Herkel, S. Performance of air and ground source heat pumps retrofitted to radiator heating systems and measures to reduce space heating temperatures in existing buildings. Energy 2022, 242, 122952. [Google Scholar] [CrossRef]
- Keinath, C.M.; Garimella, S. An energy and cost comparison of residential water heating technologies. Energy 2017, 128, 626–633. [Google Scholar] [CrossRef]
- Bundesverband Wärmepumpe e.V. BWP-Branchenstudie 2015. 2015. Available online: https://www.waermepumpe.de/fileadmin/user_upload/waermepumpe/07_Publikationen/2016-04-08_Branchenprognose_2015_web.pdf (accessed on 4 August 2022). (In German).
- Recknagel, H.; Albers, K.J.; Sprenger, E. (Eds.) Taschenbuch für Heizung und Klimatechnik: Einschließlich Trinkwasser- und Kältetechnik Sowie Energiekonzepte. Band 2; 79th edition, 2019/2020 ed.; Recknagel Edition; ITM InnoTech Medien GmbH: Augsburg, Germany, 2018. [Google Scholar]
- Van Kenhove, E. Coupled Thermohydraulic and Biologic Modelling of Legionella Pneumophila Proliferation in Domestic Hot Water Systems. Ph.D. Thesis, Universität Gent, Ghent, Belgium, 2018. Available online: https://biblio.ugent.be/publication/8587971/file/8587972.pdf (accessed on 5 August 2022).
- German Institute for Standardization. EN 15450 Heating Systems in Buildings—Design of Heat Pump Heating Systems; German Version EN 15450:2007; Technical Report; Beuth Verlag GmbH: Berlin, Germany, 2007. [Google Scholar]
- Viessmann. Vitocal 200-A Technical Guide. 2022. Available online: https://www.haustechnik-handrich.de/media/pdf/a1/75/65/vie-pa-z015192.pdf (accessed on 4 July 2022).
- Viessmann. Vitocal 250-A Technical Guide. 2022. Available online: https://www.haustechnik-handrich.de/media/pdf/54/c4/14/vie-pa-z022164.pdf (accessed on 4 July 2022).
- Bundesverband Wärmepumpe e.V. Leitfaden Hydraulik. 2016. Available online: https://www.waermepumpe.de/uploads/media/BWP_LF_Hydraulik_final_web.pdf (accessed on 2 September 2022). (In German).
- Bundesindustrieverband Deutschald Haus, Energie, u.U.e. Bivalente Wärmepumpen-Systeme. 2014. Available online: https://www.bdh-industrie.de/fileadmin/user_upload/Publikationen/Infoblaetter/Infoblatt_Nr_57_Bivalente_Waermepumpensysteme.pdf (accessed on 5 August 2022). (In German).
- Dongellini, M.; Naldi, C.; Morini, G.L. Influence of sizing strategy and control rules on the energy saving potential of heat pump hybrid systems in a residential building. Energy Convers. Manag. 2021, 235, 114022. [Google Scholar] [CrossRef]
- Vering, C.; Wüllhorst, F.; Mehrfeld, P.; Müller, D. Towards an integrated design of heat pump systems: Application of process intensification using two-stage optimization. Energy Convers. Manag. 2021, 250, 114888. [Google Scholar] [CrossRef]
- Bagarella, G.; Lazzarin, R.; Noro, M. Annual simulation, energy and economic analysis of hybrid heat pump systems for residential buildings. Appl. Therm. Eng. 2016, 99, 485–494. [Google Scholar] [CrossRef]
- German Institute for Standardization. DIN V 4701-10. Energy Efficiency of Heating and Ventilation Systems in Buildings-Part 10: Heating, Domestic Hot Water Supply, Ventilation; German Version 4701-10:2003; Technical Report; Beuth Verlag GmbH: Berlin, Germany, 2003. [Google Scholar]
- CEN Keymark. Heat Pump KEYMARK Certificates. 2022. Available online: https://keymark.eu/en/products/heatpumps/certified-products (accessed on 5 August 2022).
- Umweltbundesamt. CO2-Emissionsfaktoren für Fossile Brennstoffe. September 2016. Available online: https://www.umweltbundesamt.de/sites/default/files/medien/1968/publikationen/co2-emissionsfaktoren_fur_fossile_brennstoffe_korrektur.pdf (accessed on 2 August 2022). (In German).
- Umweltbundesamt. CO2-Emissionen Pro Kilowattstunde Strom Steigen 2021 Wieder an. 2022. Available online: https://www.umweltbundesamt.de/themen/co2-emissionen-pro-kilowattstunde-strom-steigen (accessed on 2 August 2022). (In German).
- Bundesamt, S. Erdgas- und Stromdurchschnittspreise. 2022. Available online: https://www.destatis.de/DE/Themen/Wirtschaft/Preise/Erdgas-Strom-DurchschnittsPreise/_inhalt.html (accessed on 2 August 2022).
- Simic, K.; T’Jollyn, I.; Faes, W.; Borrajo Bastero, J.; Laverge, J.; De Paepe, M. Modelling of a gas-fired heating boiler unit for residential buildings based on publicly available test data. Energy Build. 2021, 253, 111451. [Google Scholar] [CrossRef]
- European Comission. 2030 Climate Target Plan. Available online: https://ec.europa.eu/clima/eu-action/european-green-deal/2030-climate-target-plan_en (accessed on 5 August 2022).
- Bagarella, G.; Lazzarin, R.; Noro, M. Sizing strategy of on–off and modulating heat pump systems based on annual energy analysis. Int. J. Refrig. 2016, 65, 183–193. [Google Scholar] [CrossRef]
- Vering, C.; Maier, L.; Breuer, K.; Krützfeldt, H.; Streblow, R.; Müller, D. Evaluating heat pump system design methods towards a sustainable heat supply in residential buildings. Appl. Energy 2022, 308, 118204. [Google Scholar] [CrossRef]
- Di Perna, C.; Magri, G.; Giuliani, G.; Serenelli, G. Experimental assessment and dynamic analysis of a hybrid generator composed of an air source heat pump coupled with a condensing gas boiler in a residential building. Appl. Therm. Eng. 2015, 76, 86–97. [Google Scholar] [CrossRef]
- Floss, A.; Hofmann, S. Optimized integration of storage tanks in heat pump systems and adapted control strategies. Energy Build. 2015, 100, 10–15. [Google Scholar] [CrossRef]
- Drgoňa, J.; Arroyo, J.; Cupeiro Figueroa, I.; Blum, D.; Arendt, K.; Kim, D.; Ollé, E.P.; Oravec, J.; Wetter, M.; Vrabie, D.L.; et al. All you need to know about model predictive control for buildings. Annu. Rev. Control. 2020, 50, 190–232. [Google Scholar] [CrossRef]
- D’Ettorre, F.; Conti, P.; Schito, E.; Testi, D. Model predictive control of a hybrid heat pump system and impact of the prediction horizon on cost-saving potential and optimal storage capacity. Appl. Therm. Eng. 2019, 148, 524–535. [Google Scholar] [CrossRef]
- Salpakari, J.; Lund, P. Optimal and rule-based control strategies for energy flexibility in buildings with PV. Appl. Energy 2016, 161, 425–436. [Google Scholar] [CrossRef]
- Killian, M.; Kozek, M. Ten questions concerning model predictive control for energy efficient buildings. Build. Environ. 2016, 105, 403–412. [Google Scholar] [CrossRef]
- Sturzenegger, D.; Gyalistras, D.; Morari, M.; Smith, R.S. Model Predictive Climate Control of a Swiss Office Building: Implementation, Results, and Cost–Benefit Analysis. IEEE Trans. Control. Syst. Technol. 2016, 24, 1–12. [Google Scholar] [CrossRef]
- Afram, A.; Janabi-Sharifi, F. Theory and applications of HVAC control systems—A review of model predictive control (MPC). Build. Environ. 2014, 72, 343–355. [Google Scholar] [CrossRef]
- Clauß, J.; Georges, L. Model complexity of heat pump systems to investigate the building energy flexibility and guidelines for model implementation. Appl. Energy 2019, 255, 113847. [Google Scholar] [CrossRef]
- Madani, H.; Claesson, J.; Lundqvist, P. A descriptive and comparative analysis of three common control techniques for an on/off controlled Ground Source Heat Pump (GSHP) system. Energy Build. 2013, 65, 1–9. [Google Scholar] [CrossRef]
- Fischer, D.; Wolf, T.; Wapler, J.; Hollinger, R.; Madani, H. Model-based flexibility assessment of a residential heat pump pool. Energy 2017, 118, 853–864. [Google Scholar] [CrossRef]
- Roccatello, E.; Prada, A.; Baggio, P.; Baratieri, M. Analysis of the Influence of Control Strategy and Heating Loads on the Performance of Hybrid Heat Pump Systems for Residential Buildings. Energies 2022, 15, 732. [Google Scholar] [CrossRef]
- Antony, J. Design of Experiments for Engineers and Scientists, 2nd ed.; Elsevier Insights; Elsevier: London, UK, 2014. [Google Scholar]
- Vering, C.; Otto, A.; Mortimer, M.; Mehrfeld, P.; Müller, D. ACoolHeaD: Framework for Automated Cooling and Heating Demand calculations using spatially and temporally resolved building performance simulations applied to the estimation of heating demand in Germany. Energy Build. 2021, 252, 111442. [Google Scholar] [CrossRef]
- Remmen, P.; Lauster, M.; Mans, M.; Fuchs, M.; Osterhage, T.; Müller, D. TEASER: An open tool for urban energy modelling of building stocks. J. Build. Perform. Simul. 2018, 11, 84–98. [Google Scholar] [CrossRef]
- Germany’s National Meteorological Service. Test Reference Yeas (TRY). 2017. Available online: http://www.dwd.de/DE/leistungen/testreferenzjahre/testreferenzjahre.html (accessed on 5 August 2022).
- German Institute for Standardization. Energy Performance of Buildings—Method for Calculation of the Design Heat Load; German Version EN 12831:2017; Technical Report; Beuth Verlag GmbH: Berlin, Germany, 2017. [Google Scholar]
- Union, E. Commission Delegated Regulation (EU) No 811/2013. 2013. Available online: https://eur-lex.europa.eu/eli/reg_del/2013/811/oj (accessed on 5 August 2022).
- Müller, D.; Lauster, M.; Constantin, A.; Fuchs, M.; Remmen, P. AixLib—An Open-Source Modelica Library within the IEA-EBC Annex 60 Framework; BauSIM 2016; RWTH Aachen University: Aachen, Germany, 2016; Available online: http://www.iea-annex60.org/downloads/2016-bausim-aixlib.pdf (accessed on 1 July 2022).
- Wüllhorst, F.; Maier, L.; Jansen, D.; Hering, D. BESMod—A Modelica Library providing Building Energy System Modules. In Proceedings of the American Modelica Conference, Dallas, TX, USA, 22–28 October 2022; Available online: https://github.com/RWTH-EBC/BESMod (accessed on 5 August 2022).
- Vering, C.; Engelpracht, M.; Göbel, S.; Hoseinpoori, S.; Wüllhorst, F.; Schwenzer, C.; Rademacher, M.; Hinrichs, S.; Chandra, F.; Mehrfeld, P.; et al. Open-Source vapor compression library (VCLib): Heat pump modeling for education and research. Comput. Appl. Eng. Educ. 2022, 30, 1498–1509. [Google Scholar] [CrossRef]
- Petzold, L.R. Description of DASSL: A Differential/Algebraic System Solver; Technical Report; Sandia National Laboratorias: Livermore, CA, USA, 1982. [Google Scholar]
- German Institute for Standardization. DIN EN 16798-1. Indoor Environmental Input Parameters for Design and Assessment of Energy Performance of Buildings Addressing Indoor Air Quality, Thermal Environment, Lighting and Acoustics; German Version EN 16798-1:2019; Technical Report; Beuth Verlag GmbH: Berlin, Germany, 2022. [Google Scholar]









| Device | ||||
|---|---|---|---|---|
| BH After Heat Pump | TDem,Bui | TGen,Out | TDem,DHW + ΔTLoa,DHW + ΔTHys,DHW/2 | TDHW,Top |
| BH in Storage | TDem,Bui | TBuf,Top | TDem,DHW + ΔTHys,DHW/2 | TDHW,Top |
| BH after Storage | TDem,Bui | TRad,In | TDem,DHW + ΔTHys,DHW/2 | TDHW,Top |
| Heat pump | THP,Out | THP,Out |
Publisher’s Note: MDPI stays neutral with regard to jurisdictional claims in published maps and institutional affiliations. |
© 2022 by the authors. Licensee MDPI, Basel, Switzerland. This article is an open access article distributed under the terms and conditions of the Creative Commons Attribution (CC BY) license (https://creativecommons.org/licenses/by/4.0/).
Share and Cite
Wüllhorst, F.; Vering, C.; Maier, L.; Müller, D. Integration of Back-Up Heaters in Retrofit Heat Pump Systems: Which to Choose, Where to Place, and How to Control? Energies 2022, 15, 7134. https://doi.org/10.3390/en15197134
Wüllhorst F, Vering C, Maier L, Müller D. Integration of Back-Up Heaters in Retrofit Heat Pump Systems: Which to Choose, Where to Place, and How to Control? Energies. 2022; 15(19):7134. https://doi.org/10.3390/en15197134
Chicago/Turabian StyleWüllhorst, Fabian, Christian Vering, Laura Maier, and Dirk Müller. 2022. "Integration of Back-Up Heaters in Retrofit Heat Pump Systems: Which to Choose, Where to Place, and How to Control?" Energies 15, no. 19: 7134. https://doi.org/10.3390/en15197134
APA StyleWüllhorst, F., Vering, C., Maier, L., & Müller, D. (2022). Integration of Back-Up Heaters in Retrofit Heat Pump Systems: Which to Choose, Where to Place, and How to Control? Energies, 15(19), 7134. https://doi.org/10.3390/en15197134

