A Critical Analysis of Modeling Aspects of D-STATCOMs for Optimal Reactive Power Compensation in Power Distribution Networks
Abstract
:1. Introduction
2. D-STATCOM Modeling Features
2.1. Approach A1 [8]
2.2. Approach A2 [7]
2.3. Proposed PCM–D-STATCOM Modeling
3. Implementation of Load Flow with Proposed D-STATCOM Model
3.1. Forward–Backward Sweep Load Flow
3.2. BIBC–BCBV-Matrix-Based Direct Load Flow
4. Optimal Allocation of D-STATCOMs (OADS)
4.1. Active Power Loss Reduction Index (APLRI)
4.2. Voltage Variation Minimization Index (VVMI)
4.3. Voltage Stability Improvement Index (VSII)
4.4. Annual Expenditure Index (AEI)
4.5. Multiobjective Function (MOF)
4.6. Constraints
- Power Balance Constraints:
- Voltage Constraint:
- Current Constraint:
- D-STATCOM Capacity Constraint:
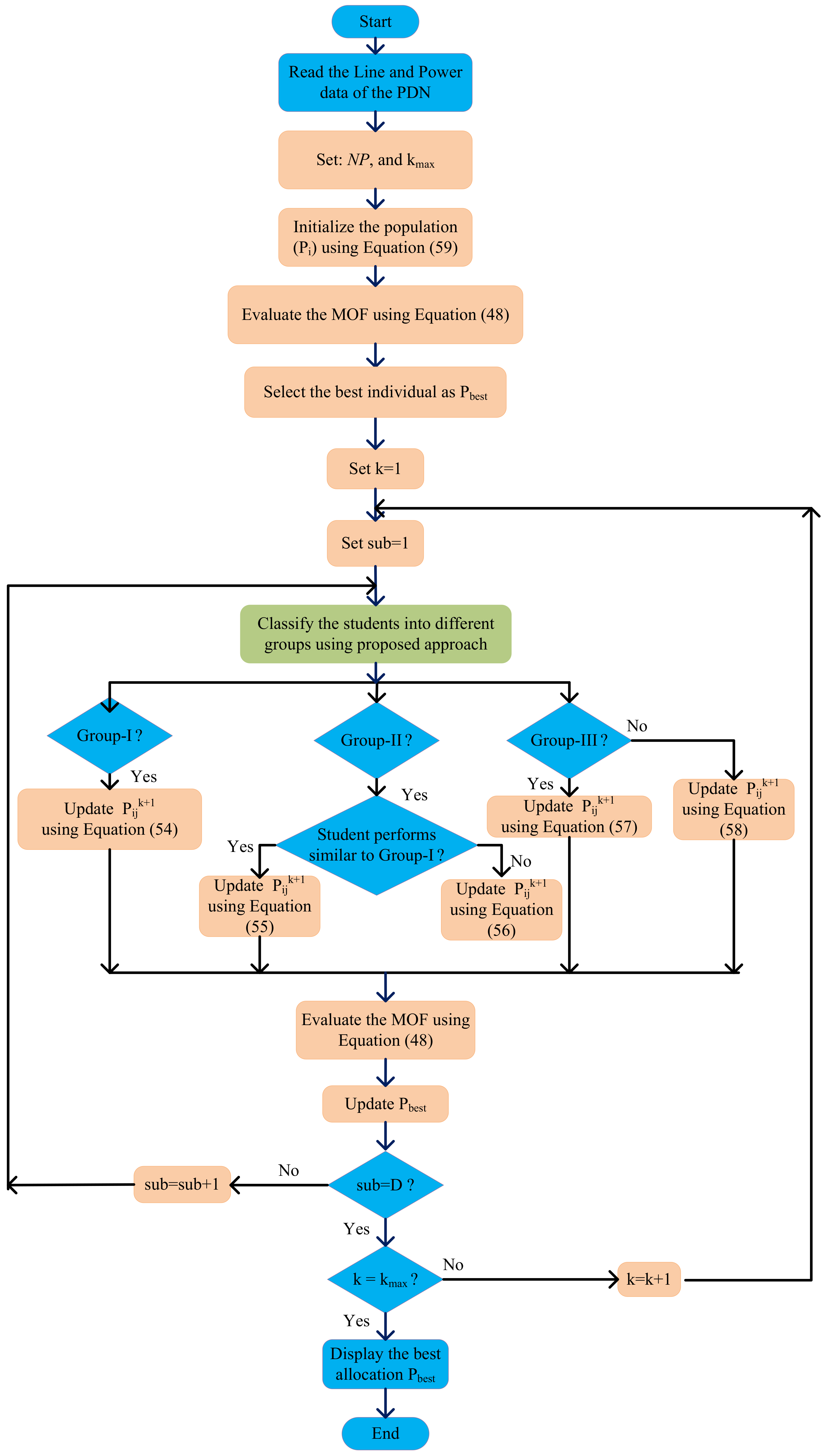
5. Proposed OADS Using (SPBO) Algorithm
5.1. Student-Psychology-Based Optimization (SPBO)
5.2. Implementation of SPBO Algorithm for Solving OADS
6. Results and Discussion
6.1. Integration of D-STATCOM in Load Flow
6.2. Validation of the Proposed D-STATCOM Allocation Method Using SPBO Algorithm
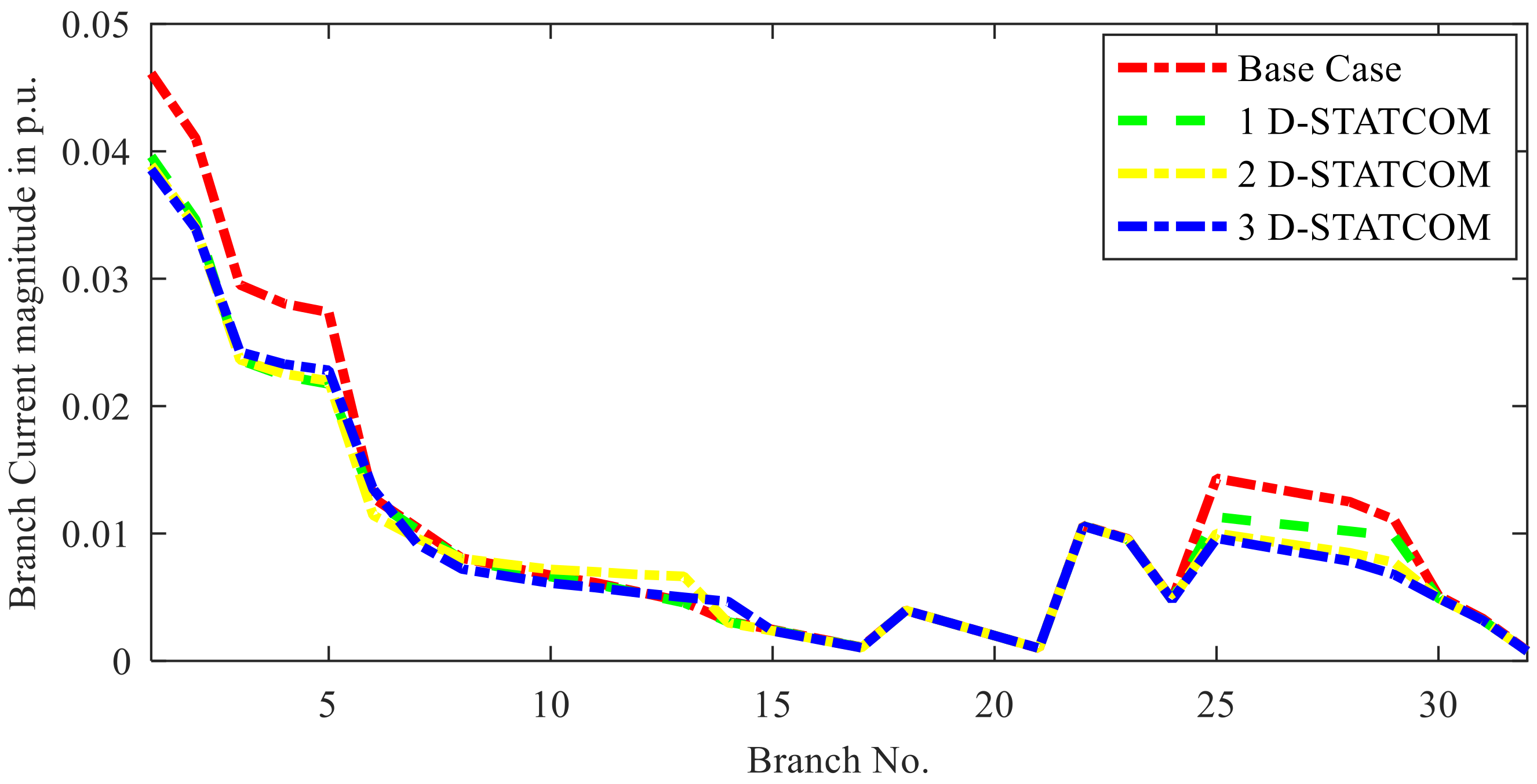
6.3. Performance Analysis of the PDN in Presence of Optimally Allocated D-STATCOMs
6.4. Economic Analysis of the PDN in Presence of Optimally Allocated D-STATCOMs
7. Conclusions
Author Contributions
Funding
Institutional Review Board Statement
Informed Consent Statement
Conflicts of Interest
References
- Bollen, M.H. What is power quality? Electr. Power Syst. Res. 2003, 66, 5–14. [Google Scholar] [CrossRef]
- Pan, J.; Teklu, Y.; Rahman, S.; Jun, K. Review of usage-based transmission cost allocation methods under open access. IEEE Trans. Power Syst. 2000, 15, 1218–1224. [Google Scholar]
- Hosseini, M.; Shayanfar, H.A.; Fotuhi-Firuzabad, M. Modeling of unified power quality conditioner (UPQC) in distribution systems load flow. Energy Convers. Manag. 2009, 50, 1578–1585. [Google Scholar] [CrossRef]
- Gupta, A.R.; Kumar, A. Impact of various load models on D-STATCOM allocation in DNO operated distribution network. Procedia Comput. Sci. 2018, 125, 862–870. [Google Scholar] [CrossRef]
- Hingorani, N.G. Introducing custom power. IEEE Spectr. 1995, 32, 41–48. [Google Scholar] [CrossRef]
- Committee of the IEEE Power and Energy Society. IEEE Guide for Application of Power Electronics for Power Quality Improvement on Distribution Systems Rated 1 kV Through 38 kV. Sponsored by the Transmission and Distribution Committee IEEE Power & Energy Society 2012. Available online: https://ieeexplore.ieee.org/document/6190701/citations#citations (accessed on 18 September 2022).
- Sanam, J.; Panda, A.K.; Ganguly, S. Optimal phase angle injection for reactive power compensation of distribution systems with the allocation of multiple distribution STATCOM. Arab. J. Sci. Eng. 2017, 42, 2663–2671. [Google Scholar] [CrossRef]
- Hosseini, M.; Shayanfar, H.A.; Fotuhi-Firuzabad, M. Modeling of D-STATCOM in distribution systems load flow. J. Zhejiang Univ.-Sci. A 2007, 8, 1532–1542. [Google Scholar] [CrossRef]
- Banerji, A.; Biswas, S.K.; Singh, B. D-STATCOM control algorithms: A review. Int. J. Power Electron. Drive Syst. 2012, 2, 285. [Google Scholar]
- Ramsay, S.M.; Cronin, P.E.; Nelson, R.J.; Bian, J.; Menendez, F.E. Using distribution static compensators (D-STATCOMs) to extend the capability of voltage-limited distribution feeders. In Proceedings of the Rural Electric Power Conference, Fort Worth, TX, USA, 28–30 April 1996; p. A4-18. [Google Scholar]
- Jazebi, S.; Hosseinian, S.H.; Vahidi, B. D-STATCOM allocation in distribution networks considering reconfiguration using differential evolution algorithm. Energy Convers. Manag. 2011, 52, 2777–2783. [Google Scholar] [CrossRef]
- Dehnavi, H.D.; Esmaeili, S. A new multiobjective fuzzy shuffled frog-leaping algorithm for optimal reconfiguration of radial distribution systems in the presence of reactive power compensators. Turk. J. Electr. Eng. Comput. Sci. 2013, 21, 864–881. [Google Scholar] [CrossRef]
- Sedighizadeh, M.; Eisapour-Moarref, A. The imperialist competitive algorithm for optimal multi-objective location and sizing of D-STATCOM in distribution systems considering loads uncertainty. INAE Lett. 2017, 2, 83–95. [Google Scholar] [CrossRef]
- Hussain, S.S.; Subbaramiah, M. An analytical approach for optimal location of D-STATCOM in radial distribution system. In Proceedings of the 2013 International Conference on Energy Efficient Technologies for Sustainability, Nagercoil, India, 10–12 April 2013; pp. 1365–1369. [Google Scholar]
- Devi, S.; Geethanjali, M. Optimal location and sizing determination of Distributed Generation and D-STATCOM using Particle Swarm Optimization algorithm. Int. J. Electr. Power Energy Syst. 2014, 62, 562–570. [Google Scholar] [CrossRef]
- Sanam, J.; Ganguly, S.; Panda, A.K. Distribution STATCOM with optimal phase angle injection model for reactive power compensation of radial distribution networks. Int. J. Numer. Model. Electron. Netw. Devices Fields 2017, 30, e2240. [Google Scholar] [CrossRef]
- Samal, P.; Mohanty, S.; Ganguly, S. Modelling and allocation of a D-STATCOM on the performance improvement of unbalanced radial distribution systems. J. Electr. Eng. 2016, 16, 323–332. [Google Scholar]
- Gupta, A.R.; Kumar, A. Optimal placement of D-STATCOM using sensitivity approaches in mesh distribution system with time variant load models under load growth. Ain Shams Eng. J. 2018, 9, 783–799. [Google Scholar] [CrossRef]
- Gupta, A.R.; Kumar, A. Energy saving using D-STATCOM placement in radial distribution system under reconfigured network. Energy Procedia 2016, 90, 124–136. [Google Scholar] [CrossRef]
- Yuvaraj, T.; Ravi, K.; Devabalaji, K.R. DSTATCOM allocation in distribution networks considering load variations using bat algorithm. Ain Shams Eng. J. 2017, 8, 391–403. [Google Scholar] [CrossRef]
- Yuvaraj, T.; Ravi, K. Multi-objective simultaneous DG and DSTATCOM allocation in radial distribution networks using cuckoo searching algorithm. Alex. Eng. J. 2018, 57, 2729–2742. [Google Scholar] [CrossRef]
- Kanwar, N.; Gupta, N.; Niazi, K.R.; Swarnkar, A. Improved cat swarm optimization for simultaneous allocation of DSTATCOM and DGs in distribution systems. J. Renew. Energy 2015, 2015, 189080. [Google Scholar] [CrossRef]
- Arya, A.K.; Kumar, A.; Chanana, S. Analysis of distribution system with D-STATCOM by gravitational search algorithm (GSA). J. Inst. Eng. (India) Ser. B 2019, 100, 207–215. [Google Scholar] [CrossRef]
- Dash, S.K.; Mishra, S. Simultaneous Optimal Placement and Sizing of D-STATCOMs Using a Modified Sine Cosine Algorithm. In Advances in Intelligent Computing and Communication; Springer: Singapore, 2021; pp. 423–436. [Google Scholar]
- Dash, S.K.; Mishra, S.; Raut, U.; Abdelaziz, A.Y. Optimal Allocation of DSTATCOM Units in Electric Distribution Network Using Improved Symbiotic Organisms Search Algorithms. In Proceedings of the 2021 International Conference in Advances in Power, Signal, and Information Technology (APSIT), Bhubaneswar, India, 8–10 October 2021; pp. 1–6. [Google Scholar]
- Sanam, J. Optimization of planning cost of radial distribution networks at different loads with the optimal placement of distribution STATCOM using differential evolution algorithm. Soft Comput. 2020, 24, 13269–13284. [Google Scholar] [CrossRef]
- Dash, S.K.; Mishra, S.; Raut, U.; Abdelaziz, A.; Hong, J.; Geem, Z.W. Optimal Planning of Multitype DGs and D-STATCOMs in Power Distribution Network using an Efficient Parameter Free Metaheuristic Algorithm. Energies 2022, 15, 3433. [Google Scholar] [CrossRef]
- Das, B.; Mukherjee, V.; Das, D. Student psychology-based optimization algorithm: A new population-based optimization algorithm for solving optimization problems. Adv. Eng. Softw. 2020, 146, 102804. [Google Scholar] [CrossRef]
- Balu, K.; Mukherjee, V. Optimal siting and sizing of distributed generation in radial distribution system using a novel student psychology-based optimization algorithm. Neural Comput. Appl. 2021, 33, 15639–15667. [Google Scholar] [CrossRef]
- Roy, R.; Mukherjee, V.; Singh, R.P. Model order reduction of proton exchange membrane fuel cell system using student psychology based optimization algorithm. Int. J. Hydrog. Energy 2021, 46, 37367–37378. [Google Scholar] [CrossRef]
- Das, B.; Barik, S.; Mukherjee, V.; Das, D. Application of mixed discrete student psychology-based optimization for optimal placement of unity power factor distributed generation and shunt capacitor. Int. J. Ambient. Energy 2022, accepted. [Google Scholar] [CrossRef]
- Mishra, S.; Das, D.; Paul, S. A simple algorithm for distribution system load flow with distributed generation. In Proceedings of the IEEE International Conference on Recent Advances and Innovations in Engineering (ICRAIE), Jaipur, India, 9–11 May 2014. [Google Scholar]
- Teng, J.H. A direct approach for distribution system load flow solutions. IEEE Trans. Power Deliv. 2003, 18, 882–887. [Google Scholar] [CrossRef]
- Chakravorty, M.; Das, D. Voltage stability analysis of radial distribution networks. Int. J. Electr. Power Energy Syst. 2001, 23, 129–135. [Google Scholar] [CrossRef]
- Mishra, S.; Das, D.; Paul, S. A comprehensive review on power distribution network reconfiguration. Energy Systems 2017, 8, 227–284. [Google Scholar] [CrossRef]
- Gampa, S.R.; Das, D. Optimum placement and sizing of DGs considering average hourly variations of load. Int. J. Electr. Power Energy Syst. 2015, 66, 25–40. [Google Scholar] [CrossRef]
- Taher, S.A.; Afsari, S.A. Optimal location and sizing of DSTATCOM in distribution systems by immune algorithm. Int. J. Electr. Power Energy Syst. 2014, 60, 34–44. [Google Scholar] [CrossRef]


















| Parameters | Base Case | 500 kVAr @ 18 | 1000 kVAr @ 33 | |||
|---|---|---|---|---|---|---|
| FBS-LF | DLF | FBS-LF | DLF | FBS-LF | DLF | |
| Simulation Time, Sec | 0.003075 | 0.005130 | 0.004685 | 005165 | 0.003321 | 0.005137 |
| No. of Iteration | 4 | 4 | 4 | 4 | 4 | 4 |
| Ploss, kW | 202.6650 | 202.6650 | 182.5309 | 182.4719 | 154.4535 | 154.3767 |
| Qloss, kVAr | 135.1327 | 135.1327 | 123.3050 | 123.2629 | 106.5591 | 106.5066 |
| Vmin, p.u. | 0.9131 | 0.9131 | 0.9212 | 0.9212 | 0.9226 | 0.9226 |
| SImin, p.u. | 0.6951 | 0.6951 | 0.7201 | 0.7201 | 0.7246 | 0.7246 |
| Parameters | Base Case | 300 kVAr @ 16 | 1000 kVAr @ 9 | |||
|---|---|---|---|---|---|---|
| FBS-LF | BB-DLF | FBS-LF | BB-DLF | FBS-LF | BB-DLF | |
| Simulation Time, Sec | 0.006032 | 0.010496 | 0.008924 | 0.010470 | 0.006214 | 0.013345 |
| No. of Iteration | 4 | 4 | 4 | 4 | 4 | 4 |
| Ploss, kW | 129.5500 | 129.5500 | 115.9553 | 115.9209 | 104.5432 | 103.9642 |
| Qloss, kVAr | 111.6786 | 111.6786 | 98.5217 | 98.4970 | 84.8979 | 84.3043 |
| Vmin, p.u. | 0.9081 | 0.9081 | 0.9237 | 0.9238 | 0.9319 | 0.9321 |
| SImin, p.u. | 0.6801 | 0.6801 | 0.7241 | 0.7242 | 0.7542 | 0.7549 |
| Methods | Ndstat | Location | D-STATCOM Size, MVAr | Ploss, kW | Worst Ploss, kW | Average Ploss, kW | SD of Ploss, kW |
|---|---|---|---|---|---|---|---|
| Base case | 0 | – | – | 202.6 | - | - | - |
| MoSCA [24] | 1 | 30 | 1.3060 | 143.5 | - | - | - |
| Proposed | 1 | 30 | 1.3154 | 143.5 | 143.5963 | 143.5963 | 1.04 × 10−14 |
| GA [37] | 1 | 12 | 1114.2 | 173.9 | - | - | - |
| IA [37] | 1 | 12 | 0.9624 | 171.8 | - | - | - |
| DE [26] | 1 | 30 | 1.2527 | 143.5 | - | - | - |
| MoSCA [24] | 2 | 30 10 | 0.6645 1.0561 | 137.8 | - | - | - |
| Proposed | 2 | 30 12 | 1.1109 0.4936 | 135.7 | 135.7480 | 135.7480 | 1.04 × 10−9 |
| MoSCA [24] | 3 | 30 4 11 | 0.7713 0.9933 0.4251 | 135.2 | - | - | - |
| Proposed | 3 | 24 13 30 | 0.5555 0.4005 1.0890 | 132.1 | 132.1685 | 132.1683 | 3.48 × 10−5 |
| Optimal Bus | Optimal D-STATCOM Rating, MVAr | RPL, kW | Vmin, p.u. | VSIc | %APLRI | %VVMI | %VSII | %AEI | MOF |
|---|---|---|---|---|---|---|---|---|---|
| 30 | 1.5810 | 145.9916 | 0.9280 | 0.7415 | 0.7204 | 0.5369 | 0.8477 | 0.9859 | 0.7139 |
| 14 30 | 0.7012 1.2669 | 141.8367 | 0.9508 | 0.8174 | 0.6999 | 0.3466 | 0.5990 | 0.9849 | 0.6360 |
| 15 7 30 | 0.4651 0.8283 1.0419 | 139.1840 | 0.9526 | 0.8236 | 0.6868 | 0.3141 | 0.5785 | 0.9843 | 0.6190 |
| Optimal Bus | Optimal D-STATCOM Rating, MVAr | RPL, kW | Vmin, p.u. | VSIc | %APLRI | %VVMI | %VSII | %AEI | MOF |
|---|---|---|---|---|---|---|---|---|---|
| 7 | 1.7763 | 107.7685 | 0.9369 | 0.7707 | 0.8319 | 0.3726 | 0.7169 | 0.9920 | 0.7360 |
| 7 14 | 1.4473 0.3142 | 102.1399 | 0.9457 | 0.7999 | 0.7884 | 0.3351 | 0.6254 | 0.9899 | 0.6917 |
| 5 15 9 | 1.2129 0.2428 0.7508 | 101.0208 | 0.9498 | 0.8137 | 0.7798 | 0.2911 | 0.5823 | 0.9895 | 0.6727 |
| Parameters | PDN | Base Case | Ndstat = 1 | Ndstat = 2 | Ndstat = 3 |
|---|---|---|---|---|---|
| AE0 (USD) | (33-bus) | 2.6895 × 106 | - | - | - |
| (51-bus) | 1.7802 × 106 | - | - | - | |
| AEdstat (USD) | (33-bus) | - | 2.6515 × 106 | 2.6489 × 106 | 2.6472 × 106 |
| (51-bus) | - | 1.7660 × 106 | 1.7621 × 106 | 1.7615 × 106 | |
| Savings = AE0–AEdstat (USD) | (33-bus) | - | 3.8016 × 104 | 4.0643 × 104 | 4.2323 × 104 |
| (51-bus) | - | 1.4221 × 104 | 1.8049 × 104 | 1.8684 × 104 |
Publisher’s Note: MDPI stays neutral with regard to jurisdictional claims in published maps and institutional affiliations. |
© 2022 by the authors. Licensee MDPI, Basel, Switzerland. This article is an open access article distributed under the terms and conditions of the Creative Commons Attribution (CC BY) license (https://creativecommons.org/licenses/by/4.0/).
Share and Cite
Dash, S.K.; Mishra, S.; Abdelaziz, A.Y. A Critical Analysis of Modeling Aspects of D-STATCOMs for Optimal Reactive Power Compensation in Power Distribution Networks. Energies 2022, 15, 6908. https://doi.org/10.3390/en15196908
Dash SK, Mishra S, Abdelaziz AY. A Critical Analysis of Modeling Aspects of D-STATCOMs for Optimal Reactive Power Compensation in Power Distribution Networks. Energies. 2022; 15(19):6908. https://doi.org/10.3390/en15196908
Chicago/Turabian StyleDash, Subrat Kumar, Sivkumar Mishra, and Almoataz Y. Abdelaziz. 2022. "A Critical Analysis of Modeling Aspects of D-STATCOMs for Optimal Reactive Power Compensation in Power Distribution Networks" Energies 15, no. 19: 6908. https://doi.org/10.3390/en15196908
APA StyleDash, S. K., Mishra, S., & Abdelaziz, A. Y. (2022). A Critical Analysis of Modeling Aspects of D-STATCOMs for Optimal Reactive Power Compensation in Power Distribution Networks. Energies, 15(19), 6908. https://doi.org/10.3390/en15196908

