Determinants of Residential Consumers’ Acceptance of a Utility-Scale Battery Energy Storage System in Malaysia: Technology Acceptance Model Theory from a Different Perspective
Abstract
:1. Introduction
1.1. Motivations
1.2. Related Works
1.3. Contributions
1.4. Organization of the Paper
2. Literature Review and Hypotheses Development
2.1. Review of Consumer Acceptance of BESS
2.2. Technology Acceptance Framework (TAF) of Sustainable Energy Acceptance
- The consumer’s trust in BESS and their combined effects of affect and cognition (the perceived cost, perceived risk, perceived benefit and anticipated affect) of BESS;
- The consumer’s combined effects of affect and cognition (the perceived cost, perceived risk, perceived benefit and anticipated effect) of BESS and their attitude towards BESS;
- The consumer’s outcome evaluation (attitude and subjective norms) and perceived behavioral control towards BESS and their intention to use BESS in the future. The research framework of this study, adopted from a comprehensive framework of sustainable energy acceptance developed by [27], is shown in Figure 2.
2.3. Hypothesis Development
2.3.1. Consumer’s Trust in BESS and the Combined Effects of Affect and Cognition (the Perceived Cost, Perceived Risk, Perceived Benefit and Anticipated Affect) on BESS
2.3.2. Consumers’ Combined Effects of Affect and Cognition (Perceived Cost, Perceived Risk, Perceived Benefit and Anticipated Effect) of BESS and Their Attitude towards BESS
2.3.3. Consumer’s Outcome Evaluation (Attitude and Subjective Norms) and Perceived Behavioral Control towards BESS and Their Intention to Use BESS in the Future
3. Methods
4. Results
4.1. Sample Characteristics
4.2. Data Analysis and Results
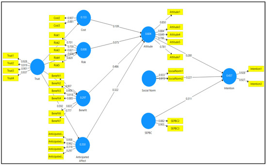
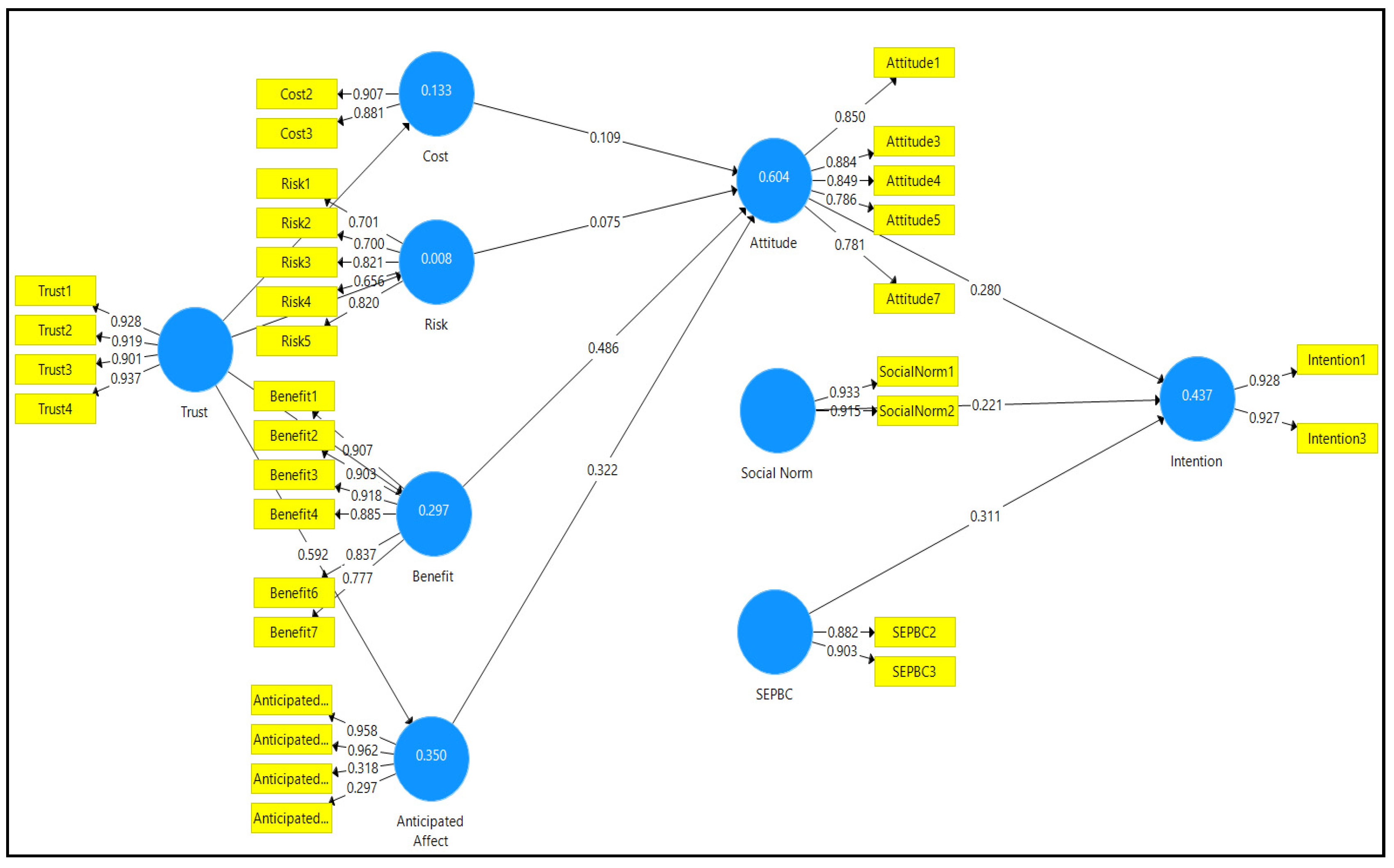
4.3. Structural Model Evaluation
4.4. Hypotheses Testing
5. Results Discussion
6. Conclusions and Future Works
Author Contributions
Funding
Institutional Review Board Statement
Informed Consent Statement
Data Availability Statement
Acknowledgments
Conflicts of Interest
References
- Malaysia’s Energy Transition Plan 2021–2040 Featured at the Special Meeting of Asean Ministers on Energy and the Minister of Economy, Trade and Industry of Japan; Ministry of Energy and Natural Resources: Putrajaya, Malaysia, 2021; Available online: https://www.ketsa.gov.my/ms-my/pustakamedia/KenyataanMedia/Press%20Release%20ASEAN%20Energy%20Meeting%2021%20June%202021.pdf (accessed on 1 March 2022).
- Berhad, T.N. Energising a Sustainable Tomorrow 2020, Issue Integrated Annual Report. Available online: https://www.tnb.com.my/assets/annual_report/TNB_Sustainability_Report_2020.pdf (accessed on 12 March 2022).
- Sustainable Energy Development Authority. Available online: http://www.seda.gov.my/reportal/re-incentive/ (accessed on 13 March 2022).
- Alam, M.J.E.; Muttaqi, K.M.; Sutanto, D. Mitigation of Rooftop Solar PV Impacts and Evening Peak Support by Managing Available Capacity of Distributed Energy Storage Systems. IEEE Trans. Power Syst. 2013, 28, 3874–3884. [Google Scholar] [CrossRef]
- Zahedi, A. Maximizing solar PV energy penetration using energy storage technology. Renew. Sustain. Energy Rev. 2011, 15, 866–870. [Google Scholar] [CrossRef]
- Lau, L.-S.; Senadjki, A.; Ching, S.-L.; Choong, C.-K. Solar photovoltaic as a means to sustainable energy consumption in Malaysia: The role of knowledge and price value. Energy Sources Part B Econ. Plan. Policy 2021, 16, 303–323. [Google Scholar] [CrossRef]
- Gaede, J.; Rowlands, I.H. How ‘transformative’ is energy storage? Insights from stakeholder perceptions in Ontario. Energy Res. Soc. Sci. 2018, 44, 268–277. [Google Scholar] [CrossRef]
- Koirala, B.P.; van Oost, E.; van der Windt, H. Community energy storage: A responsible innovation towards a sustainable energy system? Appl. Energy 2018, 231, 570–585. [Google Scholar] [CrossRef]
- Roelich, K.; Bale, C. Municipal energy companies in the UK: Motivations and barriers. In International Symposium for Next Generation Infrastructure Conference Proceedings: 30 September–1 October 2014 International Institute of Applied Systems Analysis (IIASA), Schloss Laxenburg, Vienna, Austria; UCL STEaPP: London, UK, 2015. [Google Scholar]
- Burlinson, A.; Giulietti, M. Non-traditional business models for city-scale energy storage: Evidence from UK case studies. Econ. E Politica Ind. 2018, 45, 215–242. [Google Scholar] [CrossRef]
- Sidhu, A.S.; Pollitt, M.G.; Anaya, K.L. A social cost benefit analysis of grid-scale electrical energy storage projects: A case study. Appl. Energy 2018, 212, 881–894. [Google Scholar] [CrossRef]
- Hameer, S.; van Niekerk, J.L. A review of large-scale electrical energy storage. Int. J. Energy Res. 2015, 39, 1179–1195. [Google Scholar] [CrossRef]
- Lai, C.S.; Locatelli, G. Economic and financial appraisal of novel large-scale energy storage technologies. Energy 2021, 214, 118954. [Google Scholar] [CrossRef]
- Agnew, S.; Dargusch, P. Consumer preferences for household-level battery energy storage. Renew. Sustain. Energy Rev. 2017, 75, 609–617. [Google Scholar] [CrossRef]
- Benedetti, D.; Agnelli, J.; Gagliardi, A.; Dini, P.; Saponara, S. Design of an Off-Grid Photovoltaic Carport for a Full Electric Vehicle Recharging. In Proceedings of the 2020 IEEE International Conference on Environment and Electrical Engineering and 2020 IEEE Industrial and Commercial Power Systems Europe (EEEIC/I&CPS Europe), Madrid, Spain, 9–12 June 2020; pp. 1–6. [Google Scholar]
- Saini, P.; Gidwani, L. An investigation for battery energy storage system installation with renewable energy resources in distribution system by considering residential, commercial and industrial load models. J. Energy Storage 2022, 45, 103493. [Google Scholar] [CrossRef]
- Hannan, M.A.; Wali, S.B.; Ker, P.J.; Abd Rahman, M.S.; Mansor, M.; Ramachandaramurthy, V.K.; Dong, Z.Y. Battery energy-storage system: A review of technologies, optimization objectives, constraints, approaches, and outstanding issues. J. Energy Storage 2021, 42, 103023. [Google Scholar] [CrossRef]
- Tan, K.M.; Babu, T.S.; Ramachandaramurthy, V.K.; Kasinathan, P.; Solanki, S.G.; Raveendran, S.K. Empowering smart grid: A comprehensive review of energy storage technology and application with renewable energy integration. J. Energy Storage 2021, 39, 102591. [Google Scholar] [CrossRef]
- Sarhan, A.; Ramachandaramurthy, V.K.; Kiong, T.S.; Ekanayake, J. Impact of techno-economic parameters on the power systems model with high share of renewable energy and energy storage. Int. Trans. Electr. Energy Syst. 2021, 31, e13073. [Google Scholar] [CrossRef]
- Koh, Y.; Mateer, H.; Preclaw, R.; Price, G.; Chen, B. The solar vortex: Credit implications of electric grid defection. Barclays 2014. Available online: https://www.fiasi.org/events/event-journal/388-the-solar-vortex-credit-implications-of-electric-grid-defection (accessed on 15 April 2022).
- Olabi, A.G.; Wilberforce, T.; Sayed, E.T.; Abo-Khalil, A.G.; Maghrabie, H.M.; Elsaid, K.; Abdelkareem, M.A. Battery energy storage systems and SWOT (strengths, weakness, opportunities, and threats) analysis of batteries in power transmission. Energy 2022, 254, 123987. [Google Scholar] [CrossRef]
- Emmerich, P.; Hülemeier, A.-G.; Jendryczko, D.; Baumann, M.J.; Weil, M.; Baur, D. Public acceptance of emerging energy technologies in context of the German energy transition. Energy Policy 2020, 142, 111516. [Google Scholar] [CrossRef]
- Hoffmann, E.; Mohaupt, F. Joint Storage: A Mixed-Method Analysis of Consumer Perspectives on Community Energy Storage in Germany. Energies 2020, 13, 3025. [Google Scholar] [CrossRef]
- Gaede, J.; Jones, C.R.; Ganowski, S.; Rowlands, I.H. Understanding lay-public perceptions of energy storage technologies: Preliminary results of a questionnaire conducted in Canada. Energy Rep. 2020, 6, 249–258. [Google Scholar] [CrossRef]
- Thomas, G.; Demski, C.; Pidgeon, N. Deliberating the social acceptability of energy storage in the UK. Energy Policy 2019, 133, 110908. [Google Scholar] [CrossRef]
- Jones, C.R.; Gaede, J.; Ganowski, S.; Rowlands, I.H. Understanding lay-public perceptions of energy storage technologies: Results of a questionnaire conducted in the UK. Energy Procedia 2018, 151, 135–143. [Google Scholar] [CrossRef]
- Huijts, N.M.A.; Molin, E.J.E.; Steg, L. Psychological factors influencing sustainable energy technology acceptance: A review-based comprehensive framework. Renew. Sustain. Energy Rev. 2012, 16, 525–531. [Google Scholar] [CrossRef]
- Huijts, N.M.A.; Molin, E.J.E.; van Wee, B. Hydrogen fuel station acceptance: A structural equation model based on the technology acceptance framework. J. Environ. Psychol. 2014, 38, 153–166. [Google Scholar] [CrossRef]
- Proka, A.; Hisschemöller, M.; Loorbach, D. When top-down meets bottom-up: Is there a collaborative business model for local energy storage? Energy Res. Soc. Sci. 2020, 69, 101606. [Google Scholar] [CrossRef]
- Davis, F.D. Perceived Usefulness, Perceived Ease of Use, and User Acceptance of Information Technology. MIS Q. 1989, 13, 319–340. [Google Scholar] [CrossRef]
- Ajzen, I. The theory of planned behavior. Organ. Behav. Hum. Decis. Processes 1991, 50, 179–211. [Google Scholar] [CrossRef]
- Ajzen, I. Nature and Operation of Attitudes. Annu. Rev. Psychol. 2001, 52, 27–58. [Google Scholar] [CrossRef]
- Venkatesh, V.; Morris, M.G.; Davis, G.B.; Davis, F.D. User acceptance of information technology: Toward a unified view. MIS Q. 2003, 27, 425–478. [Google Scholar] [CrossRef]
- Siegrist, M.; Cvetkovich, G. Perception of Hazards: The Role of Social Trust and Knowledge. Risk Anal. 2000, 20, 713–720. [Google Scholar] [CrossRef]
- Montijn-Dorgelo, F.N.H.; Midden, C.J.H. The role of negative associations and trust in risk perception of new hydrogen systems. J. Risk Res. 2008, 11, 659–671. [Google Scholar] [CrossRef]
- Faul, F.; Erdfelder, E.; Buchner, A.; Lang, A.G. Statistical power analyses using G* Power 3.1: Tests for correlation and regression analyses. Behav. Res. Methods 2009, 41, 1149–1160. [Google Scholar] [CrossRef] [PubMed]
- Kline, R.B. Principles and Practice of Structural Equation Modeling; Guilford Publications: New York, NY, USA, 2015. [Google Scholar]
- Amran, A.; Yon, L.C.; Kiumarsi, S.; Jaaffar, A.H. Intellectual human capital, corporate social innovation and sustainable development: A conceptual framework. Int. J. Innov. Sustain. Dev. 2021, 15, 75–99. [Google Scholar] [CrossRef]
- Hair, J.F.; Risher, J.J.; Sarstedt, M.; Ringle, C.M. When to use and how to report the results of PLS-SEM. Eur. Bus. Rev. 2019, 31, 2–24. [Google Scholar] [CrossRef]
- Isa, S.M.; Hamid, M.A.; Kiumarsi, S.; Jaaffar, A.H. Integrating innovation and sustainability into tour operator business. Int. J. Innov. Sustain. Dev. 2021, 15, 458–474. [Google Scholar] [CrossRef]
- Gefen, D.; Straub, D.; Boudreau, M.-C. Structural equation modeling and regression: Guidelines for research practice. Commun. Assoc. Inf. Syst. 2000, 4, 7. [Google Scholar] [CrossRef]
- Hair, J.F., Jr.; Sarstedt, M.; Ringle, C.M.; Gudergan, S.P. Advanced Issues in Partial Least Squares Structural Equation Modeling; SAGE Publications: Thousand Oaks, CA, USA, 2017. [Google Scholar]
- Henseler, J.; Hubona, G.; Ray, P.A. Using PLS path modeling in new technology research: Updated guidelines. Ind. Manag. Data Syst. 2016, 116, 2–20. [Google Scholar] [CrossRef]
- Kim, D.K.; Yoneoka, S.; Banatwala, A.Z.; Kim, Y.T. Handbook on Battery Energy Storage System; Asian Development Bank: Manila, Philippines, 2018; Available online: https://www.adb.org/sites/default/files/publication/479891/handbook-battery-energy-storage-system.pdf (accessed on 15 April 2022).
- Cohen, J. Statistical Power Analysis for the Behavioral Sciences, 2nd ed.; Lawrence Erlbaum Associates Inc.: Hillsdale, NJ, USA, 1998; Volume 13. [Google Scholar]
- Heymans, C.; Walker, S.B.; Young, S.B.; Fowler, M. Economic analysis of second use electric vehicle batteries for residential energy storage and load-levelling. Energy Policy 2014, 71, 22–30. [Google Scholar] [CrossRef]



| No | Benefits | Author |
|---|---|---|
| 1. | BESS is one of the important technologies in energy management as it facilitates consumers’ reduction of energy losses and improves energy efficiency in various energy systems. | [16] |
| 2. | BESS can be one of the solutions to the problem of high and irregular voltage problems which arise due to the access of renewable energy sources by distribution networks. | [17] |
| 3. | BESS can be used to maintain energy systems’ stability, reduce power quality problems in micro-grid systems and match demand with supply. | [18] |
| 4. | BESS has environmental benefits by reducing the use of fossil fuel sources to meet the energy demand, thus reducing the release of carbon dioxide emission into the atmosphere. | [19] |
| 5. | BESS has become an important technology for renewable energy resources and, with its availability, can increase the promotion of renewable energy resources such as solar energy and others. | [15] |
| No | Authors | Sample | Methods/Framework | Variables | Findings |
|---|---|---|---|---|---|
| 1 | [22] | 1247 public in Germany, distributed through social networks | Technology Acceptance Framework [27,28] Questionnaire Survey and Structural Equation Modelling | IVs: Perceived problems (5 items); Trust in industry (3 items); Trust in municipalities (4 items); and environmental identity (3 items) Mediating Variables: Perceived effects (7 items); and affect (1 item) DVs: General acceptance (1 item) and Local acceptance (1 item) | Significant:
|
| 2 | [23] | About 607 consumers in Germany | Online survey (474), focus groups (45), questionnaire (neighborhood—53), workshop (neighborhood—35) | Motives for storage acquisition; Perceived risks (not tabulated); Ownership preference; Willingness to participate; Residential vs. Community installations; Conditions preference for community ES; Trust in stakeholders; and potential energy provision and storage services | The interest in energy storage services is strongly dependent on the consumers’ perceptions of the costs versus potential savings. |
| 3 | [25] | 46 British public | Deliberative workshops | Awareness and salience; Perceived risks and benefits—Aesthetics and spatial impacts; efficiency, environment and sustainability; reliability; safety; technological progress; Fairness; Independence; and Convenience. | Storage technologies are viewed as ambiguous, and acceptance is likely to be conditional on whether they can be designed, regulated, and governed in ways that address technical concerns about safety, environmental impacts and reliability while also addressing societal desires for equity and the protection of vulnerable groups. |
| 4 | [24] | 1022 Canadian adult population | Online Survey | DV: Intention to support IVs: Positive effect; Perceived benefits; Social norms; Attitude; Costs (justified); Self-claimed knowledge; Problem perception; Perceived risks; Trust in developers; Environmental values; Negative affect; Climate change; Self-efficacy; and Costs (better spent elsewhere) | Significant and positive:
|
| 5 | [26] | 1044 UK adult population | Same as above | Same as above | Significant and positive
|
| 6 | [29] | Employees from the network operator’s numerous departments and roles, the Tegenstroom’s director, and directors of renewable energy cooperatives in the Netherlands (17 semi-structured interviews) | Semi Structured Interview | Societal benefits Societal costs Barriers and opportunities—policies and political power; organizational logic and sector structure; knowledge base; user practices; cultural significance; technology and infrastructure. | The stakeholders involved have different perceptions of the benefits of the neighborhood battery concept, and their expectations are not always aligned. |
| Gender | Frequency | Percentage | Industry | Frequency | Percentage |
|---|---|---|---|---|---|
| Male | 153 | 46.2 | Agriculture, Food and Natural Resources | 8 | 2.4 |
| Female | 178 | 53.8 | Architecture and Construction | 16 | 4.8 |
| Age | Frequency | Percentage | Arts, Audio/Video Technology and Communication | 5 | 1.5 |
| Less than 20 | 4 | 1.2 | Education and Training | 137 | 41.4 |
| 20–30 | 105 | 31.7 | Government and Public Administration | 25 | 7.6 |
| 31–40 | 111 | 33.5 | Hospitality and Tourism | 3 | 0.9 |
| 41–50 | 87 | 26.3 | Information Technology | 17 | 5.1 |
| 51 and above | 24 | 7.3 | Manufacturing | 44 | 13.3 |
| Ethnicity | Frequency | Percentage | Other | 76 | 23 |
| Malay/Bumiputera/Sabah/Sarawak | 261 | 78.9 | Estimated Monthly Income (Household) | Frequency | Percentage |
| Chinese | 49 | 14.8 | B40 (Earning below $1154.34) | 114 | 34.4 |
| Indian | 19 | 5.7 | M40 ($1154.58 to $2608.59) | 147 | 44.4 |
| Other | 2 | 0.6 | T20 (Earning more than $2608.59) | 70 | 21.1 |
| Education Status | Frequency | Percentage | 1 USD = 4.2015 MYR (Average currency in 2020) | ||
| Secondary School | 8 | 2.4 | Residency | Frequency | Percentage |
| Certificate | 5 | 1.5 | Selangor/Putrajaya/Kuala Lumpur | 214 | 64.7 |
| Diploma/Equivalent | 21 | 6.3 | Perlis/Kedah/Pulau Pinang/Perak | 69 | 20.8 |
| Bachelor’s Degree/Equivalent | 161 | 48.6 | Kelantan/Terengganu/Pahang | 30 | 9.1 |
| Master’s Degree/Equivalent | 49 | 14.8 | Negeri Sembilan/Melaka/Johor | 17 | 5.1 |
| PhD/Doctoral Degree/Equivalent | 85 | 25.7 | Sabah/Sarawak/Labuan | 1 | 0.3 |
| Other | 2 | 0.6 | Current Settlement Area | Frequency | Percentage |
| Current Position | Frequency | Percentage | Rural Area | 60 | 18.1 |
| Professional | 121 | 36.6 | Suburban Area | 65 | 19.6 |
| Top Management | 11 | 3.3 | Urban Area | 206 | 62.2 |
| Middle Management | 37 | 11.2 | Current Type of Residence | Frequency | Percentage |
| Supervisory | 12 | 3.6 | Village House/Long House | 10 | 3 |
| Administrative or Clerical | 20 | 6 | Flat | 18 | 5.4 |
| Technical | 23 | 6.9 | Apartment | 41 | 12.4 |
| Housewife | 5 | 1.5 | Condominium | 34 | 10.3 |
| Retiree | 4 | 1.2 | Townhouse | 6 | 1.8 |
| Full Time Student | 85 | 25.7 | Terraces | 159 | 48 |
| Other | 13 | 3.9 | Semi Detached | 19 | 5.7 |
| Household Size | Frequency | Percentage | Cluster House | 6 | 1.8 |
| 0 to 3 | 77 | 23.3 | Bungalow | 38 | 11.5 |
| 4 to 6 | 203 | 61.3 | |||
| 7 and above | 51 | 15.4 |
| Construct | Item | Loadings | CR | AVE |
|---|---|---|---|---|
| Trust | Trust 1 | 0.928 | 0.957 | 0.849 |
| Trust 2 | 0.919 | |||
| Trust 3 | 0.901 | |||
| Trust 4 | 0.937 | |||
| Cost | Cost 1 | Deleted | 0.889 | 0.799 |
| Cost 2 | 0.906 | |||
| Cost 3 | 0.882 | |||
| Benefit | Benefit1 | 0.905 | 0.95 | 0.761 |
| Benefit2 | 0.901 | |||
| Benefit3 | 0.916 | |||
| Benefit4 | 0.886 | |||
| Benefit5 | Deleted | |||
| Benefit6 | 0.837 | |||
| Benefit7 | 0.777 | |||
| Risk | Risk1 | 0.639 | 0.846 | 0.53 |
| Risk2 | 0.638 | |||
| Risk3 | 0.858 | |||
| Risk4 | 0.601 | |||
| Risk5 | 0.861 | |||
| Anticipated Affect | AnticipatedAffect1 | 0.954 | 0.772 | 0.512 |
| AnticipatedAffect2 | 0.959 | |||
| AnticipatedAffect3 | Deleted | |||
| AnticipatedAffect4 | 0.339 | |||
| AnticipatedAffect5 | 0.318 | |||
| Attitude | Attitude1 | 0.85 | 0.918 | 0.691 |
| Attitude2 | Deleted | |||
| Attitude3 | 0.884 | |||
| Attitude4 | 0.849 | |||
| Attitude5 | 0.786 | |||
| Attitude6 | Deleted | |||
| Attitude7 | 0.781 | |||
| Social Norm | SocialNorm1 | 0.933 | 0.921 | 0.854 |
| SocialNorm2 | 0.915 | |||
| SocialNorm3 | Deleted | |||
| SEPBC | SEPBC1 | Deleted | 0.887 | 0.797 |
| SEPBC2 | 0.882 | |||
| SEPBC3 | 0.903 | |||
| Intention | Intention1 | 0.928 | 0.925 | 0.861 |
| Intention2 | Deleted | |||
| Intention3 | 0.927 |
| Fornell–Larcker Criterion | Heterotrait–Monotrait Ratio (HTMT) | ||||||||||||||||||
|---|---|---|---|---|---|---|---|---|---|---|---|---|---|---|---|---|---|---|---|
| AA | ATT | BE | CO | INT | RI | SE | SN | TR | AA | ATT | BE | CO | INT | RI | SE | SN | TR | ||
| AA | 0.713 | AA | |||||||||||||||||
| ATT | 0.661 | 0.831 | ATT | 0.638 | |||||||||||||||
| BE | 0.649 | 0.722 | 0.873 | BE | 0.632 | 0.788 | |||||||||||||
| CO | 0.592 | 0.614 | 0.545 | 0.894 | CO | 0.403 | 0.358 | 0.243 | |||||||||||
| INT | 0.573 | 0.612 | 0.468 | 0.535 | 0.928 | INT | 0.509 | 0.622 | 0.524 | 0.678 | |||||||||
| RI | 0.492 | 0.537 | 0.483 | 0.516 | 0.651 | 0.743 | RI | 0.259 | 0.128 | 0.174 | 0.464 | 0.207 | |||||||
| SE | 0.314 | 0.394 | 0.313 | 0.378 | 0.549 | 0.171 | 0.893 | SE | 0.354 | 0.48 | 0.367 | 0.696 | 0.672 | 0.357 | |||||
| SN | 0.226 | 0.294 | 0.208 | 0.365 | 0.532 | 0.081 | 0.504 | 0.924 | SN | 0.443 | 0.714 | 0.545 | 0.48 | 0.657 | 0.142 | 0.639 | |||
| TR | 0.013 | 0.113 | 0.054 | 0.151 | 0.051 | 0.089 | 0.473 | 0.534 | 0.921 | TR | 0.522 | 0.67 | 0.578 | 0.434 | 0.733 | 0.112 | 0.563 | 0.604 | |
| Relationship | Std Beta | Std Error | t-Value | Decision | R2 | F2 | Q2 | |
|---|---|---|---|---|---|---|---|---|
| H1a | Trust → Cost | 0.365 | 0.062 | 5.876 ** | Supported | 0.133 | 0.153 | 0.101 |
| H1b | Trust → Risk | 0.089 | 0.092 | 0.968 | Not Supported | 0.008 | 0.008 | 0.001 |
| H1c | Trust → Benefit | 0.545 | 0.062 | 8.735 ** | Supported | 0.297 | 0.422 | 0.222 |
| H1d | Trust → Anticipated Affect | 0.592 | 0.055 | 10.779 ** | Supported | 0.35 | 0.539 | 0.163 |
| H2a | Cost → Attitude | 0.109 | 0.038 | 2.858 * | Supported | 0.599 | 0.027 | 0.407 |
| H2b | Risk →Attitude | 0.075 | 0.052 | 1.425 | Not Supported | 0.599 | 0.014 | 0.407 |
| H2c | Benefit → Attitude | 0.486 | 0.053 | 9.153 ** | Supported | 0.599 | 0.341 | 0.407 |
| H2d | Anticipated Affect → Attitude | 0.322 | 0.045 | 7.177 ** | Supported | 0.599 | 0.149 | 0.407 |
| H3 | Attitude → Intention | 0.28 | 0.059 | 4.726 ** | Supported | 0.431 | 0.085 | 0.367 |
| H4 | Social Norm → Intention | 0.221 | 0.067 | 3.293 ** | Supported | 0.431 | 0.126 | 0.367 |
| H5 | SEPBC → Intention | 0.311 | 0.05 | 6.158 ** | Supported | 0.431 | 0.047 | 0.367 |
Publisher’s Note: MDPI stays neutral with regard to jurisdictional claims in published maps and institutional affiliations. |
© 2022 by the authors. Licensee MDPI, Basel, Switzerland. This article is an open access article distributed under the terms and conditions of the Creative Commons Attribution (CC BY) license (https://creativecommons.org/licenses/by/4.0/).
Share and Cite
Jaaffar, A.H.; Majid, N.A.; Alrazi, B.; Ramachandaramurty, V.K.; Dahlan, N.Y. Determinants of Residential Consumers’ Acceptance of a Utility-Scale Battery Energy Storage System in Malaysia: Technology Acceptance Model Theory from a Different Perspective. Energies 2022, 15, 5997. https://doi.org/10.3390/en15165997
Jaaffar AH, Majid NA, Alrazi B, Ramachandaramurty VK, Dahlan NY. Determinants of Residential Consumers’ Acceptance of a Utility-Scale Battery Energy Storage System in Malaysia: Technology Acceptance Model Theory from a Different Perspective. Energies. 2022; 15(16):5997. https://doi.org/10.3390/en15165997
Chicago/Turabian StyleJaaffar, Amar Hisham, Nurshahirah Abd Majid, Bakhtiar Alrazi, Vigna K. Ramachandaramurty, and Nofri Yenita Dahlan. 2022. "Determinants of Residential Consumers’ Acceptance of a Utility-Scale Battery Energy Storage System in Malaysia: Technology Acceptance Model Theory from a Different Perspective" Energies 15, no. 16: 5997. https://doi.org/10.3390/en15165997
APA StyleJaaffar, A. H., Majid, N. A., Alrazi, B., Ramachandaramurty, V. K., & Dahlan, N. Y. (2022). Determinants of Residential Consumers’ Acceptance of a Utility-Scale Battery Energy Storage System in Malaysia: Technology Acceptance Model Theory from a Different Perspective. Energies, 15(16), 5997. https://doi.org/10.3390/en15165997

