Abstract
With the large amounts of small capacity and heterogeneous distributed electricity units connected to the distribution power network, there exist increasingly complex management challenges. In this paper, a new management scheme that can classify and divide the distributed units according to their adjustable characteristics is proposed, which consequently forms an effective collection of fragmented adjustable ability and promotes the utilization of micropower resources. Inspired by the social division of labor in the biological community, the approach is based on a logical aggregation with the division of labor. A feature extraction method was acquired on the basis of the daily output curve, which reduces the data dimension and, subsequently, clusters the output feature points by the K-means algorithm. The simulation is performed by taking the measured output curve of low voltage distributed units on the low voltage side. The experimental results analyze the characteristics of seven classes of distributed units, allocate two main features, and reorganize them into a cluster; so, the “5-dimensional feature array” is reduced to “2-dimensional feature points”. The results demonstrate that the proposed cluster method can enable the power grid to identify and classify the distributed units automatically.
1. Introduction
With the rise of the concept of a green economy, the distribution network is gradually changing from passive consumers to active prosumers [1,2]. Rooftop photovoltaics, small wind turbines, electric vehicles, and other adjustable resources are booming on the demand side. Adjustable resources refer to distributed units on the demand side that are capable of providing support for the grid by adjusting their special characteristics and charging time for energy storage, for example; thus, they are complementary to the grid side. However, the uncertain power supply of green resources and the increase in the disorderly charge of electric vehicles have led to a rapid increase in volatility and randomness on the distribution side. Therefore, how to manage a large number of small-volume distributed units and make full use of their fragmented adjustable ability is an urgent problem to be solved.
Aggregation is the inevitable choice to deal with fragmented power resources [3], while the logical aggregation represented by a virtual power plant [4,5], a prosumer virtual community [6], can establish the association of wide-area fragmented resources in the information space and form a virtual organization to participate in power grid control. Based on the idea of regional physical aggregation, there are different types, such as the microgrid that is networked separately in a physical space [7] and the microgrid that is governed by zoning based on the existing distribution structure [8,9]. They form autonomously with nearby combinations in the same region and then participate in the regulation of the main network as a whole, greatly reducing the workload of the main network scheduling. Microgrids are physical aggregations of local energy, in which the same area in close proximity is combined to achieve autonomy; then, they are connected to the grid via a common connection point, which is equivalent to accessing a node from the grid’s perspective, greatly reducing the grid’s scheduling workload. However, such physical aggregation is often limited by region, and once formed, the topology is relatively fixed, limiting future expansion, change, and adjustment flexibility. A virtual power plant is a collection of specific resources in a broad information-information space that are first bundled and then regulated as a virtual aggregator [10]. Unlike a microgrid with a single point of access, each member dispersed in a physical space serves as a channel for the virtual power plant to connect to the grid, allowing for greater freedom and tolerance in structure and control. Although virtual power plants enable more flexible combination mechanisms and resource aggregation across regions, their primary focus is on the ability to operate in the electricity market and participate in electricity trading. Virtual communities, another type of virtual aggregation, achieve a higher level of development in terms of combination mechanisms by aggregating goal-oriented groups of producers and consumers [11]. Therefore, logical aggregation can realize the cross-regional aggregation of distributed power resources with a more flexible combination mechanism, which provides the feasibility for the power system to manage and control massively distributed units more effectively [12].
Meanwhile, with big data, with the mature application of the SCADA system and smart meters, the advanced real-time collection and monitoring technology provides the conditions for power user characteristics’ analysis [13]. Diversified flexible load characteristics can be accurately divided, and researchers have begun to develop heterogeneous coordination strategies according to the adjustable capacity of different loads [14]. Consequently, the power operation state data can be used to analyze the diversified output preferences and adjustable characteristics of various distributed units. If we classify units with similar characteristics into one category and determine their division of labor according to the type of power ancillary services [15], the controllable units with the same division of labor can be logically aggregated. Thus, the collective effect with a “social division of labor” similar to a biological community is formed, which will contribute to the orderly classification and convergence of a large number of fragmented adjustable capabilities originally on the low-voltage distribution side to absorb the power supply resources on the distribution side, encouraging small and micro resources to play an active role in participating in power ancillary services in the near future.
The contributions of this paper are as follows: (1) This paper realizes the logical aggregation of controllable distributed units with the concept of the division of labor. (2) This paper studies the feature extraction method based on the day-ahead output curve of controllable units. (3) Then, through the selection of the clustering index and the formulation of the clustering process, the dimension of the “output curve” is reduced to “output feature points”. (4) Finally, based on a K-means algorithm, the “output feature points” are clustered and analyzed so that the automatic classification and identification of controllable distributed units can be realized.
The organization of this paper is as follows. Section 2 introduces the features of controllable distributed units and extracts the clustering index, after which the cluster method based on the K-means algorithm is proposed. Section 3 presents the simulation results and analysis. Finally, the paper is concluded in Section 4.
2. Materials and Methods
2.1. Classification of Controllable Distributed Units
Power ancillary service is a service that must be provided to ensure the safety and reliability of the power system [16]. At present, the low-voltage distribution side mainly provides three kinds of ancillary services: frequency modulation, voltage regulation, and peak load shifting for the main grid. In addition, according to the requirements of response time and capacity, the frequency modulation ancillary service can be subdivided into inertia support and primary frequency modulation. Thus, the adjustable power resources can be logically aggregated according to the types of ancillary services involved, namely, the distributed units providing the same kind of service are regarded as a logical organization.
After comprehensively considering the types of services required and the heterogeneous adjustable characteristics of all kinds of distributed units, the existing controllable distributed units in China’s low-voltage distribution network were divided into the following seven categories, and the adjustable characteristics of each type of distributed unit are summarized as follows:
- Controllable generator class
This class includes distributed generators such as micro gas turbines and internal combustion engines. This kind of distributed unit only has the characteristic of unidirectional power generation, which can respond quickly when the system frequency fluctuates and provide inertia support. At the same time, its active power and reactive power output are completely adjustable, and there is only a limit on rated power.
- Wind power class
These units only have unidirectional power generation characteristics, and the output power is greatly affected by the natural environment, which has the disadvantages of intermittence and randomness. Owing to their rotating structure, these units can carry out fast frequency responses when the power grid frequency falls [17,18]. They also have a certain active power-adjustable capacity, but the reactive power-adjustable capacity is relatively weak.
- Photovoltaic class
These units only have unidirectional power generation characteristics, and the output is uncertain due to the influence of external environmental conditions. Their adjustment ability of active and reactive power is relatively strong, but the response speed is slow and cannot enhance the inertia of the system.
- Energy storage class
These units have the characteristics of bidirectional power exchange and strong adjustable ability, which means they can play a very important role in inertia support, primary frequency modulation, voltage regulation, and peak load shifting of the distribution network.
- Electric vehicle class
These units have the characteristics of bidirectional power exchange, which is similar to energy storage, but their regulation capacity and capacity will be disturbed by human factors, and the controllable unit is weaker than the energy storage class. At present, these units are mainly used in distribution network peak load shifting and primary frequency modulation.
- Prosumer class
These units can generate electrical energy as well as consume electric energy. However, unlike energy storage and electric vehicle units, their charge and discharge characteristics will be affected by many factors, such as the natural environment, human behavior, and so on, which are almost uncontrollable. Furthermore, they are generally used to provide peak load shifting ancillary services.
- Flexible load class
These units only have unidirectional power consumption characteristics and do not have the ability to inject power into the distribution network, but they can balance electric energy, providing peak-load shifting services under the mechanism of demand-side response.
2.2. Cluster Analysis of Controllable Distributed Units Based on Daily Output Curve
To realize the idea of “aggregation with social division”, in the actual operation process, the power grid should be able to perceive and distinguish between the heterogeneous characteristics or categories of the abovementioned distributed units; so, it is necessary to explore a more appropriate method for the power grid to achieve an automatic identification of their categories. The daily output curve reflects the output preference and adjustable characteristics of a distributed unit objectively to some extent. Therefore, to realize the classification proposed in the previous section, based on the operation data from the SCADA system, and starting from the daily output curves of all kinds of controllable distributed units, a cluster analysis method is proposed in this section.
2.2.1. Feature Extraction of the Daily Output Curve for a Controllable Distributed Unit
To achieve the classification of controllable distributed units based on the day-ahead output curve, the characteristics of the output curve must be fully described. Therefore, this paper proposes five indicators: the maximum allowable capacity ratio , the energy exchange bidirectionality , the output fluctuation , the daytime output ratio , and the travel peak capacity ratio to extract the whole and local output characteristics of the distributed units. In addition, the generation of the distributed unit is positive, the consumption is negative, and the rated power is always positive in the following.
- Maximum allowable capacity ratio
This index represents the ratio between the absolute value of the maximum power generation (or consumption) and the rated power of the distributed unit in the day-ahead output curve, which can be calculated by (1):
where represents the maximum exchange power between the distributed unit i and the main grid on that day, and indicates the rated power of the distributed unit i.
- Energy exchange bidirectionality
This index describes distributed the units’ ability for bidirectional power exchange between the main gird. For units whose output curves are only located at the positive or negative axis of the y-axis and for units whose output curves are on both sides of the x-axis, we have:
where indicates the part of the daily output curve of the distributed unit i located at the positive axis of the y-axis; represents the part of the daily output curve of a distributed unit located on the negative axis of the y-axis.
- Output fluctuation
This index describes the fluctuation of the generation (or consumption) of the distributed units. Two secondary indexes are defined, the output deviation rate and the output unbalance degree , which are calculated by Formulas (3) and (4), respectively.
where and indicate the average power per hour and the daily average power of distributed unit i, respectively. Then, the output fluctuation of the distributed unit i is as follows:
- Daytime output ratio
This index represents the ratio of the power exchange capacity between the distributed unit i and the main grid from 6:00 to 18:00 and is mainly used to measure the influence of natural conditions such as sunshine intensity on the output of the distributed unit i. The specific calculation method is as follows:
- Peak capacity ratio
The index represents the ratio of the average power of the distributed unit i to the daily maximum hourly power during the travel peak period (7:30–9:30 and 17:30–19:30), which is used to measure the influence of human behavior factors on the output of the distributed unit i. The specific calculation method is as follows:
where is the average power exchanged between the distributed unit i and the main grid during the early travel peak between 7:30 and 9:30, and is the average power exchanged between the distributed unit i and the main grid during the late travel peak between 17:30 and 19:30.
2.2.2. Clustering Index and Clustering Process
Among the seven classes of units determined in Section 2, only the daily output curve of the flexible load unit is completely located in the negative axis of the y-axis, so it is easy to distinguish and does not need to be considered when comparing the similarities and differences of the output characteristics. Therefore, the typical daily output characteristics of the remaining six types of controllable distributed units are extracted through (1) to (7), and the typical output characteristic radar charts of these classes are drawn according to the index calculation results, as shown in Figure 1. By comparing and analyzing the six subgraphs in Figure 1, the following conclusions can be drawn:
Figure 1.
Radar charts of the typical output characteristics of the six classes of distributed units. (a) Photovoltaic class; (b) Wind power class; (c) Controllable generators class; (d) Prosumer class; (e) Energy storage class; (f) Electric vehicle class.
- From the horizontal comparison among all kinds of units
The maximum allowable capacity ratio of all kinds of units is at a higher level and does not have obvious differentiation; further, this index is easily affected by the natural environment and other human-made factors in actual operation. Therefore, from a comprehensive point of view, the contribution feature is not suitable to be used as the main clustering index.
- For photovoltaic, wind power, and controllable generator units
They only have unidirectional power generation capacity, so ; for prosumer, energy storage, and electric vehicle units, they all have bidirectional power exchange characteristics, so . Therefore, can be used as the initial classification index, and the distributed units participating in clustering can be roughly divided into a “unidirectional generation group” and a “bidirectional exchange group”, and accurate clustering can be achieved in the two groups.
- For the three classes of the distributed units of the “unidirectional generation group”
The daytime output ratio of photovoltaic class is close to 1, which is significantly higher than that of the other two classes, and has a distinct degree of differentiation. At the same time, due to the influence of environmental factors, the output of photovoltaic and wind power show obvious randomness and uncertainty, and the is significantly higher than that of the controllable generator class. In summary, and are selected as the clustering indexes of the photovoltaic, wind power, and controllable generator classes.
- For the three classes of the distributed units of the “bidirectional exchange group”
is greater than 0, but energy storage units, as a kind of distributed unit with complete bidirectional power exchange capability, have a significantly higher than that of the other two classes. In addition, the output of electric vehicles will be affected by human activities, and there is a significant difference in . In summary, and are selected as the clustering indexes of the prosumer, energy storage, and electric vehicle classes.
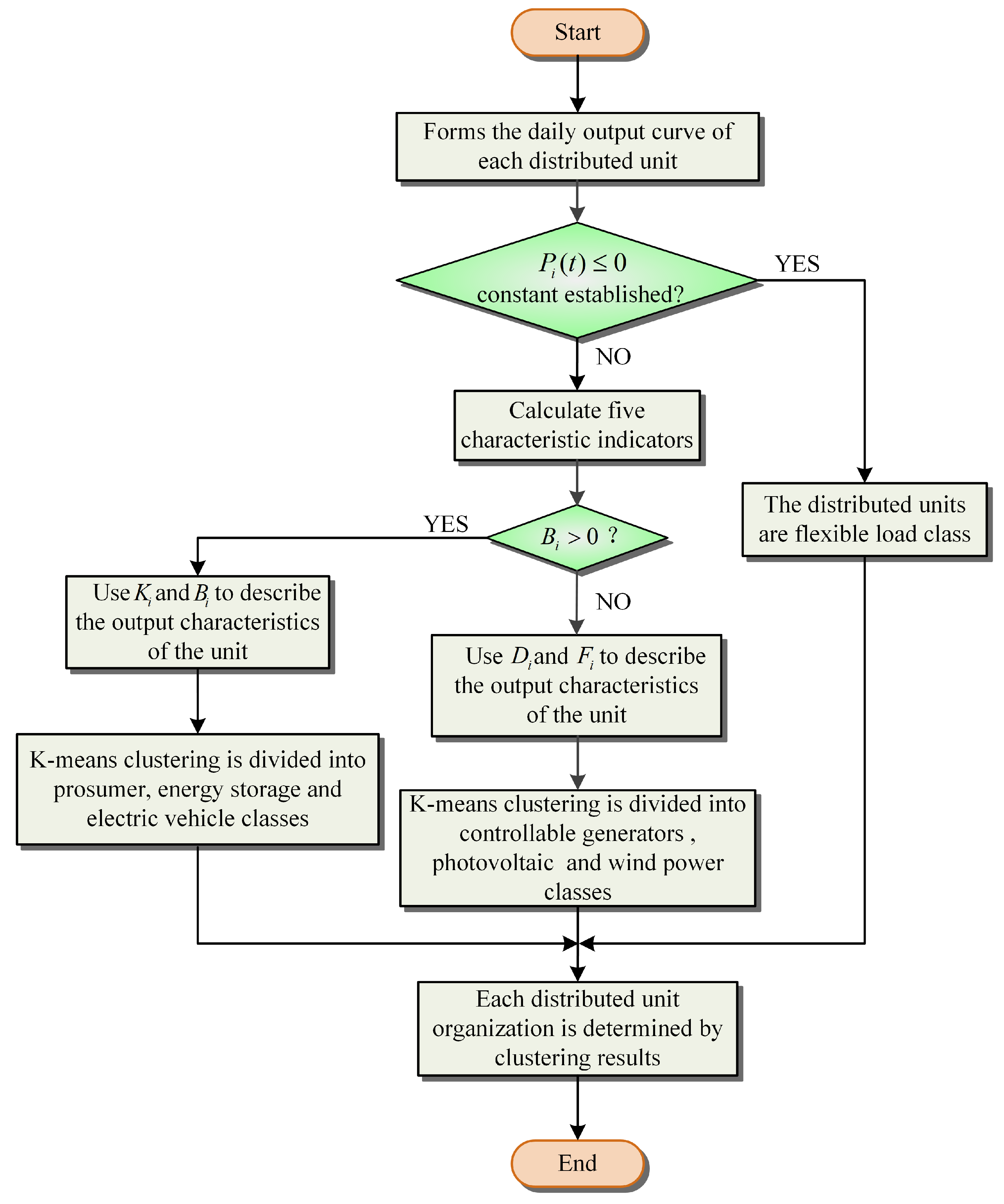
Figure 1 shows the radar charts of the typical output characteristics of the six classes of distributed units. We can conclude that each class has five related indexes with varying proportions. The feature contributing to the primary clustering index may be retrieved using the clustering technique provided in this article, so the “5-dimensional feature array” is reduced to “2-dimensional feature points” to complete the point clustering of the three types of controllable distributed units. The clustering indexes corresponding to all classes of distributed units are summarized in Figure 2. According to the clustering index selected in Figure 2, this paper developed a controllable distributed unit type classification and clustering process under the K-means algorithm, as shown in Figure 3. The clustering process was by the output characteristic. The classical K-means algorithm was improved with the differentiation between the output characteristics. Based on the distance from each data point to the clustering center being minimum, the data points were divided into multiple point clusters [19], thus achieving the purpose of “high similarity within the cluster characteristics and low similarity between clusters”.
Figure 2.
Summary of the clustering index for the various distributed units.
Figure 3.
Flow chart of the distributed unit classification and clustering.
3. Results
Through the proposed clustering method and process, the 80 day-ahead output curves in Figure 4 were divided into seven types of organizations, including 13 photovoltaic, 14 wind power, 8 adjustable power generation, 10 electric energy generation and consumption, 12 energy storage, 9 electric vehicles, and 14 flexible loads, as shown in Figure 5. At the same time, it can also be observed that in the clustering process of this example, there was an obvious degree of differentiation between the point clusters formed, which also ensured the feasibility and effectiveness of the classification to a certain extent. In order to understand the correctness of the proposed clustering scheme more intuitively, as can be seen from Figure 6, the output curves of the distributed units in each type of organization were similar in shape, and their characteristics were basically consistent with the explanation and analysis in this section. Therefore, it can be concluded that through the proposed organization division and clustering scheme, the power grid control center can independently classify distributed units according to the adjustable capacity.
Figure 4.
Actual daily output curve of 80 distributed units.
Figure 5.
Cluster results of distributed unit output characteristic points. (a) Cluster results of unidirectional generation group; (b) Cluster results of bidirectional exchange group.
Figure 6.
Summary of the output curves of the various distributed units. (a) Photovoltaic class; (b) Wind power class; (c) Controllable generator class; (d) Prosumer class; (e) Energy storage class; (f) Electric vehicle class; (g) Flexible load class.
Through the output feature extraction and clustering analysis the scheme proposed in this section, the controllable distributed unit classification based on the day-ahead output curve can be achieved. Combined with the adjustable characteristic analysis of all class units in Section 2, this paper provides a prerequisite for the logical aggregation of the main grid according to the adjustable capacity of each distributed unit. Although the operation mechanism within organizations and the cooperation mode between organizations still need to be further studied, it can be predicted that the logical aggregation strategy with a high division of labor can improve the order of the internal management of the distribution network, which provides a new idea for the utilization and control of massively distributed units.
In summary, from these data, we found that the power system can classify the distributed units independently according to the adjustable capacity through the classification method we proposed. Through the classification of the controllable distributed units on the low-voltage distribution side, this paper used the operation data collected and stored by the SCADA system to realize feature extraction and classification according to the daily output curve of various controllable distributed units. By taking the daily output curves of 80 groups of different distributed units measured in a training base and using the clustering scheme proposed in this paper, the goal was verified according to the results’ analysis.
4. Conclusions
This paper used the method of cluster analysis to automatically identify the heterogeneity and categories of distributed units, which will manage the original chaotic large fragmentation of the low-voltage distribution side. The nearby distribution network should be absorbed, the rational allocation of energy storage capacity will be promoted, and small and micro resources will be encouraged to play a positive role in participating in ancillary power services. Firstly, a feature extraction method of the day-ahead output curve of controllable distributed units on the low voltage distribution side was proposed, which reduced the dimensions of the daily output curve to “output characteristic points”, and the classification of the distributed units on the distribution side was completed by using the K-means clustering analysis algorithm. In addition, the paper also took the measured day-ahead output curves of the distributed units in a low-voltage distribution network as an example, and the clustering results fully demonstrated the effectiveness of the method in classifying the controllable distributed units. The cluster strategy based on adjustable distribution unit characteristics will aid in the orderly classification and aggregation of the previously chaotic and disorderly distribution side. In a future power system with a “social division of labor”, the collective effect will smooth out the random fluctuations of the consumer side of electricity consumption and stimulate small and micro resources in ancillary power services. The aggregated distributed units should be used in the power system’s ancillary services in future research. To fully account for the diverse characteristics of the members of the seven types of organizations, a specific mechanism that encourages the aggregation to participate will be designed.
Author Contributions
Data curation, T.W.; Supervision, H.L. (Hongchen Liu); Visualization, M.L.; Writing—review & editing, H.L. (Hongshan Li) and H.S. All authors have read and agreed to the published version of the manuscript.
Funding
This research was funded by [National Natural Science Foundation of China] grant number [61773137] and [Natural Science Foundation of Shandong Province] grant number [ZR2019MF030].
Data Availability Statement
Not applicable.
Conflicts of Interest
The authors declare no conflict of interest, The funders had no role in the design of the study; in the collection, analyses, or interpretation of data; in the writing of the manuscript, or in the decision to publish the results.
References
- Ma, Z.; Liang, Y.; Shang, Y.; Zhang, Z. CIGRE SC6 CIGRE SC6 2020 special report and development trends analysis of active power distribution systems. Power Syst. Technol. 2021, 45, 9. [Google Scholar]
- Yu, X.; Cecati, C.; Dillon, T. The New Frontier of Smart Grids. Ind. Electron. Mag. IEEE 2011, 5, 49–63. [Google Scholar] [CrossRef]
- He, X.; Ai, Q.; Yu, Z.; Xu, Y.; Zhang, J. Power system evolution and aggregation theory under the view of power ecosystem. Power Syst. Prot. Control 2014, 42, 100–107. [Google Scholar]
- Wei, Z.; Yu, S.; Sun, G.; Sun, Y.; Yuan, Y.; Wang, D. Concept and Development of Virtual Power Plant. Autom. Electr. Power Syst. 2013, 37, 1–9. [Google Scholar]
- Tian, L.; Cheng, L.; Guo, J.; Wang, Y.; Yun, Q.; Gao, W. A review on the study of management and interaction mechanism for distributed energy in virtual power plants. Power Syst. Technol. 2020, 44, 2097–2108. [Google Scholar]
- Rathnayaka, A.D.; Potdar, V.M.; Dillon, T.; Kuruppu, S. Framework to manage multiple goals in community-based energy sharing network in smart grid. Int. J. Electr. Power Energy Syst. 2015, 73, 615–624. [Google Scholar] [CrossRef]
- Hirsch, A.; Parag, Y.; Guerrero, J. Microgrids: A review of technologies, key drivers, and outstanding issues. Renew. Sustain. Energy Rev. 2018, 90, 402–411. [Google Scholar] [CrossRef]
- Yu, T.; Cheng, L.; Zhang, X. The weakly-centralized Web-of-Cells based on cyber-physical-social systems integration and group machine learning: Theoretical investigations and key scientific issues analysis. Sci. Sin. Technol. 2019, 49, 29. [Google Scholar]
- Martini, L. Trends of smart grids development as fostered by European research coordination: The contribution by the EERA JP on smart grids and the ELECTRA IRP. In Proceedings of the 2015 IEEE 5th International Conference on Power Engineering, Energy and Electrical Drives (POWERENG), Riga, Latvia, 11–13 May 2015; pp. 23–30. [Google Scholar] [CrossRef]
- Nosratabadi, S.M.; Hooshmand, R.A.; Gholipour, E. A comprehensive review on microgrid and virtual power plant concepts employed for distributed energy resources scheduling in power systems. Renew. Sustain. Energy Rev. 2017, 67, 341–363. [Google Scholar] [CrossRef]
- Cao, J.; Bu, Z.; Wang, Y.; Yang, H.; Jiang, J.; Li, H.J. Detecting Prosumer-Community Groups in Smart Grids From the Multiagent Perspective. IEEE Trans. Syst. Man, Cybern. Syst. 2019, 49, 1652–1664. [Google Scholar] [CrossRef]
- Wang, Y.; Liu, D.; Liu, Z.; Liu, M.; Wang, J.; Gao, Y.; Wang, X.; Song, Y. Operation mechanism and key technologies of virtual power plant under ubiquitous internet of things. Power Syst. Technol. 2019, 43, 3175–3183. [Google Scholar]
- Li, J.; Xu, S.; Wan, C.; Lu, Y.; Wang, S. Electricity load characteristics analysis based on adaptive k-means ++ algorithm. South. Power Syst. Technol. 2019, 13, 13–19. [Google Scholar]
- Zeng, B.; Yang, Y.; Duan, J.; Zeng, M.; Jie, O.; Li, C. Key issues and research prospects for demand-side response in alternate electrical power system with renewable energy sources. Autom. Electr. Power Syst. 2015, 39, 10–18. [Google Scholar]
- Li, J.; Guo, W.; Niu, M.; Xiu, X. Analysis and thinking of China’s power system auxiliary service market policy. Electrotech. Appl. 2019, 38, 7. [Google Scholar]
- Shen, Y.; Li, Y.; Gao, C.; Zhou, L. Application of demand response in ancillary service market. Autom. Electr. Power Syst. 2017, 41, 11. [Google Scholar]
- Morren, J.; Haan, S.; Kling, W.L.; Ferreira, J.A. Wind Turbines Emulating Inertia and Supporting Primary Frequency Control. IEEE Trans. Power Syst. 2006, 21, 433–434. [Google Scholar] [CrossRef]
- Liu, K.; Qu, Y.; Kim, H.M.; Song, H. Avoiding Frequency Second Dip in Power Unreserved Control During Wind Power Rotational Speed Recovery. IEEE Trans. Power Syst. 2017, 33, 3097–3106. [Google Scholar] [CrossRef]
- Yang, J.; Zhao, C. Survey on K-Means clustering algorithm. Comput. Eng. Appl. 2019, 55, 9. [Google Scholar]
Publisher’s Note: MDPI stays neutral with regard to jurisdictional claims in published maps and institutional affiliations. |
© 2022 by the authors. Licensee MDPI, Basel, Switzerland. This article is an open access article distributed under the terms and conditions of the Creative Commons Attribution (CC BY) license (https://creativecommons.org/licenses/by/4.0/).





