Next Article in Journal
Compressed Air Energy Storage Capacity Configuration and Economic Evaluation Considering the Uncertainty of Wind Energy
Next Article in Special Issue
Experimental Study on Renewable Porous Carbon Dioxide Adsorbent Materials for Space Shuttles
Previous Article in Journal
Surface Drilling Parameters and Drilling Optimization Techniques: Are They Useful Tools in Gas Hydrate Detection?
Previous Article in Special Issue
Numerical Simulation on the Structural Design of a Multi-Pore Water Diffuser during the External Ice Melting Process of an Ice Storage System
 
 
Font Type:
Arial Georgia Verdana
Font Size:
Aa Aa Aa
Line Spacing:
Column Width:
Background:
Article

The Effects of Pore Geometry on Late Time Solute Transport with the Presence of Recirculation Zone

1
Shandong Provincial Territorial Spatial Ecological Restoration Center, Jinan 250014, China
2
Yellow River Delta Land Use Security Field Scientific Observation and Research Station, Ministry of Natural Resources, Binzhou 251900, China
3
801 Institute of Hydrogeology and Engineering Geology, Shandong Provincial Bureau of Geology & Mineral Resources, Jinan 250014, China
4
Institute of Surface-Earth System Science, School of Earth System Science, Tianjin University, Tianjin 300072, China
5
Critical Zone Observatory of Bohai Coastal Region, Tianjin University, Tianjin 300072, China
6
Tianjin Key Laboratory of Earth Critical Zone Science and Sustainable Development in Bohai Rim, Tianjin 300072, China
*
Author to whom correspondence should be addressed.
Energies 2022, 15(13), 4636; https://doi.org/10.3390/en15134636
Submission received: 31 May 2022 / Revised: 21 June 2022 / Accepted: 23 June 2022 / Published: 24 June 2022
(This article belongs to the Special Issue Advances in Heat and Mass Transfer and Reaction in Porous Media)

Abstract

:
The solute transport process in porous media is central to understanding many geophysical processes and determines the success of engineered applications. However, fundamental understanding of solute transport in heterogeneous porous media remains challenging especially when inertial effects are significant. To address this challenge, we employed direct numerical simulations in a variety of intrapore geometries at a high Reynolds number (Re = 10) flow regime, where recirculation zones (RZs) are present with significant inertial effects. We find that the volume of RZs depends on pore geometries. Moreover, RZs serve as an immobile domain that can trap and release solutes that lead to non-Fickian transport, characterized by the early arrival and heavy tailing of breakthrough curves and bimodal residence time distributions (RTDs). Lastly, the late time portion of RTDs is fitted to the power law function with determined exponent n, where n depends on the pore geometries and consequently the volume of RZs. Our study sheds light on the mechanisms of an immobile zone on the solute transport, especially improving our understanding of late time transport tailing in pressurized heterogeneous porous media.

1. Introduction

Fluid flow and transport processes in subsurface porous media assume the applicability of linear rate laws, i.e., Darcy’s law and Fick’s law, respectively [1]. This assumption normally holds in low pressure gradient environments where inertial effects are negligible [2]. However, in some pressurized or engineered geological settings, e.g., the subsurface sequestration of CO2, the applicability of linear rate laws is questionable due to non-negligible inertial effects [1,3,4,5].
Indeed, the transition from Darcy to Forchheimer flow with increasing inertial effects has been widely acknowledged based on numerous laboratory and field experiments and numerical simulations [4]. This suggests the invalidity of linear rate law (i.e., Darcy’s law) for describing fluid flow in porous media. With the development of computational ability and high-resolution devices, researchers found that the growth of recirculation zones (RZs) in porous media due to increasing inertial effects can shrink the main flow channel, resulting in a reduction of effective permeability for porous [6,7] and fractured [8,9,10] media.
Furthermore, the development and growth of RZs have profound effects on solute transport by trapping and afterward releasing solutes back to the main flow channel [11], where RZs can be regarded as one type of immobile zones that retard solutes in the flowing systems. Additionally, the mass transfer process between the immobile zone (i.e., RZs) and mobile zone (i.e., main flow channel) can lead to a late time transport tailing process [12]. Such tailing process has been widely recognized in many geological environments, including the hyporheic zones [13,14], the nested groundwater systems [15], and the fractures [16,17,18].
To better characterize transport tailing, many macroscopic models have been proposed, such as multi-rate mass transfer [12], continuous time random walk [19], and mobile-immobile model [20]. These models are mostly applicable when single-modal residence time distributions (RTDs) are present. However, when inertial effects are profound, the growth of RZs might lead to bimodal or multi-modal RTDs, which has been demonstrated in fractured media [10]. In such circumstances, how to understand and accurately capture the tailing process is largely unknown, especially for heterogeneous porous media in pressurized environments [21,22].
To address the above-mentioned challenge, we used direct numerical simulations to solve fluid flow and solute transport in microscopic intrapore geometries with varying shapes, where RZs were present due to significant inertial effects when Reynolds number (Re) = 10; this helps us to exclusively diagnose the role of geometry-dependent RZs on solute transport in porous media, particularly on the late time tailing process.

2. Materials and Methods

2.1. Diverse Intrapore Geometries for Numerical Simulations

The first order heterogeneity of porous media can be represented by the converging-diverging pore geometries [23,24]. To fully scrutinize the effects of pore geometry on the solute transport process, a two-dimensional (2-D) axis-symmetric pore geometry was used to represent flow and transport in a three-dimensional pore (Figure 1a–c) [6]. Ideally, the pore geometries can be characterized by a non-dimensional hydraulic shape factor β [6,7]:
β = S A × L V
where SA is the total surface area of microscopic pores, L is the domain length in the x direction, and V is the pore volume (Figure 1c).
Here, a broad range of pore geometries (β = 5.5, 6.9, 8.5, 12.3, 15.5, 18.9, and 21.9) was particularly designed with L = 2.2 mm and the pore throat radius R = 0.2 mm (Figure 1c). Small β cases are cavity-like pores whereas large β cases are slit-like pores. These geometries were used to identify the geometry-dependent flow and transport behaviors, given that β is related to the growth of RZs induced by significant inertial effects within intrapore [7], which is further discussed below.

2.2. Direct Numerical Simulation of Fluid Flow via Navier-Stokes Equations

The fluid flow in porous media is fundamentally governed by the Navier-Stokes equations:
{ ρ ( u · ) u = p + μ 2 u · u = 0
where u = [u, w] is the velocity vector in the two-dimensional pores, p is pressure, ρ (1 × 103 kg/m3) and μ (1 × 10−3 Pa·s) are, respectively, water density and viscosity.
We applied a constant flux (q = 0.05 m/s) at the inlet (right) and the Dirichlet boundary condition at the outlet (left); this drove fluid flow from right to left (Figure 1d). The symmetric boundary condition was used at the bottom of the axis-symmetric pore with no-slip walls for the rest of the boundaries (Figure 1c). Note that, the specific flux was used to ensure inertial effects were profound where Reynolds number (Re) = 10. Re is defined as:
R e = ρ q R μ = 10
The pore geometries were spatially discretized in a way, such that the inner mesh size was larger than those around the boundaries. This ensured the accuracy of numerical results. In total, we had ~1.6 × 105 triangular elements and numerical results were insensitive to a further refinement of the domain. The implementation of numerical simulation of fluid flow was conducted in COMSOL Multiphysics, a commercial finite-element based software. Each run took about a wall-clock of a few minutes.

2.3. Automatic Delineation of Recirculation Zone in Single Pores

The resultant flow fields can be used to further analyze the spatial distribution of RZs in diverse pore geometries. This was achieved by using the zero-flux method proposed by previous studies [10,25]. That is, we exported the velocity field from COMSOL with a regular cell size (~1 × 10−4 m), and the resolved velocity field was imported into Matlab code for accurately detecting the interface between RZs and the main flow channel (Figure 2). Moreover, the volume of RZs (VRZ) was estimated to possibly establish a relationship between VRZ and the degree of transport tailing as explained below.

2.4. Direct Numerical Simulation of Solute Transport via Advection-Diffusion Equation

Solute transport in microscopic pores is essentially governed by the advection-diffusion equation:
C t + · ( u C ) = · ( D m C )
where C is concentration, t is time, Dm is the molecular diffusion coefficient (2.03 × 10−9 m2/s). Here, we applied a step function at inlet using the Dirichlet boundary condition, i.e., a constant concentration (C0 = 1 kg/m3) at inlet (right in Figure 1c) when time > 0. Moreover, an open boundary condition with zero dispersive/diffusive flux was set at the outlet (left in Figure 1c). All other boundaries were set as no-flux boundary conditions. The entire domain was free of solute at time = 0.
Like fluid flow, the solute transport process was implemented in COMSOL Multiphysics using the same meshing scheme (Figure 3). We used a small time step (~1 × 10−3 s) to ensure the accuracy of numerical results considering a relatively high velocity field with Re = 10. Each run for transient solute transport took about a wall-clock of a few hours depending on the pore geometry, i.e., β.

2.5. Breakthrough Curves and Bimodal Residence Time Distributions

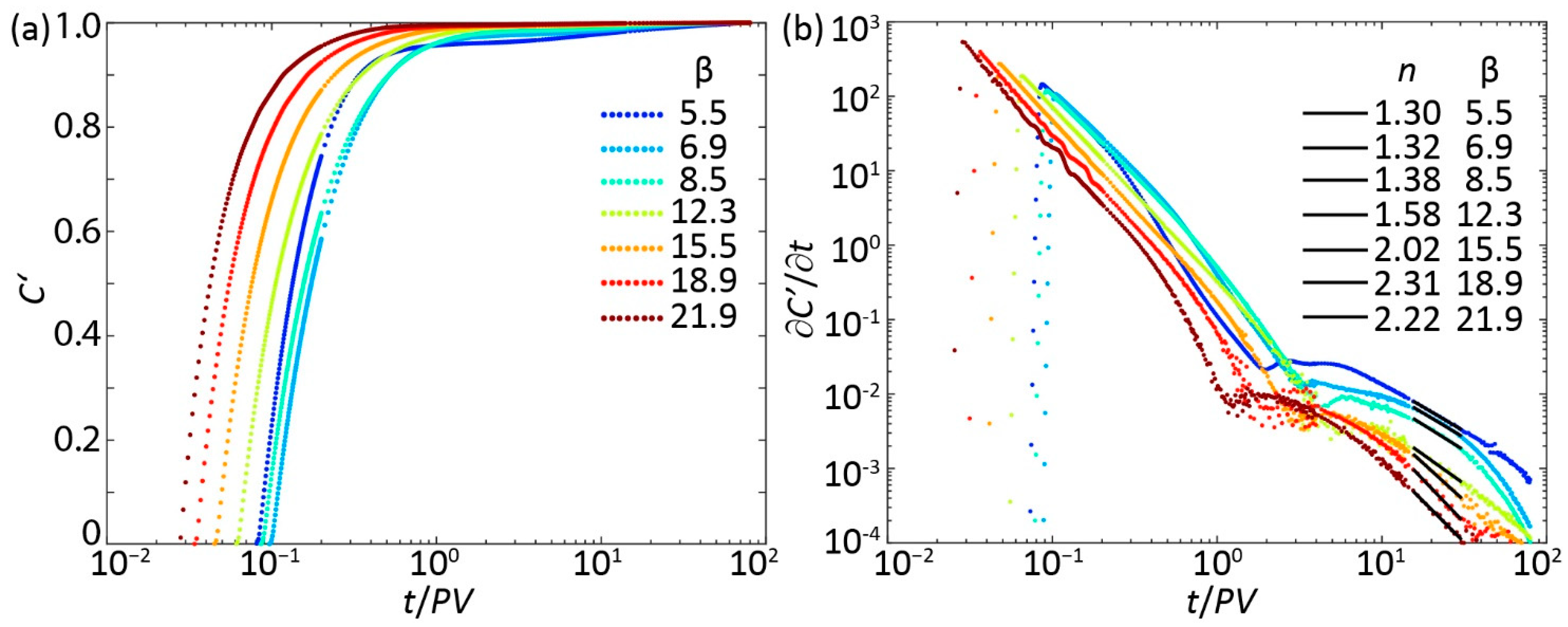
Based on solute transport simulation results, the breakthrough curves (BTCs) at the outlet (left in Figure 1c) was estimated by quantifying the dimensionless flux-weighted concentration (C′) over time (Figure 4a):
C = u C Q C 0
where C is numerically-derived concentration over time at outlet solved by the Equation (4), u is computed velocity at outlet solved by the Equation (2), Q is specified discharge (Q = 1 × 10−5 m2/s), C0 is the specified concentration at inlet.
Moreover, to better demonstrate the late time transport tailing process, the BTCs were converted to residence time distributions (RTDs); this was achieved by taking the time derivative of C′ and plotting it against time (Figure 4b). Note that the time can be normalized by using pore volume (PV), which is defined as:
P V = V Q
where V is volume of microscopic pores.

3. Results and Discussion on Solute Transport in Diverse Intrapore Geometries

3.1. Development of Recirculation Zones in Microscopic Intrapore

The development of RZs can be formed in heterogeneous porous media [6,11]. However, the size of RZs would remain unchanged without considering inertial effects. By including inertial effects, RZs would gradually grow, where more energy could be dissipated [11]. The growth of RZs might reduce the apparent permeability of porous media and result in a nonlinear relationship between flow rate and pressure gradient, i.e., nonlinear fluid flow [6,7]. For instance, a previous study recently found that the threshold for identifying the transition from Darcy flow to nonlinear (Forchheimer) flow depends on intrinsic permeability and slip boundary condition [4], where intrinsic permeability basically depends on pore geometry, i.e., β.
In this study, Re was set to be constant (Re = 10) such that we can exclusively identify the effects of pore geometry on fluid flow and solute transport, whereas RZs were remarkably present (Figure 2). Regarding the flow field, we find that VRZ decreases with an increase of β (Figure 2 and Figure 5). This is essentially attributed to a fact that a small β indicates ample room for the growth of RZs, while a large β suggests much less room for the development of RZs (Figure 1a). Another typical feature of a flow field with RZs is that the magnitude of velocity in the main flow channel is much larger than that in RZs, which is congruent with previous studies [11,24,26].
Interestingly, the automatic delineation of RZs is demonstrated to be a viable tool for identifying the interface between RZs and the main flow channel considering complex flow behavior with more than one RZs directly connecting each other. For example, there were two RZs rotating in exactly opposite directions, i.e., clockwise and anti-clockwise, in a microscopic pore (Figure 2c,d).

3.2. Trapping and Releasing of Solutes in Recirculation Zones

Solute travels along with fluid following advection and diffuses induced by the concentration gradient [1]. Due to the distinct velocity field between RZs and the main flow channel (Figure 2), solutes migrate orders of magnitude faster in the main flow channel than those trapped in the RZs (Figure 3). That is, solute transport is mainly advection-dominated in the main flow channel, whereas the transport process tends to be diffusion-dominated or slightly advection-dominated in the RZs depending on pore geometries, i.e., β. Consequently, for all cases with a broad range of β, we observe that solutes promptly sweep over the main flow channel. Afterward, solutes slowly migrate from the main flow channel, across the interface, and diffuse into RZs, i.e., solutes are temporarily trapped in the RZs.
The transport process within RZs depends on β. Specifically, when β is small, the volume of RZ and the magnitude of velocity is relatively larger than in the cases with large β. As a result, solutes would slightly advect along the boundary of RZs and then diffuse into RZs’ center for the small β cases (Figure 3). This is consistent with previous studies on fractures [25]. In contrast, solutes are mostly diffusing into the RZs, especially for the large β cases with two hydraulically-connecting RZs (Figure 3).
The trapped solutes in RZs would eventually release back to the main flow channel given a long time period [8]. The trapping and releasing of solutes can affect the late time solute transport, especially the tailing process as suggested by many previous studies [8,16]. Consequently, the contrasting solute transport behavior due to different RZs in diverse pore geometries is expected, i.e., RZs impose appreciable impacts on the tailing process. Take CO2 subsurface sequestration, for example, the dissolved CO2 might be trapped by the RZs. In some cases, the trapping process can even create the possibility of two dissolution stages due to this difficulty in solute transport as illustrated in the previous study [5].

3.3. Non-Fickian Transport with Bimodal Tailing Process Depending on Intrapore Geometry

The information of the transport process is collectively encrypted in BTCs and RTDs [12,27]. For the generalized mobile-immobile systems, the non-Fickian transport is expected, because the transport process cannot be accurately described by the Fickian theory in such systems [12,20]. Our numerical simulations with the presence of RZs support this. That is, two typical transport behaviors that directly suggest non-Fickian transport are observed in this study: (a) The early arrival is clearly demonstrated in the BTCs and RTDs (Figure 4). This is because Fickian transport normally converges to the point (1, 0.5) in the space of dimensionless concentration and pore volume of BTCs, and it reaches its peak value when time = 1 pore volume in RTDs. However, none of the cases shows the Fickian behavior demonstrating early arrival behavior. (b) The late time transport tailing is also demonstrated in BTCs and RTDs as further discussed below.
Due to the presence of RZs (i.e., a kind of immobile domain) at a high Re flow regime for all cases with diverse pore geometries, BTCs all exhibit tailing behavior where concentration takes a relatively long time to reach its asymptotic value (Figure 4a). In fact, the pattern of tailing depends on β (Figure 4). That is, the cavity-like pores with a small β demonstrate a heavier tailing than the slit-like pores with a large β as shown in BTCs.
The RTDs is an alternative method to better demonstrate the tailing behavior [28]. Clearly, the transport tailing is obviously observed in RTDs (Figure 4b), which is exemplified by the bimodal RTDs. The bimodal RTDs suggest the impacts of RZs on the solute transport process, where the secondary peak is primarily attributed to the releasing of solutes in RZs. This phenomenon is consistent with previous findings for fractures using the particle tracking method [10].
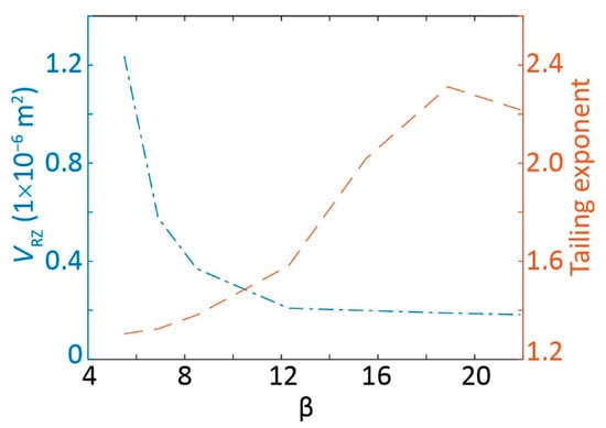
We further quantified the degree of tailing by fitting a power law function (y = xn) to the late time portion of RTDs after the secondary peak (black line in Figure 4b). Specifically, we selected the last 40 points excluding the very end of 30 points. The fitting power law exponent n indicates the degree of tailing, i.e., a large n suggests a lighter tailing, whereas a small n suggests a heavier tailing. By plotting n against β, we find that n increases with β (Figure 5), which is exactly opposite to the relationship between the volume of RZs (VRZ) and β (Figure 5). The results suggest that VRZ largely controls the tailing behavior, where large RZs would have more capacity to capture solutes and thus lead to a heavier tailing. Our new finding of relationship between n and β can be possibly used for upscaling transport process via deterministic method [29] for complex porous media in nature [30].

4. Conclusions

To better understand solute transport in pressurized heterogeneous porous media, we used direct numerical simulations for simulating fluid flow and solute transport in microscopic intrapore geometries when inertial effects are significant, where the pore shape geometry is represented by the non-dimensional hydraulic shape factor β. The recirculation zones (RZs) are present at a high Reynolds number flow regime for all β cases. We find that the volume of RZs depends on β. Moreover, the presence of RZs significantly affects solute transport by trapping and releasing solutes, resulting in non-Fickian transport with prominent early arrival and long tailing of solute breakthrough curves and bimodal residence time distributions. The degree of tailing characterized by the power-law exponent increases with β, which can be fundamentally explained by the volume of RZs that decreases with β. Our study helps to explain the heavy tailing of solute transport observed in heterogeneous porous media, especially in pressurized environments with bimodal residence time distributions.

Author Contributions

Conceptualization, L.W.; methodology, P.Y.; software, L.W.; validation, P.Y., G.W. and L.W.; formal analysis, P.Y.; investigation, P.Y. and Q.G.; resources, L.W.; data curation, P.Y. and S.G.; writing—original draft preparation, P.Y.; writing—review and editing, P.Y., G.W., S.G., Q.G. and L.W.; visualization, P.Y.; supervision, L.W.; project administration, P.Y. and L.W.; funding acquisition, P.Y. and L.W. All authors have read and agreed to the published version of the manuscript.

Funding

This work is financially supported by National Natural Science Foundation of China (Grant No. 41977161).

Institutional Review Board Statement

Not applicable.

Informed Consent Statement

Not applicable.

Data Availability Statement

Not applicable.

Acknowledgments

We thank additional support from National Groundwater monitoring Project, Shandong Provincial Territorial Spatial Ecological Restoration Center, and Tianjin University.

Conflicts of Interest

The authors declare no conflict of interest.

References

  1. Bear, J. Dynamics of Fluids in Porous Media; American Elsevier Pub. Co.: New York, NY, USA, 1972. [Google Scholar]
  2. Forchheimer, P. Wasserbewegung durch boden. Z. Ver. Dtsch. Ing. 1901, 45, 1782–1788. [Google Scholar]
  3. Sivanesapillai, R.; Steeb, H.; Hartmaier, A. Transition of effective hydraulic properties from low to high Reynolds number flow in porous media. Geophys. Res. Lett. 2014, 41, 4920–4928. [Google Scholar] [CrossRef]
  4. Wang, L.; Cardenas, M.B.; Wang, T.; Zhou, J.-Q.; Zheng, L.; Chen, Y.-F.; Chen, X. The effect of permeability on Dar-cy-to-Forchheimer flow transition. J. Hydrol. 2022, 610, 127836. [Google Scholar] [CrossRef]
  5. Patmonoaji, A.; Suekane, T. Investigation of CO2 dissolution via mass transfer inside a porous medium. Adv. Water Resour. 2017, 110, 97–106. [Google Scholar] [CrossRef]
  6. Chaudhary, K.; Cardenas, M.B.; Deng, W.; Bennett, P.C. The role of eddies inside pores in the transition from Darcy to Forchheimer flows. Geophys. Res. Lett. 2011, 38, L24405. [Google Scholar] [CrossRef]
  7. Chaudhary, K.; Cardenas, M.B.; Deng, W.; Bennett, P.C. Pore geometry effects on intrapore viscous to inertial flows and on effective hydraulic parameters. Water Resour. Res. 2013, 49, 1149–1162. [Google Scholar] [CrossRef]
  8. Boutt, D.F.; Grasselli, G.; Fredrich, J.T.; Cook, B.K.; Williams, J.R. Trapping zones: The effect of fracture roughness on the directional anisotropy of fluid flow and colloid transport in a single fracture. Geophys. Res. Lett. 2006, 33, L21402. [Google Scholar] [CrossRef] [Green Version]
  9. Cardenas, M.B.; Slottke, D.T.; Ketcham, R.A.; Sharp, J.M. Navier-Stokes flow and transport simulations using real fractures shows heavy tailing due to eddies. Geophys. Res. Lett. 2007, 34, L14404. [Google Scholar] [CrossRef]
  10. Wang, L.; Cardenas, M.B.; Zhou, J.-Q.; Ketcham, R.A. The complexity of nonlinear flow and non-Fickian transport in fractures driven by three-dimensional recirculation zones. J. Geophys. Res. Solid Earth 2020, 125, e2020JB020028. [Google Scholar] [CrossRef]
  11. Cardenas, M.B. Direct simulation of pore level Fickian dispersion scale for transport through dense cubic packed spheres with vortices. Geochem. Geophys. Geosystems 2009, 10, Q12014. [Google Scholar] [CrossRef] [Green Version]
  12. Haggerty, R.; Gorelick, S.M. Multiple-Rate Mass Transfer for Modeling Diffusion and Surface Reactions in Media with Pore-Scale Heterogeneity. Water Resour. Res. 1995, 31, 2383–2400. [Google Scholar] [CrossRef]
  13. Cardenas, M.B. Surface water-groundwater interface geomorphology leads to scaling of residence times. Geophys. Res. Lett. 2008, 35, L08402. [Google Scholar] [CrossRef]
  14. Sawyer, A.H.; Cardenas, M.B. Hyporheic flow and residence time distributions in heterogeneous cross-bedded sediment. Water Resour. Res. 2009, 45, W08406. [Google Scholar] [CrossRef] [Green Version]
  15. Cardenas, M.B.; Jiang, X.W. Groundwater flow, transport, and residence times through topography-driven basins with exponentially decreasing permeability and porosity. Water Resour. Res. 2010, 46, W11538. [Google Scholar] [CrossRef] [Green Version]
  16. Lee, S.H.; Yeo, I.W.; Lee, K.-K.; Detwiler, R.L. Tail shortening with developing eddies in a rough-walled rock fracture. Geophys. Res. Lett. 2015, 42, 6340–6347. [Google Scholar] [CrossRef]
  17. Zheng, L.; Wang, L.; James, S.C.; Chrysikopoulos, C.V. Colloid transport through a variable-aperture fracture under unfa-vorable attachment conditions: Characterization with a continuous time random walk model. Colloids Surf. A Physicochem. Eng. Asp. 2022, 644, 128822. [Google Scholar] [CrossRef]
  18. Zheng, L.; Wang, L.; Deng, W. Seismicity Enhances Macrodispersion in Finite Porous and Fractured Domains: A Pore-Scale Perspective. J. Geophys. Res. Solid Earth 2019, 124, 2844–2857. [Google Scholar] [CrossRef]
  19. Berkowitz, B.; Cortis, A.; Dentz, M.; Scher, H. Modeling non-Fickian transport in geological formations as a continuous time random walk. Rev. Geophys. 2006, 44, RG2003. [Google Scholar] [CrossRef] [Green Version]
  20. van Genuchten, M.T.; Wierenga, P.J. Mass Transfer Studies in Sorbing Porous Media I. Analytical Solutions. Soil Sci. Soc. Am. J. 1976, 40, 473–480. [Google Scholar] [CrossRef] [Green Version]
  21. Neuman, S.P.; Tartakovsky, D.M. Perspective on theories of non-Fickian transport in heterogeneous media. Adv. Water Resour. 2009, 32, 670–680. [Google Scholar] [CrossRef]
  22. Zhokh, A.; Strizhak, P. Non-Fickian Transport in Porous Media: Always Temporally Anomalous? Transp. Porous Media 2018, 124, 309–323. [Google Scholar] [CrossRef]
  23. Bijeljic, B.; Muggeridge, A.H.; Blunt, M. Pore-scale modeling of longitudinal dispersion. Water Resour. Res. 2004, 40, W11501. [Google Scholar] [CrossRef]
  24. Sund, N.L.; Bolster, D.; Dawson, C. Upscaling transport of a reacting solute through a peridocially converging–diverging channel at pre-asymptotic times. J. Contam. Hydrol. 2015, 182, 1–15. [Google Scholar] [CrossRef] [Green Version]
  25. Zhou, J.-Q.; Wang, L.; Chen, Y.-F.; Cardenas, M.B. Mass transfer between recirculation and main flow zones: Is physically based parameterization possible? Water Resour. Res. 2019, 55, 345–362. [Google Scholar] [CrossRef] [Green Version]
  26. Porta, G.M.; Bijeljic, B.; Blunt, M.J.; Guadagnini, A. Continuum-scale characterization of solute transport based on pore-scale velocity distributions. Geophys. Res. Lett. 2015, 42, 7537–7545. [Google Scholar] [CrossRef] [Green Version]
  27. Bijeljic, B.; Rubin, S.; Scher, H.; Berkowitz, B. Non-Fickian transport in porous media with bimodal structural heterogeneity. J. Contam. Hydrol. 2011, 120–121, 213–221. [Google Scholar] [CrossRef]
  28. Wang, L.; Cardenas, M.B. Non-Fickian transport through two-dimensional rough fractures: Assessment and prediction. Water Resour. Res. 2014, 50, 871–884. [Google Scholar] [CrossRef]
  29. Zhang, X.; Ma, F.; Yin, S.; Wallace, C.D.; Soltanian, M.R.; Dai, Z.; Ritzi, R.W.; Ma, Z.; Zhan, C.; Lü, X. Application of upscaling methods for fluid flow and mass transport in multi-scale heterogeneous media: A critical review. Appl. Energy 2021, 303, 117603. [Google Scholar] [CrossRef]
  30. Zhan, C.; Dai, Z.; Soltanian, M.R.; Zhang, X. Stage-Wise Stochastic Deep Learning Inversion Framework for Subsurface Sedimentary Structure Identification. Geophys. Res. Lett. 2022, 49, e2021GL095823. [Google Scholar] [CrossRef]
Figure 1. (a) Diverse 2D pore geometries characterized by the hydraulic shape factors β (ranges from 5.5 to 21.9). (b) A 3D rendition of pore geometry consisting of two periodic pores for the case with β = 8.5. (c) A 2D pore geometry with β = 8.5 showing the boundary conditions, where L is length of domain, R is the radius of pore throat, ∇p is pressure gradient. (d) A representative normalized velocity field encoded by color for pore geometry with β = 8.5, where U is the magnitude of velocity with its maximum Umax, the white arrow indicates flow field.
Figure 1. (a) Diverse 2D pore geometries characterized by the hydraulic shape factors β (ranges from 5.5 to 21.9). (b) A 3D rendition of pore geometry consisting of two periodic pores for the case with β = 8.5. (c) A 2D pore geometry with β = 8.5 showing the boundary conditions, where L is length of domain, R is the radius of pore throat, ∇p is pressure gradient. (d) A representative normalized velocity field encoded by color for pore geometry with β = 8.5, where U is the magnitude of velocity with its maximum Umax, the white arrow indicates flow field.
Energies 15 04636 g001
Figure 2. The normalized velocity fields encoded by color for four pore geometries with: (a) β = 5.5, (b) β = 6.9, (c) β = 12.3, and (d) β = 18.9, where the cyan line represents the interface between recirculation zone (RZ) and main flow channel, U is the magnitude of velocity with its maximum Umax, the white arrow indicates flow field.
Figure 2. The normalized velocity fields encoded by color for four pore geometries with: (a) β = 5.5, (b) β = 6.9, (c) β = 12.3, and (d) β = 18.9, where the cyan line represents the interface between recirculation zone (RZ) and main flow channel, U is the magnitude of velocity with its maximum Umax, the white arrow indicates flow field.
Energies 15 04636 g002
Figure 3. The snapshots of transport processes over time in different row for three pore geometries in different columns with β = 5.5, 8.5, and 18.9, where the color indicates the dimensionless concentration.
Figure 3. The snapshots of transport processes over time in different row for three pore geometries in different columns with β = 5.5, 8.5, and 18.9, where the color indicates the dimensionless concentration.
Energies 15 04636 g003
Figure 4. (a) The breakthrough curves, and (b) residence time distributions demonstrating early arrival and late time transport tailing, where different colored dots represent diverse pore geometries characterized by the dimensional hydraulic shape factor β. The black lines in (b) are power law functions with exponent (n) fitted to the late time portion of residence time distributions, C′ is dimensionless concentration, t is time, and PV is pore volume.
Figure 4. (a) The breakthrough curves, and (b) residence time distributions demonstrating early arrival and late time transport tailing, where different colored dots represent diverse pore geometries characterized by the dimensional hydraulic shape factor β. The black lines in (b) are power law functions with exponent (n) fitted to the late time portion of residence time distributions, C′ is dimensionless concentration, t is time, and PV is pore volume.
Energies 15 04636 g004
Figure 5. The relationships between the volume of recirculation zone (VRZ, in blue) and power law function exponent (in orange) against the dimensional hydraulic shape factor β.
Figure 5. The relationships between the volume of recirculation zone (VRZ, in blue) and power law function exponent (in orange) against the dimensional hydraulic shape factor β.
Energies 15 04636 g005
Publisher’s Note: MDPI stays neutral with regard to jurisdictional claims in published maps and institutional affiliations.

Share and Cite

MDPI and ACS Style

Yang, P.; Wu, G.; Gu, S.; Guan, Q.; Wang, L. The Effects of Pore Geometry on Late Time Solute Transport with the Presence of Recirculation Zone. Energies 2022, 15, 4636. https://doi.org/10.3390/en15134636

AMA Style

Yang P, Wu G, Gu S, Guan Q, Wang L. The Effects of Pore Geometry on Late Time Solute Transport with the Presence of Recirculation Zone. Energies. 2022; 15(13):4636. https://doi.org/10.3390/en15134636

Chicago/Turabian Style

Yang, Peijie, Guangwei Wu, Sha Gu, Qin Guan, and Lichun Wang. 2022. "The Effects of Pore Geometry on Late Time Solute Transport with the Presence of Recirculation Zone" Energies 15, no. 13: 4636. https://doi.org/10.3390/en15134636

APA Style

Yang, P., Wu, G., Gu, S., Guan, Q., & Wang, L. (2022). The Effects of Pore Geometry on Late Time Solute Transport with the Presence of Recirculation Zone. Energies, 15(13), 4636. https://doi.org/10.3390/en15134636

Note that from the first issue of 2016, this journal uses article numbers instead of page numbers. See further details here.

Article Metrics

Back to TopTop