Abstract
In this article the improved sampled average modulation technique is proposed, this technique has 2N + 1 levels in the output voltage waveform of MMC and it is considered as of low complexity of implementation for any number of submodules per arm. For that, characteristics such as dynamic response, implementation complexity, inverter output voltage waveform levels, and switching frequency are considered to evaluate and validate the proposed modulation technique. The proposed technique is compared with other three previously proposed techniques, its considering parameters such as the THD and the fundamental value of the output voltage, and also the peak-to-peak variation of the submodule capacitor voltage. Several simulations were performed in the Matlab/Simulink software and with these results, it was validated the proposed modulation technique, and also it is verified that the proposed technique is computationally more efficient. This last one shows its potential for multiphase multilevel applications.
1. Introduction
The multilevel converters (MLCs) over time got to make a place in low/medium/high-voltage specific power electronics applications, the most known MLCs topologies, are the: neutral point clamped (NPC), flying capacitor (FC) and cascade half-bridge (CHB) [,,]. However, there is a limitation with respect to the number of achievable levels for these MLCs, due to the number of electronic devices that would need (transistors, diodes, capacitors or DC sources),
So to solve this limitation, the advancement of technology has enabled the development of the Modular Multilevel Converter (MMC), which was introduced in the literature by Marquardt, Lesnicar and Hildinger in 2002 []. The MMC is a promising MLC for medium/high-voltage applications, emphasizing mainly in qualities as [,,,,,,,,,,,,,,,,,,,,,,,]: modularity, flexible operation, standard components, redundancy, operating at different switching frequency, lower presence of harmonics in the output voltage, higher efficiency, efficient management against failures, and so on. This converter was projected considering the semiconductors nominal power limitations, taking advantage of serial submodules connection to reach high operating voltages [].
The MMC revolutionized the market of power electronic converters based on VSCs, and several niche applications such as: energy storage [,], active power filtering [], medium/high-voltage motor drive [,], photovoltaic energy conversion [,], offshore wind farms connection [,], interconnection of asynchronous AC electrical grids [,], railway traction system conditioner [], electric vehicles [], electric ships [,], DC de-icer [], medium-voltage static compensators (STATCOM) [], high-voltage direct-current (HVdc) [,,,], among others.
To date, several papers have been reported to improve the reliability and performance of MMC that include mainly: circulating current minimization [,], capacitor voltage balancing [,,], output current control [,], types of SM topologies [,,], continuous/discrete time modeling [,,,], operating mechanisms [,], fault tolerance on DC-link system terminals faults [], fault tolerance on internal device in the submodules [], control strategies [,,,,,,,,,], modulation techniques [,,,,,,,,,,,,,,,,,,,,,] and so on.
Modulation techniques were evolved and adapted to different requirements (depending on the type of application and voltage level), in [] a comparison of three main modulation techniques based on switching frequency (low, medium and high) was made. This is, to identify that despite having various modulation techniques, each one can have a specific niche where it will have better performance and its natural characteristics can be better exploited. And for this, there are different quantitative and qualitative parameters that allow to properly choose a modulation technique for specific MMC application, it can be classified mainly based on:
- Dynamic response;
- Implementation complexity;
- Inverter output waveform levels;
- Switching frequency.
Many research efforts have been made to develop many modulation techniques. An overview of power converter modulation techniques applied to MMC developed in the literature can be summarized according to Table 1, including the proposed technique. The modulation techniques are generally grouped into families and differ among them according to the way process the modulating signals, therefore, the way generates the command signal for the submodules (i.e., step wave or pulse width modulation).

Table 1.
Brief overview of power converter modulation techniques applied to MMC.
The sampled average modulation (SAM) technique proposed in [] does not present levels, because it was initially performed in an MMC with submodules three-level flying capacitor (FC-3L), if the submodule is replaced by half submodule, it generates levels. This technique does not require a transformation from coordinate frame to coordinate frame, eliminates the voltage-second error found in nearest voltage level (NVL) techniques and can be applied to an MMC with a fewer/largest number of submodules per arm. However, this modulation technique can only generate levels at output voltage (line-to-neutral voltage), where N is the number of submodules per arm. Therefore, it has a high THD in the output waveform (the THD value increases when the number of submodules is lower).
To solve these inconveniences, in this article is proposed a simple and effective method to increase the output voltage for levels. Thus, the THD value of the inverter output voltage will decrease, improving the quality of the conventional SAM technique. This technique can be applied to any number of SMs/arm. Also, is analyzed in single-phase and the mathematical equations are suitable for single-phase and three-phase systems.
The presented concept is known and an extended version of the SAM [] and the improved staircase modulation (i-SCM) based on a step wave modulation [,]. In [] an improvement of traditional NVL is proposed using a rounding function at 0.25 compared to the traditional one doing this at 0.5; this leads to being able to obtain levels, and as a method obtaining an advantage for an MMC with a large number of SMs/arm due to its simplicity in processing, however, this leads to a high voltage-second error and making it impossible to use for an MMC with a small number of SMs/arm. However, in order to improve this disadvantage related before, in [] it is proposed that by adding an alternate signal of double fundamental frequency to the reference signal, this creates a pulse pattern can solve the application of this technique for a MMC with a low amount of SMs/arm. The presented modulation technique is similar to individual control of upper and lower arms, due to the way interleaving the positive and negative carriers by a fixed angle to generate levels. The concept is a combination of these known techniques.
Also, a comparison between different modulation techniques developed in the literature is adopted to take on board the proposed technique, between these: i-SCM [,], phase-shifted carrier (PSC-PWM) based on interleaved carrier signals technique [,], SAM [] and the proposed technique.
- (1)
- The THD of the inverter output voltage (line-to-ground), [THD (%)], it is probably the most important parameter when considering a suitable modulation technique, due to this parameter defines the inherent passive components sizing (submodule capacitor and arm inductor) and external components to the MMC (line filters, rated power devices, according to the application).
- (2)
- The output voltage fundamental value, [ (V)], it is observed to check if the technique used ensures an adequate value without compromising the effectiveness of the MMC, this parameter is important for MMC with reduced number of submodules, which usually tends to be a problem as in Staircase modulation technique, this issue is widely discussed in [].
- (3)
- The peak-to-peak variation of the capacitor voltage of upper and lower arm submodules, [ (V)], this parameter characterizes the suitable capacitor sizing and for that, firstly, it is necessary to define the modulation technique and then a suitable sizing method is applied for the inherent components. Since, the capacitor and the inductor inherent to the MMC should be sized relative to a modulation technique, so that, the dynamic behavior of the converter will be adequate for that specific method. In this case, standard sizing methods studied in Section 2 are used and, when compared to other modulation techniques, it was obtained an acceptable performance.
In summary, the proposed modulation technique is of medium implementation complexity with a fast dynamic response at low/medium switching frequency that allows its use in any MMC with a varied number of submodules (large or small). Also, the capacitor voltage balancing method is suitable for use with any type of modulation, in this paper it is presented together with the proposed modulation but it can also be adapted for any other.
The rest of this paper is organized as follows. In Section 2, a brief mathematical analysis of the MMC is presented. In Section 3, the conventional SAM technique is introduced. In Section 4, the operation of the improved SAM technique is proposed and explained in detail. In Section 5, the operation of the proposed voltage balance algorithm is detailed. In Section 6, the simulation results for validate this modulation technique is presented. Also, the conclusions are detailed in Section 7.
2. The MMC Operating Principles
2.1. Basic Principles
The three-phase MMC is composed of six arms and each arm contains an N-number of identical submodules, one arm at the top and one arm at the bottom of each x-phase. Due to its modular design, the MMC is well scalable and flexible in structure for any medium/high-application. The Figure 1 shows the circuit configuration of the three-phase MMC. In this article, each SM represents a conventional half-bridge submodule.

Figure 1.
Three-phase equivalent circuit and main parts of MMC.
2.2. Mathematical Model
The N-submodules in series with an arm inductor in each arm, the upper and lower arm submodules are modeled as controlled AC voltage sources. The DC system is modeled as two DC voltage sources. The single-phase equivalent model of MMC under ideal conditions is shown in Figure 2, each arm is formed by N-submodules connected in series.

Figure 2.
Single-phase equivalent circuit of MMC.
Applying kirchhoff’s voltage and current laws. The upper and lower arm voltages are given by:
where is the DC-bus voltage, is the upper arm voltage, is the lower arm voltage, is the AC output voltage, is the upper arm current, is the lower arm current, is the arm inductor and is the resistance associated with the arm inductor.
The arm modulation signals at steady-state are given by:
The upper and lower instantaneous arm currents are given by:
where is the DC current component, is the AC circulating current, is the AC output current, is the voltage drop across arm inductor and is the number phase index. It is considering, for three-phase and for single-phase.
2.3. AC Circulating Current
This current component flows between the legs of MMC only. From (5), its instantaneous value is given by:
2.4. Submodule Capacitor Sizing
The submodule capacitor is sized based on trade off energy in voltage ripple [], when the ripple factor (). Then, the necessary capacitance for each submodule capacitor is given by:
where S is the apparent power, N is the no. of SM/arm, is the arm modulation index, is the rated voltage of submodule capacitor, is the ripple factor of and is the power factor.
2.5. Arm Inductor Sizing
The arm inductor is sized based on equality of instantaneous power, considering the suppressing of the circulating current []. It is considering the existence of the double-fundamental-frequency in the equivalent phase, it is given by:
where is the load frequency operation in rad/s, is the double-fundamental-current component and is the total DC-bus voltage.
3. Conventional SAM Technique
This technique basically is the average voltage given by the integral of the instantaneous voltage in each sampling interval, and the instantaneous output voltage is generated by the average value of two nearest voltage levels []. This instantaneous voltage must be normalized. Therefore:
Applying the volt-second balance theory in the reference phase voltage expressed in terms of two nearest voltage, it is:
where V is the average voltage; is the normalized reference phase voltage with offset; and represents the nearest phase voltage levels; and represents the dwell times and is the sampling time. The implementation of this modulation technique consists of three main steps:
3.1. Identification of Two Nearest Voltages
To identify the nearest voltages, it is necessary to generate the phase modulation signals for open/close-loop converter control, this reference output voltage is defined by:
where: is the total DC-bus voltage, is the submodule capacitor voltage, N is the number of submodules in normal operation, is the arm modulation index (0 to 1), is the fundamental angular frequency and is the phase angle (represents a balanced three-phase system).
The reference phase voltage in terms of submodules number and its capacitor voltage is given by:
The normalized reference phase voltage is obtained dividing this voltage by a submodule’s rated capacitor voltage, this results in:
And then, an offset value of is added:
Normally, this normalized voltage-level has steps in range from 0 to and represents the number of submodules per arm in ON-state.
The lower () and the upper () phase voltage levels are obtained from Equation (16), these two are known as the nearest voltage levels, given by:
3.2. Calculation of Dwell Times
During a time and the voltages and are applied, respectively, over a sampling interval of . From the volt-second balance given in (11), is considering the duty cycles and . Finally, the dwell times are given by:
The duty cycle is compared with a symmetrical triangular waveform over a sampling interval to generate the pulses and , respectively, these interactions are shown in Figure 3.

Figure 3.
Dwell times of voltage levels, conventional SAM technique.
The pulse and are applied to the submodules in the upper and lower arms to generate the instantaneous arm voltage level.
3.3. Calculation of the Arm Voltage Levels
The instantaneous upper and lower arm voltage level is calculated by applying the following principle:
- ∘
- In each sampling period, the number of submodules in ON-satate, considering the upper and lower arm, is maintained constant and equal to N (remember that the total number of submodules in one leg is equal to ).
This means that, for obtain N-submodules combinations exists options in each sampling period, i.e., [,,].
Consequently:
Also, the instantaneous arm voltage-level of one-phase, considering the upper arm () and lower arm () voltage-level, it is given by:
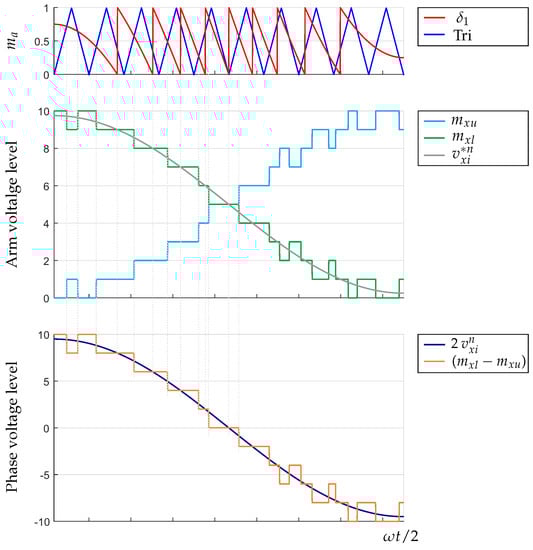
Figure 4 shows the operation principle of the conventional SAM, where is obtained the instantaneous arm voltage levels, considering and . The phase voltage level is obtained through the interaction of the arms voltage level, obtaining levels, the objective of this paper is to improve this technique for .

Figure 4.
Operational principles of the conventional SAM.
4. Improved SAM Technique
The main drawbacks of the previously analyzed SAM technique are:
- The phase voltage waveform has levels only.
- The high THD’s value of the inverter output voltage.
In order to improve these parameters, it is proposed this technique.
4.1. Identification of Two Nearest Voltages
For the identification of two nearest voltages, the same calculations are considered until arriving at (16) which represents the number of submodules per arm in ON-state and it has steps in the range from 0 to . Where is the normalized reference inverter output voltage.
4.2. Calculation of Dwell Times
In order to calculate the pulses patterns, term widely used to define the waveform that contains the state of the pulses (added) of the upper or lower arm switches. It is necessary to obtain the reference waveform that takes on values between 0 to 1, and it is given by:
Note that, for the commutation, the duty cycles and are associated with the dwell times and .
The dwell times calculated in Equation (22) will be compared with a symmetrical triangular waveform over a sampling interval . The pulse is applied to the submodules in the upper arm to generate the upper arm voltage level and the lower arm voltage level is obtained by using the pulse duration , of the corresponding phase. These interactions are shown in Figure 5.

Figure 5.
Dwell times of voltage levels, proposed SAM technique.
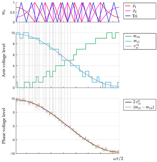
One way to improve the quality of the inverter output voltage is to look at the performance of the total number of inserted submodules. In the proposed technique, the inserted submodules number varies among and during a sample time , and the average value of inserted submodules number is still equal to N.
The nearest voltage level corresponding to each duty cycle, are given by:
Figure 6 shows the arm voltage level corresponding to the instantaneous arm voltage level for the upper and lower arm.

Figure 6.
Corresponding voltage levels for .
4.3. Calculation of Arm Voltage Levels
The instantaneous arm voltage levels are obtained between the ratio of the nearest voltage level and the gating pulses, given by:
Likewise, to illustrate how this step works, it is considered an MMC with 10 submodules per arm and equal to 0.98, the resulting waveforms are shown in Figure 7.

Figure 7.
Operational principles of the improved SAM technique.
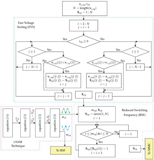
5. Voltage Balancing Algorithm Proposed
The voltage balancing stage is of great importance to maintain the capacitor voltage of the submodules at the same voltage level, this allows the MMC to have a symmetrical operation between the arms of the same phase. Through the Fast Voltage Sorting algorithm and the Reduced Switching Frequency (RSF) algorithm proposed, it is possible to balance the voltage of the submodules and distribute the switching pulses for the submodules, each part will be explained in detail below.
5.1. Fast Voltage Sorting Algorithm
The Fast Voltage Sorting (FVS) algorithm proposed unlike the traditional sorting algorithm, swaps the SM voltage (looking only for the highest or lowest value, depending on the sign of the arm current ) with the objective of obtaining only the position of said voltage in the vector that contains all the voltages of the same arm. This arrangement lightens the processing since by means of the permutation it is not necessary to store the pivot element in a buffer.
In Figure 8 is shown the normalized SM voltage together with its associated index, these two together indicate the voltage of j-submodule, where j is the j-th element, for explanatory purposes, at the beginning, the elements of the array (SM voltages and the SM index) are displayed randomly and, as the sweep occurs (from right to left), if the condition is fulfilled, the elements are exchanged.

Figure 8.
Submodule voltage sorting process.
In the initial array, the first two elements are each compared (if the condition is met, they are swapped with themselves), these elements have been marked (pink) and the comparison proceeds from right to left until reaching the other end. Note that at each new cycle the position of the elements will change depending on the value of their voltage and the index of the SMs, and array will be sorted again.
5.2. Reduced Switching Frequency
Once the index vector is obtained (after the fast classification), the commutation pulses are generated for each SM, according to the priority provided by , from the last example , this vector is updated at each sampling time. However, only the first -SMs are turned on (according to the instantaneous pulse pattern) of the vector, and the rest are in the off state, this process means that only by necessity charging/discharging of the capacitors, the SMs are turned on or off (for the next sample time).
Therefore, for the example used above, when the instantaneous pulse pattern and , then the first six elements of the vector indicate which SMs should be turned on. Therefore, the sequence of SMs in ON-state is . Figure 9 shows the algorithm procedure and the gating pulses to the SMs, for the period of time defined by the observation point.

Figure 9.
Reduced switching frequency process.
Figure 10 shows the flowchart of the general submodule voltage balancing algorithm divided into three main parts, detailed in the previous sections. The proposed FVS and RSF are used for each arm, however i-SAM provides output signals for the upper and lower arms, thus implementing the Voltage balancing algorithm for each phase of the MMC.

Figure 10.
General submodule voltage balancing algorithm.
6. Simulation Results
It was performed by simulation various tests for validating purpose of the proposed modulation technique; for different quantities of submodules per arm (from 3 to 30). To achieve this, the parameters of Table 2 are considering.

Table 2.
Simulation parameters.
The submodule capacitor value used in each simulation is presented in Table 3, and the arm inductor used in all tests is mH. Both of inner components are calculated using (8)–(9).

Table 3.
Inner MMC component parameters.
To validate the proposed modulation technique. Initially, the CPU-time of four modulation techniques is compared. Figure 11 shows the CPU-burning time, this is the time that takes 1 s of system simulation in Simulink.

Figure 11.
Number of submodules per arm vs. CPU-burning time.
This CPU-burning time is analyzed in order to determine the computational burn of the proposed technique, when compared to the other three modulation techniques, over the same conditions. Also, three parameters considered of great importance are analyzed, these are:
- (1)
- The THD of the inverter output voltage (line-to-ground), [THD (%)], it is probably the most important parameter when considering a suitable modulation technique, due to this parameter defines the inherent passive components sizing (submodule capacitor and arm inductor) and external components to the MMC (line filters, rated power devices, according to the application).
- (2)
- The output voltage fundamental value, [ (p.u.)], it is observed to check if the technique used ensures an adequate value without compromising the effectiveness of the MMC, this parameter is important for MMC with reduced number of submodules, which usually tends to be a problem as in Staircase modulation technique, this issue is widely discussed in [].
- (3)
- The peak-to-peak variation of the capacitor voltage of upper and lower arm submodules, [ (%)], this parameter characterizes the suitable capacitor sizing and for that, firstly, it is necessary to define the modulation technique and then a suitable sizing method is applied for the inherent components. Since, the capacitor and the inductor inherent to the MMC should be sized relative to a modulation technique, so that, the dynamic behavior of the converter will be adequate for that specific method. In this case, standard sizing methods studied in Section 2 are used and, when compared to other modulation techniques, it was obtained an acceptable performance.
A comparison of these parameters is shown in Figure 12, it is considering four modulation techniques: the conventional sampled average modulation (SAM), the improved staircase modulation (i-SCM), the phase-shifted carrier with interleaved angle (PSC-PWM wIA) and the proposed technique.

Figure 12.
Comparative graphics of the proposed modulation technique versus known modulation techniques. Number of submodules per arm “N”, (a) front THD of the inverter output voltage, (b) front fundamental of output voltage, (c) front peak-to-peak variation of the submodule capacitor voltage. Arm modulation index “” with , (d) front THD of the inverter output voltage, (e) front fundamental of output voltage, (f) front peak-to-peak variation of the submodule capacitor voltage.
As shown in Figure 12, the i-SCM technique has the lower THD value, on the other hand, the THD value of the conventional SAM technique is double when compared to other techniques, mostly for smaller amounts of submodules, due that its output voltage has levels.
However, the proposed SAM technique has a low THD, because the output voltage has levels. In fact, the THD of the proposed technique presents values similar to those shown by more complex techniques and well developed in the literature, e.g., over PSC-PWM wIA and i-SCM, this analysis is shown in Figure 12a.
As shown in Figure 12b (for SMs), the proposed technique obtains a good dc-link voltage utilization, this means that the peak value of fundamental output voltage is higher, when compared with the other techniques, even though the modulation index () remains constant. On the other hand, as the number of SMs increases, the dc-link voltage utilization is not affected.
The Figure 12c shows the comparison of taking into account different quantities of SMs per arm, for the four modulation techniques analyzed. It is observed that the proposed technique has a good performance for a lower number of SMs when compared with i-SCM and PSC-PWM wIA techniques and, as the SMs quantity increases this voltage variation value tends to decrease similarly to the other techniques.
Figure 12d–f shown the effect of variations of the arm modulation index () in the THD, and indexes, respectively. All these results were obtained considering SMs.
Case of Study: Single-Phase
In this case, it is compared the dynamic performance of the MMC with the conventional and the proposed improved SAM technique. The simulations were performed considering the following parameters: rated apparent power kVA, output frequency Hz, power factor PF = 0.95, DC-link voltage V, the number of SMs/arm , arm inductance mH, submodule capacitor mF and switching frequency Hz.
The upper and lower voltages are 180 out of phase with each other, it is shown in Figure 13a, these pulse patterns are processed by a capacitor voltage balancing algorithm (fast sorting algorithm), this algorithm will generate the firing pulses to the gates of the IGBTs. Figure 13b shows the displacement factor that is generated by adding the arm voltage level of both arms of the same phase, this factor determines the level increased in the current and voltage of converter output.

Figure 13.
Dynamic performance of MMC, whit SAM and improved SAM techniques. (a) the upper and lower arm voltage levels; (b) the total inserted submodule number.
The total inserted submodule number in the conventional SAM is a constant value of N as calculated in Equation (20), this value is obtained adding the upper and lower arm voltages (). However, with the improved SAM this value is alternated from to , but the average value in each sampling interval is N, according to described in Section 4, this waveform is the displacement factor.
The output voltage waveform is shown in Figure 14a, this waveform is measured at the inverter output with a resistive load, for the reference is modulated by the conventional SAM, this means that levels at output is obtained. However, when the reference is modulated with the proposed SAM technique and this leads to obtaining levels at output. Therefore, the output voltage THD with the proposed techniques is lower (3.98%) when compared to the conventional SAM (4.91%), for this specific case (). In Figure 14b is presented the THD values.

Figure 14.
(a) the phase voltage levels; (b) the phase voltage harmonics detail.
In the conventional SAM, the upper half-cycle is identical to the lower half-cycle, this is because the algorithm performs a subtraction based on the assumption of: The number of submodules per arm of an MMC under healthy operating conditions is N.
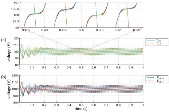
Figure 15 shows the voltage of all the submodules of the same phase as well as details demonstrating the balancing of the voltages.

Figure 15.
(a) The submodule capacitor voltages, whit SAM and improved SAM techniques; (b) The leg voltages.
Figure 15a shows the voltage of all submodules capacitors, these voltages are balanced by the fast sorting algorithm (the upper arm capacitor voltages are superimposed on each other, similarly in the lower arm). With the conventional SAM it is observed that V, and with the improved SAM is V which represents around 8% at steady-state operation, these values are not very distant from each other.
Figure 15b shows the sum of the voltage of all the submodules of the same arm (upper and lower), at the beginning there are transients that come from the charging of the capacitors and when it is in steady-state it can be seen that the two voltages are balanced, this guarantees a symmetrical waveform at the output of the MMC.
7. Conclusions
This article presents the improved SAM, this improved technique makes it possible to obtain levels at the inverter’s output compared to the conventional SAM. By simulation were compared four modulation techniques: the peak-to-peak variation of the submodule capacitor voltage, THD of the inverter output voltage and the fundamental value of the output voltage. These parameters were analyzed taking into account several quantities of SMs/arm, and also, for the arm modulation index with a fixed number of SMs/arm, being able to demonstrate good performance in comparison to other modulation techniques.
Another parameter that is considered is the CPU-burning time, this numerical value is obtained by simulating the system for one second. The proposed technique has a low CPU-burning time due to the low switching frequency and the number of interactions, this is, that as N increases the number of interactions also increases. The proposed modulation technique can be on par with simple techniques like staircase modulation, with a faster dynamic response when compared with multiple carriers techniques.
There is still a great gap within the modulation techniques because the MMC is complex, each variation, either in the form of application or simply increasing or decreasing the number of submodules per arm, the MMC needs a specific modulation technique, that is, the modulation needs to be adapted because the dynamic behavior of the MMC is different for each type of application and for a different number of submodules per arm due to which less interactions will be obtained in the intermediate voltage levels ( and ) and more interactions at extreme voltage levels ( and ), directly observed in the output voltage of the MMC. On the other hand, voltage balancing is called fast sorting algorithm due to the fast classification of the voltages of the submodules, this is done depending on the direction of the current, a quick verification to organize the elements that meet the condition without interfering with the elements that do not comply, without the need to use a pivot element.
Author Contributions
Conceptualization, J.C.C. and J.L.A.; methodology, J.C.C.; software, J.C.C.; validation, J.C.C. and J.L.A.; formal analysis, J.C.C. and J.L.A.; investigation, J.C.C. and J.L.A.; resources, J.C.C.; data curation, J.C.C. and J.L.A.; writing–original draft preparation, J.C.C.; writing–review and editing, J.L.A. and E.R.F.; visualization, J.C.C.; supervision, J.L.A.; project administration, J.C.C., J.L.A. and E.R.F.; funding acquisition, J.L.A. and E.R.F. All authors contributed to discussing the results in the manuscript. All authors have read and agreed to the published version of the manuscript.
Funding
This research was funded by Conselho Nacional de Desenvolvimento Científico e Tecnológico (CNPq–grant 440138/2019-1).
Institutional Review Board Statement
Not applicable.
Informed Consent Statement
Not applicable.
Data Availability Statement
The data presented in this study may be available on request from the first author, J.C.C. The data are not publicly available due to privacy reason.
Acknowledgments
The authors would like to thank the State University of Campinasand the Federal University of ABC. This project was funded by the Brazilian National Council for Scientific and Technological Development (CNPq-DT-313461/19-8 and CNPq-2440138/2019-1).
Conflicts of Interest
The authors declare no conflict of interest.
Abbreviations
The following abbreviations are used in this manuscript:
VSC | Voltage Source Converter |
MLC | Multilevel Converter |
MMC | Modular Multilevel Converter |
PWM | Pulse Width Modulation |
References
- Gupta, K.K.; Ranjan, A.; Bhatnagar, P.; Sahu, L.K.; Jain, S. Multilevel Inverter Topologies With Reduced Device Count: A Review. IEEE Trans. Power Electron. 2016, 31, 135–151. [Google Scholar] [CrossRef]
- Priya, M.; Ponnambalam, P.; Muralikumar, K. Modular-multilevel converter topologies and applications—A review. IET Power Electron. 2018, 12, 170–183. [Google Scholar] [CrossRef]
- Vijeh, M.; Rezanejad, M.; Samadaei, E.; Bertilsson, K. A general review of multilevel inverters based on main submodules: Structural point of view. IEEE Trans. Power Electron. 2019, 34, 9479–9502. [Google Scholar] [CrossRef]
- Marquardt, R.; Lesnicar, A.; Hildinger, J. Modulares Stromrichterkonzept für Netzkupplungsanwendung bei Hohen Spannungen; ETG-Fachtagung: Bad Nauheim, Germany, 2002; Volume 114. [Google Scholar]
- Du, S.; Dekka, A.; Wu, B.; Zargari, N. Modular Multilevel Converters: Analysis, Control, and Applications; John Wiley & Sons: Hoboken, NJ, USA, 2018. [Google Scholar]
- Perez, M.A.; Bernet, S.; Rodriguez, J.; Kouro, S.; Lizana, R. Circuit topologies, modeling, control schemes, and applications of modular multilevel converters. IEEE Trans. Power Electron. 2014, 30, 4–17. [Google Scholar] [CrossRef]
- Debnath, S.; Qin, J.; Bahrani, B.; Saeedifard, M.; Barbosa, P. Operation, control, and applications of the modular multilevel converter: A review. IEEE Trans. Power Electron. 2014, 30, 37–53. [Google Scholar] [CrossRef]
- Shu, Z.; Liu, M.; Zhao, L.; Song, S.; Zhou, Q.; He, X. Predictive harmonic control and its optimal digital implementation for MMC-based active power filter. IEEE Trans. Ind. Electron. 2016, 63, 5244–5254. [Google Scholar] [CrossRef]
- Antonopoulos, A.; Ängquist, L.; Norrga, S.; Ilves, K.; Harnefors, L.; Nee, H.P. Modular multilevel converter ac motor drives with constant torque from zero to nominal speed. IEEE Trans. Ind. Appl. 2013, 50, 1982–1993. [Google Scholar] [CrossRef]
- Li, B.; Zhou, S.; Xu, D.; Finney, S.J.; Williams, B.W. A hybrid modular multilevel converter for medium-voltage variable-speed motor drives. IEEE Trans. Power Electron. 2016, 32, 4619–4630. [Google Scholar] [CrossRef] [Green Version]
- Nademi, H.; Das, A.; Burgos, R.; Norum, L.E. A new circuit performance of modular multilevel inverter suitable for photovoltaic conversion plants. IEEE J. Emerg. Sel. Top. Power Electron. 2015, 4, 393–404. [Google Scholar] [CrossRef]
- Rong, F.; Gong, X.; Huang, S. A novel grid-connected PV system based on MMC to get the maximum power under partial shading conditions. IEEE Trans. Power Electron. 2016, 32, 4320–4333. [Google Scholar] [CrossRef]
- Steurer, M.M.; Schoder, K.; Faruque, O.; Soto, D.; Bosworth, M.; Sloderbeck, M.; Bogdan, F.; Hauer, J.; Winkelnkemper, M.; Schwager, L.; et al. Multifunctional megawatt-scale medium voltage DC test bed based on modular multilevel converter technology. IEEE Trans. Transp. Electrif. 2016, 2, 597–606. [Google Scholar] [CrossRef]
- Raza, M.; Prieto-Araujo, E.; Gomis-Bellmunt, O. Small-signal stability analysis of offshore AC network having multiple VSC-HVDC systems. IEEE Trans. Power Deliv. 2017, 33, 830–839. [Google Scholar] [CrossRef]
- Xu, Q.; Ma, F.; He, Z.; Chen, Y.; Guerrero, J.M.; Luo, A.; Li, Y.; Yue, Y. Analysis and comparison of modular railway power conditioner for high-speed railway traction system. IEEE Trans. Power Electron. 2016, 32, 6031–6048. [Google Scholar] [CrossRef] [Green Version]
- Ronanki, D.; Williamson, S.S. Modular multilevel converters for transportation electrification: Challenges and opportunities. IEEE Trans. Transp. Electrif. 2018, 4, 399–407. [Google Scholar] [CrossRef]
- Chen, Y.; Li, Z.; Zhao, S.; Wei, X.; Kang, Y. Design and implementation of a modular multilevel converter with hierarchical redundancy ability for electric ship MVDC system. IEEE J. Emerg. Sel. Top. Power Electron. 2016, 5, 189–202. [Google Scholar] [CrossRef]
- Chen, Y.; Zhao, S.; Li, Z.; Wei, X.; Kang, Y. Modeling and control of the isolated DC–DC modular multilevel converter for electric ship medium voltage direct current power system. IEEE J. Emerg. Sel. Top. Power Electron. 2016, 5, 124–139. [Google Scholar] [CrossRef]
- Li, B.; Shi, S.; Xu, D.; Wang, W. Control and analysis of the modular multilevel DC de-icer with statcom functionality. IEEE Trans. Ind. Electron. 2016, 63, 5465–5476. [Google Scholar] [CrossRef]
- Nguyen, T.H.; Al Hosani, K.; El Moursi, M.S.; Blaabjerg, F. An overview of modular multilevel converters in HVDC transmission systems with STATCOM operation during pole-to-pole DC short circuits. IEEE Trans. Power Electron. 2018, 34, 4137–4160. [Google Scholar] [CrossRef]
- Lesnicar, A.; Marquardt, R. An innovative modular multilevel converter topology suitable for a wide power range. In Proceedings of the 2003 IEEE Bologna Power Tech Conference Proceedings, Bologna, Italy, 23–26 June 2003; Volume 3. [Google Scholar]
- Deng, F.; Zhu, R.; Liu, D.; Wang, Y.; Wang, H.; Chen, Z.; Cheng, M. Protection scheme for modular multilevel converters under diode open-circuit faults. IEEE Trans. Power Electron. 2017, 33, 2866–2877. [Google Scholar] [CrossRef] [Green Version]
- Luo, Y.; Li, Z.; Xu, L.; Xiong, X.; Li, Y.; Zhao, C. An adaptive voltage-balancing method for high-power modular multilevel converters. IEEE Trans. Power Electron. 2017, 33, 2901–2912. [Google Scholar] [CrossRef]
- Dekka, A.; Wu, B.; Yaramasu, V.; Zargari, N.R. Model predictive control with common-mode voltage injection for modular multilevel converter. IEEE Trans. Power Electron. 2016, 32, 1767–1778. [Google Scholar] [CrossRef]
- Dekka, A.; Wu, B.; Fuentes, R.L.; Perez, M.; Zargari, N.R. Evolution of topologies, modeling, control schemes, and applications of modular multilevel converters. IEEE J. Emerg. Sel. Top. Power Electron. 2017, 5, 1631–1656. [Google Scholar] [CrossRef]
- Dekka, A.; Wu, B.; Yaramasu, V.; Fuentes, R.L.; Zargari, N.R. Model Predictive Control of High-Power Modular Multilevel Converters—An Overview. IEEE J. Emerg. Sel. Top. Power Electron. 2018, 7, 168–183. [Google Scholar] [CrossRef]
- Wang, J.; Burgos, R.; Boroyevich, D. Switching-cycle state-space modeling and control of the modular multilevel converter. IEEE J. Emerg. Sel. Top. Power Electron. 2014, 2, 1159–1170. [Google Scholar] [CrossRef]
- Li, J.; Konstantinou, G.; Wickramasinghe, H.R.; Pou, J.; Wu, X.; Jin, X. Investigation of MMC-HVDC operating region by circulating current control under grid imbalances. Electr. Power Syst. Res. 2017, 152, 211–222. [Google Scholar] [CrossRef]
- Dekka, A.; Wu, B.; Zargari, N.R. A novel modulation scheme and voltage balancing algorithm for modular multilevel converter. IEEE Trans. Ind. Appl. 2016, 52, 432–443. [Google Scholar] [CrossRef]
- Konstantinou, G.S.; Agelidis, V.G. Performance evaluation of half-bridge cascaded multilevel converters operated with multicarrier sinusoidal PWM techniques. In Proceedings of the 2009 4th IEEE Conference on Industrial Electronics and Applications, Xi’an, China, 25–27 May 2009; pp. 3399–3404. [Google Scholar]
- Wang, K.; Zhou, L.; Deng, Y.; Lu, Y.; Wang, C.; Xu, F. Application range analysis and implementation of the logic-processed CPS-PWM scheme based mmc capacitor voltage balancing strategy. CPSS Trans. Power Electron. Appl. 2019, 4, 1–9. [Google Scholar] [CrossRef]
- Hu, P.; Jiang, D. A level-increased nearest level modulation method for modular multilevel converters. IEEE Trans. Power Electron. 2014, 30, 1836–1842. [Google Scholar] [CrossRef]
- Lin, L.; Lin, Y.; He, Z.; Chen, Y.; Hu, J.; Li, W. Improved nearest-level modulation for a modular multilevel converter with a lower submodule number. IEEE Trans. Power Electron. 2016, 31, 5369–5377. [Google Scholar] [CrossRef]
- Colque, J.C.; Ruppert, E.; Vargas, R.Z.; Azcue, J.L. Comparative analysis based on the switching frequency of modulation techniques for MMC applications. In Proceedings of the 2019 IEEE 15th Brazilian Power Electronics Conference and 5th IEEE Southern Power Electronics Conference (COBEP/SPEC), Santos, Brazil, 1–4 December 2019; pp. 1–6. [Google Scholar]
- Meshram, P.M.; Borghate, V.B. A simplified nearest level control (NLC) voltage balancing method for modular multilevel converter (MMC). IEEE Trans. Power Electron. 2014, 30, 450–462. [Google Scholar] [CrossRef]
- Far, Z.D.; Radan, A.; Far, M.D. Introduction and evaluation of novel multi-level carrier-based PWM strategies using a generalized algorithm. In Proceedings of the 2007 European Conference on Power Electronics and Applications, Aalborg, Denmark, 2–5 September 2007; pp. 1–10. [Google Scholar]
- Wang, H.; Zhao, R.; Deng, Y.; He, X. Novel carrier-based PWM methods for multilevel inverter. In Proceedings of the IECON’03. 29th Annual Conference of the IEEE Industrial Electronics Society (IEEE Cat. No. 03CH37468), Roanoke, VA, USA, 2–6 November 2003; Volume 3, pp. 2777–2782. [Google Scholar]
- Konstantinou, G.; Darus, R.; Pou, J.; Ceballos, S.; Agelidis, V.G. Varying and unequal carrier frequency PWM techniques for modular multilevel converters. In Proceedings of the 2014 International Power Electronics Conference (IPEC-Hiroshima 2014-ECCE ASIA), Hiroshima, Japan, 18–21 May 2014; pp. 3758–3763. [Google Scholar]
- Konstantinou, G.; Ciobotaru, M.; Agelidis, V. Selective harmonic elimination pulse-width modulation of modular multilevel converters. IET Power Electron. 2013, 6, 96–107. [Google Scholar] [CrossRef]
- Pérez-Basante, A.; Ceballos, S.; Konstantinou, G.; Pou, J.; Andreu, J.; de Alegría, I.M. (2N + 1) Selective harmonic elimination-PWM for modular multilevel converters: A generalized formulation and a circulating current control method. IEEE Trans. Power Electron. 2017, 33, 802–818. [Google Scholar] [CrossRef]
- Dahidah, M.S.; Konstantinou, G.; Agelidis, V.G. A review of multilevel selective harmonic elimination PWM: Formulations, solving algorithms, implementation and applications. IEEE Trans. Power Electron. 2014, 30, 4091–4106. [Google Scholar] [CrossRef]
- Li, B.; Yang, R.; Xu, D.; Wang, G.; Wang, W.; Xu, D. Analysis of the phase-shifted carrier modulation for modular multilevel converters. IEEE Trans. Power Electron. 2014, 30, 297–310. [Google Scholar] [CrossRef]
- Deng, Y.; Wang, Y.; Teo, K.H.; Harley, R.G. A simplified space vector modulation scheme for multilevel converters. IEEE Trans. Power Electron. 2015, 31, 1873–1886. [Google Scholar] [CrossRef]
- Dekka, A.; Wu, B.; Zargari, N.R.; Fuentes, R.L. A space-vector PWM-based voltage-balancing approach with reduced current sensors for modular multilevel converter. IEEE Trans. Ind. Electron. 2016, 63, 2734–2745. [Google Scholar] [CrossRef]
- Colque, J.C.; Ruppert, E.; Delgado-Hayta, I.; Azcue, J.L. A new space-vector selector modulation for the modular multilevel converter applications. In Proceedings of the 2020 IEEE XXVII International Conference on Electronics, Electrical Engineering and Computing (INTERCON), Lima, Peru, 3–5 September 2020; pp. 1–4. [Google Scholar]
- Rohner, S.; Bernet, S.; Hiller, M.; Sommer, R. Modulation, losses, and semiconductor requirements of modular multilevel converters. IEEE Trans. Ind. Electron. 2009, 57, 2633–2642. [Google Scholar] [CrossRef]
- Li, Z.; Wang, P.; Zhu, H.; Chu, Z.; Li, Y. An improved pulse width modulation method for chopper-cell-based modular multilevel converters. IEEE Trans. Power Electron. 2012, 27, 3472–3481. [Google Scholar] [CrossRef]
- Edpuganti, A.; Rathore, A.K. Optimal pulsewidth modulation of medium-voltage modular multilevel converter. IEEE Trans. Ind. Appl. 2016, 52, 3435–3442. [Google Scholar] [CrossRef]
- Gong, Z.; Wu, X.; Dai, P.; Zhu, R. Modulated model predictive control for MMC-based active front-end rectifiers under unbalanced grid conditions. IEEE Trans. Ind. Electron. 2018, 66, 2398–2409. [Google Scholar] [CrossRef]
- Gupta, R.; Ghosh, A.; Joshi, A. Multiband hysteresis modulation and switching characterization for sliding-mode-controlled cascaded multilevel inverter. IEEE Trans. Ind. Electron. 2009, 57, 2344–2353. [Google Scholar] [CrossRef]
- Marquardt, R.; Lesnicar, A. A new modular voltage source inverter topology. In Proceedings of the Euro Conference of Power Electronics Applications, Toulouse, France, 2–4 September 2003; pp. 1–6. [Google Scholar]
- Tu, Q.; Xu, Z.; Huang, H.; Zhang, J. Parameter design principle of the arm inductor in modular multilevel converter based HVDC. In Proceedings of the 2010 International Conference on Power System Technology, Hangzhou, China, 24–28 October 2010; pp. 1–6. [Google Scholar]
- Vatani, M.; Bahrani, B.; Saeedifard, M.; Hovd, M. Indirect finite control set model predictive control of modular multilevel converters. IEEE Trans. Smart Grid 2014, 6, 1520–1529. [Google Scholar] [CrossRef] [Green Version]
Publisher’s Note: MDPI stays neutral with regard to jurisdictional claims in published maps and institutional affiliations. |
© 2022 by the authors. Licensee MDPI, Basel, Switzerland. This article is an open access article distributed under the terms and conditions of the Creative Commons Attribution (CC BY) license (https://creativecommons.org/licenses/by/4.0/).