Next Article in Journal
Harmonic Analysis and Attenuation Strategy for a Two-Stage Matrix Converter Fed by Dual-Inverter Based on Pulse Barycenter Method
Next Article in Special Issue
Sustainable Oil Palm Resource Assessment Based on an Enhanced Deep Learning Method
Previous Article in Journal
Gasification of Solid Fuels (Coal, Biomass and MSW): Overview, Challenges and Mitigation Strategies
 
 
Font Type:
Arial Georgia Verdana
Font Size:
Aa Aa Aa
Line Spacing:
Column Width:
Background:
Article

Heat Pump Capacity Selection for TPPs with Various Efficiency Levels

Higher School of Nuclear and Thermal Power Engineering, Institute of Power Engineering, Peter the Great St. Petersburg Polytechnic University, 195291 St. Petersburg, Russia
*
Author to whom correspondence should be addressed.
Energies 2022, 15(12), 4445; https://doi.org/10.3390/en15124445
Submission received: 25 April 2022 / Revised: 10 June 2022 / Accepted: 17 June 2022 / Published: 18 June 2022
(This article belongs to the Special Issue Sustainability Assessment of Renewable Energy Systems)

Abstract

The variety of possible solutions for the integration of heat pumps (HP) into the circuits of generation facilities dictates the need for preliminary selection of the most promising options. Determining the maximally economically efficient HP capacity may be the key limiting factor for the potential range of solutions. The purpose of the study is to analyze the influence of the type of power equipment of a thermal power plant (TPP) on the choice of HP capacity. In the course of the study, we identified factors that can influence the choice of HP capacity. The correlation between the limitation of the maximum capacity of HP (from the point of view of break-even operation in the electricity market) from the electric capacity and the efficiency of the TPP equipment was established. The ranges of HP capacity for the most common types of TPP power equipment in the Russian Federation were determined. The maximum HP capacity for TPPs based on a steam turbine unit (STU) of type K-300-170- 1P was determined. The method proposed in the paper allows limiting the number of circuits options, as well as TPPs and external conditions suitable for the use of HP. Firstly, under the conditions of a given power system and fuel prices, it is possible to determine the type of power equipment of a TPP in combination with which HP can be used. Secondly, under the conditions of a given power system and type of equipment, the maximum fuel price at which HP can be used at thermal power plants can be determined. Thirdly, under the conditions of a given type of equipment and fuel price, it is possible to select an energy system (region) in which it is possible to build a TPP with HP. It was found that increasing the efficiency of thermal power plant equipment contributes to increasing the HP power capacity and expanding the range of external conditions under which the use of HP becomes rational. It was verified that for TPP equipment of a given type, the use of HP is more rational when operating in cogeneration mode. It was found that, all other conditions being equal, an essential factor determining the range of HP capacity is the electric capacity of TPPs.

1. Introduction

The Russian Federation is a country with a high degree of natural and energy resources intensity of the economy [1]. This points to the need for a consistent approach to solving the problems of energy conservation, improving the energy efficiency of equipment, and expanding the use of renewable energy sources (RES) and secondary energy resources (SER). The expected stable growth of energy consumption and the tightening of environmental restrictions requires the involvement of all available fuel and energy resources (FER) in the process of energy supply of consumers [2,3]. One of the main ways to solve key problems in the field of improving the efficiency of energy supply for power plants of the Russian Federation is the dissemination of best practices for the use of alternative sources based on the use of low-potential heat (LPH) [3].
A significant amount of heat, at the enterprises of the fuel and energy complex of the Russian Federation, is discharged into the environment with the exhaust gases of boiler and gas turbine installations, with cooling water, exhaust ventilation air and air conditioning systems, as well as household and technological effluents [2]. Therefore, studies related to the development, justification, and implementation of SER recycling systems at TPPs using HP are topical for discussion and research. This technology will allow to use LPH of almost any industrial and domestic thermal discharges for the heat supply of the consumer [2,4,5] at the expense of additional electric power costs.
Expanding the practice of using RES and SER requires solving issues associated with high capital costs and the level of technology development. Under the conditions of lack of experience in the design, construction, and operation of the high-capacity units based on RES and SER, it is common practice to adopt standard foreign circuit design solutions, which may not always be economically justified for the climatic and market conditions of other countries [2,6,7]. A rational approach to the choice of a circuit design solution will allow heat pump technologies to be organically integrated into the structure of energy with a high proportion of district heating and cogeneration [8,9]. This will partially solve the problem of significant LPH losses at TPPs.
To date, a large theoretical and practical base has been accumulated in terms of the use of HP. Large-scale research was carried out in Russia and abroad, a significant number of circuits using HP of various capacities was developed. The efficiency of HP was analyzed depending on a number of factors: the type of power system, the type and characteristics of the fuel oil source, the technical characteristics of HP, the properties of the cooling medium [10,11,12,13]. The researchers evaluated the efficiency of the use of HP in district heating systems in the energy markets of various countries (for example, [14,15,16,17]).
A number of scientific published papers present justification to increase the energy efficiency of steam-powered power units in combination with various types of HP [18,19]. For example, authors of [20] studied the use of single-stage and two-stage steam compression HP as part of a thermal power plant based on a 600 MW coal-fired power unit integrated with a CO2 capture unit. Further, the authors studied the use of an absorption HP with an ORC cycle for a similar power unit [21]. In another article [22], the circuit of application of absorption HP as part of a TPP based on a 135 MW coal-fired power unit supplemented with an ORC cycle was studied and an increase in the thermal and exergetic efficiency of the power unit was proven as well. The article [23] is devoted to the study of a system with large-scale LiBr-water absorption heat pumps for district heating for preheating return water in a district heating network from 45 °C to 80 °C. The integrated accumulation of pumped heat and electricity at a large-scale thermal power plant for the creation of large-scale capacities for storing electricity has also been studied [24,25].
Furthermore, a large number of scientific papers are devoted to research on the scheme of inclusion of HP in the composition of combined-cycle thermal power plants. For example, authors [26,27] analyzed the use of an absorption heat pump (AHP) for cooling the intake air before CCGT for regulating the intake air temperature in the summer. One paper [28] suggests the use of HP for the anti-icing system of the CCGT unit to optimize operation in winter. Another article [29] discusses the use of AHP in the circuit of the CCGT unit to recover exhausted steam waste heat from the steam turbine. Authors in [30] discuss the use of steam compression HP for the utilization of low-potential heat of the exhaust gases of the heat recovery boiler.
Despite the energy and environmental efficiency of HP being repeatedly substantiated and confirmed by scientific studies, its use as part of a thermal power plant can have a negative economic effect due to a number of external factors. That is why, even at the stage of pre-design decisions, it is important to determine the maximum (boundary) capacity of HP, above which the use of HP may be economically impractical. In order to determine at subsequent stages a possible circuit design solution, the main characteristics of the equipment, the maximum level of energy efficiency, and the volume of capital investments for HP as part of the thermal power plant need to be identified.
However, very few authors devote their studies to the issue of limiting and optimizing the power of HP used at TPPs. More often than not, the authors rely on data on the power range of heat pump equipment available on the market [31,32], the amount of LPH available [20,33], the thermal load of the consumer [34], and the technological specifics of the TPP processes [11]. A study was conducted concerning the determination of the optimal capacity of absorption HP as part of coal-fired steam-powered TPPs, taking into account the load of the heating network [35]. From the authors’ point of view, the main parameter affecting the HP power limitation is the heating load of the heating network, which is determined by outdoor air temperatures.
As mentioned earlier, the variety of possible solutions dictates the need for preliminary selection of the most promising options. That is why it is necessary to determine the restrictions on the use of HP, as an early approximation. One of such restrictions is the market conditions in terms of the electric power sales, which determine the maximum value of the possible HP capacity [10]. Its determination will further limit the number of possible circuit design solutions, which will improve the quality of optimization calculations in the process of implementing HP at TPPs.
Owing to the complexity, solving the problem of determining the optimal variant of the circuit design solution for the use of HP at TPPs is traditionally carried out by sorting out options from a limited number. Due to the fact that the optimal circuit design solution certainly depends on the HP capacity, the number of potential circuit solutions is significant and difficult to cover within one local study, resulting in a high risk of losing the optimal solution.
In the process of the HP implementation into the heat diagram of TPPs, a preliminary assessment is necessary in order to improve the quality of research. It allows limiting the number of potential solutions in the initial approximation and cutting off inefficient options in advance. Determining the maximum economically justified level of HP power can be such an approach and will limit the potential range of solutions.
In addition, despite a large number of studies regarding the use of HP in heat balance diagrams of thermal power plants, there is no definite solution to the matter of which power equipment provides most profitable HP implementation. Most often, the research was carried out in terms of analyzing the ratio of the existing level of tariffs for heat and electricity in this region. Nevertheless, studies devoted to the analysis of the impact of efficiency levels or the determination of the type of the most suitable equipment for the use of HP in large cogeneration power plants have not been conducted before. In particular, there are no analytical correlations reflecting the effect of the efficiency of the TPP equipment on the permissible level of HP capacity.
The purpose of this study is to analyze the influence of the type of TPP power equipment on the choice of HP power capacity and to determine the range of permissible HP power capacities for the most common types of power equipment in the Russian Federation.
Achieving this goal requires solution of the following tasks:
  • Determination of the main factors influencing the choice of HP power capacity.
  • Detection of the correlation with the type of energy equipment used at the thermal power plant.
  • Analysis of the relationship of the allowable HP power capacity for the most common types of thermal power plant power equipment in the Russian Federation.
  • Justification of economically efficient power characteristics of HP for an operating power plant.
The theoretical and practical value of the conducted research consists in:
-
development of a method for restricting the amount of possible circuit design solutions, as well as thermal power plants suitable for the use of HP;
-
development of practical guidelines on permissible ranges of HP power for the most widespread types of thermal power plant power equipment in the Russian Federation.
It is worth noting that the research results will be of concern to both operating generation facilities and those being designed. The application of the proposed methods and approaches is possible for any generation facility: electric generation, heat generation, cogeneration, trigeneration, etc.

2. Materials and Methods

Investment decision-making is based on an assessment of economic efficiency indicators within the conditions of the competitive market [36,37]. Consequently, the choice of HP power should also consider application of them. A key indicator of the project’s investment efficiency is net present value (NPV), see Equation (1):
N P V = t = 0 T C F t ( 1 + D ) t = t = 0 T C I t ( 1 + D ) t + t = 0 T C P t ( 1 + D ) t t = 0 T E t ( 1 + D ) t
where C F t —the cash flow of the relevant year t, EUR; T —the HP life cycle; D —the discount rate; C P t —the cash proceeds by the sale of thermal energy in the relevant year t, EUR; C I t —capital investments in the relevant year t, EUR; E t —the expenditures in the relevant year t, EUR.
Considering that all of the HP capital investments are carried out within one schedule year and the expenditures include the costs of repair and maintenance of the equipment, as well as the electricity costs for the HP drive, Equation (1) can be presented in the following form, see Equation (2):
N P V = k H P × Q H P + t = 0 T Q h × h H P × P h ( 1 + D ) t t = 0 T k r × Q H P + W H P × h H P × P e ( 1 + D ) t
where k H P — specific investments in HP, EUR/MW; Q H P —heat pump capacity, MW; Q h —thermal charge of the consumer, MW; h H P —HP running time, hours/year; P h —the price of thermal energy, EUR/MW; k r —specific costs for the HP repair and service, EUR/MW; W H P —electricity consumption for HP’s own needs, MW; P e —the price of electricity, EUR /MW.
In general, specific investments and the costs of the HP repair and maintenance, as well as prices for heat and electricity are determined by the conjuncture of regional markets. Heat load value of the consumer and the running time of the HP are determined by climatic, meteorological, and market conditions in the region. None of these factors influences the operating equipment of the TPP directly.
On the other hand, HP capacity is determined by the HP coefficient of performance (COP) and, in a greater degree, the accessible amount of low-potential heat (LPH), see Equation (3):
Q H P = Q L P H S + N H P = N H P × φ = Q L P H S ( 1 1 φ )
where W H P —HP power consumption, MW; φ—HP COP; Q L P H S —low-potential heat source power (LPHS), MW.
In case the discharge flows of TPP technological systems are considered as LPHS, the type and design of the power equipment should have a direct impact on the amount of available LPH for use in HP and hence on the potential capacity of the installation. However, a significant amount of LPH is discharged with the service water cooling the steam turbine condenser, which surpasses any other energy flows on TPP. Thus, the total quantity of generated LPH exceeds the potential of the currently existing HP equipment for high-power TPP with steam turbine plants. For example, removing waste heat from the condenser cooling system is up to 450 MW for a steam turbine with a capacity of 300 MW when operating in a steam-condensing mode. It provides the HP’s thermal power at the level of 675 MW with the COP value of 3. If HP uses LPH from natural sources (air, soil, etc.), there is no direct correlation between HP capacity and the type of TPP equipment.
The operation of the vapor compression HP is impossible without power consumption. The HP power consumption is proportional to its heated capacity (Equation (3)). On the other hand, the volume of electricity supply to the market depends on the total volume of TPP equipment power consumption.
In general, the technical and technological specifics of the equipment, as well as the conjuncture in the regional energy markets determine the economic efficiency of the TPP. At the same time, the percentage of the fuel input in the cost of electricity production at TPPs exceeds 60%. Therefore, it specifically appears as the main indicator for the price formation in the competitive electric power market. In the primary approximation, the break-even conditions for the operation of TPP in the electric power market can be presented as follows, see Equation (4):
C P e / e C f u e l
where C P e / e —cash proceeds by electricity sales on the market, EUR; C f u e l —fuel input costs related to the production of electricity, EUR.
Equation (4) can be presented in the following form, see Equation (5):
W e / e × ( 1 w T P P o n ) × P e F e / e × P s f
where W e / e —the hourly volume of electric power generation by thermal power plant, MWh; w T P P o n —the percentage of consumption for own needs of the TPP from the hourly volume of electricity production without of the HP use; F e / e —reference fuel consumption for electric energy production, ton of reference fuel, t.r.f/h; P s f —reference fuel price, EUR/t.r.f.
When the high-capacity HP is included in the TPP facilities, the TPP power consumption significantly increases. It causes a considerable reduction in the electric power supply to the market, and, consequently, income of electric power sales. This may negatively impact the competitiveness of the generating company using HP equipment at TPP [38,39].
Taking into account the HP implementation impact on the level of efficiency of TPP Equation (5) will have the following form, see Equation (6):
W e / e × ( 1 w T P P o n W H P W e / e ) × P e f e / e × ( 1 w T P P o n ) × P s f
where f e / e —specific reference fuel consumption (SRFC) for electric energy production, t.r.f/MWh.
Equation (6) allows estimating the acceptable level of costs for the HP drive in which there is no negative income from electric power sale, see Equation (7):
W e / e × ( 1 w T P P o n ) × ( 1 f e / e × P s f P e ) W H P
Then, taking into account Equation (3) and the break-even point of the supply of TPP electricity to the market, the equation for limiting the installed capacity of HP ( Q H P max ) has the following form, see Equation (8):
Q H P max W e / e × ( 1 w T P P o n ) × ( 1 f e / e × P n f P e × Q r f Q n f ) × ϕ
where Q r f —combustion heat of reference fuel, MJ/t.r.f; Q n f —actual combustion heat of natural fuel, MJ/thousand m3 (MJ/ton); P n f —natural fuel price, EUR/thousand m3 (EUR/ton).
The electric power generated by the TPP, the electric power consumption, and the specific reference fuel consumption of the TPP depend on the type of the power generation system, as per Equation (8). Accordingly, this equation can be used to determine the limits of HP capacity for TPP with equipment of a given level of electrical capacity and efficiency.
A practical example of the proposed method is the results of calculating the maximum power of HP for TPP, based on the steam turbine type K-300-170-1P, used both in the Russian Federation and abroad.
Methods of mathematical modeling in CAD system “United Cycle” (Russia) were used to determine the effectiveness of the introduction of HP at TPP. The choice of the element-by-element modeling method for calculating key performance indicators (PI) allows creating models of TPPs with any heat balances, with different equipment composition and various switches between equipment. It makes it possible to determine the nominal operating modes of the equipment, modes with partial loads, and modes with disabling individual elements or entire groups of equipment; i.e., the created models allow calculating any stationary operating mode of the TPP. When the HP is included in the design scheme, simulating the operation of the HP elements should be added to the model: heat supply to the consumer of high-potential heat from the HP condenser, as well as a source of LPH for the HP evaporator.
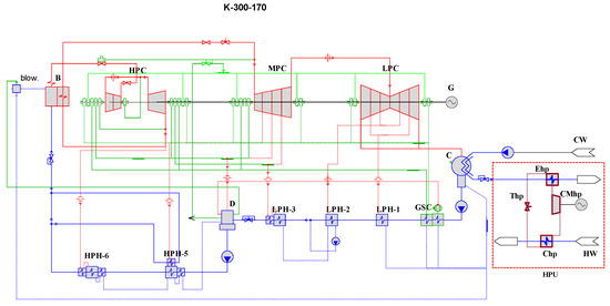
Figure 1 represents the design scheme of the mathematical model of the K-300-170 turbine unit with the inclusion of HP with the aim of heating-system water heating. The cooling water behind the steam turbine condenser is used as a LPHS. The temperature level of such a source is quite high and can vary from 15 to 35 °C. Such variation occurs due to the dependence on the type and characteristics of the technical water supply system used at the TPP, as well as on the parameters of the outside air, the circulation rate, and the operating mode of the steam turbine unit. A high cooling water consumption is typical for condensing steam turbines. Thus, the nominal cooling water consumption is 38,580 m3/h for the K-300-170 turbine unit.
The model validation stage follows the model development. The simulation model validity is the level of compliance of the achieved results during the simulation with the design or real values of the operation indicators of the power unit. The data of the turbine unit balance diagrams are taken as input data for the modeling process in this study. The results of model verification are presented in Table 1. The average deviation is 0.44%, which indicates the adequacy and applicability of the proposed model.

3. Results

3.1. Determination of the Range of HP Capacity for the Most Common Types of TPP Power Equipment in the Russian Federation

The Russian Federation is marked by a significant variety of power generating equipment applied. However, more than 60% of electric power production is accounted for by thermal power plants (see Figure 2). At the same time, most of them work on the basis of STU and use natural gas as a fuel [40].
The Russian Federation is also characterized by significant territorial unevenness of environmental, market, and technological conditions. Thus, despite the leading role of thermal power plants (see Figure 3) in the structure of electricity production, for a number of regions, nuclear power plants (the consolidated power system (CPS) of the south, the CPS of the center, and the CPS of the northwest) and hydroelectric power plants (the CPS of the east and the CPS of Siberia) also play an important role.
Despite the fact that about 70% of the total volume of organic fuel consumed at Russian TPPs is natural gas, on a national scale, they are characterized by territorial unevenness in the structure of fuel use. Thus, in the Urals CPS, the northwest CPS, the Middle Volga CPS, the center CPS, and the south CPS, the fuel balance is based on natural gas (more than 80%), and in the Siberian CPS and the east CPS—coal (more than 80% and 60%, respectively) (see Figure 4). The volume and structure of fuel demand at the regional level is determined by the share of power plants of various types, infrastructure conditions, and the availability of local fuel sources. In the near future, the situation will not change dramatically, so in the period up to 2027, the fuel balance of Russian thermal power plants will consist of 71–72% of natural gas, 23–24% of coal, 0.4% of oil fuel, and 4–5% of other fuels [41].
As the main characteristic of the Russian TPPs performance, the indicator of the specific reference fuel consumption per volume of energy produced (SRFC) is used. Table 2 [42] presents the specific costs of conventional fuel for electric power production by the most common types of TPP equipment in the Russian Federation.
Figure 5 shows the relationship of the maximum HP capacity to SRFC values for TPPs of the same power level (200 MW) at different prices for electricity and fuel.
Figure 5 indicates that an increase in the TPP performance leads to an increase in the maximum capacity of HP, as well as an expansion of the range of external conditions under which the use of HP in the TPP circuit becomes reasonable. The ceiling level of fuel prices increases significantly and the ceiling price of electric power declines. For example, if the SRFC value is reduced by half (from 400 to 200 g of reference fuel (g.r.f/kWh), the maximum capacity of the fuel tank will increase almost 2 times (from 290 to 440 MW), the minimum price of electricity is reduced from 9.2 to 4.6 EUR/MWh, and the maximum price of reference fuel increases from 35 to 58 EUR/t.r.f.
For TPPs of the same type, operating in combination with HP is more efficient in the heating mode from the point of view of break-even operation in the electric power market. For example, for a gas turbine unit operating in the heating mode (SRFC value is about 200 g.r.f/kWh) compared with a similar one operating in the condensing mode (SRFC value is 250 g.r.f/kWh), the maximum capacity of the HP will increase by 30–75 MW, the minimum price of electricity will decrease by 1–3 EUR/MWh, and the maximum price of reference fuel will increase by 4–19 EUR/t.r.f.
The most significant factor determining the maximum HP capacity is the capacity of the TPP generating equipment. Figure 6 shows the range of HP power capacity for units of different installed capacities, but similar in terms of efficiency. For TPPs that differ significantly in power and operating mode, but have similar SRFC values, the HP power range varies significantly. At the same time, the permissible range of external conditions (electricity and fuel prices) remains almost constant. For example, for condensing power plants and CHPs with SRFC value of 310–320 g.r.f/kWh, the maximum capacity of HP varies by an order of magnitude, while the minimum price of electricity is 6.9 EUR/MWh, and the maximum price of reference fuel is 46–58 EUR/t.r.f.
The Russian electric power market is characterized by a significant territorial unevenness of prices due to the different TPPs performance located in different regions and the limited capacity of transmission lines. Thus, TPPs of the same capacity and efficiency in different power systems will correspond to varying maximum HP capacities and acceptable fuel prices. For example, Figure 3 shows the range of HP power capacity for the CPSs of the Russian Federation for TPPs with a capacity of 200 MW with a SRFC value of 310–320 g.r.f/kWh.
Figure 7 shows that the use of HP at a TPP located in the CPS of Siberia (the average price of electricity is 10.3 EUR/MWh [43]) becomes inefficient (from the point of view of working in the electric power market) when the fuel price is above 35 EUR/t.r.f. For a similar CHP in the UES of the south (the average price of electricity is 17.7 EUR/MWh [43]), the ceiling fuel price is 59.5 EUR/t.r.f.
Figure 8, Figure 9, Figure 10 and Figure 11 present the ranges of HP power capacity and external conditions (energy prices) for the most common types of equipment in the energy sector of the Russian Federation. Studies have shown that within the same power system, different types of equipment correspond to different levels of maximum HP capacity and the ceiling fuel price.
For example, in the conditions of the Ural CPS, the price of electricity is 13 EUR/ MWh (Figure 7). At a fuel price of 46 EUR/t.r.f, the use of HP at TPPs is reasonable only for equipment such as CHP-240 and CHP-130PP (Figure 9 and Figure 10). The minimum upper limit of the HP capacity corresponds to equipment of the CPP-90 type, and the maximum to 1200 K units. For the conditions of the CPS of the Middle Volga at a thermal power plant with an electric capacity of 300 MW, at a fuel price of 45 EUR/t.r.f, HP application will not be accompanied by losses in the electricity supply only for equipment of the Unit 300T type; while for the conditions of the CPS of the south, at the same fuel price, it is permissible to use HP at thermal power plants not only with equipment of the Unit 300T type, but also with less efficient installations of the Unit 300 K and Unit 300-CFB type.
Moreover, from Figure 8, Figure 9, Figure 10 and Figure 11 it can be seen that the most versatile equipment, from the point of view of external conditions, with the use of HP at thermal power plants include power units of type 1200 K, CHP-240, and CHP-130 PP. The least versatility, from the point of view of external conditions, is possessed by Power units 600, as well as equipment such as CPP-90 and CHP-90.
Currently, in the Russian Federation, TPPs based on CCGT have the greatest efficiency. Combining the positive qualities of GTU and STU, they are quite an attractive object from the point of view of the use of HP. So for TPPs based on CCGT-450, when operating in condensation mode with a SRFC value equal to 250 g.r.f/kWh and the fuel price at the level of 51 EUR/t.r.f the use of HP is reasonable in all regions of the Russian Federation. When working in the heating mode with an SRFC value equal to 200 g.r.f/kWh, the use of HP remains possible in all regions of the Russian Federation, even with an increase in the price of fuel over 64 EUR/t.r.f.
CCGT-CHP plants have a sufficiently high level of performance, however, for installations of this type, due to the absence of large-scale cooling systems and significant discharges of oil and gas products, the market restriction of the maximum HP thermal capacity may not be the most relevant.
For the conditions of Russia, the minimum price of electricity is 7–10.5 EUR/MWh, at which the use of HP at TPPs is reasonable, and the ceiling fuel price does not exceed 69.4 EUR/t.r.f. Further increase in prices for organic fuel, in the conditions of the domestic market of the Russian Federation, may lead to the paradoxical phenomenon of reducing the number of thermal power plants suitable for the introduction of heat pump technologies. However, this aspect should be considered at greater length in conjunction with the analysis of the regional heat market.

3.2. Determination of the Range of HP Power Capacity for TPPs with a STU Type K-300-170-1P

A TPP circuit with STU type K-300-170-1P with HP installation is shown in Figure 1. The heat pump is used to heat the heating system water. The water cooling the STU condenser is used as a source of LPH.
The following presuppositions are made for the calculation:
-
the HP inclusion scheme in the TPP circuit is shown in Figure 1, the heat release from HP is carried out by heating the return network water;
-
HP COP value is 3 (corresponds to this circuit design solution) [44];
-
the modes of operation of thermal power plants are considered when the electric power changes within the adjustment range from 155 to 300 MW;
-
electricity consumption for own needs of TPPs without HP and the SRFC for electricity generation by modes in accordance with the data in Table 3;
-
the price of electricity is accepted for the conditions of St. Petersburg (CPS of the northwest) 14.4 EUR/MWh [43];
-
the price of reference fuel is considered at the level of 45 EUR/t.r.f.
Table 3 presents the main parameters for the most typical modes of operation of TPPs based on STU type K-300-170-1P when varying the electrical load from the minimum value (corresponding to 50% of the thermal load of the steam boiler) to the maximum set value of 300 MW. Moreover, Table 3 shows the calculation results for the maximum HP power capacity for the corresponding mode of operation of the TPP.
Calculation results for thermal power plants based on STU type K-300-170-1P showed that the maximum HP capacity, for a given ratio of energy prices, falls within the range previously recommended for installations of a similar type (Figure 9) and equals 47 MW. However, when operating at minimum load, the HP power capacity is negative. This means that the use of HP when operating in this mode will in any case lead to losses from electric power sales. It should be taken into account that the average price of reference fuel at the level of 46–58 EUR/t.r.f is typical for the CPS of the northwest. As such, according to Figure 12, the use of HP at TPPs with STU of this type in this region is likely to bring the negative sales income. It is possible to compensate for the damage due to the supply of products to the thermal energy market in case of appropriate rates.
Based on the current level of electricity prices and reference fuel prices at the level of 45 EUR/t.r.f, the use of HP at TPPs with STU type K-300-170-1P, when operating at maximum electrical load, is reasonable in the CPSs of the northwest, Middle Volga, center, and south. However, in the conditions of the CPSs of Siberia and the Urals, this will lead to the negative electric power sales income. At the same time, with a decline in fuel prices below 34 EUR/t.r.f for the Siberian CPS and 43 EUR/t.r.f for the Urals CPS, the use of HP at TPPS with such type of power equipment in these regions becomes reasonable from the point of view of break-even operation in the electric power market. In turn, with an increase in the price of fuel above the boundary value (for the northwest CPS—47 EUR/t.r.f, for the Middle Volga CPS—49 EUR/t.r.f, for the CPS of the center—52 EUR/t.r.f, for the CPS of the south—58 EUR/t.r.f), application of HP at TPPs with turbine units type K-300-170-1P in these regions becomes inefficient.

4. Discussion

The problem of the development of regional energy of the Russian Federation with the involvement of RES and SER is related not only with the tasks of greening the industry and reducing the energy intensity of GDP, but also with increasing the reliability and efficiency of energy supply to consumers. It should be taken into account that important factors influencing the formation of regional energy policy are geographical and climatic diversity, as well as the level of socio-economic development. In addition, the uniformity and structure of production capacities, population density, the level of development, and the degree of deterioration of transport, energy, and engineering infrastructure are significant factors. Therefore, it is necessary to differentiate the approach to implementation and the validity of investment projects for the use of SER based on HP. In particular, it is essential to take into account the current structure of fuel consumption and the peculiarities of regional energy markets.
The approach described in the paper makes it possible, on the basis of determining the maximum permissible HP power capacity, to solve the problem of assessing the potential of using HP at TPPs in its various statements. The first statement of the problem assumes, under the conditions of a given power system and fuel supply conditions, the determination of the minimum energy efficiency level of TPP equipment that allows for break-even operation of HP. This will make it possible to select the most suitable type of power equipment (from the typical arrangement for given region) for use in combination with HP. The second statement of the problem assumes, under the conditions of a given power system (electric power costs) and the type of generating equipment of the thermal power plant, the determination of the maximum fuel price at which break-even operation will be carried out. This will limit the choice of fuel suppliers for TPPs with HP. The third statement of the problem assumes, under the conditions of a given type of equipment and fuel supply conditions, finding the minimum price of electricity for thermal power plants with HP. This allows you to limit the choice of power systems (regions) that are most suitable for developing thermal power plants with HP. This approach can be applied not only in the conditions of the Russian energy industry, but can also be implemented abroad, since the equations used are of essential physical and economic nature.
The resulting equation for determining the limits of the thermal power of HP reflects the relationship with the level of electric power of the thermal power plant and its energy efficiency. There is no direct connection with the features of the circuit design and the thermodynamic cycle, as well as the initial and final characteristics of the working fluid of the thermal power plant. Therefore, the ranges of permissible HP power capacities obtained in the process of the study for the most common types of power equipment in the Russian Federation can be transferred to foreign installations with a similar level of electrical power and efficiency in a given range of energy prices. Furthermore, the analysis of the prospects for the adoption of energy-saving technologies in various regions of Russia is of concern due to the significant diversity of climatic, market, and system conditions, as well as a significant variety of energy equipment used.
However, it should be taken into account that the study carried out was focused on the case in which there is an excessive amount of LPH at TPP. Despite the universality of the proposed method, only the process of water cooling the turbine unit condenser meets the conditions from the point of view of the suitable LPH source used in HP. The use of HP, for example, water from the cooling system of an electric generator or the purge water of a cooling tower, acts as a more significant limiting factor for HP capacity than market conditions.
The paper analyzes the market limitations of HP power capacity for circuit design solutions based on the use of steam compression HP at TPPs. The analysis of potential market limitations of the capacity of heat pump equipment for TPP circuits with absorption HP has not been carried out and is an area for further research.
Moreover, the issue of the influence of HP on the operating modes and efficiency of thermal power plants is taken out of the scope of the study. In particular, the possibility of increasing the fuel economy of thermal power plants by optimizing the pressure in the turbine unit condenser with a decrease in the temperature of the cooling water in the HP is not considered. These issues should be considered in detail for each specific circuit design solution, when conducting a detailed technical and economic analysis, taking into account the influence of more external factors. Furthermore, in the existence of a specific circuit solution, an analysis of the allowable level of thermal power of the HP should be carried out from the point of view of optimizing the structure of the thermal outlet of the TPP, depending on the duration of thermal loads at a given outdoor temperature.

5. Conclusions

  • Increasing the main power equipment performance contributes to an increase in the maximum capacity of HP used at TPPs, as well as expanding the range of external conditions (fuel and electricity prices) under which the use of HP at TPPs becomes reasonable. A more significant factor than efficiency is the electric power of thermal power plants which determines the range of HP power capacity.
  • For TPP equipment of a given type, the use of HP is more reasonable when the equipment is operating in the heating mode than in the condensation mode, as well as with stable operation with maximum electrical load. For example, for TPPs based on STU type K-300-170-1P, when operating at a minimum electrical load, the HP power capacity is negative (that is, the use of HP will lead to the negative sales income).
  • The equipment of thermal power plants of the same electrical power and efficiency in different power systems will correspond to different levels of maximum HP capacity and ceiling fuel price. For example, for TPPs based on STU type K-300-170- 1P, when operating at maximum electrical load and fuel price at the level of 45 EUR/t.r.f, the use of HP is efficient in the CPS of the northwest, Middle Volga, center, and south, and in the conditions of the CPS of Siberia and the Urals, it will lead to the electric power sales. However, when the fuel price drops below 34 EUR/t.r.f for the Siberian CPS and 43 EUR/t.r.f for the Urals CPS, the use of HP at TPPs with equipment of this type in these regions becomes permissible (from the point of view of break-even operation in the electricity market).
  • Within the frame of a single power system, different types of units correspond to different levels of maximum HP capacity and the ceiling fuel price. For example, for the conditions of the CPS of the Middle Volga at a TPP with an electric capacity of 300 MW, at a fuel price of 45 EUR/t.r.f, the use of HP will not be accompanied by losses on the electricity supply only for equipment of the Unit 300T type, while for the conditions of the CPS of the South, at the same fuel price, it is reasonable to use HP at TPPs not only with equipment of the Unit 300T type, but also with less efficient power units of the Unit 300K and Unit 300-CFB type.
  • For the conditions of Russia, the minimum price of electricity is 6.9–10.4 EUR/MWh for the case when the use of HP at thermal power plants is reasonable, and the ceiling fuel price does not exceed 69 EUR/t.r.f.
The most versatile equipment, from the point of view of external conditions (energy prices), when using HP at thermal power plants includes CCGT-CHP, Unit 1200K, CHP-240, and CHP-130 PP. The equipment of the Unit 600 type and CPP-90 and CHP-90 have the least versatility.

Author Contributions

Conceptualization, M.T.; methodology, M.T.; formal analysis, D.T.; investigation, S.S. and D.T.; resources, I.A.; data curation, I.A.; writing—original draft preparation, M.T.; writing—review and editing, S.S.; visualization, I.A.; supervision, M.T.; project administration, I.A. and M.T.; funding acquisition, M.T. and D.T. All authors have read and agreed to the published version of the manuscript.

Funding

This research was done at Peter the Great St. Petersburg Polytechnic University and supported under the strategic academic leadership program ‘Priority 2030’ of the Russian Federation (Agreement 075-15-2021-1333 dated 30 September 2021).

Institutional Review Board Statement

Not applicable.

Informed Consent Statement

Not applicable.

Data Availability Statement

The data are not publicly available due to privacy considerations.

Conflicts of Interest

The authors declare no conflict of interest.

References

  1. Ministry of Economic Development of the Russian Federation. State Report on the Status of Energy Saving and Energy Efficiency in the Russian Federation. 2020. Available online: https://www.economy.gov.ru/material/file/c3901dba442f8e361d68bc019d7ee83f/Energyefficiency2020.pdf (accessed on 7 February 2022).
  2. Zakirov, D.G.; Slautin, Y.A. The relevance of renewable and secondary energy sources in the small-scale energy sector of the Perm Region. Ugol 2017, 4, 60–63. [Google Scholar] [CrossRef]
  3. Ministry of Energy of the Russian Federation. Russian Federation Energy Strategy for the Period up to 2035. 2020. Available online: https://minenergo.gov.ru/node/1026 (accessed on 7 February 2022).
  4. Didikov, A.E. Analysis of Economic and Environmental Aspects of Heat Pump Application for Utilization of Low Potential Heat of Treatment Facilities. Sci. J. NRU ITMO. Ser. Econ. Environ. Manag. 2016, 1, 92–98. [Google Scholar] [CrossRef]
  5. Mereutsa, E.V.; Sukhikh, A.A. Experimental study of thermodynamic efficiency of absorption refrigeration unit and heat pump complex. Bull. Int. Acad. Refrig. 2019, 3, 23–28. [Google Scholar] [CrossRef]
  6. Krutova, L.S. Energy efficiency and rational nature management as priority directions of sustainable development of Russia’s economy. Mt. Inf. Anal. Bull. 2016, 9, 37–45. [Google Scholar]
  7. Ulanov, V.L.; Sazonov, D.Y. Renewable energy sources as a risk factor in the development of Russian energy companies. Izv. RAN. Energ. 2018, 4, 3–13. [Google Scholar] [CrossRef]
  8. Hojnik, J.; Ruzzier, M.; Manolova, T. Eco-Innovation and Firm Efficiency: Empirical Evidence from Slovenia. Foresight STI Gov. 2017, 11, 103–111. [Google Scholar] [CrossRef]
  9. Bukarov, N.V.; Vasilenko, V.V.; Pirozhnikova, A.P. Analysis of global investments in renewable energy. Innov. Investig. 2019, 11, 12–15. [Google Scholar]
  10. Shpilrayn, E.E. The possibility of using of heat pump on TPP. Therm. Eng. 2003, 7, 54–56. [Google Scholar]
  11. Borovkov, V.; Al Alavin, A. Exergic analysis of TPP operation with a heat pump. Energy Probl. 2006, 7–8, 12–21. [Google Scholar]
  12. Malyshev, A.A.; Tatarenko, Y.V.; Kireev, V.S. Exergy analysis of heat pump installations for different climatic conditions. Bull. Int. Acad. Refrig. 2019, 1, 22–28. [Google Scholar] [CrossRef]
  13. Rachkovsky, N.O.; Tatarenko, Y.V. Investigation of the simulation model of air heating based on the power plant—Steam compressor heat pump with a hydrosphere component. Bull. Irkutsk. State Tech. Univ. 2017, 21, 119–131. [Google Scholar] [CrossRef]
  14. Østergaardan, P.A.; Andersenab, A.N. Booster heat pumps and central heat pumps in district heating. Appl. Energy 2016, 184, 1374–1388. [Google Scholar] [CrossRef]
  15. Romanchenko, D.; Odenberger, M.; Göransson, L.; Johnsson, F. Impact of electricity price fluctuations on the operation of district heating systems: A case study of district heating in Göteborg, Sweden. Appl. Energy 2017, 204, 16–30. [Google Scholar] [CrossRef]
  16. Trømborg, E.; Havskjold, M.; Bolkesjø, T.F.; Kirkerud, J. Flexible use of Electricity in Heat-only District Heating Plants. Int. J. Sustain. Energy Plan. Manag. 2017, 12, 29–46. [Google Scholar] [CrossRef]
  17. Sun, F.; Xie, Y.; Svendsen, S.; Fu, L. New low-temperature central heating system integrated with industrial exhausted heat using distributed electric compression heat pumps for higher energy efficiency. Energies 2020, 13, 6582. [Google Scholar] [CrossRef]
  18. Zhang, L.; Zhang, Y.; Zhou, L.; Zhijun, E.; Wang, K.; Wang, Z.; Li, G.; Qu, B. Research of waste heat energy efficiency for absorption heat pump recycling thermal power plant circulating water. IOP Conf. Ser. Earth Environ. Sci. 2018, 121, 4. [Google Scholar] [CrossRef]
  19. Zhang, H.S.; Zhao, H.B.; Li, Z.L. Performance analysis of the coal-fired power plant with combined heat and power (CHP) based on absorption heat pumps. J. Energy Inst. 2016, 89, 70–80. [Google Scholar] [CrossRef]
  20. Guo, L.; Ding, Y.; Liao, Q.; Zhu, X.; Wang, H. A new heat supply strategy for CO2 capture process based on the heat recovery from turbine exhaust steam in a coal-fired power plant. Energy Part A 2022, 239, 121817. [Google Scholar] [CrossRef]
  21. Zhang, H.; Liu, X.; Liu, Y.; Duan, C.; Dou, Z.; Qin, J. Energy and exergy analyses of a novel cogeneration system coupled with absorption heat pump and organic Rankine cycle based on a direct air cooling coal-fired power plant. Energy 2021, 229, 120641. [Google Scholar] [CrossRef]
  22. Zhang, H.; Liu, Y.; Liu, X.; Duan, C. Energy and exergy analysis of a new cogeneration system based on an organic Rankine cycle and absorption heat pump in the coal-fired power plant. Energy Convers. Manag. 2020, 223, 113293. [Google Scholar] [CrossRef]
  23. Xu, Z.Y.; Mao, H.C.; Liu, D.S.; Wang, R.Z. Waste heat recovery of power plant with large scale serial absorption heat pumps. Energy Part B 2018, 165, 1097–1105. [Google Scholar] [CrossRef]
  24. Vinnemeier, P.; Wirsum, M.; Malpiece, D.; Bove, R. Integration of heat pumps into thermal plants for creation of large-scale electricity storage capacities. Appl. Energy 2016, 184, 506–522. [Google Scholar] [CrossRef]
  25. Risthaus, K.; Madlener, R. Economic Analysis of Electricity Storage Based on Heat Pumps and Thermal Storage Units in Large-Scale Thermal Power Plants. Energy Procedia 2017, 142, 2816–2823. [Google Scholar] [CrossRef]
  26. Mendeleev, D.I.; Galitskii, Y.Y.; Marin, G.E.; Akhmetshin, A.R. Study of the work and efficiency improvement of combined-cycle gas turbine plants. E3S Web Conf. 2019, 124, 5061. [Google Scholar] [CrossRef]
  27. Mendeleev, D.I.; Maryin, G.E.; Akhmetshin, A.R. Improving the efficiency of combined-cycle plant by cooling incoming air using absorption refrigerating machine. IOP Conf. Ser. Mater. Sci. Eng. 2019, 643, 12099. [Google Scholar] [CrossRef]
  28. Sergeev, V.; Anikina, I.; Kalmykov, K. Using heat pumps to improve the efficiency of combined-cycle gas turbines. Energies 2021, 14, 2685. [Google Scholar] [CrossRef]
  29. Zhang, H.S.; Zhao, H.B.; Li, Z.L.; Hu, E. Optimization Potentials for the Waste Heat Recovery of a Gas-steam Combined Cycle Power Plant Based on Absorption Heat Pump. J. Therm. Sci. 2019, 28, 283–293. [Google Scholar] [CrossRef]
  30. Vannoni, A.; Giugno, A.; Sorce, A. Integration of a flue gas condensing heat pump within a combined cycle: Thermodynamic, environmental and market assessment. Appl. Therm. Eng. 2021, 184, 116276. [Google Scholar] [CrossRef]
  31. Sewastianik, S.; Gajewski, A. An Environmental Assessment of Heat Pumps in Poland. Energies 2021, 14, 8104. [Google Scholar] [CrossRef]
  32. Mouzeviris, G.A.; Papakostas, K.T. Study on Air-to-Water Heat Pumps Seasonal Performances for Heating in Greece. Energies 2022, 15, 279. [Google Scholar] [CrossRef]
  33. Anikina, I.D. Possibilities of use for secondary sources of low-potential heat of CHP. Chief Power Eng. 2017, 12, 25–44. [Google Scholar]
  34. Batukhtin, A.G.; Kobylkin, M.V.; Batukhtin, S.G.; Safronov, P.G. Modern energy-saving technology in the complex “thermal power plant -consumer”. Meždunarodnyj Naučno-Issledovatel’skij Žurnal (Int. Res. J.) 2015, 5, 20–23. [Google Scholar]
  35. Wang, J.; Liu, W.; Liu, G.; Sun, W.; Li, G.; Qiu, B. Theoretical Design and Analysis of the Waste Heat Recovery System of Turbine Exhaust Steam Using an Absorption Heat Pump for Heating Supply. Energies 2020, 13, 6256. [Google Scholar] [CrossRef]
  36. Balynin, I.V. Assessing the effectiveness of investment projects: Rules, indicators and their calculation procedure. Econ. Anal. Theory Pract. 2016, 6, 26–41. [Google Scholar]
  37. Nikolenko, T.Y.; Tarasova, E.V. The system of balanced indicators evaluation and the tools for evaluating the effectiveness of innovative projects. St. Petersburg State Polytech. Univ. J. Econ. 2016, 6, 228–235. [Google Scholar] [CrossRef][Green Version]
  38. Rogalyov, N.; Sukhareva, E.; Mentel, G.; Brozhina, J. Economic approaches to improving the structure of the electricity market. Terra Econ. 2018, 16, 140–149. [Google Scholar] [CrossRef]
  39. Treshcheva, M.; Anikina, I.; Sergeev, V.; Skulkin, S.; Treshchev, D. Selection of heat pump capacity used at thermal power plants under electricity market operating conditions. Energies 2021, 14, 226. [Google Scholar] [CrossRef]
  40. System Operator of Unified Energy System of the Russian Federation. Report on the Functioning of the UES of Russia in 2020. Available online: https://www.so-ups.ru/fileadmin/files/company/reports/disclosure/2021/ups_rep2020.pdf (accessed on 8 June 2022).
  41. Ministry of Energy of the Russian Federation. Scheme and Program for the Development of the Unified Energy System of Russia for 2021–2027. Available online: https://minenergo.gov.ru/node/20706 (accessed on 8 June 2022).
  42. Ministry of Energy of the Russian Federation. Thermal Power Engineering and District Heating of Russia in 2014–2018 (Information and Analytical Report). Available online: https://minenergo.gov.ru/node/17737 (accessed on 8 June 2022).
  43. Administrator of the Trade System of the Wholesale Electricity Market. Annual Report 2020. Available online: https://www.atsenergo.ru/sites/default/files/reportdocs/2021/06/go_ats_2020.pdf (accessed on 28 April 2022).
  44. Anikina, I.; Sergeyev, V.; Amosov, N.; Luchko, M. Use of heat pumps in turbogenerator hydrogen cooling systems at thermal power plant. Inter. Int. J. Hydrog. Energy 2017, 42, 636–642. [Google Scholar] [CrossRef]
Figure 1. Calculation scheme of the mathematical model with the inclusion of a heat pump as part of the K-300-170 turbine unit: Blow—blowdown; B—boiler; HPC—high pressure cylinder; MPC—medium pressure cylinder LPC—low pressure cylinder; G—generator; C—condenser; CW—cooling water; LPH—low pressure heater (of feed water system); HPH—high pressure heater (on feed water system); D—deaerator; GSC—gland seal condenser; HPU—heat pump unit; Ehp—evaporator; HPU; Thp—throttle HPU; CMhpu—compressor HPU; Chp—condenser HPU; HW—heated water.
Figure 1. Calculation scheme of the mathematical model with the inclusion of a heat pump as part of the K-300-170 turbine unit: Blow—blowdown; B—boiler; HPC—high pressure cylinder; MPC—medium pressure cylinder LPC—low pressure cylinder; G—generator; C—condenser; CW—cooling water; LPH—low pressure heater (of feed water system); HPH—high pressure heater (on feed water system); D—deaerator; GSC—gland seal condenser; HPU—heat pump unit; Ehp—evaporator; HPU; Thp—throttle HPU; CMhpu—compressor HPU; Chp—condenser HPU; HW—heated water.
Energies 15 04445 g001
Figure 2. Power plants of the Russian Federation (1—structure of power plants by type of generating equipment; 2—structure of TPPs by fuel types; 3—structure of TPPs by type of generating equipment): HPP—hydroelectric power station; NPP—nuclear power plant; WPP—wind power station; SPP—solar power plant; TPP—thermal power plant; CCGT—combined-cycle gas plant; GTP—gas turbine plant; SPP—steam power plant (Source: Report on the functioning of the UES of Russia in 2020).
Figure 2. Power plants of the Russian Federation (1—structure of power plants by type of generating equipment; 2—structure of TPPs by fuel types; 3—structure of TPPs by type of generating equipment): HPP—hydroelectric power station; NPP—nuclear power plant; WPP—wind power station; SPP—solar power plant; TPP—thermal power plant; CCGT—combined-cycle gas plant; GTP—gas turbine plant; SPP—steam power plant (Source: Report on the functioning of the UES of Russia in 2020).
Energies 15 04445 g002
Figure 3. The structure of the installed capacity of power plants in the CPSs of Russia: HPP—hydroelectric power station; NPP—nuclear power plant; WPP—wind power station; SPP—solar power plant; TPP—thermal power plant; CCGT—combined-cycle gas plant; GTP—gas turbine plant; SPP—steam power plant (Source: Report on the functioning of the UES of Russia in 2020).
Figure 3. The structure of the installed capacity of power plants in the CPSs of Russia: HPP—hydroelectric power station; NPP—nuclear power plant; WPP—wind power station; SPP—solar power plant; TPP—thermal power plant; CCGT—combined-cycle gas plant; GTP—gas turbine plant; SPP—steam power plant (Source: Report on the functioning of the UES of Russia in 2020).
Energies 15 04445 g003
Figure 4. The structure of fuel consumption of TPPs in the CPSs of Russia (Source: Scheme and program for the development of the Unified Energy System of Russia for 2021–2027).
Figure 4. The structure of fuel consumption of TPPs in the CPSs of Russia (Source: Scheme and program for the development of the Unified Energy System of Russia for 2021–2027).
Energies 15 04445 g004
Figure 5. The range of permissible HP capacity depending on the efficiency of the TPP.
Figure 5. The range of permissible HP capacity depending on the efficiency of the TPP.
Energies 15 04445 g005
Figure 6. The range of permissible HP capacity for TPPs with the same level of efficiency.
Figure 6. The range of permissible HP capacity for TPPs with the same level of efficiency.
Energies 15 04445 g006
Figure 7. The range of permissible HP capacities: 1—CPS of Siberia; 2—CPS of the Urals; 3—CPS of the northwest; 4—CPS of the Middle Volga; 5—CPS of the center; 6—CPS of the south.
Figure 7. The range of permissible HP capacities: 1—CPS of Siberia; 2—CPS of the Urals; 3—CPS of the northwest; 4—CPS of the Middle Volga; 5—CPS of the center; 6—CPS of the south.
Energies 15 04445 g007
Figure 8. The range of permissible HP capacities for high-capacity TPPs.
Figure 8. The range of permissible HP capacities for high-capacity TPPs.
Energies 15 04445 g008
Figure 9. The range of permissible HP capacities with a TPP capacity of 240–300 MW.
Figure 9. The range of permissible HP capacities with a TPP capacity of 240–300 MW.
Energies 15 04445 g009
Figure 10. The range of permissible HP capacities with a TPP capacity of 130–150 MW.
Figure 10. The range of permissible HP capacities with a TPP capacity of 130–150 MW.
Energies 15 04445 g010
Figure 11. The range of permissible HP capacities with a TPP capacity of 90–130 MW.
Figure 11. The range of permissible HP capacities with a TPP capacity of 90–130 MW.
Energies 15 04445 g011
Figure 12. Maximum HP capacity with a TPP with steam turbine type K-300-170-1P.
Figure 12. Maximum HP capacity with a TPP with steam turbine type K-300-170-1P.
Energies 15 04445 g012
Table 1. Control and design value comparison of the K-300-170-1P turbine unit operation.
Table 1. Control and design value comparison of the K-300-170-1P turbine unit operation.
ParameterControl Value Design ValueDeviation, %
Live steam consumption behind steam turbine, t/h8488480.00
Live steam temperature behind steam turbine, °C5385380.00
Steam pressure behind steam turbine, MPa16.816.80.00
Steam temperature after reheat, °C5385380.00
Steam pressure after reheat, MPa3.73.62.7
Power at the terminals of the steam turbine generator, MW303299.291.22
Pressure in the condenser, MPa0.0060.0060.00
Cooling water temperature, °C26260.00
Cooling water consumption, t/h38,58038,5800.00
Parameter8488480.00
Live steam consumption behind steam turbine, t/h5385380.00
Live steam temperature behind steam turbine, °C16.816.80.00
Steam pressure behind steam turbine, MPa5385380.00
Table 2. Specific reference fuel consumption for electric energy production for the most common types of TPP equipment in the Russian Federation (Source: Thermal Power Engineering and District Heating of Russia in 2014–2018 (information and analytical report).
Table 2. Specific reference fuel consumption for electric energy production for the most common types of TPP equipment in the Russian Federation (Source: Thermal Power Engineering and District Heating of Russia in 2014–2018 (information and analytical report).
Type of TPP EquipmentNameMid-Annual Specific Reference Fuel Consumption for Electric Energy Production, g.r.f./kWh
TPP with steam turbines (condensing turbine power units)
Electric power 1200 MW Power units 1200 K303
Electric power 800 MWPower units 800 K311
Electric power 600 MWPower units 600394
Electric power 500 MWPower units 500 K354
Electric power 300 MWPower units 300 K343
Electric power 300 MW with CFB steam boilers Power units 300-CFB391
Electric power 200 MWPower units 200 K353
Electric power 150 MWPower units 150 K379
Initial steam pressure 90 kgf/cm2CPP (condensation power plant)-90465
TPP with steam turbines (cogeneration turbine power units)
Electric power 300 MWPower units 300 T318
Electric power 200 MW Power units 200 T331
Electric power 150 MWPower units 150 T387
TPP with steam turbines (CHP plant)
Initial steam pressure 240 kgf/cm2CHP-240275
Initial steam pressure 130 kgf/cm2 with steam reheatingCHP-130PP288
Initial steam pressure 130 kgf/cm2 without steam reheatingCHP-130321
Initial steam pressure 90 kgf/cm2CHP-90400
TPP with GTU
Combined cycle gas turbine unit operating in a heat modeCCGT-CHP234
Gas turbine unites with exhaust boilerGTU- KU (exhaust boiler)234
Gas turbine unitesGTU383
Table 3. The main parameters of TPP based on steam turbine type K-300-170 with HP.
Table 3. The main parameters of TPP based on steam turbine type K-300-170 with HP.
ParameterTPP Operation Mode
Electric power, MW300274.39246.65217.27186.48155.44
Live steam consumption, t/h851767681595510430
Boiler thermal charge, MW651.5597.50539.78480.13418.63358.12
Reference fuel consumption, t.r.f/h86.9979.7872.0764.1055.8947.81
Electricity consumption for own needs of the TPP without of the HP use, MW1513.7212.3310.869.327.77
Specific reference fuel consumption, t.r.f/kWh305306307.6311315.5323.8
Maximum HP capacity, MW4740332212-2
Publisher’s Note: MDPI stays neutral with regard to jurisdictional claims in published maps and institutional affiliations.

Share and Cite

MDPI and ACS Style

Treshcheva, M.; Anikina, I.; Treshchev, D.; Skulkin, S. Heat Pump Capacity Selection for TPPs with Various Efficiency Levels. Energies 2022, 15, 4445. https://doi.org/10.3390/en15124445

AMA Style

Treshcheva M, Anikina I, Treshchev D, Skulkin S. Heat Pump Capacity Selection for TPPs with Various Efficiency Levels. Energies. 2022; 15(12):4445. https://doi.org/10.3390/en15124445

Chicago/Turabian Style

Treshcheva, Milana, Irina Anikina, Dmitry Treshchev, and Sergey Skulkin. 2022. "Heat Pump Capacity Selection for TPPs with Various Efficiency Levels" Energies 15, no. 12: 4445. https://doi.org/10.3390/en15124445

APA Style

Treshcheva, M., Anikina, I., Treshchev, D., & Skulkin, S. (2022). Heat Pump Capacity Selection for TPPs with Various Efficiency Levels. Energies, 15(12), 4445. https://doi.org/10.3390/en15124445

Note that from the first issue of 2016, this journal uses article numbers instead of page numbers. See further details here.

Article Metrics

Back to TopTop