Interrogating the Installation Gap and Potential of Solar Photovoltaic Systems Using GIS and Deep Learning
Abstract
:1. Introduction
1.1. Greenhouse-Gas Emissions and Electricity Demand
1.2. Necessity of Renewable Energy and Solar Photovoltaic Systems
1.3. Related Works
1.4. Aim and Objectives
- To detect the existing solar PV systems installed in the study area;
- To compute and examine the intensity and spatial distribution of the solar energy;
- To calculate the EPE for each property;
- To identify the areas with a lesser amount of solar PV systems but relatively high solar-power potential.
2. Materials and Methods
2.1. Study Area and Datasets
2.2. Deep Learning and Single Shot Detector
2.3. Measuring the Solar PV Potential
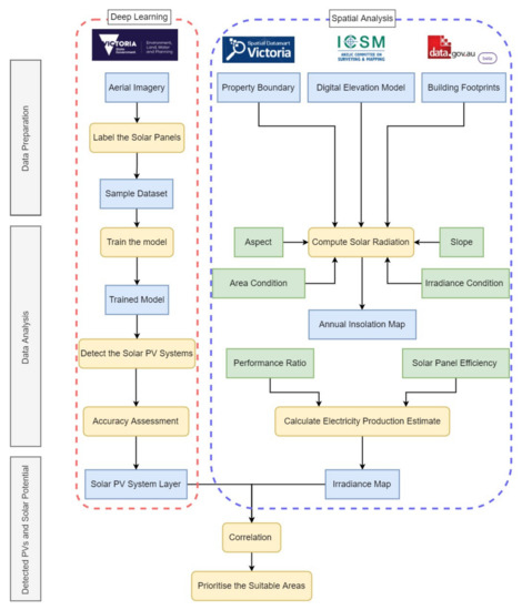
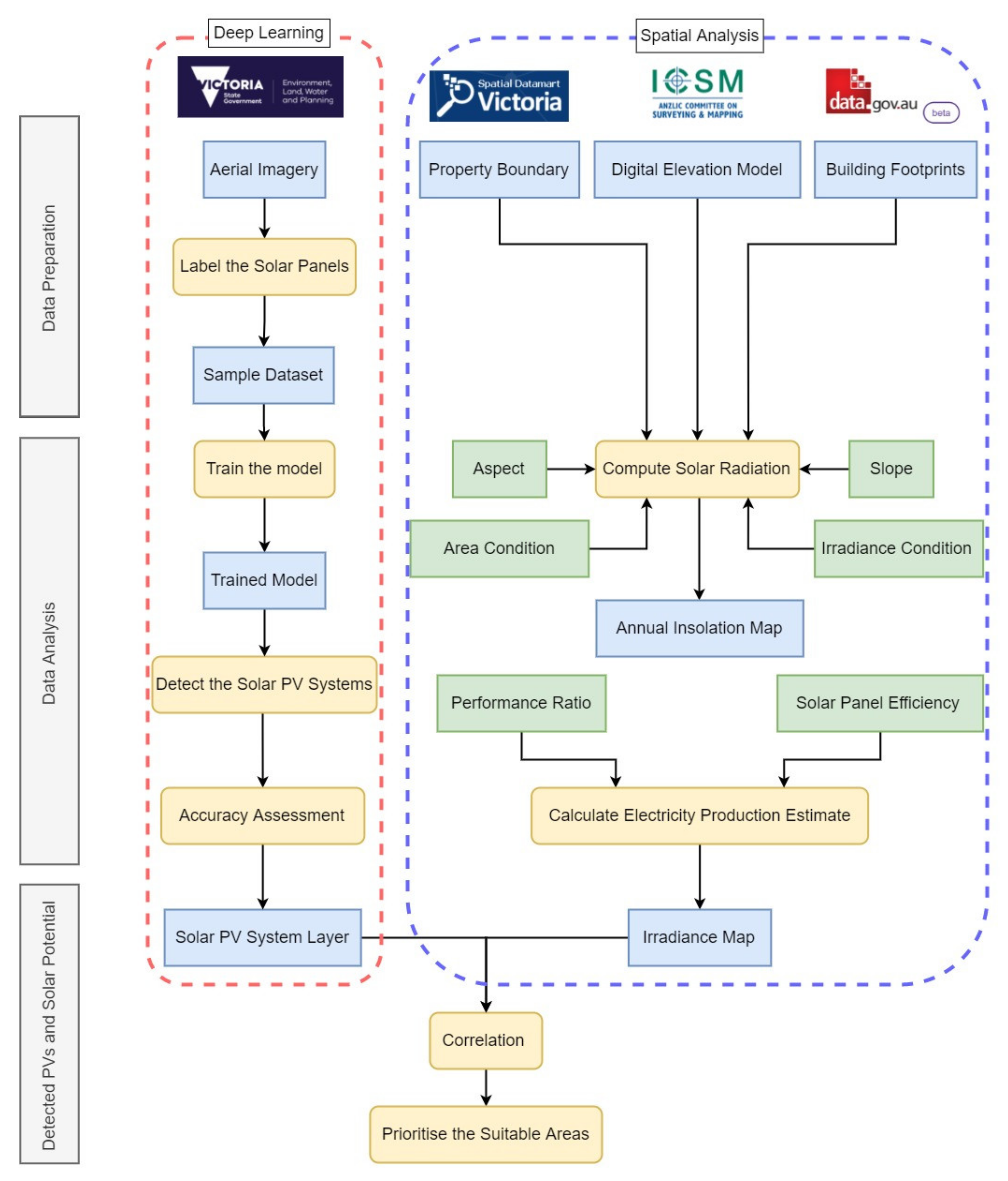
2.4. Research Methodological Framework
2.4.1. Deep-Learning Process
- Step 1:
- Data Preparation
- Step 2:
- Data Analysis
- Step 3:
- Detect the Solar Panels
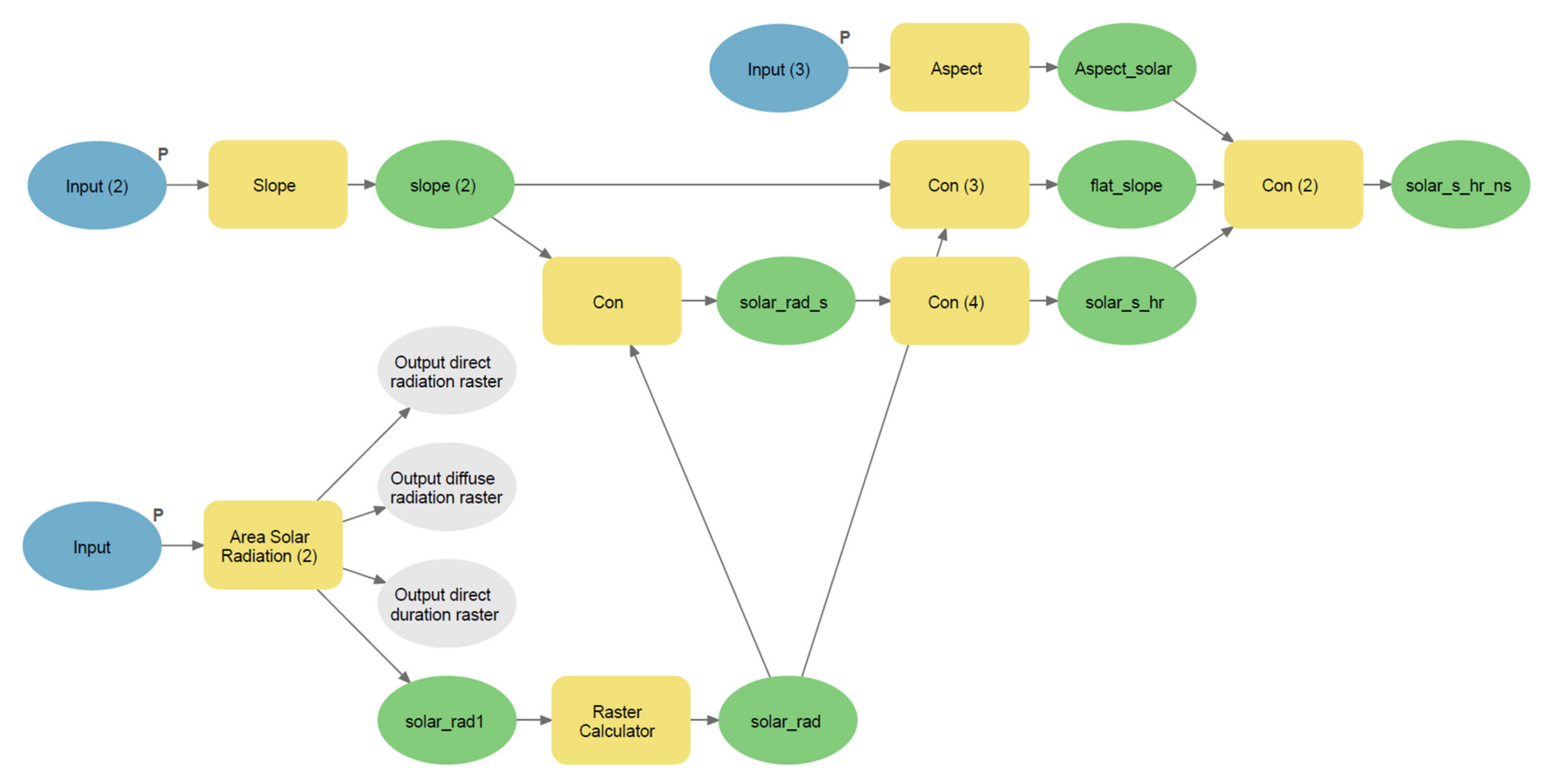
2.4.2. Calculating the Solar-Energy Potential
- Step 1:
- Data Preparation
- Step 2:
- Data Analysis
- The rooftops should have a slope of 45 degrees or less because steeper slopes receive less sunlight.
- The rooftops should receive at least 800 kilowatt-hours per square meter (KWh/m2) of solar radiation annually in order for it to be considered economical.
- The aspect of the roof should not be facing south, as south-facing rooftops in the southern hemisphere receive less sunlight.
- The minimum area of the roof should be more than 30 square meters because rooftops with a roof surface of less than 30 square meters are, generally, not suitable for solar-panel installation.
- Step 3:
- Insolation Map
2.4.3. Identifying the Relationship
3. Results
3.1. Existing Solar PV Systems
3.2. Solar-Power Potential
3.3. Correlation
4. Discussion
4.1. The Implication of the Results
4.2. Limitations
5. Conclusions
Author Contributions
Funding
Institutional Review Board Statement
Informed Consent Statement
Data Availability Statement
Conflicts of Interest
Appendix A



References
- Sen, Z. Solar Energy Fundamentals and Modeling Techniques—Atmosphere, Environment, Climate Change and Renewable Energy; Springer: London, UK, 2008; pp. 15–64. [Google Scholar]
- Li, D. Using GIS and Remote Sensing Techniques for Solar Panel Installation Site Selection. Master’s Thesis, University of Waterloo, Waterloo, ON, Canada, 2013. [Google Scholar]
- Burck, J.; Hagen, U.; Höhne, N.; Nascimento, L.; Bals, C. Climate Change Performance Index Results. 2020. Available online: https://www.germanwatch.org/en/17281 (accessed on 31 May 2021).
- Olivier, J.G.; Schure, K.M.; Peters, J.A.H.W. Trends in Global CO2 and Total GHG Emissions; PBL Netherlands Environmental Assessment Agency: The Hague, The Netherlands, 2017. [Google Scholar]
- Our World in Data. CO2 Emissions by Fuel. 2021. Available online: https://ourworldindata.org/emissions-by-fuel (accessed on 31 May 2021).
- Jamasb, T.; Pollitt, M.G. The Future of Electricity Demand: Customers, Citizens and Loads; Cambridge University Press: Cambridge, UK, 2011. [Google Scholar]
- Department of Industry, Science, Energy and Resources (DISER). Australian Energy Statistics. 2020. Available online: https://www.energy.gov.au/publications/australian-energy-statistics-table-o-electricity-generation-fuel-type-2018-19-and-2019 (accessed on 31 May 2021).
- Chester, L.; Elliot, A. Energy Problem Representation: The Historical and Contemporary Framing of Australian Electricity Policy. Energy Policy 2019, 128, 102–113. [Google Scholar] [CrossRef]
- Friedlingstein, P.; O’Sullivan, M.; Jones, M.W.; Andrew, R.M.; Hauck, J.; Olsen, A.; Peters, G.P.; Peters, W.; Pongratz, J.; Sitch, S.; et al. Global Carbon Budget 2020. Earth Syst. Sci. Data 2020, 12, 3269–3340. [Google Scholar] [CrossRef]
- Climate Council. What Does Net Zero Emissions Mean? Explainer. 2021. Available online: https://www.climatecouncil.org.au/resources/what-does-net-zero-emissions-mean/ (accessed on 15 November 2021).
- Bódis, K.; Kougias, I.; Jäger-Waldau, A.; Taylor, N.; Szabó, S. A High-Resolution Geospatial Assessment of The Rooftop Solar Photovoltaic Potential in The European Union. Renew. Sustain. Energy Rev. 2019, 114, 109309. [Google Scholar] [CrossRef]
- Jordaan, S.M.; Romo-Rabago, E.; Mcleary, R.; Reidy, L.; Nazari, J.; Herremans, I.M. The Role of Energy Technology Innovation in Reducing GHG Emissions: A Case Study of Canada. Renew. Sustain. Energy Rev. 2017, 78, 1397–1409. [Google Scholar] [CrossRef]
- Li, H.X.; Edwards, D.J.; Hosseini, M.R.; Costin, G.P. A Review on Renewable Energy Transition in Australia: An Updated Depiction. J. Clean. Prod. 2020, 242, 118475. [Google Scholar] [CrossRef]
- Bilgili, M.; Ozbek, A.; Sahin, B.; Kahraman, A. An Overview of Renewable Electric Power Capacity and Progress in New Technologies in The World. Renew. Sustain. Energy Rev. 2015, 49, 323. [Google Scholar] [CrossRef]
- Teofilo, A.; Sun, Q.C.; Radosevic, N.; Tao, Y.; Iringan, J.; Liu, C. Investigating Potential Rooftop Solar Energy Generated by Leased Federal Airports in Australia: Framework and Implications. J. Build. Eng. 2021, 41, 102390. [Google Scholar] [CrossRef]
- Terashima, K.; Sato, H.; Ikaga, T. Development of An Environmentally Friendly Pv/T Solar Panel. Sol. Energy 2020, 199, 510–520. [Google Scholar] [CrossRef]
- Australian Renewable Energy Agency (ARENA). Chapter 10 Solar Energy. 2013. Available online: https://arena.gov.au/assets/2013/08/Chapter-10-Solar-Energy.pdf (accessed on 8 June 2021).
- Carbajo, R.; Cabeza, L.F. Renewable Energy Research and Technologies Through Responsible Research and Innovation Looking Glass: Reflexions, Theoretical Approaches and Contemporary Discourses. Appl. Energy 2018, 211, 792–808. [Google Scholar] [CrossRef]
- Masini, A.; Menichetti, E. The Impact of Behavioural Factors in The Renewable Energy Investment Decision Making Process: Conceptual Framework and Empirical Findings. Energy Policy 2012, 40, 28–38. [Google Scholar] [CrossRef]
- Mondal, M.A.H.; Islam, A.S. Potential and Viability of Grid-Connected Solar Pv System in Bangladesh. Renew. Energy 2011, 36, 1869–1874. [Google Scholar] [CrossRef]
- Sun, Y.-W.; Hof, A.; Wang, R.; Liu, J.; Lin, Y.-J.; Yang, D.-W. GIS-Based Approach for Potential Analysis of Solar PV Generation at The Regional Scale: A Case Study of Fujian Province. Energy Policy 2013, 58, 12. [Google Scholar] [CrossRef]
- Clean Energy Reviews. Most Efficient Solar Panels 2021. Available online: https://www.cleanenergyreviews.info/blog/most-efficient-solar-panels (accessed on 8 June 2021).
- Bloombergnef. 2021. Available online: https://about.bnef.com/ (accessed on 8 June 2021).
- Briguglio, M.; Formosa, G. When Households Go Solar: Determinants of Uptake of a Photovoltaic Scheme and Policy Insights. Energy Policy 2017, 108, 154–162. [Google Scholar] [CrossRef]
- Lorenz, D.; Lützkendorf, T. Sustainability in Property Valuation: Theory and Practice. J. Prop. Invest. Financ. 2008, 26, 16–21. [Google Scholar]
- Graziano, M.; Gillingham, K. Spatial Patterns of Solar Pv System Adoption: The Influence of Neighbors and The Built Environment. J. Econ. Geogr. 2014, 15, 815–839. [Google Scholar] [CrossRef]
- Hartner, M.; Mayr, D.; Kollmann, A.; Haas, R. Optimal Sizing of Residential Pv-Systems from A Household and Social Cost Perspective. Sol. Energy 2017, 141, 9–17. [Google Scholar] [CrossRef]
- Charabi, Y.; Rhouma, M.B.H.; Gastli, A. GIS-Based Estimation of Roof-Pv Capacity & Energy Production for The Seeb Region in Oman. In Proceedings of the 2010 IEEE International Energy Conference, Manama, Bahrain, 18–22 December 2010. [Google Scholar]
- Gooding, J.; Edwards, H.; Giesekam, J.; Crook, R. Solar City Indicator: A Methodology to Predict City Level Pv Installed Capacity By Combining Physical Capacity and Socio-Economic Factors. Sol. Energy 2013, 95, 325–335. [Google Scholar] [CrossRef]
- Al Garni, H.Z.; Awasthi, A. Solar Pv Power Plant Site Selection using a GIS-AHP Based Approach with Application in Saudi Arabia. Appl. Energy 2017, 206, 1225–1240. [Google Scholar] [CrossRef]
- Regional Development Victoria. Regional City of Ballarat. 2021. Available online: https://www.rdv.vic.gov.au/victorias-regions/ballarat (accessed on 8 June 2021).
- Australian Photovoltaic Institute. Mapping Australian Photovoltaic Installations. 2022. Available online: https://pv-map.apvi.org.au/historical#9/-37.5624/143.9346 (accessed on 3 May 2021).
- Najafabadi, M.M.; Villanustre, F.; Khoshgoftaar, T.M.; Seliya, N.; Wald, R.; Muharemagic, E. Deep learning applications and challenges in big data analytics. J. Big Data 2015, 2, 1–21. [Google Scholar] [CrossRef] [Green Version]
- Liu, W.; Anguelov, D.; Erhan, D.; Szegedy, C.; Reed, S.; Fu, C.-Y.; Berg, A.C. Ssd: Single Shot MultiBox Detector; Springer International Publishing: Cham, Switzerland, 2016; pp. 21–37. [Google Scholar]
- Gu, S.; Ding, L.; Yang, Y.; Chen, X. A new deep learning method based on AlexNet model and SSD model for tennis ball recognition. In Proceedings of the 2017 IEEE 10th International Workshop on Computational Intelligence and Applications (IWCIA), Hiroshima, Japan, 11–12 November 2017; pp. 5–16. [Google Scholar]
- Jeong, J.; Park, H.; Kwak, N. Enhancement of SSD by concatenating feature maps for object detection. arXiv 2017, arXiv:1705.09587. [Google Scholar]
- Bennett, L. Machine learning in ArcGIS. ArcUser 2018, 21, 8–9. [Google Scholar]
- Bahaghighat, M.; Xin, Q.; Motamedi, S.A.; Zanjireh, M.M.; Vacavant, A. Estimation of wind turbine angular velocity remotely found on video mining and convolutional neural network. Appl. Sci. 2020, 10, 3544. [Google Scholar] [CrossRef]
- Alhammad, A.; Sun, Q.C.; Tao, Y. Optimal Solar Plant Site Identification Using GIS and Remote Sensing: Framework and Case Study. Energies 2022, 15, 312. [Google Scholar] [CrossRef]
- Radosevic, N.; Liu, G.J.; Tapper, N.; Zhu, X.; Sun, Q.C. Solar Energy Modeling and Mapping for a Sustainable Campus at Monash University. Front. Sustain. Cities 2022, 3, 745197. [Google Scholar] [CrossRef]
- Learn.arcgis.com. Estimate Solar Power Potential. 2021. Available online: https://learn.arcgis.com/en/projects/estimate-solar-power-potential/ (accessed on 8 June 2021).
- Fu, P.; Rich, P.M. A Geometric Solar Radiation Model with Applications in Agriculture and Forestry. Comput. Electron. Agric. 2002, 37, 25–35. [Google Scholar] [CrossRef]
- Pro.arcgis.com. How Solar Radiation Is Calculated—ArcGIS Pro. Documentation. 2021. Available online: https://pro.arcgis.com/en/pro-app/latest/tool-reference/spatial-analyst/how-solar-radiation-is-calculated.htm (accessed on 1 November 2021).
- US EPA. Green Power Equivalency Calculator—Calculations and References. 2021. Available online: https://www.epa.gov/greenpower/green-power-equivalency-calculator-calculations-and-references (accessed on 8 June 2021).
- Statista. Australia Power Sector Carbon Intensity Outlook 2050. 2021. Available online: https://www.statista.com/statistics/1190081/carbon-intensity-outlook-of-australia/ (accessed on 16 November 2021).
- Poruschi, L.; Ambrey, C.L.; Smart, J.C. Revisiting feed-in tariffs in Australia: A review. Renew. Sustain. Energy Rev. 2018, 82, 260–270. [Google Scholar] [CrossRef]
- Lan, H.; Gou, Z.; Lu, Y. Machine learning approach to understand regional disparity of residential solar adoption in Australia. Renew. Sustain. Energy Rev. 2021, 136, 110458. [Google Scholar] [CrossRef]
- SolarQuotes. Solar Panel Rebate: How It Works and How to Get It. 2022. Available online: https://www.solarquotes.com.au/panels/rebate/ (accessed on 3 May 2022).










| Reference | Country | Title | Main Findings |
|---|---|---|---|
| Charabi et al. [28] | Oman | GIS-based estimation of roof-PV capacity & energy production for the Seeb region in Oman | Using the GIS, this article evaluates the potential solar power for the PV roof-integration system. The findings suggest that if a daily average of 10 h of sunlight is taken into account, the entire roof-PV panels in the Seeb region will be comparable to a 300 MW power plant, which is considerable for the Seeb region |
| Gooding et al. [29] | United Kingdom | Solar City Indicator: A methodology to predict city level PV installed capacity by combining physical capacity and socio-economic factors | This paper describes how a “Solar City Indicator” is created and used to evaluate cities based on their ability to generate power from rooftop solar panels. The capacity of each of the seven major UK cities was determined using a GIS-based technique. The socio-economic criteria were chosen based on previous studies and their association with current PV installation levels. |
| Sun et al. [21] | Fiji | GIS-based approach for potential analysis of solar PV generation at the regional scale: A case study of Fujian Province | This paper presents a case study of evaluating the potential analysis of solar PV generation at the regional scale using a high-resolution grid map of solar radiation combined with other restriction factors, in order to present a framework of a decision-support tool for solar-energy management in a regional area. The data help to clarify regional renewable-energy strategy and supply/demand forecasting. |
| Li et al. [13] | Australia | A review on renewable energy transition in Australia: An updated depiction | This study used an interpretive epistemological lens to examine a total of 118 papers; the results provide an evidence-based, clear picture of renewable-energy-industry achievements. This report provides practitioners and policymakers with complete, trustworthy, and aggregated information on Australia’s present renewable-energy stance as a complete reference. |
| Digital Surface Model (DSM) | Building Footprint | Property Boundary | Aerial Photography | |
|---|---|---|---|---|
| Source | Intergovernmental Committee on Surveying and Mapping (ICSM) (owner: DELWP) | Australian Govt | Spatial Datamart | Department of Environment, Land, Water and Planning (DELWP) |
| Resolution | 1 m | N/A | N/A | 10 cm |
| CRS | GDA20/MGA Zone54 | GDA 94 | GDA2020 | GDA2020 |
| Attribute | Pixels with ground object elevation | Includes building footprint area attributes. | Includes the property boundary, centroid and area | RGB Bands |
| Currency | Revision date: 8 October 2020 and updated: a month ago | Created 5 September 2018; updated 10 December 2018 | 2020 | March 2019 |
| Format | TIFF | SHZ | SHP | ECW |
| Metadata | yes | yes | N/A | yes |
| Intersection over Union ≥ 0.01 | Precision | Recall | True Positive | False Positive | False Negative |
|---|---|---|---|---|---|
| All Classes | 0.79 | 0.75 | 77 | 20 | 26 |
| Argument Name | Value |
|---|---|
| Padding | 56 |
| Threshold | 0.5 |
| Non-Maximum Suppression Overlap | 0.1 |
| Exclude Pad Detections | True |
| Land Use | Total Properties | Total PV Systems | PV Density | EPE per Property (MWh) | Total EPE (GWh) |
|---|---|---|---|---|---|
| Commercial | 592 | 107 | 0.22 | 75.67 | 44.80 |
| Education | 293 | 33 | 0.12 | 80.14 | 23.48 |
| Hospital/Medical | 15 | 7 | 0.39 | 148.38 | 2.23 |
| Industrial | 1032 | 187 | 0.17 | 109.30 | 112.80 |
| Other | 369 | 68 | 0.14 | 30.93 | 11.41 |
| Parkland | 243 | 28 | 0.09 | 49.97 | 12.14 |
| Primary Production | 204 | 23 | 0.12 | 30.34 | 6.19 |
| Residential | 35,449 | 3496 | 0.09 | 20.17 | 715.15 |
| Transport | 10 | 1 | 0.17 | 157.22 | 1.57 |
Publisher’s Note: MDPI stays neutral with regard to jurisdictional claims in published maps and institutional affiliations. |
© 2022 by the authors. Licensee MDPI, Basel, Switzerland. This article is an open access article distributed under the terms and conditions of the Creative Commons Attribution (CC BY) license (https://creativecommons.org/licenses/by/4.0/).
Share and Cite
Kalyan, S.; Sun, Q. Interrogating the Installation Gap and Potential of Solar Photovoltaic Systems Using GIS and Deep Learning. Energies 2022, 15, 3740. https://doi.org/10.3390/en15103740
Kalyan S, Sun Q. Interrogating the Installation Gap and Potential of Solar Photovoltaic Systems Using GIS and Deep Learning. Energies. 2022; 15(10):3740. https://doi.org/10.3390/en15103740
Chicago/Turabian StyleKalyan, Sumit, and Qian (Chayn) Sun. 2022. "Interrogating the Installation Gap and Potential of Solar Photovoltaic Systems Using GIS and Deep Learning" Energies 15, no. 10: 3740. https://doi.org/10.3390/en15103740
APA StyleKalyan, S., & Sun, Q. (2022). Interrogating the Installation Gap and Potential of Solar Photovoltaic Systems Using GIS and Deep Learning. Energies, 15(10), 3740. https://doi.org/10.3390/en15103740

