Stackelberg-Game-Based Demand Response for Voltage Regulation in Distribution Network with High Penetration of Electric Vehicles
Abstract
:1. Introduction
1.1. Research Questions
1.2. Literature Review
1.3. Contributions
- A Stackelberg game model for distribution system operators and load aggregators is established considering flexible resources such as electric vehicles and photovoltaic power generation on the distribution network. In this model, the distribution system operator provides subsidies to load aggregators to guide the electricity consumption time of the flexible resources. As the representative of all users, the load aggregators help users obtain the largest economic benefits. In this way, the users’ flexible resources can be fully utilized, and the voltage of the distribution network can be maintained at the permissible range.
- This paper considered the voltage violation problem of the Stackelberg game model. Based on the Stackelberg game model, this paper proposes a two-layer optimization algorithm. The genetic algorithm is used on the upper layer to obtain the time of subsidies. The load aggregator uses a split algorithm on the lower layer to obtain the maximum subsidy and establish a standard to ensure that the voltage is within a permissible range. The solution is a win-win situation between the distribution system operator and the load aggregator. Moreover, to prevent users from getting together to use electricity at one time, the algorithm is designed to avoid simultaneous activation. This algorithm can ensure that all users can obtain the subsidy, and through the split algorithm, the stability of the distribution network voltage is ensured.
2. Stackelberg Game Model
3. Mathematical Model of the Proposed Stackelberg Game
3.1. Mathematical Model of the Main Problem of the Stackelberg Game
The Objective Function of the Distribution System Operator
3.2. Mathematical Model of the Lower-Level Problem of the Stackelberg Game
The Objective Function of Load Aggregator
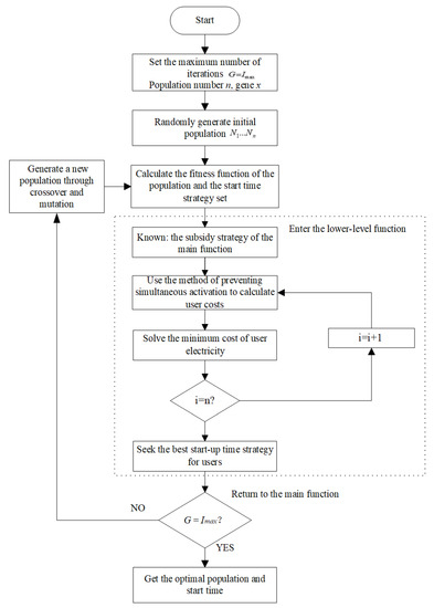
4. The Solution Algorithm of the Proposed Stackelberg Game
5. Case Studies
6. Conclusions
Author Contributions
Funding
Conflicts of Interest
References
- Chandran, C.V.; Basu, M.; Sunderland, K.; Pukhrem, S.; Catalão, J.P.S. Application of demand response to improve voltage regulation with high DG penetration. Electr. Power Syst. Res. 2020, 189, 106722. [Google Scholar] [CrossRef]
- Xie, Q.; Shentu, X.; Wu, X.; Ding, Y.; Hua, Y.; Cui, J. Coordinated voltage regulation by on-load tap changer operation and demand response based on voltage ranking search algorithm. Energies 2019, 12, 1902. [Google Scholar] [CrossRef] [Green Version]
- Murray, W.; Adonis, M.; Raji, A. Voltage control in future electrical distribution networks. Renew. Sustain. Energy Rev. 2021, 146, 111100. [Google Scholar] [CrossRef]
- Sun, H.; Guo, Q.; Qi, J.; Ajjarapu, V.; Bravo, R.; Chow, J.; Li, Z.; Moghe, R.; Nasr-Azadani, E.; Tamrakar, U.; et al. Review of Challenges and Research Opportunities for Voltage Control in Smart Grids. IEEE Trans. Power Syst. 2019, 34, 2790–2801. [Google Scholar] [CrossRef] [Green Version]
- Kotsampopoulos, P.; Hatziargyriou, N.; Bletterie, B.; Lauss, G. Review, analysis and recommendations on recent guidelines for the provision of ancillary services by Distributed Generation. In Proceedings of the 2013 IEEE International Workshop on Inteligent Energy Systems (IWIES), Vienna, Austria, 14 November 2013; pp. 185–190. [Google Scholar]
- Wang, Z.; Wang, X.; Meng, W.; Tang, L.; Liu, S. Constraint models of voltage fluctuation limit on OLTC/SVR caused by DG power fluctuation and generator disconnection to assess their impacts on DG penetration limit. IET Gener. Transm. Distrib. 2017, 11, 4299–4306. [Google Scholar] [CrossRef]
- Castro, J.R.; Saad, M.; Lefebvre, S.; Asber, D.; Lenoir, L. Optimal voltage control in distribution network in the presence of DGs. Int. J. Electr. Power Energy Syst. 2016, 78, 239–247. [Google Scholar] [CrossRef]
- Oshiro, M.; Tanaka, K.; Uehara, A.; Senjyu, T.; Miyazato, Y.; Yona, A.; Funabashi, T. Optimal voltage control in distribution systems with coordination of distribution installations. Electr. Power Energy Syst. 2010, 32, 1125–1134. [Google Scholar] [CrossRef]
- Chakraborty, S.; Mukhopadhyay, S.; Biswas, S. Coordination of D-STATCOM & SVC for Dynamic VAR Compensation and Voltage Stabilization of an AC Grid Interconnected to a DC Microgrid. IEEE Trans. Ind. Appl. 2022, 58, 634–644. [Google Scholar]
- Yan, R.; Saha, T.K. Investigation of voltage stability for residential customers due to high photovoltaic penetrations. IEEE Trans. Power Syst. 2012, 27, 651–662. [Google Scholar] [CrossRef]
- Huang, W.; Zhang, N.; Kang, C.; Li, M.; Huo, M. From demand response to integrated demand response: Review and prospect of research and application. Prot. Control Mod. Power Syst. 2019, 4, 12. [Google Scholar] [CrossRef] [Green Version]
- Sharma, S.; Verma, A.; Panigrahi, B.K. Robustly Coordinated Distributed Voltage Control Through Residential Demand Response Under Multiple Uncertainties. IEEE Trans. Ind. Appl. 2021, 57, 4042–4058. [Google Scholar] [CrossRef]
- Bletterie, B.; Kadam, S.; Bolgaryn, R.; Zegers, A. Voltage Control with PV Inverters in Low Voltage Networks—In Depth Analysis of Different Concepts and Parameterization Criteria. IEEE Trans. Power Syst. 2017, 32, 177–185. [Google Scholar] [CrossRef]
- Adil, M.; Mahmud, M.A.P.; Kouzani, A.Z.; Khoo, S. Energy trading among electric vehicles based on Stackelberg approaches: A review. Sustain. Cities Soc. 2021, 75, 103199. [Google Scholar] [CrossRef]
- Dai, Y.; Qi, Y.; Li, L.; Wang, B.; Gao, H. A dynamic pricing scheme for electric vehicle in photovoltaic charging station based on Stackelberg game considering user satisfaction. Comput. Ind. Eng. 2021, 154, 107117. [Google Scholar] [CrossRef]
- Mohseni, S.; Brent, A.C.; Kelly, S. Modelling utility-aggregator-customer interactions in interruptible load programmes using non-cooperative game theory. Int. J. Electr. Power Energy Syst. 2021, 133, 107183. [Google Scholar] [CrossRef]
- Hamidi, A.; Nazarpour, D.; Golshannavaz, S. Multiobjective Scheduling of Microgrids to Harvest Higher Photovoltaic Energy. IEEE Trans. Ind. Inform. 2018, 14, 47–57. [Google Scholar] [CrossRef]
- Bruninx, K.; Pandžić, H.; le Cadre, H.; Delarue, E. On the Interaction between Aggregators, Electricity Markets and Residential Demand Response Providers. IEEE Trans. Power Syst. 2020, 35, 840–853. [Google Scholar] [CrossRef]
- Yang, J.; Zhao, J.; Wen, F.; Dong, Z. A Model of Customizing Electricity Retail Prices Based on Load Profile Clustering Analysis. IEEE Trans. Smart Grid 2019, 10, 3374–3386. [Google Scholar] [CrossRef]
- Thomas, A.G.; Tesfatsion, L. Braided Cobwebs: Cautionary Tales for Dynamic Pricing in Retail Electric Power Markets. IEEE Trans. Power Syst. 2018, 33, 6870–6882. [Google Scholar] [CrossRef] [Green Version]
- Xie, Q.; Hui, H.; Ding, Y.; Ye, C.; Lin, Z.; Wang, P.; Song, Y.; Ji, L.; Chen, R. Use of demand response for voltage regulation in power distribution systems with flexible resources. IET Gener. Transm. Distrib. 2020, 14, 883–892. [Google Scholar] [CrossRef]
- Zhou, X.; Zou, S.; Wang, P.; Ma, Z. Voltage regulation in constrained distribution networks by coordinating electric vehicle charging based on hierarchical ADMM. IET Gener. Transm. Distrib. 2020, 14, 3444–3457. [Google Scholar] [CrossRef]
- Divshali, P.H.; Choi, B.J.; Liang, H. Multi-agent transactive energy management system considering high levels of renewable energy source and electric vehicles. IET Gener. Transm. Distrib. Spec. 2017, 11, 3713–3721. [Google Scholar] [CrossRef] [Green Version]
- Yang, Y.; Zhang, Y.; Li, F.; Chen, H. Computing All Nash Equilibria of Multiplayer Games in Electricity Markets by Solving. IEEE Trans. Power Syst. 2012, 27, 81–91. [Google Scholar] [CrossRef]
- Bocklisch, T. Hybrid energy storage approach for renewable energy applications. J. Energy Storage 2016, 8, 311–319. [Google Scholar] [CrossRef]
- Luan, W.P.; Irving, M.R.; Daniel, J.S. Genetic algorithm for supply restoration and optimal load shedding in power system distribution networks. IEE Proc.-Gener. Transm. Distrib. 2002, 149, 145–151. [Google Scholar] [CrossRef]
- Hua, Y.; Shentu, X.; Xie, Q.; Ding, Y. Voltage/Frequency Deviations Control via Distributed Battery Energy Storage Syste m Considering State of Charge. Appl. Sci. 2019, 9, 1148. [Google Scholar] [CrossRef] [Green Version]
- Xie, Q.; Hara, R.; Kita, H.; Tanaka, E. Coordinated control of OLTC and multi-CEMSs for overvoltage prevention in power distribution system. IEEJ Trans. Electr. Electron. Eng. 2017, 12, 692–701. [Google Scholar] [CrossRef]









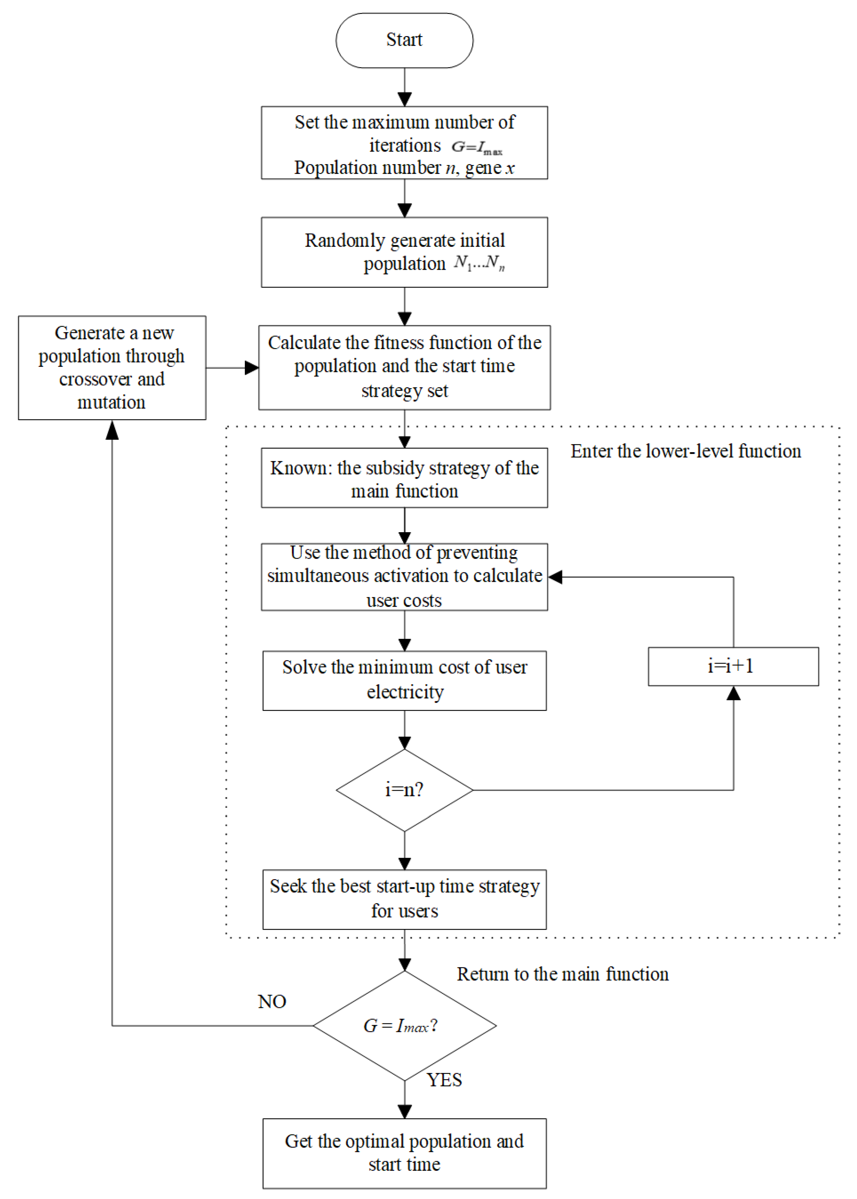
| Flexible Load Ai | TAi (min) | PAi (kW) | ||
|---|---|---|---|---|
| 1 | Rice cooker | 6:00–8:00 | 60 | 0.5 |
| 2 | Ventilator | 0:00–23:59 | 60 | 0.3 |
| 3 | Washing machine | 0:00–23:59 | 60 | 0.4 |
| 4 | Air conditioner | 9:00–12:00 | 60 | 1.5 |
| 5 | Rice cooker | 9:00–11:00 | 60 | 0.5 |
| 6 | Air conditioner | 12:00–15:00 | 60 | 1.5 |
| 7 | Dishwasher | 20:00–6:00 | 60 | 0.6 |
| 8 | Rice cooker | 15:00–18:00 | 60 | 0.5 |
| 9 | Electric vehicles | 18:00–6:00 | 360 | 3 |
Publisher’s Note: MDPI stays neutral with regard to jurisdictional claims in published maps and institutional affiliations. |
© 2022 by the authors. Licensee MDPI, Basel, Switzerland. This article is an open access article distributed under the terms and conditions of the Creative Commons Attribution (CC BY) license (https://creativecommons.org/licenses/by/4.0/).
Share and Cite
Xu, L.; Xie, Q.; Zheng, L.; Hua, Y.; Shao, L.; Cui, J. Stackelberg-Game-Based Demand Response for Voltage Regulation in Distribution Network with High Penetration of Electric Vehicles. Energies 2022, 15, 3654. https://doi.org/10.3390/en15103654
Xu L, Xie Q, Zheng L, Hua Y, Shao L, Cui J. Stackelberg-Game-Based Demand Response for Voltage Regulation in Distribution Network with High Penetration of Electric Vehicles. Energies. 2022; 15(10):3654. https://doi.org/10.3390/en15103654
Chicago/Turabian StyleXu, Linglei, Qiangqiang Xie, Liang Zheng, Yongzhu Hua, Lihuan Shao, and Jiadong Cui. 2022. "Stackelberg-Game-Based Demand Response for Voltage Regulation in Distribution Network with High Penetration of Electric Vehicles" Energies 15, no. 10: 3654. https://doi.org/10.3390/en15103654
APA StyleXu, L., Xie, Q., Zheng, L., Hua, Y., Shao, L., & Cui, J. (2022). Stackelberg-Game-Based Demand Response for Voltage Regulation in Distribution Network with High Penetration of Electric Vehicles. Energies, 15(10), 3654. https://doi.org/10.3390/en15103654

