Efficiency Evaluation of the Dual System Power Inverter for On-Grid Photovoltaic System
Abstract
:1. Introduction
2. Three-Phase On-Grid PV Power Inverter Based on Dual System Concept
2.1. Discussion of Phenomena of Dual Electric Systems
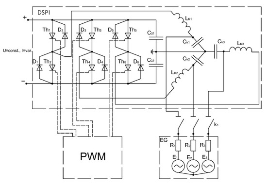
2.2. The Structure of a Three-Phase Dual System Power Inverter
2.3. Validation of the Digital Twin Model of the DSPI Operation
3. Inverter Efficiency Evaluation Methodology
4. Experimental Evaluation of the Reference Inverter Efficiency
4.1. Experimental Equipment
4.2. Characteristic of Recorded Data
5. Results and Discussion Regarding Efficiency of the Dual System Power Inverter
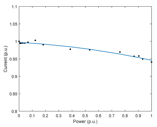
5.1. Evaluation of the Inverter Efficiency Characteristic
5.2. Evaluation of Potential Economic Benefit of the DSPI Inverer
6. Conclusions
Author Contributions
Funding
Informed Consent Statement
Conflicts of Interest
References
- Solomon, B.D.; Krishna, K. The coming sustainable energy transition: History, strategies, and outlook. Energy Policy 2011, 39, 7422–7431. [Google Scholar] [CrossRef]
- Berdysheva, S.; Ikonnikova, S. The Energy Transition and Shifts in Fossil Fuel Use: The Study of International Energy Trade and Energy Security Dynamics. Energies 2021, 14, 5396. [Google Scholar] [CrossRef]
- Blazquez, J.; Fuentes-Bracamontes, R.; Bollino, C.A.; Nezamuddin, N. The renewable energy policy Paradox. Renew. Sustain. Energy Rev. 2018, 82, 1–5. [Google Scholar] [CrossRef]
- Feron, S. Sustainability of Off-Grid Photovoltaic Systems for Rural Electrification in Developing Countries: A Review. Sustainability 2016, 8, 1326. [Google Scholar] [CrossRef] [Green Version]
- Khan, M.R.; Alam, I. A Solar PV-Based Inverter-Less Grid-Integrated Cooking Solution for Low-Cost Clean Cooking. Energies 2020, 13, 5507. [Google Scholar] [CrossRef]
- Langniss, O.; Ince, D. Solar water heating: A viable industry in developing countries. Refocus 2004, 5, 18–21. [Google Scholar] [CrossRef]
- Pode, R. Solution to enhance the acceptability of solar-powered LED lighting technology. Renew. Sustain. Energy Rev. 2010, 14, 1096–1103. [Google Scholar] [CrossRef]
- Eteiba, M.B.; Barakat, S.; Samy, M.M.; Wahba, W.I. Optimization of an off-grid PV/Biomass hybrid system with different battery technologies. Sustain. Cities Soc. 2018, 40, 713–727. [Google Scholar] [CrossRef]
- Adaramola, M.S.; Quansah, D.A.; Agelin-Chaab, M.; Paul, S.S. Multipurpose renewable energy resources based hybrid energy system for remote community in northern Ghana. Sustain. Energy Technol. Assess. 2017, 22, 161–170. [Google Scholar] [CrossRef]
- Jäger-Waldau, A.; Kougias, I.; Taylor, N.; Thiel, C. How photovoltaics can contribute to GHG emission reductions of 55% in the EU by 2030. Renew. Sustain. Energy Rev. 2020, 126, 109836. [Google Scholar] [CrossRef]
- Trenberth, K.E. Climate change caused by human activities is happening and it already has major consequences. J. Energy Nat. Resour. Law 2018, 36, 463–481. [Google Scholar] [CrossRef]
- Statista. Largest Solar Photovoltaic Power Plants Worldwide as of June 2021, by Capacity. Available online: https://www.statista.com/statistics/217265/largest-solar-pv-power-plants-in-operation-worldwide/ (accessed on 1 October 2021).
- Our World in Data. Solar PV Cumulative Capacity. Available online: https://ourworldindata.org/grapher/solar-pv-cumulative-capacity (accessed on 1 October 2021).
- Our World in Data. Installed Solar Energy Capacity. Available online: https://ourworldindata.org/grapher/installed-solar-pv-capacity (accessed on 1 October 2021).
- Our World in Data. Solar PV Module Prices vs. Cumulative Capacity. Available online: https://ourworldindata.org/grapher/solar-pv-prices-vs-cumulative-capacity (accessed on 1 October 2021).
- Jonaitis, A.; Gudzius, S.; Morkvenas, A.; Azubalis, M.; Konstantinaviciute, I.; Baranauskas, A.; Ticka, V. Challenges of integrating wind power plants into the electric power system: Lithuanian case. Renew. Sustain. Energy Rev. 2018, 94, 468–475. [Google Scholar] [CrossRef]
- Lorenz, C. Balancing reserves within a decabonized European electricity System in 2050—From market developments to model insights. In Proceedings of the 2017 14th International Conference on the European Energy Market (EEM), Dresden, Germany, 6–9 June 2017; pp. 1–8. [Google Scholar] [CrossRef]
- El-Sayed, M.M.; El-Ela, A.A.A.; El-Sehiemy, R.A. Effect of photovoltaic system on power quality in electrical distribution networks. In Proceedings of the 2016 Eighteenth International Middle East Power Systems Conference (MEPCON), Cairo, Egypt, 27–29 December 2016; pp. 1005–1012. [Google Scholar] [CrossRef]
- Nayan, M.F.; Ullah, S.M.S.; Saif, S.N. Comparative analysis of PV module efficiency for different types of silicon materials considering the effects of environmental parameters. In Proceedings of the 2016 3rd International Conference on Electrical Engineering and Information Communication Technology (ICEEICT), Dhaka, Bangladesh, 22–24 September 2016; pp. 1–6. [Google Scholar] [CrossRef]
- Rauf, S.; Wahab, A.; Rizwan, M.; Rasool, S.; Khan, N. Application of Dc-grid for Efficient use of solar PV System in Smart Grid. Procedia Comput. Sci. 2016, 83, 902–906. [Google Scholar] [CrossRef] [Green Version]
- Sinapis, K.; Tsatsakis, K.; Dörenkämper, M.; van Sark, W.G.J.H.M. Evaluation and Analysis of Selective Deployment of Power Optimizers for Residential PV Systems. Energies 2021, 14, 811. [Google Scholar] [CrossRef]
- Vignola, F.; Mavromatakis, F.; Krumsick, J. Performance of PV inverters. In Proceedings of the 37th ASES Annual Conference, San Diego, CA, USA, 3–8 May 2008. [Google Scholar]
- Clean Energy Reviews. Most Efficient Solar Panels 2021 by Jason Svarc. Available online: https://www.cleanenergyreviews.info/blog/most-efficient-solar-panels (accessed on 1 October 2021).
- Kumar, B.S.; Sudhakar, K. Performance evaluation of 10 MW grid connected solar photovoltaic power plant in India. Energy Rep. 2015, 1, 184–192. [Google Scholar] [CrossRef] [Green Version]
- Mansur, A.A.; Amin, M.R.; Islam, K.K. Performance Comparison of Mismatch Power Loss Minimization Techniques in Series-Parallel PV Array Configurations. Energies 2019, 12, 874. [Google Scholar] [CrossRef] [Green Version]
- Koirala, B.; Sahan, B.; Henze, N. Study on MPP Mismatch Losses in Photovoltaic Applications. In Proceedings of the 24th European Photovoltaic Solar Energy Conference, Hamburg, Germany, 21–25 September 2009; pp. 3727–3733. [Google Scholar] [CrossRef]
- Elbarbary, Z.M.S.; Alranini, M.A. Review of maximum power point tracking algorithms of PV system. Front. Eng. Built Environ. 2021, 1, 68–80. [Google Scholar] [CrossRef]
- Li, L.L.; Lin, G.Q.; Tseng, M.L.; Tan, K.; Lim, M.K. A maximum power point tracking method for PV system with improved gravitational search algorithm. Appl. Soft Comput. 2018, 65, 333–348. [Google Scholar] [CrossRef]
- Zhao, J.; Zhou, X.; Ma, Y.; Liu, W. A novel maximum power point tracking strategy based on optimal voltage control for photovoltaic systems under variable environmental conditions. Sol. Energy 2015, 122, 640–649. [Google Scholar] [CrossRef]
- El-Khozondar, H.J.; El-Khozondar, R.J.; Matter, K.; Suntio, T. A review study of photovoltaic array maximum power tracking algorithms. Renewables 2016, 3, 3. [Google Scholar] [CrossRef] [Green Version]
- Podder, A.K.; Roy, N.K.; Pota, H.R. MPPT methods for solar PV systems: A critical review based on tracking nature. IET Renew. Power Gener. 2019, 13, 1615–1632. [Google Scholar] [CrossRef]
- Ali Khan, M.Y.; Liu, H.; Yang, Z.; Yuan, X. A Comprehensive Review on Grid Connected Photovoltaic Inverters, Their Modulation Techniques, and Control Strategies. Energies 2020, 13, 4185. [Google Scholar] [CrossRef]
- Zeng, Z.; Yang, J.; Zhao, R.; Cheng, C. Topologies and control strategies of multi-functional grid-connected inverters for power quality enhancement: A comprehensive review. Renew. Sustain. Energy Rev. 2013, 24, 223–270. [Google Scholar] [CrossRef]
- Khaled, U.; Farh, H.; Alissa, S.; Abanmi, A.; Aldraimli, O. Efficient solution of the DC-link hard switching inverter of the PV system. J. King Saud Univ.-Eng. Sci. 2020, 32, 425–431. [Google Scholar] [CrossRef]
- Karanayil, B.; Agelidis, V.G.; Pou, J. Performance Evaluation of Three-Phase Grid-Connected Photovoltaic Inverters Using Electrolytic or Polypropylene Film Capacitors. IEEE Trans. Sustain. Energy 2014, 5, 1297–1306. [Google Scholar] [CrossRef]
- Kouro, S.; Leon, J.I.; Vinnikov, D.; Franquelo, L.G. Grid-Connected Photovoltaic Systems: An Overview of Recent Research and Emerging PV Converter Technology. IEEE Ind. Electron. Mag. 2015, 9, 47–61. [Google Scholar] [CrossRef]
- Park, C.-Y.; Hong, S.-H.; Lim, S.-C.; Song, B.-S.; Park, S.-W.; Huh, J.-H.; Kim, J.-C. Inverter Efficiency Analysis Model Based on Solar Power Estimation Using Solar Radiation. Processes 2020, 8, 1225. [Google Scholar] [CrossRef]
- Babaa, S.E.; Armstrong, M. Novel control strategy for PV systems based on the irradiation. In Proceedings of the 2017 8th International Renewable Energy Congress (IREC), Amman, Jordan, 21–23 March 2017; pp. 1–6. [Google Scholar] [CrossRef]
- Norkevičius, P.; Balčiūnas, P. Research and practical utilisation of low-intensity stochastic energy. IET Renew. Power Gener. 2015, 9, 739–746. [Google Scholar] [CrossRef]
- Balčiūnas, P. Dual Electric Systems Circuit Theory and Application. Science Monography; Technologija: Kaunas, Lithuania, 2011; pp. 138–149. [Google Scholar]
- Piasecki, S.; Zaleski, J.; Jasinski, M.; Bachman, S.; Turzyński, M. Analysis of AC/DC/DC Converter Modules for Direct Current Fast-Charging Applications. Energies 2021, 14, 6369. [Google Scholar] [CrossRef]
- Hirota, J.; Tarusawa, K.; Kudo, K.; Uchida, M. Proposal for Electric Power Generation by Using X-Rays and Gamma Rays. J. Nucl. Sci. Technol. 2011, 48, 103–107. [Google Scholar] [CrossRef]
- Balčiūnas, P. Synthesis of High Frequency Voltage-Current Power Converters Theory; Technologija: Kaunas, Lithuania, 1994; pp. 125–162. [Google Scholar]
- Bletterie, B.; Bründlinger, R.; Lauss, G. On the characterisation of PV inverters’ efficiency—Introduction to the concept of achievable efficiency. Prog. Photovolt. Res. Appl. 2011, 19, 423–435. [Google Scholar] [CrossRef]
- Bower, W.; Whitaker, C.; Erdman, W.; Behnke, M.; Fitzgerald, M. Performance Test Protocol for Evaluating Inverters Used in Grid-Connected Photovoltaic Systems. Sandia National Laboratory Technical Report. Available online: https://www.energy.ca.gov/sites/default/files/2020-06/2004-11-22_Sandia_Test_Protocol_ada.pdf (accessed on 21 October 2021).
- Nordpool. Historical Market Data. Available online: https://www.nordpoolgroup.com/historical-market-data/ (accessed on 21 October 2021).












| Coefficient | Reference Inverter | Modelled Inverter |
|---|---|---|
| a | 0.9739 | 1.088 |
| b | 0.003431 | 0.09944 |
| c | 0.003613 | 0.0000894 |
| d | 1.03 | 0.09316 |
| g | 0.01131 | 0.851 |
| h | 3.027 | 1283 |
| k | 2.373 | 1.866 |
| Parameter | Reference Inverter | Modelled Inverter |
|---|---|---|
| SSE | 0.03098 | 0.0001942 |
| R2 | 0.9975 | 0.9999 |
| RMSE | 0.002855 | 0.004926 |
| Parameter | ||
|---|---|---|
| Reference inverter | 0.9687 | 0.9788 |
| Modelled inverter | 0.9709 | 0.9815 |
| Difference | 0.0022 | 0.0027 |
Publisher’s Note: MDPI stays neutral with regard to jurisdictional claims in published maps and institutional affiliations. |
© 2021 by the authors. Licensee MDPI, Basel, Switzerland. This article is an open access article distributed under the terms and conditions of the Creative Commons Attribution (CC BY) license (https://creativecommons.org/licenses/by/4.0/).
Share and Cite
Vaicys, J.; Norkevicius, P.; Baronas, A.; Gudzius, S.; Jonaitis, A.; Peftitsis, D. Efficiency Evaluation of the Dual System Power Inverter for On-Grid Photovoltaic System. Energies 2022, 15, 161. https://doi.org/10.3390/en15010161
Vaicys J, Norkevicius P, Baronas A, Gudzius S, Jonaitis A, Peftitsis D. Efficiency Evaluation of the Dual System Power Inverter for On-Grid Photovoltaic System. Energies. 2022; 15(1):161. https://doi.org/10.3390/en15010161
Chicago/Turabian StyleVaicys, Jonas, Povilas Norkevicius, Arturas Baronas, Saulius Gudzius, Audrius Jonaitis, and Dimosthenis Peftitsis. 2022. "Efficiency Evaluation of the Dual System Power Inverter for On-Grid Photovoltaic System" Energies 15, no. 1: 161. https://doi.org/10.3390/en15010161
APA StyleVaicys, J., Norkevicius, P., Baronas, A., Gudzius, S., Jonaitis, A., & Peftitsis, D. (2022). Efficiency Evaluation of the Dual System Power Inverter for On-Grid Photovoltaic System. Energies, 15(1), 161. https://doi.org/10.3390/en15010161
