Pore-Scale Modelling of Solvent-Based Recovery Processes
Abstract
:1. Introduction
2. Methodology
2.1. Numerical Model Description
2.2. Physical Model Description
2.3. Fluid Properties
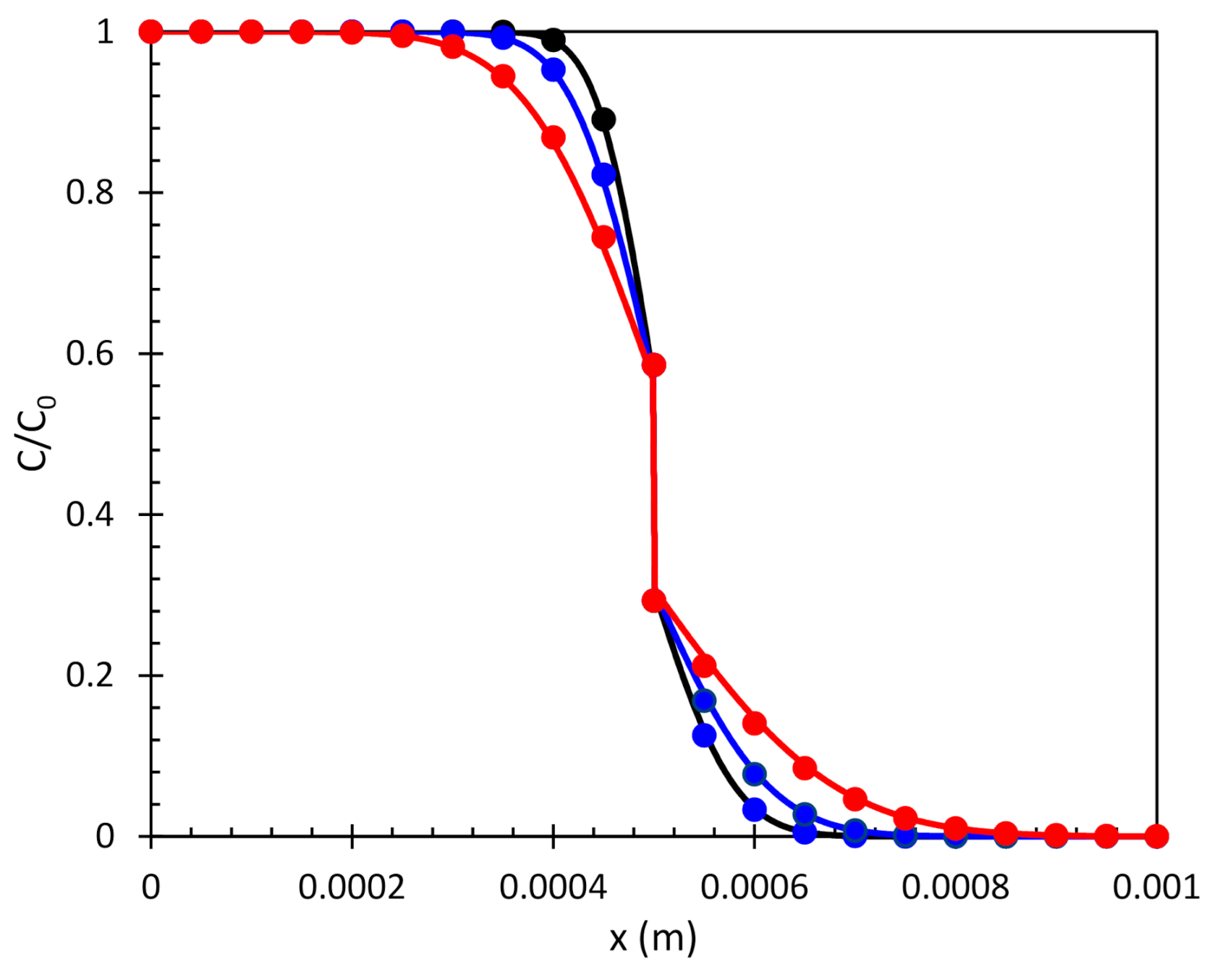
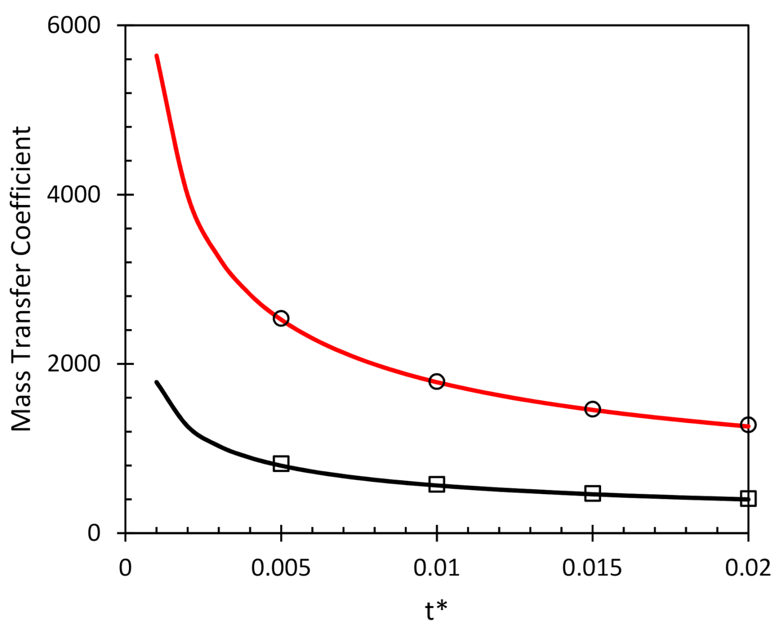
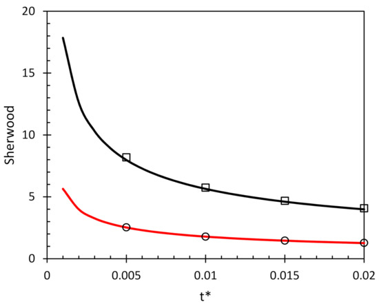
3. Results
4. Conclusions
- The interfacial velocity at the chamber edge was found to be in good agreement with the experimental values for cold solvent injection in the porous medium.
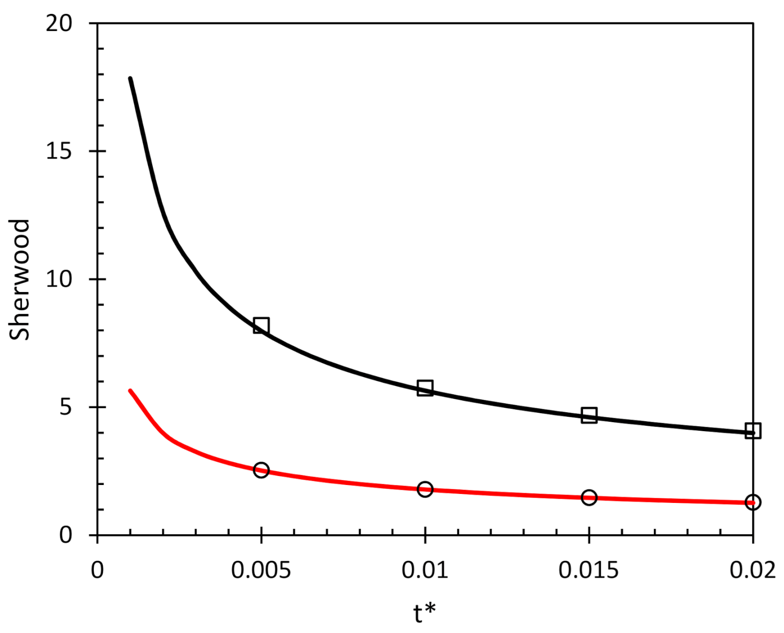
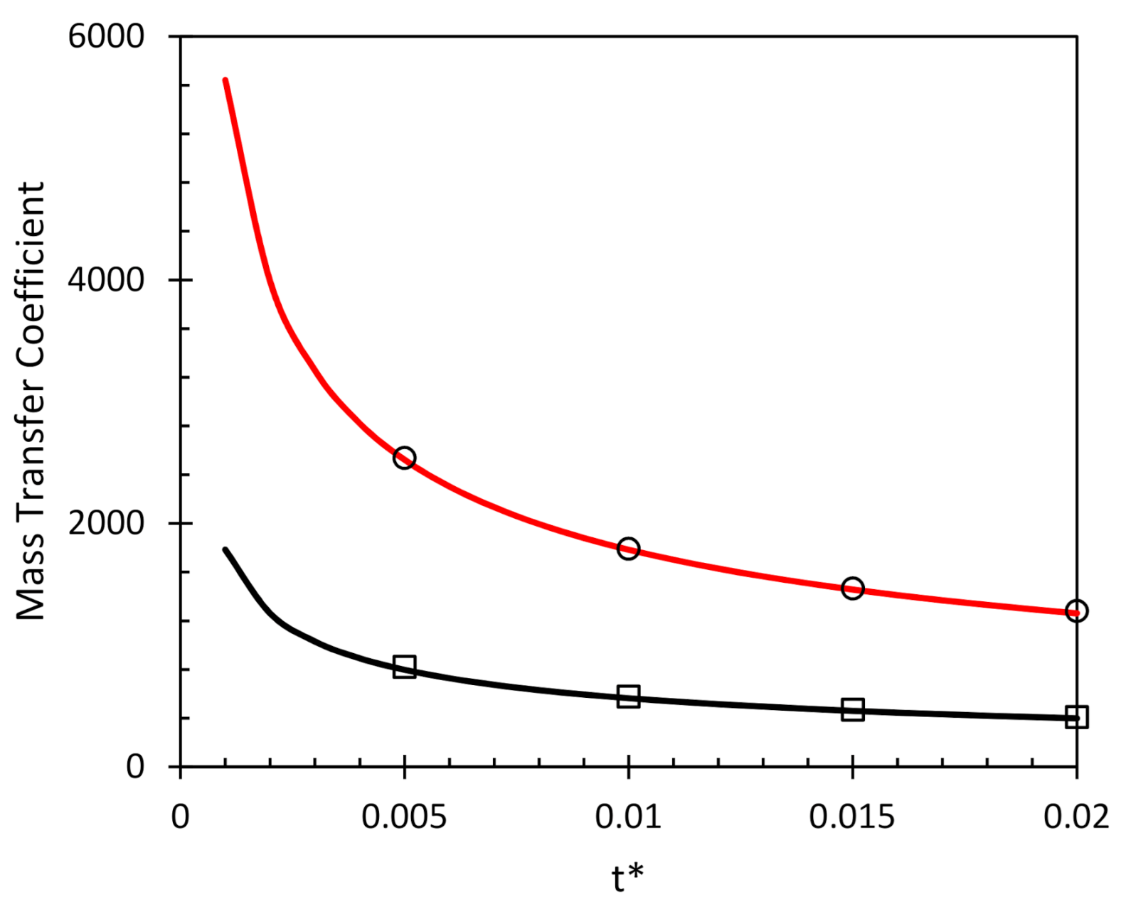
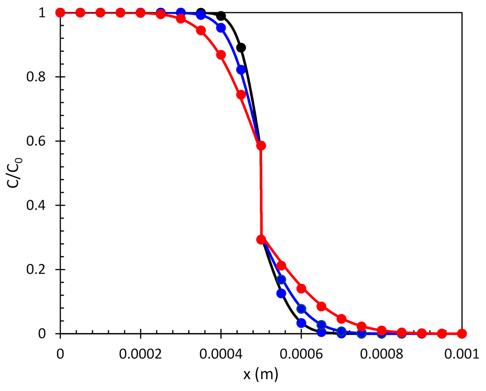
- Considering instantaneous equilibrium at the interface, the solvent was not able to dissolve in the oleic phase and its distribution was not homogeneous.
- It was found that even after more than 50% recovery, the solvent could not diffuse into the oleic phase completely, confirming the invalidity of the instantaneous equilibrium assumption.
- Time-dependent variables of solvent mole fraction (non-equilibrium constant) have been defined and calculated. These parameters while upscaled can improve the accuracy of the large-scale model considering non-equilibrium behavior.
Author Contributions
Funding
Data Availability Statement
Acknowledgments
Conflicts of Interest
Appendix A






References
- Butler, R.M.; Mokrys, I.J. A New Process (VAPEX) for Recovering Heavy Oils Using Hot Water and Hydrocarbon Vapour. J. Can. Pet. Technol. 1991, 30, 97–106. [Google Scholar] [CrossRef]
- Mokrys, I.J.; Butler, R.M. In-Situ Upgrading of Heavy Oils and Bitumen by Propane Deasphalting: The VAPEX process. In Proceedings of the SPE Production Operations Symposium, Oklahoma City, OK, USA, 21–23 March 1993; Society of Petroleum Engineers: Richardson, TX, USA, 2014. SPE-25452-MS. [Google Scholar]
- Singhal, A.K.; Singhal, S.K.; Leggitt, S.M.; Kasraie, M.; Ito, Y. Screening of Reservoirs for Exploitation by Application of Steam Assisted Gravity Drainage/VAPEX Processes. In Proceedings of the International Conference on Horizontal Well Technology, Calgary, AB, Canada, 18–20 November 1996; Society of Petroleum Engineers: Richardson, TX, USA, 2014. SPE-37144-MS. [Google Scholar]
- Butler, R.M.; Mokrys, I.J. Recovery of Heavy Oils Using Vapourized Hydrocarbon Solvents: Further Development of the VAPEX Process. J. Can. Pet. Technol. 1993, 32, 56–62. [Google Scholar] [CrossRef]
- Nenniger, J.E.; Dunn, S.G. How Fast is Solvent Based Gravity Drainage? In Proceedings of the Canadian International Petroleum Conference/SPE Gas Technology Symposium Joint Conference, Calgary, AB, Canada, 17–19 June 2008; Society of Petroleum Engineers: Richardson, TX, USA, 2014. PETSOC-2008-139. [Google Scholar]
- Yazdani, A.; Maini, B.B. New Experimental Model Design for VAPEX Process Experiments. In Proceedings of the Canadian International Petroleum Conference, Calgary, AB, Canada, 8–10 June 2004; Society of Petroleum Engineers: Richardson, TX, USA, 2014. PETSOC-2004-263. [Google Scholar]
- Das, S.K. Vapex: An Efficient Process for the Recovery of Heavy Oil and Bitumen. SPE J. 1998, 3, 232–237. [Google Scholar] [CrossRef]
- Cuthiell, D.; McCarthy, C.; Kissel, G.; Cameron, S. The Role of Capillarity in VAPEX. In Proceedings of the Canadian International Petroleum Conference, Calgary, AB, Canada, 13–15 June 2006; Society of Petroleum Engineers: Richardson, TX, USA, 2014. PETSOC-2006-073. [Google Scholar]
- James, L.; Chatzis, I. Mass Transfer Coefficients in Vapour Extraction (VAPEX). In Proceedings of the Canadian International Petroleum Conference, Calgary, AB, Canada, 12–14 June 2007; Society of Petroleum Engineers: Richardson, TX, USA, 2014. PETSOC-2007-199-EA. [Google Scholar]
- Das, S.K.; Butler, R.M. Mechanism of the vapor extraction process for heavy oil and bitumen. J. Pet. Sci. Eng. 1998, 21, 43–59. [Google Scholar] [CrossRef]
- Butler, R.M.; Mokrys, I.J. Closed-loop Extraction Method for the Recovery of Heavy Oils and Bitumens Underlain by Aquifers: The VAPEX Process. J. Can. Pet. Technol. 1998, 37, 41–50. [Google Scholar] [CrossRef]
- Zeng, F.; Knorr, K.D.; Wilton, R.R. Enhancing Oil Rate in Solvent Vapour Extraction Processes through Tee-Well Pattern. In Proceedings of the International Thermal Operations and Heavy Oil Symposium, Calgary, AB, Canada, 20–23 October 2008; Society of Petroleum Engineers: Richardson, TX, USA, 2014. SPE-117528-MS. [Google Scholar]
- Metwally, M. Pressure Cycling Process for Depleted Heavy Oil Reservoirs. In Proceedings of the Annual Technical Meeting, Calgary, AB, Canada, 9–11 June 1996; Society of Petroleum Engineers: Richardson, TX, USA, 2014. PETSOC-96-68. [Google Scholar]
- Jiang, T.; Jia, X.; Zeng, F.; Gu, Y. A Novel Solvent Injection Technique for Enhanced Heavy Oil Recovery: Cyclic Production with Continuous Solvent Injection. In Proceedings of the SPE Heavy Oil Conference, Calgary, AB, Canada, 11–13 June 2013; Society of Petroleum Engineers: Richardson, TX, USA, 2014. SPE-165455-MS. [Google Scholar]
- Das, S.K. Distribution of Multi-Component Solvents in Solvent Vapour Extraction Chamber. In Proceedings of the International Thermal Operations and Heavy Oil Symposium, Calgary, AB, Canada, 20–23 October 2008; Society of Petroleum Engineers: Richardson, TX, USA, 2008. SPE-117694-MS. [Google Scholar]
- James, L.; Chatzis, I. Details of Gravity Drainage of Heavy Oil during Vapour Extraction. In Proceedings of the International Symposium of the Society of Core Analysts, Abu Dhabi, United Arab Emirates, 5–9 October 2004; Society of Core Analysts: Rusagonis, NB, Canada, 2004. SCA2004-23. [Google Scholar]
- Kim, M. In-Situ Visualization of Steam Assisted Gravity Drainage with Chemical and Solvent Additives. Master’s Thesis, University of Toronto, Toronto, ON, Canada, March 2017. [Google Scholar]
- Mohammadzadeh, O.; Rezaei, N.; Chatzis, I. Pore-Level Investigation of Heavy Oil and Bitumen Recovery Using Solvent-Aided Steam Assisted Gravity Drainage (SA-SAGD) Process. Energy Fuels 2010, 24, 6327–6345. [Google Scholar] [CrossRef]
- Pratama, R.A.; Babadagli, T. Wettability State and Phase Distributions during Steam Injection with and without Chemical Additives: An Experimental Analysis Using Visual Micro-Models. In Proceedings of the SPE/IATMI Asia Pacific Oil & Gas Conference and Exhibition, Bali, Indonesia, 29–31 October 2019; Society of Petroleum Engineers: Richardson, TX, USA, 2014. SPE-196253-MS. [Google Scholar]
- Xu, L.; Abedini, A.; Qi, Z.; Kim, M.; Guerrero, A.; Sinton, D. Pore-Scale Analysis of Steam-Solvent Coinjection: Azeotropic Temperature, Dilution and Asphaltene Deposition. Fuel 2018, 220, 151–158. [Google Scholar] [CrossRef]
- Qi, Z.; Abedini, A.; Lele, P.; Mosavat, N.; Guerrero, A.; Sinton, D. Pore-Scale Analysis of Condensing Solvent Bitumen Extraction. Fuel 2017, 193, 284–293. [Google Scholar] [CrossRef]
- Rezaei, N.; Mohammadzadeh, O.; James, L.; Chatzis, I. Experimental Investigation of the VAPEX Process in Vuggy Porous Media. SPE J. 2013, 19, 101–108. [Google Scholar] [CrossRef]
- Mohammadzadeh, O.; Rezaei, N.; Chatzis, I. Pore-Scale Performance Evaluation and Mechanistic Studies of the Solvent-Aided SAGD (SA-SAGD) Process Using Visualization Experiments. Transp. Porous Media 2015, 24, 437–480. [Google Scholar] [CrossRef]
- Mohammadzadeh, O.; Rezaei, N.; Chatzis, I. SAGD Visualization Experiments: What Have We Learned from the Pore-Level Physics of This Process? In Proceedings of the World Heavy Oil Congress, Aberdeen, Scotland, 10–13 September 2012; DMG::Events: Dubai, United Arab Emirates, 2012. WHOC12-421. [Google Scholar]
- Mohammadzadeh, O.; Chatzis, I. Pore-Level Investigation of Heavy Oil Recovery Using Steam Assisted Gravity Drainage (SAGD). In Proceedings of the International Petroleum Technology Conference, Doha, Qatar, 7–9 December 2009; Society of Petroleum Engineers: Richardson, TX, USA, 2014. IPTC-13403-MS. [Google Scholar]
- Brackbill, J.U.; Kothe, D.B.; Zemach, C. A continuum method for modeling surface tension. J. Comput. Phys. 1992, 100, 335–354. [Google Scholar] [CrossRef]
- Haroun, Y.; Legendre, D.; Raynal, L. Volume of Fluid Method for Interfacial Reactive Mass Transfer: Application to Stable Liquid Film. Chem. Eng. Sci. 2010, 65, 2896–2909. [Google Scholar] [CrossRef]
- Deising, D.; Marschall, H.; Bothe, D. A Unified Single-Field Model Framework for Volume-Of-Fluid Simulations of Interfacial Species Transfer Applied to Bubbly Flows. Chem. Eng. Sci. 2016, 139, 173–195. [Google Scholar] [CrossRef]
- Ubbink, O. Numerical Prediction of Two Fluid Systems with Sharp Interfaces. Ph.D. Thesis, Imperial College of Science, Technology & Medicine, London, UK, January 1997. [Google Scholar]
- Marschall, H.; Hinterberger, K.; Schüler, C.; Habla, F.; Hinrichsen, O. Numerical Simulation of Species Transfer Across Fluid Interfaces in Free-Surface Flows Using OpenFOAM. Chem. Eng. Sci. 2012, 78, 111–127. [Google Scholar] [CrossRef]
- James, L. Mass Transfer Mechanisms during the Solvent Recovery of Heavy Oil. Ph.D. Thesis, University of Waterloo, Waterloo, ON, Canada, June 2009. [Google Scholar]
- Bowman, C.W. Molecular and Interfacial Properties of Athabasca Tar Sands. In Proceedings of the 7th World Petroleum Congress, Mexico City, Mexico, 2–9 April 1967; World Petroleum Council: London, UK, 1967. WPC-12257. [Google Scholar]
- Robinson, D.B. The Thermodynamic and Transport Properties of Bitumens and Heavy Oils; Alberta Oil Sands Technology and Research Authority: Edmonton, AB, Canada, 1984; pp. 7-1–7-27. [Google Scholar]
- Graveleau, M. Pore-Scale Simulation of Mass Transfer across Immiscible Interfaces. Master’s Thesis, Stanford University, Stanford, CA, USA, June 2016. [Google Scholar]















| Authors | Type | Condition | Model Size | Grain Type | Oil |
|---|---|---|---|---|---|
| Pratama and Babadagli (2019) [19] | Steam | Saturation pressure and temperature up to 200 °C | 2D 5 cm × 5 cm | Glass-bead model | mineral oils |
| Xu et al. (2018) [20] | Steam + Butane, Hexane, Condensate and Naphtha | Azeotropic temperature, TMax 180 °C 1 MPa | 2D 10 cm × 10 cm | Glass Micromodel | Athabasca bitumen (1.02 g/cm3) * |
| Qi et al. (2017) [21] | VAPEX (Propane and Butane) | Tmax ~ 115 °C Pmax ~ 1.8 MPa | 2D 10 cm × 10 cm | Glass Micromodel | Athabasca bitumen (1.02 g/cm3) * |
| Rezaei et al. (2013) [22] | VAPEX (n-pentane) | n-pentane dewpoint temperature ~37 °C atmospheric pressure | Seven 2D 36 cm × 6.3–7.5 | Glass-bead model | Cold Lake bitumen (1.01 g/cm3) * |
| Mohammadzadeh et al. (2015) [23] | Steam + n-pentane and n-hexane | temperature 101–110 °C atmospheric pressure | Three 2D ~10 cm × ~30 cm | Glass-etched micromodel | Cold Lake bitumen (1.01 g/cm3) * |
| Mohammadzadeh et al. (2012) [24] | Steam | temperature 100–120 °C atmospheric pressure | Four 2D ~30–36 cm × ~10–14 cm | Glass micromodel | Cold Lake bitumen (1.01 g/cm3) * |
| Mohammadzadeh et al. (2010) [18] | Steam + n-pentane and n-hexane | Steam temperature 100–130 °C pressure 1–1.35 atm | Four 2D ~30–36 cm × ~10–14 cm | Glass-etched micromodel | Cold Lake bitumen (1.01 g/cm3) * |
| Mohammadzadeh and Chatzis (2009) [25] | Steam | --- | --- | Glass-etched micromodel | bitumen |
| James and Chatzis (2004) [16] | n-Butane | temperature ~ 25 °C atmospheric pressure | Six 2D ~6–14 cm × ~21–31 cm | Glass-etched micromodel | Heavy oil (0.987 g/cm3) * |
| Pore Dimensions | mm |
|---|---|
| Pore to pore | 2.04 |
| Pore body width | 1.38 |
| Pore throat width | 0.45 |
| Particle size | 1.59 |
| Diffusion distance | 1.25 |
| Flow path | 2.61 |
| Pore throat length | 0.66 |
| Grid Length (mm) | Front Velocity (pore/h) |
|---|---|
| 0.1047 | 0.687 |
| 0.0747 | 0.694 |
| 0.0628 | 0.695 |
Publisher’s Note: MDPI stays neutral with regard to jurisdictional claims in published maps and institutional affiliations. |
© 2021 by the authors. Licensee MDPI, Basel, Switzerland. This article is an open access article distributed under the terms and conditions of the Creative Commons Attribution (CC BY) license (http://creativecommons.org/licenses/by/4.0/).
Share and Cite
Bayestehparvin, B.; Farouq Ali, S.M.; Kariznovi, M.; Abedi, J. Pore-Scale Modelling of Solvent-Based Recovery Processes. Energies 2021, 14, 1405. https://doi.org/10.3390/en14051405
Bayestehparvin B, Farouq Ali SM, Kariznovi M, Abedi J. Pore-Scale Modelling of Solvent-Based Recovery Processes. Energies. 2021; 14(5):1405. https://doi.org/10.3390/en14051405
Chicago/Turabian StyleBayestehparvin, Bita, S.M. Farouq Ali, Mohammad Kariznovi, and Jalal Abedi. 2021. "Pore-Scale Modelling of Solvent-Based Recovery Processes" Energies 14, no. 5: 1405. https://doi.org/10.3390/en14051405
APA StyleBayestehparvin, B., Farouq Ali, S. M., Kariznovi, M., & Abedi, J. (2021). Pore-Scale Modelling of Solvent-Based Recovery Processes. Energies, 14(5), 1405. https://doi.org/10.3390/en14051405

