An Efficient Backward/Forward Sweep Algorithm for Power Flow Analysis through a Novel Tree-Like Structure for Unbalanced Distribution Networks
Abstract
1. Introduction
2. Materials and Methods
2.1. Per-Unit System Bases
2.2. αβ0 System
2.3. Generators, Loads and Buses
2.4. Transformers
2.5. Regulators
2.6. Distribution Lines
2.7. Conversion from 3 to 6 Dimensions
2.8. Proposed Algorithm
2.9. Structure Definition
2.10. Tree Represantation
- Bus class;This class is used to represent the buses of the network. The attributes that it can contain are the following:
- (1)
- Bus index
- (2)
- A list of the loads connected to the bus
- (3)
- A list of the generators connected to the bus
- (4)
- States of the bus (voltages in rectangular form)
- (5)
- A list of bus’s descendants
- (6)
- Base voltage
- Line Class;This class is used to represent the lines of the network. The attributes that it can contain are the following:
- (1)
- Line index
- (2)
- A 6 × 6 impedance matrix
- (3)
- Current flowing through the line
- (4)
- N1, N2, N3, N4 matrices as described in [21]
- (5)
- Base current
- Network Class;This class is used to connect the two previous classes together. It contains two hash tables:
- (1)
- A hash table of the buses using as keys the bus index
- (2)
- A hash table of the lines using as keys the tuple of the bus objects connected by this line
2.11. Algorithm Description
- Initialization;
- BS;
- FS;
- Error Calculation and Termination
2.12. Pseudocode
- Initialization;Create Network structurefor every line (ij) in Network:calculate N1, N2, N3, N4 based on the component existing on the branch andconvert them to 6 × 6 matricesfor every bus i in Network:initialize voltage , convert it to the αβ0 system usingand subsequently to a 6 × 1 vector
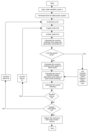
- BS;for every level lvl of the Network starting from the bottom:for every line (ij) in lvl:calculate the 3 × 1 currents vector, IL, flowing through the loads of node j usingcalculations in abc and not in pu by using Equations (16)–(19), convert it to theαβ0 system and then to a 6 × 1 vectorcalculate the 3 × 1 currents vector, IG, produced by the generators of node j usingcalculations in abc and not in pu by using Equations (11)–(13), convert it tothe αβ0 system and then to a 6 × 1 vectorset andfor every descendant k of j:calculate through KCL the current of line (jk), Ijk in αβ0 and convert it to a 6 ×1 vector.using line (ij)’s N4, perform the following calculation:setusing line (ij)’s N3, perform the following calculation:
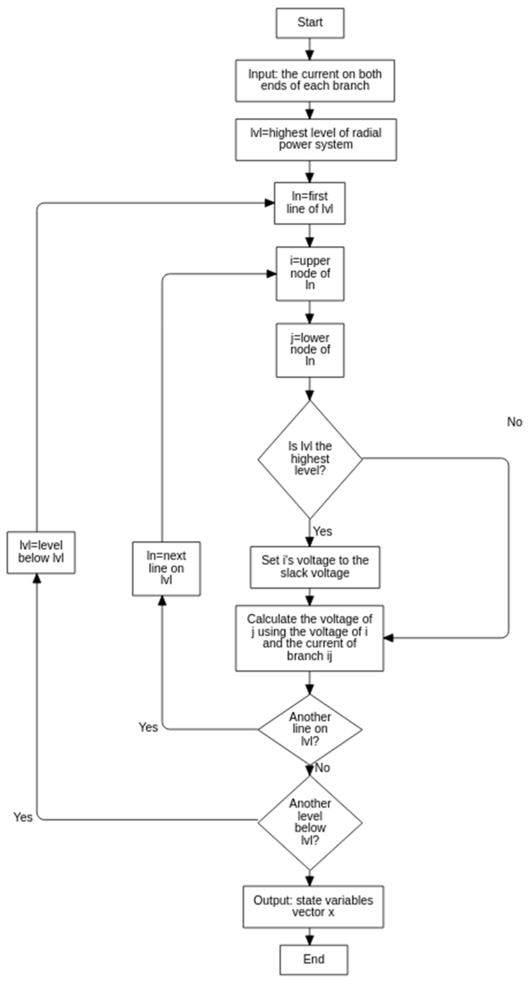
- FS;for every level lvl of the Network starting from the top:for every line (ij) in lvl:using line (ij)’s N1, N2 and i’s voltages, , as reference, calculate j’s voltages:
- Error Calculationif the difference between the previous and the current state is lower than a certainthreshold, ε, for every bus:return the voltages of all nodeselsereturn to BS
2.13. Perturbation Sensitivity
3. Results
- the 4-bus feeder
- the 13-bus feeder
- the European LV Test Feeder (907-buses)
- For the 4-bus feeder, the mean voltage magnitude error is 0.001085 pu and the mean voltage angle error is 0.065789 degrees.
- For the 13-bus feeder, the mean voltage magnitude error is 0.000035 pu and the mean voltage angle error is 0.003604 degrees.
- For the European LV test feeder, the mean voltage magnitude error is 0.006335 pu and the mean voltage angle error is 0.0036 degrees.
4. Discussion
Author Contributions
Funding
Institutional Review Board Statement
Informed Consent Statement
Data Availability Statement
Conflicts of Interest
Nomenclature
| three-phase 3 × 1 current vector generated at phase ph of bus i, A | |
| three-phase 3 × 1 current vector at phase ph of bus i with direction from i to j, A | |
| three-phase 3 × 1 current vector demanded by the loads at phase ph of bus i, A | |
| three-phase 3 × 1 real power vector generated at phase ph of bus i, W | |
| three-phase 3 × 1 real power vector at phase ph of bus i with direction from i to j, W | |
| three-phase 3 × 1 real power vector demanded by the loads at phase ph of bus i, W | |
| three-phase 3 × 1 reactive power vector generated at phase ph of bus i, VAR | |
| three-phase 3 × 1 reactive power vector at phase ph of bus i with direction from i to j, VAR | |
| three-phase 3 × 1 reactive power vector demanded by the loads at phase ph of bus i, VAR | |
| three-phase 3 × 1 complex power vector generated at phase ph of bus i, VA | |
| three-phase 3 × 1 complex power vector at phase ph of bus i with direction from i to j, VA | |
| three-phase 3 × 1 complex power vector demanded by the loads at phase ph of bus i, VA | |
| three-phase 3 × 1 line-to-line voltage vector at phase ph of bus i, V | |
| three-phase 3 × 1 line-to-neutral voltage vector at phase ph of bus i, V | |
| 3 × 3 impedance of distribution line i-j, Ω | |
| 3 × 3 impedance of transformer, Ω | |
| Subscripts | |
| a | at phase a |
| b | at phase b |
| c | at phase c |
| G | generated by generator |
| i | at bus i |
| ij | at bus i with direction from i to j |
| j | at bus j |
| L | demanded by load |
| ph | at phase, ph |
| Superscripts | |
| αβ0 | vector in the αβ0 system |
References
- Teng, J.-H. A direct approach for distribution system load flow solutions. IEEE Trans. Power Deliv. 2003, 18, 882–887. [Google Scholar] [CrossRef]
- Arulraj, R.; Kumarappan, N. Optimal economic-driven planning of multiple DG and capacitor in distribution network considering different compensation coefficients in feeder’s failure rate evaluation. Eng. Sci. Technol. Int. J. 2019, 22, 67–77. [Google Scholar] [CrossRef]
- Prakash, K.; Lallu, A.; Islam, F.R.; Mamun, K.A. Review of Power System Distribution Network Architecture. In Proceedings of the 3rd Asia-Pacific World Congress on Computer Science and Engineering (APWC on CSE), Nadi, Fiji, 5–6 December 2016; pp. 124–130. [Google Scholar] [CrossRef]
- Kocar, I.; Lacroix, J.-S. Implementation of a Modified Augmented Nodal Analysis Based Transformer Model into the Backward Forward Sweep Solver. IEEE Trans. Power Syst. 2012, 27, 663–670. [Google Scholar] [CrossRef]
- Aguirre, R.A.; Bobis, D.X.S.M. Improved power flow program for unbalanced radial distribution systems including voltage dependent loads. In Proceedings of the IEEE 6th International Conference on Power Systems (ICPS), New Delhi, India, 4–6 March 2016; pp. 1–6. [Google Scholar] [CrossRef]
- Kersting, W.H.; Phillips, W.H.; Carr, W. A new approach to modeling three-phase transformer connections. IEEE Trans. Ind. Appl. 1999, 35, 169–175. [Google Scholar] [CrossRef]
- Xiao, P.; Yu, D.C.; Yan, W. A Unified Three-Phase Transformer Model for Distribution Load Flow Calculations. IEEE Trans. Power Syst. 2006, 21, 153–159. [Google Scholar] [CrossRef]
- Chang, G.; Chu, S.; Wang, H. A Simplified Forward and Backward Sweep Approach for Distribution System Load Flow Analysis. In Proceedings of the International Conference on Power System Technology, Chongqing, China, 22–26 October 2006; pp. 1–5. [Google Scholar] [CrossRef]
- Chang, G.W.; Chu, S.Y.; Wang, H.L. An Improved Backward/Forward Sweep Load Flow Algorithm for Radial Distribution Systems. IEEE Trans. Power Syst. 2007, 22, 882–884. [Google Scholar] [CrossRef]
- Jacobina, C.B.; Correa, M.B.D.; Pinheiro, R.F.; da Silva, E.R.C.; Lima, A.M.N. Modeling and control of unbalanced three-phase systems containing PWM converters. IEEE Trans. Ind. Appl. 2001, 37, 1807–1816. [Google Scholar] [CrossRef]
- Saleh, S.A. The Formulation of a Power Flow Using dq0 Reference Frame Components—Part II: Unbalanced 3φ Systems. IEEE Trans. Ind. Appl. 2018, 54, 1092–1107. [Google Scholar] [CrossRef]
- Zhu, L.; Chen, S.; Mo, W.; Wang, Y.; Li, G.; Chen, G. Power Flow Calculation for Distribution Network with Distributed Generations and Voltage regulators. In Proceedings of the 5th Asia Conference on Power and Electrical Engineering (ACPEE), Chengdu, China, 4–7 June 2020; pp. 662–667. [Google Scholar] [CrossRef]
- Opathella, C.; Venkatesh, B. Three-Phase Unbalanced Power Flow Using a π -Model of Controllable AC-DC Converters. IEEE Trans. Power Syst. 2016, 31, 4286–4296. [Google Scholar] [CrossRef]
- Mukka, B.K.; Vyjayanthi, C.; Bathini, V. Poly-Phase Power Flow Analysis for Unbalanced Distribution Systems using Modified Nodal Newton’s Iterative Technique. In Proceedings of the TENCON 2019—2019 IEEE Region: 10 Conference (TENCON), Kochi, India, 17–20 October 2019; pp. 1026–1030. [Google Scholar] [CrossRef]
- Beneteli, T.A.P.; Penido, D.R.R.; de Araujo, L.R. A New Synchronous DG Model for Unbalanced Multiphase Power Flow Studies. IEEE Trans. Power Syst. 2020, 35, 803–813. [Google Scholar] [CrossRef]
- Wang, Y.; Zhang, N.; Li, H.; Yang, J.; Kang, C. Linear three-phase power flow for unbalanced active distribution networks with PV nodes. CSEE J. Power Energy Syst. 2017, 3, 321–324. [Google Scholar] [CrossRef]
- Ashfaq, S.; Zhang, D.; Malik, T.N. Sequence Components Based Three-Phase Power Flow Algorithm with Renewable Energy Resources for A Practical Application. In Proceedings of the Australasian Universities Power Engineering Conference (AUPEC), Auckland, New Zealand, 27–30 November 2018; pp. 1–6. [Google Scholar] [CrossRef]
- Rusinaru, D.; Manescu, L.G.; Ciontu, M.; Alba, M. Three-phase load flow analysis of the unbalanced distribution networks. In Proceedings of the International Conference on Applied and Theoretical Electricity (ICATE), Craiova, Romania, 6–8 October 2016; pp. 1–5. [Google Scholar] [CrossRef]
- Garces, A. A Linear Three-Phase Load Flow for Power Distribution Systems. IEEE Trans. Power Syst. 2016, 31, 827–828. [Google Scholar] [CrossRef]
- Ju, Y.; Chen, C.; Wu, L.; Liu, H. General Three-Phase Linear Power Flow for Active Distribution Networks With Good Adaptability Under a Polar Coordinate System. IEEE Access 2018, 6, 34043–34050. [Google Scholar] [CrossRef]
- Arboleya, P.; Gonzalez-Moran, C.; Coto, M. Unbalanced Power Flow in Distribution Systems With Embedded Transformers Using the Complex Theory in αβ0 Stationary Reference Frame. IEEE Trans. Power Syst. 2014, 29, 1012–1022. [Google Scholar] [CrossRef]
- González-Morán, C.; Arboleya, P.; Mohamed, B. Matrix Backward Forward Sweep for Unbalanced Power Flow in αβ0 frame. Electr. Power Syst. Res. 2017, 148, 273–281. [Google Scholar] [CrossRef]
- González-Morán, C.; Arboleya, P.; Mojumdar, R.R.; Mohamed, B. 4-Node Test Feeder with Step Voltage Regulators. Int. J. Electr. Power Energy Syst. 2018, 94, 245–255. [Google Scholar] [CrossRef]
- Steihaug, T. The Conjugate Gradient Method and Trust Regions in Large Scale Optimization. SIAM J. Numer. Anal. 1983, 20, 626–637. [Google Scholar] [CrossRef]
- Grainger, J.J.; Stevenson, W.D.; Stevenson, W.D. Power System Analysis; McGraw-Hill: New York, NY, USA, 1994. [Google Scholar]
- De Araujo, L.R.; Penido, D.R.R.; Filho, N.A.D.A.; Beneteli, T.A.P. Sensitivity analysis of convergence characteristics in power flow methods for distribution systems. Int. J. Electr. Power Energy Syst. 2018, 97, 211–219. [Google Scholar] [CrossRef]
- Harris, C.R.; Millman, K.J.; van der Walt, S.J.; Gommers, R.; Virtanen, P.; Cournapeau, D.; Oliphant, T.E. Array programming with NumPy. Nature 2020, 585, 357–362. [Google Scholar] [CrossRef] [PubMed]
- Van Rossum, G. Python tutorial, Technical Report CS-R9526, Centrum voor Wiskunde en Informatica (CWI), Amsterdam, May 1995. Available online: https://scholar.google.com/scholar_lookup?title=Python%20Tutorial&author=G.%20van%20Rossum&publication_year=1995 (accessed on 15 November 2020.).
- Resources IEEE PES Test Feeder. Available online: https://site.ieee.org/pes-testfeeders/ (accessed on 15 November 2020).











| Configuration | Yg-Yg | Iterations | 21 |
|---|---|---|---|
| Phase | a | b | c |
| V2 (Volt) | 7163.706 | 7110.497 | 7082.0 |
| θ2 (degrees) | −0.14 | −120.185 | 119.265 |
| V3 (Volt) | 2305.482 | 2254.663 | 2202.783 |
| θ3 (degrees) | −2.258 | −123.625 | 114.788 |
| V4 (Volt) | 2174.909 | 1929.87 | 1832.549 |
| θ4 (degrees) | −4.124 | −126.798 | 102.843 |
| Configuration | Yg-D | Iterations | 12 |
| Phase | a | b | c |
| V2 (Volt) | 7111.103 | 7143.654 | 7111.18 |
| θ2 (degrees) | −0.205 | −120.428 | 119.537 |
| V3 (Volt) | 3893.741 | 3973.147 | 3876.752 |
| θ3 (degrees) | −2.824 | −123.855 | 115.729 |
| V4 (Volt) | 3422.745 | 3647.783 | 3299.48 |
| θ4 (degrees) | −5.761 | −130.299 | 108.62 |
| Configuration | Y-D | Iterations | 12 |
| Phase | a | b | c |
| V2 (Volt) | 12,358.921 | 12,347.021 | 12,300.798 |
| θ2 (degrees) | 29.758 | −90.521 | 149.666 |
| V3 (Volt) | 3896.28 | 3972.069 | 3875.026 |
| θ3 (degrees) | −2.825 | −123.827 | 115.699 |
| V4 (Volt) | 3425.384 | 3646.242 | 3297.597 |
| θ4 (degrees) | −5.762 | −130.278 | 108.582 |
| Configuration | D-Yg | Iterations | 23 |
| Phase | a | b | c |
| V2 (Volt) | 12,342.373 | 12,315.897 | 12,338.801 |
| θ2 (degrees) | 29.596 | −90.352 | 149.728 |
| V3 (Volt) | 2297.303 | 2249.416 | 2216.105 |
| θ3 (degrees) | −32.427 | −154.052 | 85.48 |
| V4 (Volt) | 2224.267 | 1800.056 | 1920.865 |
| θ4 (degrees) | −32.113 | −157.857 | 72.165 |
| Configuration | D-D | Iterations | 11 |
| Phase | a | b | c |
| V2 (Volt) | 12,341.009 | 12,370.262 | 12,301.764 |
| θ2 (degrees) | 29.812 | −90.476 | 149.55 |
| V3 (Volt) | 3901.738 | 3972.454 | 3871.361 |
| θ3 (degrees) | 27.202 | −93.908 | 145.736 |
| V4 (Volt) | 3430.623 | 3647.405 | 3293.663 |
| θ4 (degrees) | 24.274 | −100.364 | 138.614 |
| Standard Method | ||||
| Structure Construction (s) | Iterations (s) | Total (s) | Memory (MB) | |
| 4 bus Yg-Yg | 0.0132 | 0.0395 | 0.0527 | 2.5283 |
| 13 bus Yg-Yg | 0.0891 | 0.2251 | 0.3142 | 1.1174 |
| 907 bus (European LV test feeder) | 178.1690 | 72.8061 | 250.9751 | 949.2373 |
| Proposed Method | ||||
| Structure Construction (s) | Iterations (s) | Total (s) | Memory (MB) | |
| 4 bus Yg-Yg | 0.0013 | 0.0450 | 0.0463 | 2.4923 |
| 13 bus | 0.2351 | 0.0490 | 0.2841 | 2.0818 |
| 907 bus (European LV test feeder) | 0.9469 | 2.0362 | 2.9831 | 6.3310 |
Publisher’s Note: MDPI stays neutral with regard to jurisdictional claims in published maps and institutional affiliations. |
© 2021 by the authors. Licensee MDPI, Basel, Switzerland. This article is an open access article distributed under the terms and conditions of the Creative Commons Attribution (CC BY) license (http://creativecommons.org/licenses/by/4.0/).
Share and Cite
Petridis, S.; Blanas, O.; Rakopoulos, D.; Stergiopoulos, F.; Nikolopoulos, N.; Voutetakis, S. An Efficient Backward/Forward Sweep Algorithm for Power Flow Analysis through a Novel Tree-Like Structure for Unbalanced Distribution Networks. Energies 2021, 14, 897. https://doi.org/10.3390/en14040897
Petridis S, Blanas O, Rakopoulos D, Stergiopoulos F, Nikolopoulos N, Voutetakis S. An Efficient Backward/Forward Sweep Algorithm for Power Flow Analysis through a Novel Tree-Like Structure for Unbalanced Distribution Networks. Energies. 2021; 14(4):897. https://doi.org/10.3390/en14040897
Chicago/Turabian StylePetridis, Stefanos, Orestis Blanas, Dimitrios Rakopoulos, Fotis Stergiopoulos, Nikos Nikolopoulos, and Spyros Voutetakis. 2021. "An Efficient Backward/Forward Sweep Algorithm for Power Flow Analysis through a Novel Tree-Like Structure for Unbalanced Distribution Networks" Energies 14, no. 4: 897. https://doi.org/10.3390/en14040897
APA StylePetridis, S., Blanas, O., Rakopoulos, D., Stergiopoulos, F., Nikolopoulos, N., & Voutetakis, S. (2021). An Efficient Backward/Forward Sweep Algorithm for Power Flow Analysis through a Novel Tree-Like Structure for Unbalanced Distribution Networks. Energies, 14(4), 897. https://doi.org/10.3390/en14040897

