Energy-Water-Carbon Nexus Optimization for the Path of Achieving Carbon Emission Peak in China Considering Multiple Uncertainties: A Case Study in Inner Mongolia
Abstract
1. Introduction
2. Methodology
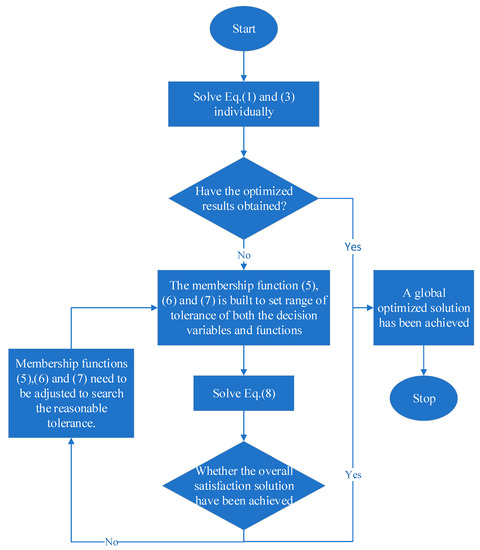
2.1. The Algorithm of PCIO Model
2.2. The PCIO Model
2.2.1. Patron Objective
2.2.2. Client Objective
2.3. Uncertainty Analysis
2.3.1. Measuring the Fuel Price
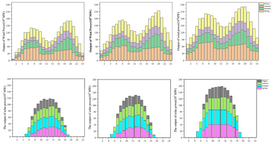
2.3.2. Measuring the Output of Wind Power and PV
3. Scenario Setting
4. Result and Discussion
4.1. The Uncertainty Simulation in Different Periods
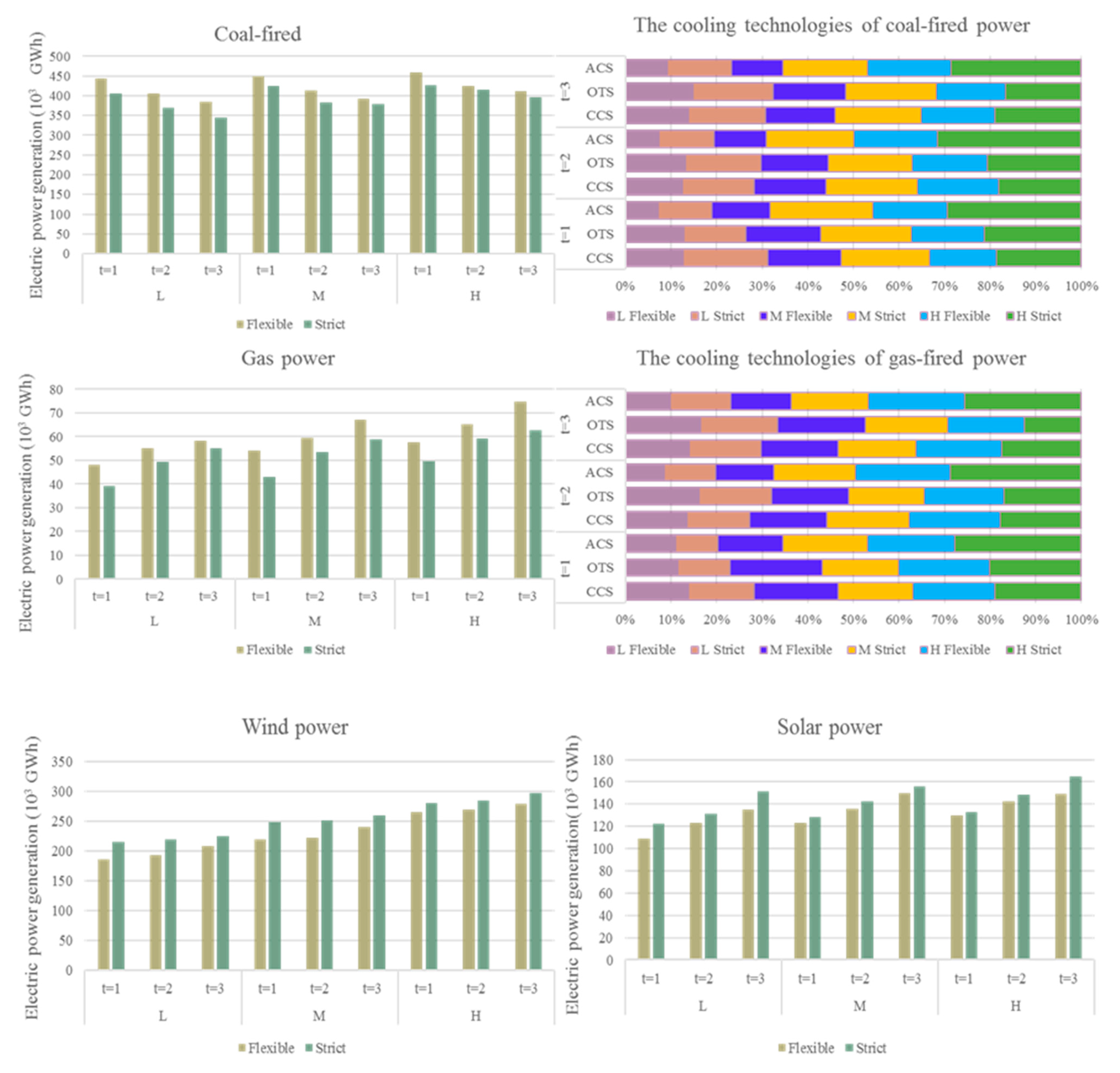
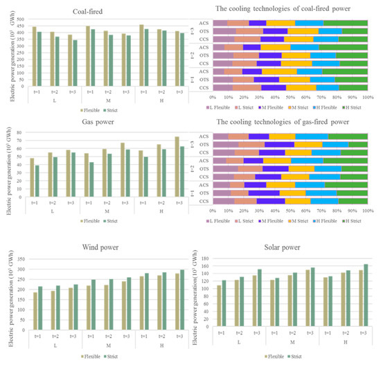
4.2. The Optimized Electricity Supply and Cooling Technologies
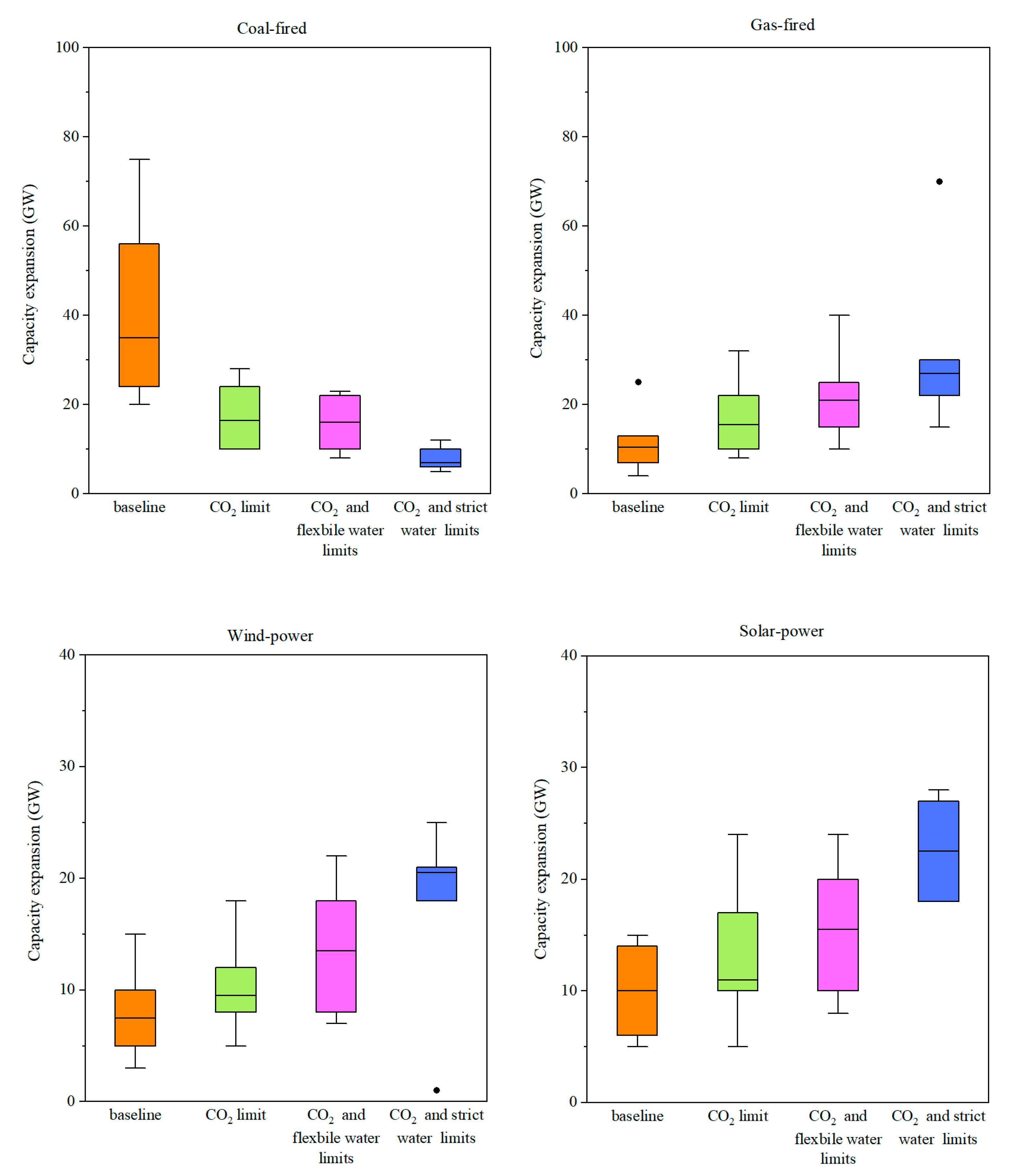
4.3. Capacity Expansion
4.4. The CO2 Emissions and Water Withdrawals
4.5. The Optimized Penetration and Satisfaction Degree
5. Conclusions
Author Contributions
Funding
Acknowledgments
Conflicts of Interest
References
- Wang, Y.; Su, X.; Qi, L.; Shang, P.; Xu, Y. Feasibility of peaking carbon emissions of the power sector in China’s eight regions: Decomposition, decoupling, and prediction analysis. Environ. Sci. Pollut. Res. 2019, 26, 29212–29233. [Google Scholar] [CrossRef]
- Tao, Y.; Wen, Z.; Xu, L.; Zhang, X.; Tan, Q.; Li, H.; Evans, S. Technology options: Can Chinese power industry reach the CO2 emission peak before 2030? Resour. Conserv. Recycl. 2019, 147, 85–94. [Google Scholar] [CrossRef]
- National Bureau of Statistics. 9–15 Installed Capacity of Power Generation. 2018. Available online: http://www.stats.gov.cn/ (accessed on 13 September 2018).
- Zhang, M.; Liu, X.; Wang, W.; Zhou, M. Decomposition analysis of CO2 emissions from electricity generation in China. Energy Policy 2013, 52, 159–165. [Google Scholar] [CrossRef]
- Zhang, H.; Zhang, X.; Yuan, J. Transition of China’s power sector consistent with Paris Agreement into 2050: Pathways and challenges. Renew. Sustain. Energy Rev. 2020, 132, 110102. [Google Scholar] [CrossRef]
- Ju, L.; Tan, Z.; Li, H.; Tan, Q.; Yu, X.; Song, X. Multi-objective operation optimization and evaluation model for CCHP and re-newable energy-based hybrid energy system driven by distributed energy resources in China. Energy 2016, 111, 322–340. [Google Scholar] [CrossRef]
- Muratori, M.; Kheshgi, H.; Mignone, B.; Clarke, L.; McJeon, H.; Edmonds, J. Carbon capture and storage across fuels and sectors in energy system transformation pathways. Int. J. Greenh. Gas. Control. 2017, 57, 34–41. [Google Scholar] [CrossRef]
- Tan, Q.; Liu, Y.; Ye, Q. The impact of clean development mechanism on energy-water-carbon nexus optimization in Hebei, China: A hierarchical model based discussion. J. Environ. Manag. 2020, 264, 110441. [Google Scholar] [CrossRef]
- Gao, Z.; Geng, Y.; Wu, R.; Chen, W.; Wu, F.; Tian, X. Analysis of energy-related CO2 emissions in China’s pharmaceutical industry and its driving forces. J. Clean. Prod. 2019, 223, 94–108. [Google Scholar] [CrossRef]
- Khan, A.; Chenggang, Y.; Hussain, J.; Bano, S.; Nawaz, A. Natural resources, tourism development, and energy-growth-CO2 emission nexus: A simultaneity modeling analysis of BRI countries. Resour. Policy 2020, 68, 101751. [Google Scholar] [CrossRef]
- Liu, G.; Hu, J.; Chen, C.; Xu, L.; Wang, N.; Meng, F.; Giannetti, B.F.; Agostinho, F.; Almeida, C.M.B.; Casazza, M. LEAP-WEAP analysis of urban energy-water dynamic nexus in Beijing (China). Renew. Sustain. Energy Rev. 2021, 136, 110369. [Google Scholar] [CrossRef]
- Zhai, Y.; Zhang, T.; Bai, Y.; Ji, C.; Ma, X.; Shen, X.; Hong, J. Energy and water footprints of cereal production in China. Resour. Conserv. Recycl. 2021, 164, 105150. [Google Scholar] [CrossRef]
- Tabatabaie, S.M.H.; Murthy, G.S. Development of an input-output model for food-energy-water nexus in the pacific northwest, USA. Resour. Conserv. Recycl. 2020. [Google Scholar] [CrossRef]
- Xu, W.; Xie, Y.; Cai, Y.; Ji, L.; Wang, B.; Yang, Z. Environmentally-extended input-output and ecological network analysis for Energy-Water-CO2 metabolic system in China. Sci. Total. Environ. 2021, 758, 143931. [Google Scholar] [CrossRef] [PubMed]
- Tan, Q.; Liu, Y.; Zhang, X. Stochastic optimization framework of the energy-water-emissions nexus for regional power system planning considering multiple uncertainty. J. Clean. Prod. 2021, 281, 124470. [Google Scholar] [CrossRef]
- Wang, C.; Olsson, G.; Liu, Y. Coal-fired power industry water-energy-emission nexus: A multi-objective optimization. J. Clean. Prod. 2018, 203, 367–375. [Google Scholar] [CrossRef]
- Piao, M.; Li, Y.; Huang, G. Development of a stochastic simulation–optimization model for planning electric power systems—A case study of Shanghai, China. Energy Convers. Manag. 2014, 86, 111–124. [Google Scholar] [CrossRef]
- Emami, J.M.; Ghaderi, S.F.; Sangari, M.S. Integrating energy and water optimization in buildings using mul-ti-objective mixed-integer linear programming. Sustain. Cities Soc. 2020, 62, 102409. [Google Scholar] [CrossRef]
- Sinha, S. Fuzzy programming approach to multi-level programming problems. Fuzzy Sets Syst. 2003, 136, 189–202. [Google Scholar] [CrossRef]
- Chen, Y.; He, L.; Guan, Y.; Lu, H.; Li, J. Life cycle assessment of greenhouse gas emissions and water-energy optimization for shale gas supply chain planning based on multi-level approach: Case study in Barnett, Marcellus, Fayetteville, and Haynesville shales. Energy Convers. Manag. 2017, 134, 382–398. [Google Scholar] [CrossRef]
- Emam, O. A fuzzy approach for bi-level integer non-linear programming problem. Appl. Math. Comput. 2006, 172, 62–71. [Google Scholar] [CrossRef]
- He, L.; Chen, Y.; Ren, L.; Li, J.; Liu, L. Synergistic management of flowback and produced waters during the upstream shale gas operations driven by non-cooperative stakeholders. J. Nat. Gas. Sci. Eng. 2018, 52, 591–608. [Google Scholar] [CrossRef]
- Chen, Y.; He, L.; Li, J.; Lu, H. Stochastic dominant-subordinate-interactive scheduling optimization for interconnected microgrids with considering wind-photovoltaic-based distributed generations under uncertainty. Energy 2017, 130, 581–598. [Google Scholar] [CrossRef]
- Brauneis, A.; Mestel, R.; Palan, S. Inducing low-carbon investment in the electric power industry through a price floor for emissions trading. Energy Policy 2013, 53, 190–204. [Google Scholar] [CrossRef]
- Roy, R.; Jadhav, H. Optimal power flow solution of power system incorporating stochastic wind power using Gbest guided artificial bee colony algorithm. Int. J. Electr. Power Energy Syst. 2015, 64, 562–578. [Google Scholar] [CrossRef]
- Panda, A.; Tripathy, M. Security constrained optimal power flow solution of wind-thermal generation system using modified bacteria foraging algorithm. Energy 2015, 93, 816–827. [Google Scholar] [CrossRef]
- Pau, T. Investigation on Frequency Distribution of Global Radiation Using Different Probability Density Functions. International. J. Appl. Sci. Eng. 2010, 8, 99–107. [Google Scholar]
- Biswas, P.P.; Suganthan, P.; Amaratunga, G.A. Optimal power flow solutions incorporating stochastic wind and solar power. Energy Convers. Manag. 2017, 148, 1194–1207. [Google Scholar] [CrossRef]
- Reddy, S.S.; Bijwe, P.R.; Abhyankar, A.R. Real-Time Economic Dispatch Considering Renewable Power Generation Variability and Uncertainty Over Scheduling Period. IEEE Syst. J. 2015, 9, 1440–1451. [Google Scholar] [CrossRef]
- Standardization Administration. Norm of Water Intake. 2004. Available online: http://www.sac.gov.cn/ (accessed on 15 September 2020).
- State Administration for Market Regulation. Water Saving Enterprises. Fossil Fired Plant; State Administration for Market Regulation: Beijing, China, 2011.
- New.BJX.com.cn. Inner Mongolia: The Installed Capacity of Thermal Power Above 600 MW Reached 81.62 GW. 2018. Available online: http://news.bjx.com.cn/html/20180118/874883.shtml (accessed on 21 November 2020).
- Zhang, J. Analysis of Cost and Policies for CCS. Sino-Global Energy 2010, 3, 21–25. [Google Scholar]









| Functions | Decision Variables | Parameters | |
|---|---|---|---|
| The Cooling Form of Different Technologies | Unit Capacity ≤ 300 MW | Unit Capacity > 300 MW | |
|---|---|---|---|
| The flexible scenario | The cycling cooling system | 1.85 | 1.68 |
| The one-through system | 0.41 | 0.33 | |
| The air-cooling system | 0.45 | 0.37 | |
| The strict scenario | The cycling cooling system | 1.7 | 1.49 |
| The one-through system | 0.36 | 0.29 | |
| The air-cooling system | 0.39 | 0.31 |
| t = 1 | t = 2 | t = 3 | |
|---|---|---|---|
| Coal-fired power | 34,632 | 32,900.4 | 31,255.38 |
| Gas-fired power | 665.2 | 700.5 | 753.46 |
| Wind power | 12,984.21 | 15,364.34 | 20,136.54 |
| Solar power | 3658 | 5000 | 5600 |
| Time Period | |||
|---|---|---|---|
| t=1 | t=2 | t=3 | |
| Cost to purchase domestic energy carrier (103 RMB¥/TJ) and water resources (RMB¥/Tonne) | |||
| Coal products | 32.24 | 41.75 | 48.53 |
| Coal gas | 52.34 | 60.73 | 65.53 |
| Water resources | 5.5 | 6.2 | 10.4 |
| Cost for the operation of electricity conversion technology (106 RMB¥/MWh) | |||
| Coal-fired | 16.52 | 18.43 | 20.12 |
| Gas-fired | 22.18 | 24.32 | 25.25 |
| Wind-power | 77.32 | 85.45 | 90.23 |
| Solar-power | 68.55 | 74.31 | 77.64 |
| The construction investment of CCS technology (103 RMB¥/MW) [33] | |||
| 3196 | 2854 | 2573 | |
| The benchmark technology cost for CCS technology (RMB¥/MW) | |||
| 100.5 | 90.5 | 85 | |
| Cost for capacity expansion (RMB¥/MW) | |||
| Coal-fired | 18.58 | 22.36 | 32.14 |
| Gas-fired | 22.34 | 27.15 | 33.44 |
| Wind-power | 96.72 | 101.24 | 105.37 |
| Solar-power | 100.32 | 104.51 | 107.32 |
| Energy conversion efficiency (103TJ/MWh) | |||
| Coal-fired | 9.3 | 9.9 | 11.4 |
| Gas-fired | 8.7 | 9.2 | 10.5 |
| The average utilization hours of renewable technologies (hours) | |||
| Wind-power | 2300 | 2500 | 2700 |
| Solar-power | 2600 | 2800 | 3000 |
| Time periods | ||||||
|---|---|---|---|---|---|---|
| t = 1 | t = 2 | t = 3 | ||||
| Water policy scenario | flexible | strict | flexible | strict | flexible | strict |
| Optimized penetration rate (%) | 27.74 | 32.41 | 31.67 | 35.25 | 33.59 | 42.34 |
| Satisfaction degree (λ) | 0.8426 | 0.8715 | 0.9241 | 0.9523 | 0.9213 | 0.8954 |
Publisher’s Note: MDPI stays neutral with regard to jurisdictional claims in published maps and institutional affiliations. |
© 2021 by the authors. Licensee MDPI, Basel, Switzerland. This article is an open access article distributed under the terms and conditions of the Creative Commons Attribution (CC BY) license (http://creativecommons.org/licenses/by/4.0/).
Share and Cite
Liu, Y.; Tan, Q.; Han, J.; Guo, M. Energy-Water-Carbon Nexus Optimization for the Path of Achieving Carbon Emission Peak in China Considering Multiple Uncertainties: A Case Study in Inner Mongolia. Energies 2021, 14, 1067. https://doi.org/10.3390/en14041067
Liu Y, Tan Q, Han J, Guo M. Energy-Water-Carbon Nexus Optimization for the Path of Achieving Carbon Emission Peak in China Considering Multiple Uncertainties: A Case Study in Inner Mongolia. Energies. 2021; 14(4):1067. https://doi.org/10.3390/en14041067
Chicago/Turabian StyleLiu, Yuan, Qinliang Tan, Jian Han, and Mingxin Guo. 2021. "Energy-Water-Carbon Nexus Optimization for the Path of Achieving Carbon Emission Peak in China Considering Multiple Uncertainties: A Case Study in Inner Mongolia" Energies 14, no. 4: 1067. https://doi.org/10.3390/en14041067
APA StyleLiu, Y., Tan, Q., Han, J., & Guo, M. (2021). Energy-Water-Carbon Nexus Optimization for the Path of Achieving Carbon Emission Peak in China Considering Multiple Uncertainties: A Case Study in Inner Mongolia. Energies, 14(4), 1067. https://doi.org/10.3390/en14041067

