Management of Voltage Flexibility from Inverter-Based Distributed Generation Using Multi-Agent Reinforcement Learning
Abstract
:1. Introduction
1.1. Problem Statement
- overvoltage at nodes where DG “delivers” significant amount of active power to the network;
- overload of distribution transformers and lines;
- other voltage problems such as imbalance, power quality problems (flicker, voltage wave quality);
- mis-operation of relay protection systems due to bidirectional power flows.
1.2. Related Work
1.3. Paper Contribution
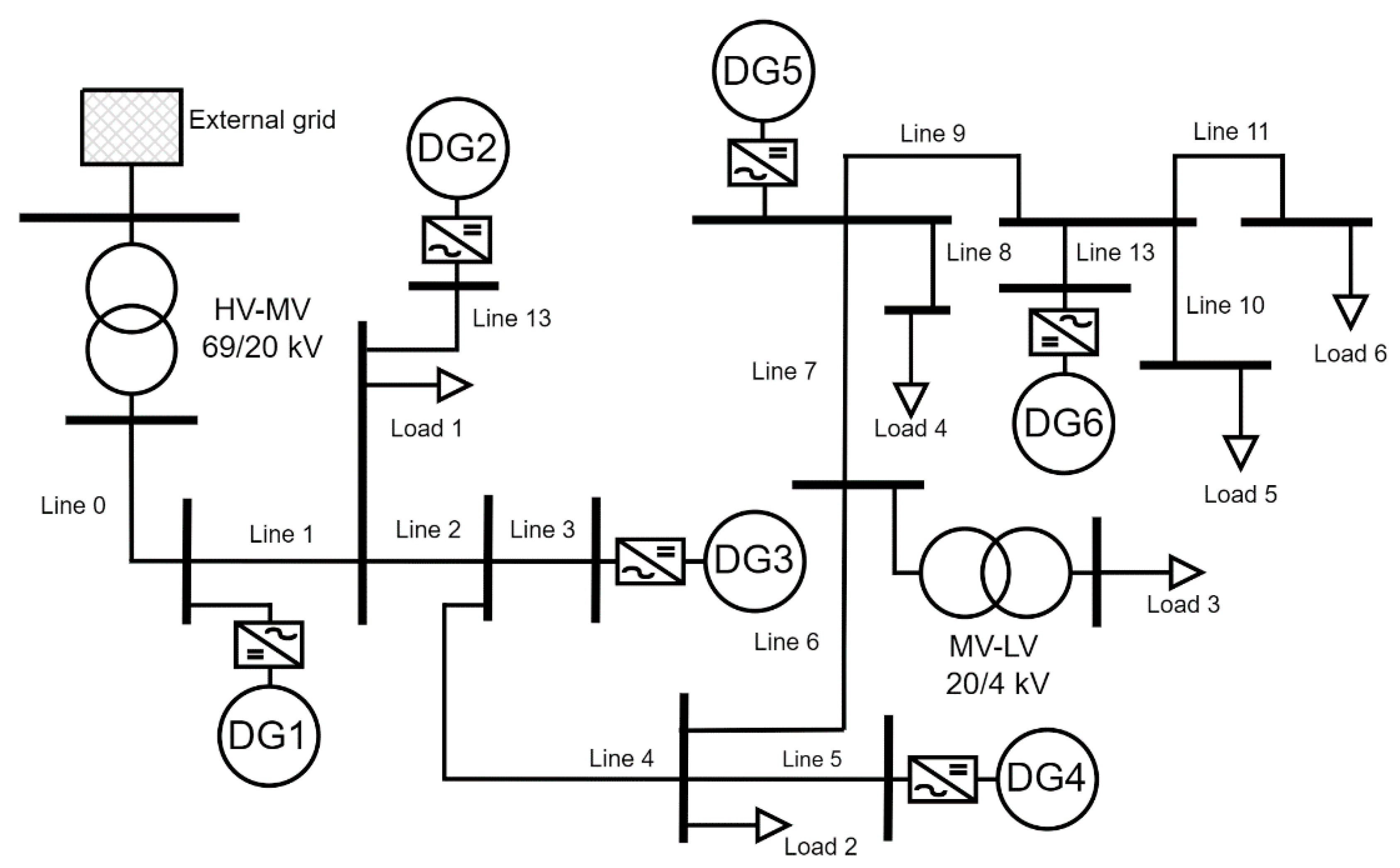
2. Materials and Methods
2.1. Voltage Droop Control for Inverters
2.2. Multi-Agent Reinforcement Learning (MARL)-Based Distributed Voltage Control for Inverters
- Action space: the control action for each CIG is the secondary voltage control setpoint . By analogy with [30], we used 10 discrete actions evenly distributed between 1.00 and 1.14 p.u. The overall action of a microgrid or active distribution network is the joint actions of all DG, i.e., .
- State space: the state of each CIG is chosen as to characterize operating parameters of CIGs, where is measured reference angle (phase); are active power and reactive power, respectively; [A] are output currents d-q of CIG and directly connected busbars, respectively; while [kV] are output voltages d-q of the connected busbar, respectively.
- Space of observations: it is assumed that each CIG can only observe its local state and messages from its neighbors, i.e., , where is communication message received from neighboring agents , which will be considered further in more detail.
- Transition Probabilities: the probability of transition is a characteristic of the dynamics of the electrical network with CIG. We follow the models from [32] to build a platform for simulating the operating conditions of a microgrid or active distribution network without using any prior knowledge of the transition probability since the MARL used is model-free.
- Reward function: we apply the following reward function for generators to converge quickly to reference voltages (for example, one p.u.):
2.3. Estimating Photovoltaic (PV) Hosting Capacity and Voltage Flexibility
3. Results
3.1. MARL-Based QU Droop Control
3.2. Voltage Flexibility and Hosting Capacity Analysis
4. Conclusions
Author Contributions
Funding
Conflicts of Interest
References
- Hillberg, E.; Zegers, A.; Herndler, B.; Wong, S.; Pompee, J.; Bourmaud, J.Y.; Lehnhoff, S.; Migliavacca, G.; Uhlen, K.; Oleinikova, I.; et al. Flexibility Needs in the Future Power System. ISGAN Annex 6 Power T&D Systems. 2019. Available online: https://www.iea-isgan.org/wp-content/uploads/2019/03/ISGAN_DiscussionPaper_Flexibility_Needs_In_Future_Power_Systems_2019.pdf (accessed on 12 August 2021).
- Laaksonen, H.; Parthasarathy, C.; Hafezi, H.; Shafie-khah, M.; Khajeh, H.; Hatziargyriou, N. Solutions to Increase PV Hosting Capacity and Provision of Services from Flexible Energy Resources. Appl. Sci. 2020, 10, 5146. [Google Scholar] [CrossRef]
- Abad, M.S.S.; Ma, J. Photovoltaic Hosting Capacity Sensitivity to Active Distribution Network Management. IEEE Trans. Power Syst. 2021, 36, 107–117. [Google Scholar] [CrossRef]
- Smith, J. Stochastic Analysis to Determine Feeder Hosting Capacity for Distributed Solar PV; EPRI Technical Report 1026640; EPRI 3420 Hillview Avenue: Palo Alto, CA, USA, 2012. [Google Scholar]
- Dong, Y.; Wang, S.; Yu, L. Voltage Sensitivity Analysis Based PV Hosting Capacity Evaluation Considering Uncertainties. In 2020 IEEE Power & Energy Society General Meeting (PESGM); IEEE: Piscataway, NJ, USA, 2020; pp. 1–5. [Google Scholar]
- Ali, W.; Ulasyar, A.; Mehmood, M.U.; Khattak, A.; Imran, K.; Zad, H.S.; Nisar, S. Hierarchical Control of Microgrid Using IoT and Machine Learning Based Islanding Detection. IEEE Access 2021, 9, 103019–103031. [Google Scholar] [CrossRef]
- Muttaqi, T.; Baldwin, T.L.; Chiu, S.C. Distribution System State Estimation with AMI Based on Load Correction Method. In 2019 North American Power Symposium (NAPS); IEEE: Piscataway, NJ, USA, 2019; pp. 1–6. [Google Scholar]
- Alahäivälä, A.; Saarijärvi, E.; Lehtonen, M. Modeling Electric Vehicle Charging Flexibility for the Maintaining of Power Balance. Int. Rev. Electr. Eng. 2013, 8, 1759–1770. [Google Scholar]
- Tomin, N.; Maass, J.; Domyshev, A. Flexible Charging Optimization for Electric Vehicles using MDPs-based Online Algorithms. IFAC-PapersOnLine 2020, 53, 12614–12619. [Google Scholar] [CrossRef]
- Wang, H.; Yan, Z.; Shahidehpour, M.; Zhou, Q.; Xu, X. Optimal Energy Storage Allocation for Mitigating the Unbalance in Active Distribution Network via Uncertainty Quantification. IEEE Trans. Sustain. Energy 2021, 12, 303–313. [Google Scholar] [CrossRef]
- Adiguno, F.K.; Mai, T.T.; Nguyen, P.H. Mitigating Impact of Large-Scale PV Integration on MV Distribution Network with Sequential Control Functions: A Case Study in Noordwolde Grid, The Netherlands. In Proceedings of the 25th InternationalConference on Electricity Distribution CIRED 2019, Madrid, Spain, 3–6 June 2019. [Google Scholar]
- Laaksonen, H.; Khajeh, H.; Parthasarathy, C.; Shafie-khah, M.; Hatziargyriou, N. Towards Flexible Distribution Systems: Future Adaptive Management Schemes. Appl. Sci. 2021, 11, 3709. [Google Scholar] [CrossRef]
- Joseph, A.; Smedley, K.; Mehraeen, K. Secure Power Distribution against Reactive Power Control Malfunction in DER Units. IEEE Trans. Power Deliv. 2021, 36, 1552–1561. [Google Scholar] [CrossRef]
- Hafezi, H.; Laaksonen, H. Autonomous Soft Open Point Control for Active Distribution Network Voltage Level Management. In Proceedings of the 13th IEEE PowerTech 2019, Milan, Italy, 23–27 June 2019. [Google Scholar]
- California’s Wind Market Has All but Died Out. Could Grid Services Revenue Help? Available online: https://www.greentechmedia.com/articles/read/justin-california (accessed on 2 December 2021).
- Dragicevic, T.; Wu, D.; Shafiee, Q.; Meng, L. Distributed and decentralized control architectures for converter-interfaced microgrids. Chin. J. Electr. Eng. 2017, 3, 41–52. [Google Scholar]
- Tian, X.; Wang, Y.; Wang, F.; Guo, Z.; Dong, Y. An improved droop control strategy for accurate current sharing and DC-BUS voltage compensation in DC microgrid. In Proceedings of the 16th IET International Conference on AC and DC Power Transmission (ACDC 2020), Online, 2–3 July 2020; pp. 1466–1473. [Google Scholar]
- Ning, B.; Han, Q.-L.; Ding, L. Distributed Finite-Time Secondary Frequency and Voltage Control for Islanded Microgrids With Communication Delays and Switching Topologies. IEEE Trans. Cybern. 2021, 51, 3988–3999. [Google Scholar] [CrossRef]
- Aysal, T.C.; Yildiz, M.E.; Sarwate, A.D.; Scaglione, A. Broadcast Gossip algorithms for consensus. IEEE Trans. Signal Process. 2009, 57, 2748–2761. [Google Scholar] [CrossRef]
- Olfati-Saber, R.; Fax, J.A.; Murray, R.M. Consensus and cooperation in networked multi-agent systems. Proc. IEEE 2007, 95, 215–233. [Google Scholar] [CrossRef] [Green Version]
- Katiraei, F.; Iravani, M. Power Management Strategies for a Microgrid with Multiple Distributed Generation Units. IEEE Trans. Power Syst. 2006, 21, 1821–1831. [Google Scholar] [CrossRef]
- Barklund, E.; Pogaku, N.; Prodanovic, M.; Hernandez-Aramburo, C.; Green, T.C. Energy Management in Autonomous Microgrid Using Stability-Constrained Droop Control of Inverters. IEEE Trans. Power Electron. 2008, 23, 2346–2352. [Google Scholar] [CrossRef] [Green Version]
- Iyer, S.; Belur, M.; Chandorkar, M. A Generalized Computational Method to Determine Stability of a Multi-inverter Microgrid. IEEE Trans. Power Electron. 2010, 25, 2420–2432. [Google Scholar] [CrossRef]
- Schiffer, J. Stability and Power Sharing in Microgrids. Ph.D. Thesis, Technical University of Berlin, Berlin, Germany, 2017; p. 198. [Google Scholar]
- Guerrero, J.; Loh, P.; Chandorkar, M.; Lee, T. Advanced Control Architectures for Intelligent MicroGrids—Part I: Decentralized and Hierarchical Control. IEEE Trans. Ind. Electron. 2013, 60, 1254–1262. [Google Scholar] [CrossRef] [Green Version]
- Sutton, R.S.; Barto, A.G. Introduction to Reinforcement Learning; MIT Press: Cambridge, MA, USA, 2018. [Google Scholar]
- Wang, S.; Duan, J.; Shi, D.; Xu, C.; Li, H.; Diao, R.; Wang, Z. A datadriven multi-agent autonomous voltage control framework using deep reinforcement learning. IEEE Trans. Power Syst. 2020, 35, 4644–4654. [Google Scholar] [CrossRef]
- Liu, H.; Wu, W. Online multi-agent reinforcement learning for decentralized inverter-based volt-var control. arXiv 2020, arXiv:2006.12841. [Google Scholar] [CrossRef]
- Cao, D.; Hu, W.; Zhao, J.; Huang, Q.; Chen, Z.; Blaabjerg, F. A multi-agent deep reinforcement learning based voltage regulation using coordinated PV inverters. IEEE Trans. Power Syst. 2020, 35, 4120–4123. [Google Scholar] [CrossRef]
- Chen, D.; Li, Z.; Chu, T.; Yao, R.; Qiu, R.; Lin, K. PowerNet: Multi-agent Deep Reinforcement Learning for Scalable Powergrid Control. arXiv 2020, arXiv:2011.12354. [Google Scholar] [CrossRef]
- Hausknecht, M.; Stone, P. Deep recurrent Q-learning for partially observable MDPs. arXiv 2015, arXiv:1507.06527. [Google Scholar]
- Bidram, A.; Davoudi, A.; Lewis, F.L.; Qu, Z. Secondary control of microgrids based on distributed cooperative control of multi-agent systems. IET Gener. Transm. Distrib. 2013, 7, 822–831. [Google Scholar] [CrossRef] [Green Version]
- Foerster, J.; Nardelli, N.; Farquhar, G.; Afouras, T.; Torr, P.H.; Kohli, P.; Whiteson, S. Stabilising experience replay for deep multi-agent reinforcement learning. arXiv 2017, arXiv:1702.08887. [Google Scholar]
- Chu, T.; Wang, J.; Codecà, L.; Li, Z. Multi-agent deep reinforcement learning for large-scale traffic signal control. IEEE Trans. Intell. Transp. Syst. 2019, 21, 1086–1095. [Google Scholar] [CrossRef] [Green Version]
- Li, T.; Zhang, J.-F. Consensus conditions of multi-agent systems with time-varying topologies and stochastic communication noises. IEEE Trans. Autom. Control 2010, 55, 2043–2057. [Google Scholar] [CrossRef]
- Zhang, K.; Yang, Z.; Liu, H.; Zhang, T.; Basar, T. Fully decentralized multi-agent reinforcement learning with networked agents. arXiv 2018, arXiv:1802.08757. [Google Scholar]
- Dubey, A. Impacts of Voltage Control Methods on Distribution Circuit’s Photovoltaic (PV) Integration Limits. Inventions 2017, 2, 28. [Google Scholar] [CrossRef] [Green Version]
- Thurner, L.; Scheidler, A.; Schäfer, F.; Menke, J.H.; Dollichon, J.; Meier, F.; Meinecke, S.; Braun, M. Pandapower—An Open Source Python Tool for Convenient Modeling, Analysis and Optimization of Electric Power Systems. IEEE Trans. Power Syst. 2018, 33, 6510–6521. [Google Scholar] [CrossRef] [Green Version]
- Sukhbaatar, S.; Fergus, R. Learning multiagent communication with backpropagation. In Advances in Neural Information Processing Systems; NYU: Barcelona, Spain, 2016; pp. 2244–2252. [Google Scholar]
- Lowe, R.; Wu, Y.I.; Tamar, A.; Harb, J.; Abbeel, O.P.; Mordatch, I. Multi-agent actor-critic for mixed cooperative-competitive environments. In Advances in Neural Information Processing Systems; NYU: Long Beach, CA, USA, 2017; pp. 6379–6390. [Google Scholar]







| DG1, DG2, DG5, DG6 | DG3, DG4 | |||
|---|---|---|---|---|
| CIG | ||||
| 0.03 Ω | 0.03 Ω | |||
| 31.41 | 31.41 | |||
| 4 | 4 | |||
| 40 | 40 | |||
| Load 1 | Load 2 | Load 3 | Load 4 | |
| Loads | 1.5 Ω | 0.5 Ω | 1 Ω | 0.8 Ω |
| 0.03 Ω | 0.017 Ω | 0.05 Ω | 0.02 Ω | |
| Load Disturbance | Average Reward over 20 Evaluation Episodes |
|---|---|
| 5% | 0.27 |
| 10% | 0.24 |
| 15% | 0.23 |
| 25% | 0.22 |
Publisher’s Note: MDPI stays neutral with regard to jurisdictional claims in published maps and institutional affiliations. |
© 2021 by the authors. Licensee MDPI, Basel, Switzerland. This article is an open access article distributed under the terms and conditions of the Creative Commons Attribution (CC BY) license (https://creativecommons.org/licenses/by/4.0/).
Share and Cite
Tomin, N.; Voropai, N.; Kurbatsky, V.; Rehtanz, C. Management of Voltage Flexibility from Inverter-Based Distributed Generation Using Multi-Agent Reinforcement Learning. Energies 2021, 14, 8270. https://doi.org/10.3390/en14248270
Tomin N, Voropai N, Kurbatsky V, Rehtanz C. Management of Voltage Flexibility from Inverter-Based Distributed Generation Using Multi-Agent Reinforcement Learning. Energies. 2021; 14(24):8270. https://doi.org/10.3390/en14248270
Chicago/Turabian StyleTomin, Nikita, Nikolai Voropai, Victor Kurbatsky, and Christian Rehtanz. 2021. "Management of Voltage Flexibility from Inverter-Based Distributed Generation Using Multi-Agent Reinforcement Learning" Energies 14, no. 24: 8270. https://doi.org/10.3390/en14248270
APA StyleTomin, N., Voropai, N., Kurbatsky, V., & Rehtanz, C. (2021). Management of Voltage Flexibility from Inverter-Based Distributed Generation Using Multi-Agent Reinforcement Learning. Energies, 14(24), 8270. https://doi.org/10.3390/en14248270
