Modern Use of Water Produced by Purification of Municipal Wastewater: A Case Study
Abstract
:1. Introduction
2. Materials, Methods, Processes and Products
3. Results and Discussion
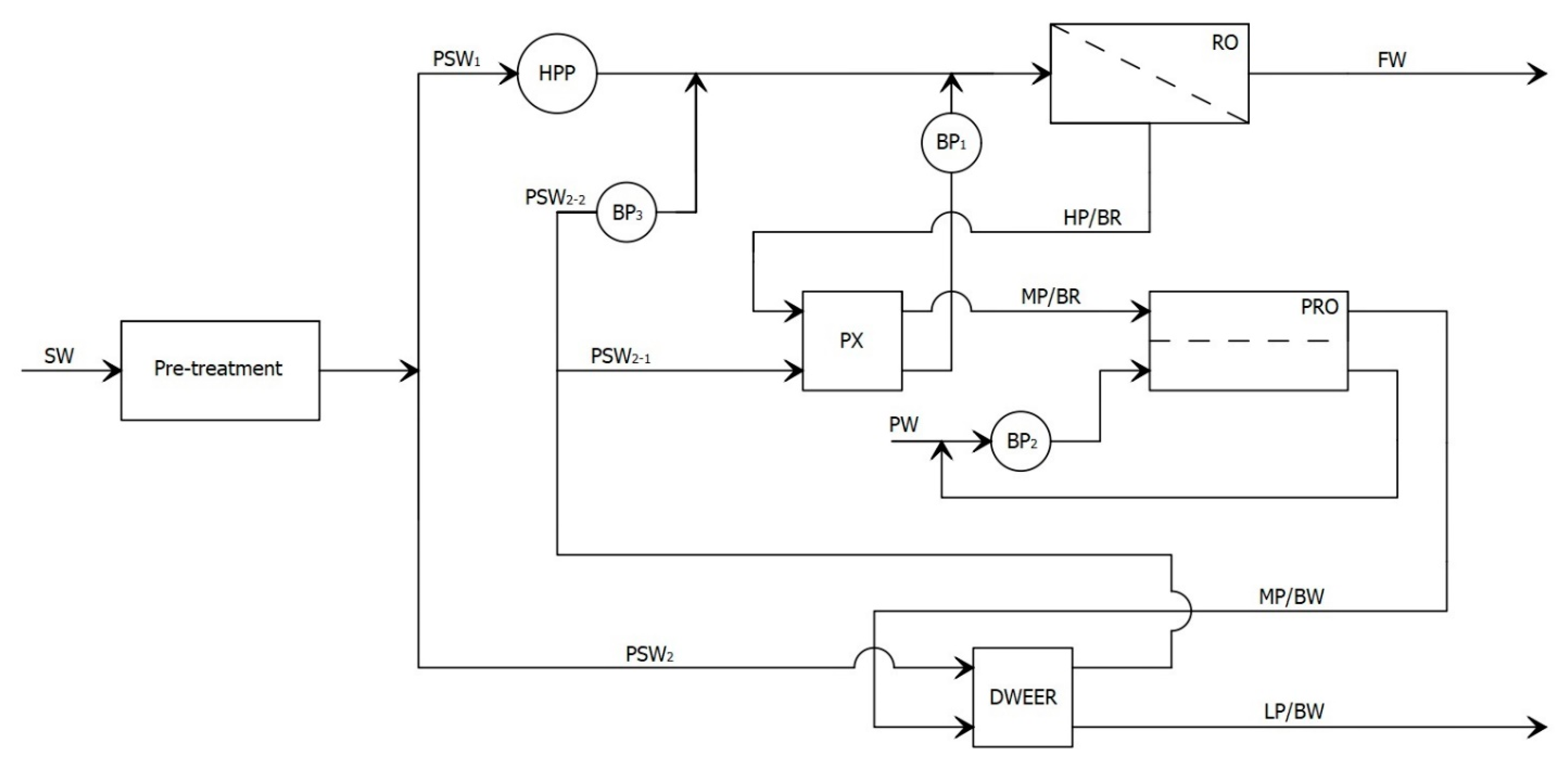
- when PPRO = 0, there is no improvement in the energetic efficiency of the desalination. The value of the SEC would be the same as that of the ISWRO since the hybrid process would generate no indigenous osmotic power. In this condition, PRO acts as a forward osmosis section.
- If PRO could operate in the other ideal limiting condition (PPRO equal to the osmotic pressure of LP/BR), the energy efficiency of desalination would increase drastically. In fact, in this case, much renewable energy would be produced inside the desalination plant in the form of osmotic pressure and be directly used for the partial pumping of seawater to the reverse osmosis plant.
- With PRO working at 40 bar (foreseeably applicable at short-medium term), the value of the SEC would be about 30% lower than that corresponding to that of ISWRO.
4. Conclusions
Author Contributions
Funding
Institutional Review Board Statement
Informed Consent Statement
Data Availability Statement
Acknowledgments
Conflicts of Interest
References
- Eakins, B.W.; Sharman, G.F. Volumes of the World’s Oceans from ETOPO1; NOAA National Geophysical Data Center: Boulder, CO, USA, 2010. [Google Scholar]
- Bennett, A. 50th Anniversary: Desalination: 50 Years of Progress. Filtr. Sep. 2013, 50, 32–39. [Google Scholar] [CrossRef]
- Yfantis, D.; Yfantis, A. Aristotle and seawater desalination: A new explanation of an experiment described in meteorologica and historia animalium. In The Capital of Knowledge; Society for the Propagation of Useful Books: Athens, Greece, 2020; pp. 167–173. ISBN 978-960-8351-83-7. [Google Scholar]
- Micale, G.; Cipollina, A.; Rizzuti, L. Seawater Desalination for Freshwater Production. In Seawater Desalination: Conventional and Renewable Energy Processes; Micale, G., Rizzuti, L., Cipollina, A., Eds.; Green Energy and Technology; Springer: Berlin/Heidelberg, Germany, 2009; pp. 1–15. ISBN 978-3-642-01150-4. [Google Scholar]
- Altaee, A.; Millar, G.J.; Zaragoza, G. Integration and Optimization of Pressure Retarded Osmosis with Reverse Osmosis for Power Generation and High Efficiency Desalination. Energy 2016, 103, 110–118. [Google Scholar] [CrossRef] [Green Version]
- Aende, A.; Gardy, J.; Hassanpour, A. Seawater desalination: A review of forward osmosis technique, its challenges, and future prospects. Processes 2020, 8, 901. [Google Scholar] [CrossRef]
- Barba, D.; Liuzzo, G.; Tagliaferri, G. Multi Stage Flash-Evaporator. U.S. Patent No. 3,763,014, 2 October 1973. [Google Scholar]
- Barba, D.; D’Agostino, C.; Liuzzo, G. Desalination of Sea or Brackish Water by Multi-Stage Flash Evaporation. U.S. Patent No. 3,684,661, 15 August 1972. [Google Scholar]
- Bennett, A. Desalination Trends: What’s the Future for Desalination? Filtr. Sep. 2012, 49, 12–15. [Google Scholar] [CrossRef]
- Tomassi, G. Integration of Pressure Retarded Osmosis with Reverse Osmosis for Energy Recovery and High Efficiency Desalination of Sea Water. Bachelor’s Thesis, University of L’aquila, L’Aquila AQ, Italy, 2021. [Google Scholar]
- Bargiacchi, E.; Orciuolo, F.; Ferrari, L.; Desideri, U. Use of Pressure-Retarded-Osmosis to Reduce Reverse Osmosis Energy Consumption by Exploiting Hypersaline Flows. Energy 2020, 211, 118969. [Google Scholar] [CrossRef]
- Elsaid, K.; Kamil, M.; Sayed, E.T.; Abdelkareem, M.A.; Wilberforce, T.; Olabi, A. Environmental Impact of Desalination Technologies: A Review. Sci. Total. Environ. 2020, 748, 141528. [Google Scholar] [CrossRef]
- World Bank. The Role of Desalination in an Increasingly Water-Scarce World; Water Papers; World Bank: Washington, DC, USA, 2019. [Google Scholar]
- Quanta Acqua c’è Nel Mondo. Available online: http://www.expo2015.org/magazine/it/sostenibilita/quanta-acqua-c-e-nel-mondo.html (accessed on 20 June 2021).
- Transforming Our World: The 2030 Agenda for Sustainable Development|Department of Economic and Social Affairs. Available online: https://sdgs.un.org/2030agenda (accessed on 22 June 2021).
- Barba, D.; Brandani, V.; Di Giacomo, G.; Foscolo, P.U. Magnesium oxide production from concentrated brines. Desalination 1980, 33, 241–250. [Google Scholar] [CrossRef]
- Kim, S.; Joo, H.; Moon, T.; Kim, S.H.; Yoon, J. Rapid and selective lithium recovery from desalination brine using an electrochemical system. Environ. Sci. Process. Impacts 2019, 21, 667–676. [Google Scholar] [CrossRef] [PubMed]
- Lee, S.; Choi, J.; Park, Y.G.; Shon, H.; Ahn, C.H.; Kim, S.H. Hybrid desalination processes for beneficial use of reverse osmosis brine: Current status and future prospects. Desalination 2019, 454, 104–111. [Google Scholar] [CrossRef]
- El-Hady, B.; Kashyout, A.; Hassan, A.; Hassan, G.; El-Banna Fath, H.; El-Wahab Kassem, A.; Elshimy, H.; Shaheed, M.H. Hybrid renewable energy/hybrid desalination potentials for remote areas: Selected cases studied in Egypt. RSC Adv. 2021, 11, 13201–13219. [Google Scholar] [CrossRef]
- Esmaeilion, F. Hybrid renewable energy systems for desalination. Appl. Water Sci. 2020, 10, 1–47. [Google Scholar] [CrossRef] [Green Version]
- Vanoppen, M.; Blandin, G.; Derese, S.; Le Clech, P.; Post, J.; Verliefde, A.R.D. Salinity gradient power and desalination. In Sustainable Energy from Salinity Gradients; Elsevier: Amsterdam, The Netherlands, 2016. [Google Scholar]
- Makabe, R.; Ueyama, T.; Sakai, H.; Tanioka, A. Commercial pressure retarded osmosis systems for seawater desalination plants. Membranes 2021, 11, 69. [Google Scholar] [CrossRef] [PubMed]
- Yip, N.Y.; Tiraferri, A.; Phillip, W.A.; Schiffman, J.D.; Elimelech, M. High performance thin-film composite forward osmosis membrane. Environ. Sci. Technol. 2010, 44, 3812–3818. [Google Scholar] [CrossRef]
- Li, L.; Shi, W.; Yu, S. Research on forward osmosis membrane technology still needs improvement in water recovery and wastewater treatment. Water 2020, 12, 107. [Google Scholar] [CrossRef] [Green Version]
- Morillo, J.; Usero, J.; Rosado, D.; El Bakouri, H.; Riaza, A.; Bernaola, F.J. Comparative study of brine management technologies for desalination plants. Desalination 2014, 336, 32–49. [Google Scholar] [CrossRef]
- Ghaffour, N.; Missimer, T.M.; Amy, G.L. Technical Review and Evaluation of the Economics of Water Desalination: Current and Future Challenges for Better Water Supply Sustainability. Desalination 2013, 309, 197–207. [Google Scholar] [CrossRef] [Green Version]
- Barba, D.; Di Giacomo, G.; Evangelista, F.; Tagliaferri, G. High temperature distillation process with sea water feed decalcification pretreatment. Desalination 1982, 40, 347–355. [Google Scholar] [CrossRef]
- Wang, J.; Tanuwidjaja, D.; Bhattacharjee, S.; Edalat, A.; Jassby, D.; Hoek, E.M.V. Produced water desalination via pervaporative distillation. Water 2020, 12, 3560. [Google Scholar] [CrossRef]
- Wang, P.; Chung, T.S. A conceptual demonstration of freeze desalination-membrane distillation (FD-MD) hybrid desalination process utilizing liquefied natural gas (LNG) cold energy. Water Res. 2012, 46, 4037–4052. [Google Scholar] [CrossRef]
- Feria-Díaz, J.J.; Correa-Mahecha, F.; López-Méndez, M.C.; Rodríguez-Miranda, J.P.; Barrera-Rojas, J. Recent desalination technologies by hybridization and integration with reverse osmosis: A review. Water 2021, 13, 1369. [Google Scholar] [CrossRef]
- Bland, E. Study: Bacteria Can Make Salt Water Drinkable; NBC, 2009. Available online: https://www.nbcnews.com/id/wbna32558231. (accessed on 11 June 2021).
- Wang, Q.; Zhou, Z.; Li, J.; Tang, Q.; Hu, Y. Investigation of the Reduced Specific Energy Consumption of the RO-PRO Hybrid System Based on Temperature-Enhanced Pressure Retarded Osmosis. J. Membr. Sci. 2019, 581, 439–452. [Google Scholar] [CrossRef]
- Tamburini, A.; Giacalone, F.; Cipollina, A.; Grisafi, F.; Vella, G.; Micale, G. Pressure retarded osmosis: A membrane process for environmental sustainability. Chem. Eng. Trans. 2016, 47, 355–360. [Google Scholar] [CrossRef]
- Qasim, M.; Badrelzaman, M.; Darwish, N.N.; Darwish, N.A.; Hilal, N. Reverse osmosis desalination: A state-of-the-art review. Desalination 2019, 459, 59–104. [Google Scholar] [CrossRef] [Green Version]
- Darwish, M.A.; Abdel-Jawad, M.; Hauge, L.J. A new dual-function device for optimal energy recovery and pumping for all capacities of RO systems. Desalination 1989, 75, 25–39. [Google Scholar] [CrossRef]
- Andrews, W.T.; Laker, D.S. A twelve-year history of large scale application of work-exchanger energy recovery technology. Desalination 2001, 138, 201–206. [Google Scholar] [CrossRef]
- Chung, H.W.; Banchik, L.D.; Swaminathan, J.; Lienhard, V.J.H. On the Present and Future Economic Viability of Stand-Alone Pressure-Retarded Osmosis. Desalination 2017, 408, 133–144. [Google Scholar] [CrossRef] [Green Version]
- Aumesquet-Carreto, M.; Ortega-Delgado, B.; Garcia-Rodriguez, L. Improving the Performance of Reverse Osmosis Desalination Process with Pressure Retarded Osmosis. EERES4WATER PROJECT (EAPA 1058/2018), European Regional Development Fund. Seville, ES. 2019. Available online: https://www.eeres4water.eu/wp-content/uploads/2020/05/Report-Action-6.2-PRO-SWRO.pdf (accessed on 11 June 2021).
- Evans, Graham. “Persian Gulf”. Encyclopedia Britannica. Available online: https://www.britannica.com/place/Persian-Gulf (accessed on 11 June 2021).
- Escobar, I.C.; Schäfer, A. Sustainable Water for the Future: Water Recycling Versus Desalination; Elsevier: Amsterdam, The Netherlands, 2009; ISBN 978-0-08-093217-0. [Google Scholar]
- Barau, A.S.; Al Hosani, N. Prospects of Environmental Governance in Addressing Sustainability Challenges of Seawater Desalination Industry in the Arabian Gulf. Environ. Sci. Policy 2015, 50, 145–154. [Google Scholar] [CrossRef]
- Lattemann, S. Protecting the Marine Environment. In Seawater Desalination: Conventional and Renewable Energy Processes; Micale, G., Rizzuti, L., Cipollina, A., Eds.; Green Energy and Technology; Springer: Berlin/Heidelberg, Germany, 2009; pp. 273–299. ISBN 978-3-642-01150-4. [Google Scholar]
- Guirguis, M. Energy Recovery Devices in Seawater Reverse Osmosis Desalination Plants with Emphasis on Efficiency and Economical Analysis of Isobaric versus Centrifugal Devices; University of South Florida: Tampa, FL, USA, 2011. [Google Scholar]
- Sawaki, N.; Chen, C.-L. Cost Evaluation for a Two-Staged Reverse Osmosis and Pressure Retarded Osmosis Desalination Process. Desalination 2021, 497, 114767. [Google Scholar] [CrossRef]
- Di Giacomo, G.; Scimia, F.; Taglieri, L. Solvent Activity and Osmotic Pressure of Binary Aqueous and Alcoholic Solutions of Calcium Chloride up to 368 K and High Salt Concentration. Indian J. Chemistry-Sect. A (IJCA) 2020, 56, 297–304. [Google Scholar]
- Gekas, V.; Gonzalez, C.; Sereno, A.; Chiralt, A.; Fito, P. Mass Transfer Properties of Osmotic Solutions. I. Water Activity and Osmotic Pressure. Int. J. Food Prop. 1998, 1, 95–112. [Google Scholar] [CrossRef] [Green Version]
- Nayar, K.G.; Sharqawy, M.H.; Banchik, L.D.; Lienhard, V.J.H. Thermophysical Properties of Seawater: A Review and New Correlations That Include Pressure Dependence. Desalination 2016, 390, 1–24. [Google Scholar] [CrossRef] [Green Version]
- Sastry, S. Study of Parameters before and after Treatment of Municipal Waste Water from an Urban Town. Int. J. Appl. Environ. Sci. 2013, 3, 41–48. [Google Scholar]
- Christodoulou, A.; Stamatelatou, K. Overview of Legislation on Sewage Sludge Management in Developed Countries Worldwide. Water Sci. Technol. 2015, 73, 453–462. [Google Scholar] [CrossRef] [PubMed]
- Aragón-Briceño, C.I.; Grasham, O.; Ross, A.B.; Dupont, V.; Camargo-Valero, M.A. Hydrothermal Carbonization of Sewage Digestate at Wastewater Treatment Works: Influence of Solid Loading on Characteristics of Hydrochar, Process Water and Plant Energetics. Renew. Energy 2020, 157, 959–973. [Google Scholar] [CrossRef]
- Hara, K.; Kuroda, M.; Yabar, H.; Kimura, M.; Uwasu, M. Historical Development of Wastewater and Sewage Sludge Treatment Technologies in Japan—An Analysis of Patent Data from the Past 50 Years. Environ. Dev. 2016, 19, 59–69. [Google Scholar] [CrossRef]
- Djandja, O.S.; Wang, Z.-C.; Wang, F.; Xu, Y.-P.; Duan, P.-G. Pyrolysis of Municipal Sewage Sludge for Biofuel Production: A Review. Ind. Eng. Chem. Res. 2020, 59, 16939–16956. [Google Scholar] [CrossRef]
- Hong, J.; Hong, J.; Otaki, M.; Jolliet, O. Environmental and Economic Life Cycle Assessment for Sewage Sludge Treatment Processes in Japan. Waste Manag. 2009, 29, 696–703. [Google Scholar] [CrossRef]
- Jatav, H.S.; Singh, S.K.; Singh, Y.; Kumar, O. Biochar and Sewage Sludge Application Increases Yield and Micronutrient Uptake in Rice (Oryza Sativa L.). Commun. Soil Sci. Plant Anal. 2018, 49, 1617–1628. [Google Scholar] [CrossRef]
- Onaka, T. Sewage Can Make Portland Cement: A New Technology for Ultimate Reuse of Sewage Sludge. Water Sci. Technol. 2000, 41, 93–98. [Google Scholar] [CrossRef]
- Werther, J.; Ogada, T. Sewage Sludge Combustion. Prog. Energy Combust. Sci. 1999, 25, 55–116. [Google Scholar] [CrossRef]
- Kim, J.; Park, K.; Yang, D.R.; Hong, S. A Comprehensive Review of Energy Consumption of Seawater Reverse Osmosis Desalination Plants. Appl. Energy 2019, 254, 113652. [Google Scholar] [CrossRef]
- Al-Hazmi, A.A. IDA Global Connections-Fall 2019. Available online: https://issuu.com/idadesal/docs/ida_fall19_digital (accessed on 22 June 2021).
- Tawalbeh, M.; Al-Othman, A.; Abdelwahab, N.; Alami, A.H.; Olabi, A.G. Recent Developments in Pressure Retarded Osmosis for Desalination and Power Generation. Renew. Sustain. Energy Rev. 2021, 138, 110492. [Google Scholar] [CrossRef]
- Touati, K.; Tadeo, F.; Kim, J.H.; Silva, O.A.A.; Chae, S.H. Pressure Retarded Osmosis: Renewable Energy Generation and Recovery; Academic Press: Cambridge, MA, USA, 2017; ISBN 978-0-12-812315-7. [Google Scholar]
- Pattle, R.E. Production of Electric Power by Mixing Fresh and Salt Water in the Hydroelectric Pile. Nature 1954, 174, 660. [Google Scholar] [CrossRef]
- Sarp, S.; Li, Z.; Saththasivam, J. Pressure Retarded Osmosis (PRO): Past Experiences, Current Developments, and Future Prospects. Desalination 2016, 389, 2–14. [Google Scholar] [CrossRef]
- Prante, J.L.; Ruskowitz, J.A.; Childress, A.E.; Achilli, A. RO-PRO Desalination: An Integrated Low-Energy Approach to Seawater Desalination. Appl. Energy 2014, 120, 104–114. [Google Scholar] [CrossRef]








| Stream | Volumetric Flow Rate, Q (m3/h) | T (°C) | P (bar) | π (bar) | TDS (wt%) |
|---|---|---|---|---|---|
| PSW | 1000 | 30 | 1 | 32 | 4.3 |
| FW | 400 | 30 | 1 | - | 0.02 |
| LP/BR | 600 | 30 | 1 | 58 | 7.2 |
| Stream | Volumetric Flow Rate, Q (m3/h) | T (°C) | P (bar) | π (bar) | TDS (wt%) |
|---|---|---|---|---|---|
| PSW | 1000 | 30 | 1 | 32 | 4.3 |
| PW | 340 | 30 | 1 | - | 0 |
| FW | 400 | 30 | 1 | - | 0.02 |
| LP/BW | 940 | 30 | 1 | 35 | 4.6 |
Publisher’s Note: MDPI stays neutral with regard to jurisdictional claims in published maps and institutional affiliations. |
© 2021 by the authors. Licensee MDPI, Basel, Switzerland. This article is an open access article distributed under the terms and conditions of the Creative Commons Attribution (CC BY) license (https://creativecommons.org/licenses/by/4.0/).
Share and Cite
Tomassi, G.; Romano, P.; Di Giacomo, G. Modern Use of Water Produced by Purification of Municipal Wastewater: A Case Study. Energies 2021, 14, 7610. https://doi.org/10.3390/en14227610
Tomassi G, Romano P, Di Giacomo G. Modern Use of Water Produced by Purification of Municipal Wastewater: A Case Study. Energies. 2021; 14(22):7610. https://doi.org/10.3390/en14227610
Chicago/Turabian StyleTomassi, Giorgia, Pietro Romano, and Gabriele Di Giacomo. 2021. "Modern Use of Water Produced by Purification of Municipal Wastewater: A Case Study" Energies 14, no. 22: 7610. https://doi.org/10.3390/en14227610
APA StyleTomassi, G., Romano, P., & Di Giacomo, G. (2021). Modern Use of Water Produced by Purification of Municipal Wastewater: A Case Study. Energies, 14(22), 7610. https://doi.org/10.3390/en14227610
