Use of Energy Storage to Reduce Transmission Losses in Meshed Power Distribution Networks
Abstract
1. Introduction
2. Power System Components and Problem Formulation
2.1. Power Flow
2.2. Load Profiles
2.3. Generation Profiles
2.4. Energy Storage Model
2.5. Multiobjective Problem Formulation
3. Multiobjective Optimization Methods
3.1. Pareto and Box Domination
3.2. NSGA-II
3.3. BRKGA
3.4. MPSO
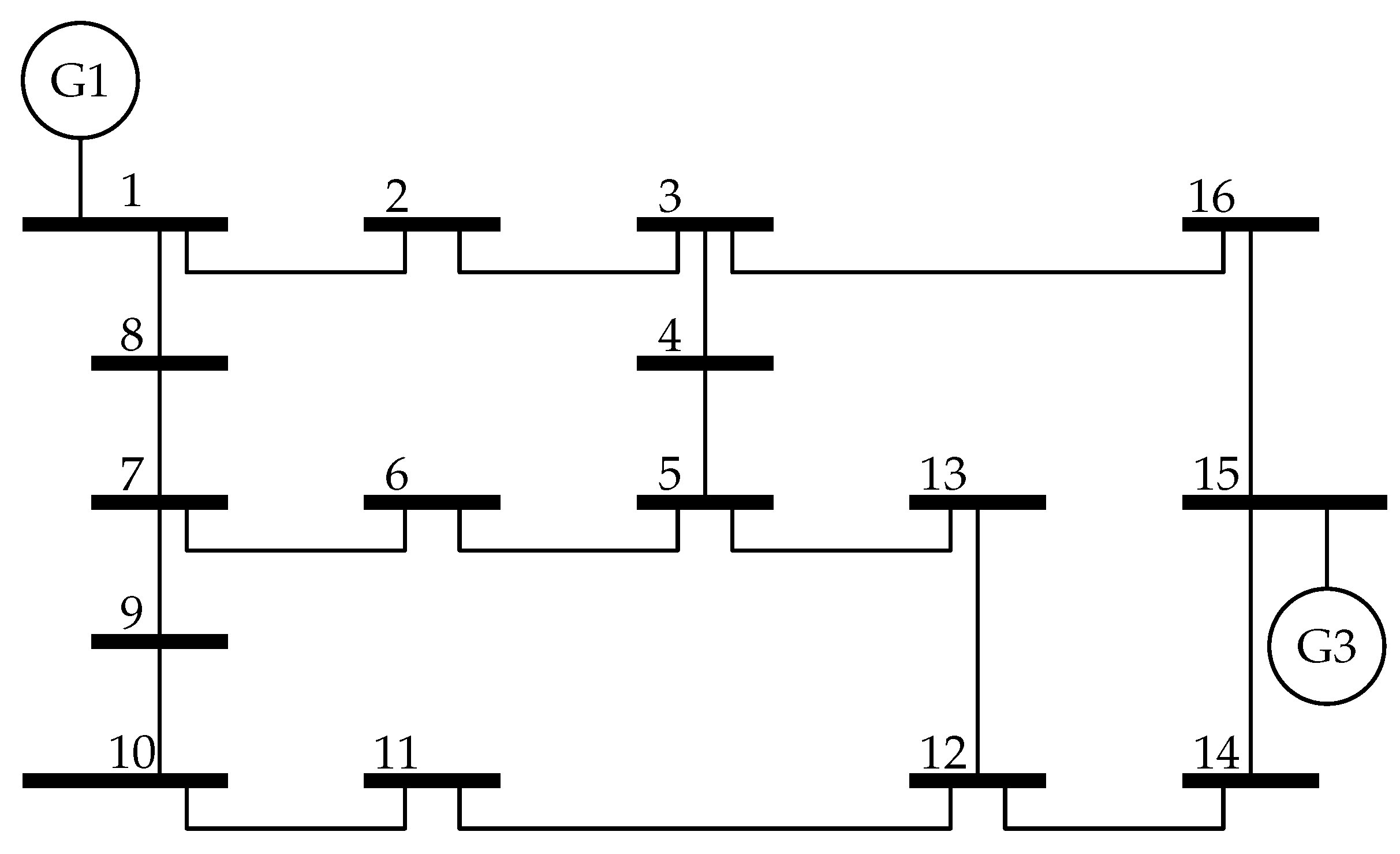
4. Test Case and Results
4.1. Cases Description
4.1.1. System without RES—Test Case 1
4.1.2. System with PV Generation at Bus 10—Test Case 2
4.1.3. System with PV Generation at Bus 15—Test Case 3
4.1.4. System with Two PV Generations—Test Case 4
4.2. Results
5. Conclusions
Author Contributions
Funding
Institutional Review Board Statement
Informed Consent Statement
Data Availability Statement
Conflicts of Interest
References
- Wilms, Y.; Fedorovich, S.; Kachalov, N.A. Methods of Reducing Power Losses in Distribution Systems. MATEC Web Conf. 2017, 141, 01050. [Google Scholar] [CrossRef][Green Version]
- Farahani, V.; Sadeghi, S.H.H.; Askarian Abyaneh, H.; Agah, S.M.M.; Mazlumi, K. Energy Loss Reduction by Conductor Replacement and Capacitor Placement in Distribution Systems. IEEE Trans. Power Syst. 2013, 28, 2077–2085. [Google Scholar] [CrossRef]
- Levitin, G.; Kalyuzhny, A.; Shenkman, A.; Chertkov, M. Optimal Capacitor Allocation in Distribution Systems Using a Genetic Algorithm and a Fast Energy Loss Computation Technique. IEEE Trans. Power Deliv. 2000, 15, 623–628. [Google Scholar] [CrossRef]
- Hooshmand, R.; Ataei, M. Optimal Capacitor Placement in Actual Configuration and Operational Conditions of Distribution System Using RCGA. J. Electr. Eng. 2007, 58, 189–199. [Google Scholar]
- Salis, G.J.; Safigianni, A.S. Long-Term Optimization of Radial Primary Distribution Networks by Conductor Replacements. Int. J. Electr. Power Energy Syst. 1999, 21, 349–355. [Google Scholar] [CrossRef]
- Ćalasan, M.; Konjić, T.; Kecojević, K.; Nikitović, L. Optimal Allocation of Static Var Compensators in Electric Power Systems. Energies 2020, 13, 3219. [Google Scholar] [CrossRef]
- Yuvaraj, T.; Ravi, K.; Devabalaji, K.R. DSTATCOM Allocation in Distribution Networks Considering Load Variations Using Bat Algorithm. Ain Shams Eng. J. 2017, 8, 391–403. [Google Scholar] [CrossRef]
- Helt, P.; Zduńczyk, P. Optymalizacja konfiguracji dla sieci rozdzielczych SN i nN. Zesz. Nauk. Wydz. Elektrotechniki Autom. Politech. Gdan. 2013, Nr 33, 107–110. [Google Scholar]
- Tandon, A.; Saxena, D. A Comparative Analysis of SPSO and BPSO for Power Loss Minimization in Distribution System Using Network Reconfiguration. In Proceedings of the 2014 Innovative Applications of Computational Intelligence on Power, Energy and Controls with Their Impact on Humanity (CIPECH), Ghaziabad, India, 28–29 November 2014; pp. 226–232. [Google Scholar] [CrossRef]
- Fisher, E.B.; O’Neill, R.P.; Ferris, M.C. Optimal Transmission Switching. IEEE Trans. Power Syst. 2008, 23, 1346–1355. [Google Scholar] [CrossRef]
- Salkuti, S.R. Multi-Objective-Based Optimal Transmission Switching and Demand Response for Managing Congestion in Hybrid Power Systems. Int. J. Green Energy 2020, 17, 457–466. [Google Scholar] [CrossRef]
- Tang, J.; Cartes, D.; Baldwin, T. Economic Dispatch with Piecewise Linear Incremental Function and Line Loss. In Proceedings of the 2003 IEEE Power Engineering Society General Meeting (IEEE Cat. No.03CH37491), Toronto, ON, Canada, 13–17 July 2003; Volume 2, pp. 944–947. [Google Scholar] [CrossRef]
- Zhu, J.; Xiong, X.; Lou, S.; Liu, M.; Yin, Z.; Sun, B.; Lin, C. Two Stage Approach for Economic Power Dispatch. In Proceedings of the 2008 IEEE Power and Energy Society General Meeting—Conversion and Delivery of Electrical Energy in the 21st Century, Pittsburgh, PA, USA, 20–24 July 2008; pp. 1–5. [Google Scholar] [CrossRef]
- Saka, M.; Tezcan, S.S.; Eke, I.; Taplamacioglu, M.C. Economic Load Dispatch Using Vortex Search Algorithm. In Proceedings of the 2017 4th International Conference on Electrical and Electronic Engineering (ICEEE), Ankara, Turkey, 8–10 April 2017; pp. 77–81. [Google Scholar] [CrossRef]
- Mikulski, S.; Tomczewski, A. Ocena metod wyznaczania współczynników rozkładu Weibulla w zagadnieniach energetyki wiatrowej. Poznan Univ. Technol. Acad. J. Electr. Eng. Wydaw. Politech. Pozn. 2016, 119–129. Available online: https://sin.put.poznan.pl/publications/details/n45873 (accessed on 26 October 2021).
- Abu-Mouti, F.S.; El-Hawary, M.E. Optimal Distributed Generation Allocation and Sizing in Distribution Systems via Artificial Bee Colony Algorithm. IEEE Trans. Power Deliv. 2011, 26, 2090–2101. [Google Scholar] [CrossRef]
- Prenc, R.; Škrlec, D.; Komen, V. Distributed Generation Allocation Based on Average Daily Load and Power Production Curves. Int. J. Electr. Power Energy Syst. 2013, 53, 612–622. [Google Scholar] [CrossRef]
- Kansal, S.; Sai, B.B.R.; Tyagi, B.; Kumar, V. Optimal Placement of Distributed Generation in Distribution Networks. Int. J. Eng. Sci. Technol. 2011, 3. [Google Scholar] [CrossRef]
- Kumar, S.; Sarita, K.; Vardhan, A.S.S.; Elavarasan, R.M.; Saket, R.K.; Das, N. Reliability Assessment of Wind-Solar PV Integrated Distribution System Using Electrical Loss Minimization Technique. Energies 2020, 13, 5631. [Google Scholar] [CrossRef]
- Chen, Y.C.; Jiang, X.; Dominguez-Garcia, A.D. Impact of Power Generation Uncertainty on Power System Static Performance. In Proceedings of the 2011 North American Power Symposium, Boston, MA, USA, 4–6 August 2011; pp. 1–5. [Google Scholar] [CrossRef]
- Andrychowicz, M. The Impact of Energy Storage along with the Allocation of RES on the Reduction of Energy Costs Using MILP. Energies 2021, 14, 3783. [Google Scholar] [CrossRef]
- Gu, C.; Zhang, Y.; Wang, J.; Li, Q. Joint Planning of Electrical Storage and Gas Storage in Power-Gas Distribution Network Considering High-Penetration Electric Vehicle and Gas Vehicle. Appl. Energy 2021, 301, 117447. [Google Scholar] [CrossRef]
- Wei, Z.; Moon, B.Y.; Joo, Y.H. Smooth Wind Power Fluctuation Based on Battery Energy Storage System for Wind Farm. J. Electr. Eng. Technol. 2014, 9, 2134–2141. [Google Scholar] [CrossRef]
- Liao, J.T.; Chuang, Y.S.; Yang, H.T.; Tsai, M.S. BESS-Sizing Optimization for Solar PV System Integration in Distribution Grid. IFAC-PapersOnLine 2018, 51, 85–90. [Google Scholar] [CrossRef]
- Shi, L.; Fa, L.; Zhu, H.; Shi, J.; Wu, F.; He, W.; Wang, C.; Lee, K.Y.; Lin, K. Photovoltaic Active Power Control Based on BESS Smoothing. IFAC-PapersOnLine 2019, 52, 443–448. [Google Scholar] [CrossRef]
- Figgener, J.; Stenzel, P.; Kairies, K.P.; Linßen, J.; Haberschusz, D.; Wessels, O.; Angenendt, G.; Robinius, M.; Stolten, D.; Sauer, D.U. The Development of Stationary Battery Storage Systems in Germany—A Market Review. J. Energy Storage 2020, 29, 101153. [Google Scholar] [CrossRef]
- Mora, C.A.; Montoya, O.D.; Trujillo, E.R. Mixed-Integer Programming Model for Transmission Network Expansion Planning with Battery Energy Storage Systems (BESS). Energies 2020, 13, 4386. [Google Scholar] [CrossRef]
- Rizwana, J.; Jeevitha, R.; Venkatesh, R.; Parthiban, K.S. Minimization of Fuel Cost in Solving the Power Economic Dispatch Problem Including Transmission Losses by Using Modified Particle Swarm Optimization. In Proceedings of the 2015 IEEE International Conference on Computational Intelligence and Computing Research (ICCIC), Madurai, India, 10–12 December 2015; pp. 1–4. [Google Scholar] [CrossRef]
- Kalkhambkar, V.; Kumar, R.; Bhakar, R. Energy Loss Minimization through Peak Shaving Using Energy Storage. Perspect. Sci. 2016, 8, 162–165. [Google Scholar] [CrossRef]
- Saini, P.; Gidwani, L. An Environmental Based Techno-Economic Assessment for Battery Energy Storage System Allocation in Distribution System Using New Node Voltage Deviation Sensitivity Approach. Int. J. Electr. Power Energy Syst. 2021, 128. [Google Scholar] [CrossRef]
- Sun, Y.; Wu, X.; Wang, J.; Hou, D.; Wang, S. Power Compensation of Network Losses in a Microgrid With BESS by Distributed Consensus Algorithm. IEEE Trans. Syst. Man Cybern.-Syst. 2021, 51, 2091–2100. [Google Scholar] [CrossRef]
- Van Ness, J.E. Iteration Methods for Digital Load Flow Studies. Trans. Am. Inst. Electr. Eng. Part III Power Appar. Syst. 1959, 78, 583–586. [Google Scholar] [CrossRef]
- Tinney, W.; Hart, C. Power Flow Solution by Newton’s Method. IEEE Trans. Power Appar. Syst. 1967, PAS-86, 1449–1460. [Google Scholar] [CrossRef]
- Sauter, P.S.; Braun, C.A.; Kluwe, M.; Hohmann, S. Comparison of the Holomorphic Embedding Load Flow Method with Established Power Flow Algorithms and a New Hybrid Approach. In Proceedings of the 2017 Ninth Annual IEEE Green Technologies Conference (GreenTech), Denver, CO, USA, 29–31 March 2017; pp. 203–210. [Google Scholar] [CrossRef]
- Yan, Z.; Zhang, X.P. General Energy Filters for Power Smoothing, Tracking and Processing Using Energy Storage. IEEE Access 2017, 5, 19373–19382. [Google Scholar] [CrossRef]
- Tomczewski, A. Optymalizacja Struktury Układu Turbina Wiatrowa—Kinetyczny Magazyn Energii. Przegląd Elektrotechniczny 2016, 1, 142–145. [Google Scholar] [CrossRef]
- Chapaloglou, S.; Nesiadis, A.; Iliadis, P.; Atsonios, K.; Nikolopoulos, N.; Grammelis, P.; Yiakopoulos, C.; Antoniadis, I.; Kakaras, E. Smart Energy Management Algorithm for Load Smoothing and Peak Shaving Based on Load Forecasting of an Island’s Power System. Appl. Energy 2019, 238, 627–642. [Google Scholar] [CrossRef]
- Hwang, J.S.; Rosyiana Fitri, I.; Kim, J.S.; Song, H. Optimal ESS Scheduling for Peak Shaving of Building Energy Using Accuracy-Enhanced Load Forecast. Energies 2020, 13, 5633. [Google Scholar] [CrossRef]
- Deb, K. Multi-Objective Optimization Using Evolutionary Algorithms, 1st ed.; Wiley-Interscience Series in Systems and Optimization; John Wiley & Sons: Chichester, NY, USA, 2001. [Google Scholar]
- Deb, K.; Mohan, M.; Mishra, S. Evaluating the E-Domination Based Multi-Objective Evolutionary Algorithm for a Quick Computation of Pareto-Optimal Solutions. Evol. Comput. 2005, 13, 501–525. [Google Scholar] [CrossRef] [PubMed]
- Hernández-Díaz, A.G.; Santana-Quintero, L.V.; Coello Coello, C.A.; Molina, J. Pareto-Adaptive e-Dominance. Evol. Comput. 2007, 15, 493–517. [Google Scholar] [CrossRef]
- Deb, K.; Pratap, A.; Agarwal, S.; Meyarivan, T. A Fast and Elitist Multiobjective Genetic Algorithm: NSGA-II. IEEE Trans. Evol. Comput. 2002, 6, 182–197. [Google Scholar] [CrossRef]
- Yusoff, Y.; Ngadiman, M.S.; Zain, A.M. Overview of NSGA-II for Optimizing Machining Process Parameters. Procedia Eng. 2011, 15, 3978–3983. [Google Scholar] [CrossRef]
- Gonçalves, J.F.; Resende, M.G.C. Biased Random-Key Genetic Algorithms for Combinatorial Optimization. J. Heuristics 2011, 17, 487–525. [Google Scholar] [CrossRef]
- Bean, J.C. Genetic Algorithms and Random Keys for Sequencing and Optimization. ORSA J. Comput. 1994, 6, 154–160. [Google Scholar] [CrossRef]
- Sierra, M.R.; Coello Coello, C.A. Improving PSO-Based Multi-Objective Optimization Using Crowding, Mutation and ∈-Dominance. In Evolutionary Multi-Criterion Optimization; Coello Coello, C.A., Hernández Aguirre, A., Zitzler, E., Eds.; Lecture Notes in Computer Science; Springer: Berlin/Heidelberg, Germany, 2005; pp. 505–519. [Google Scholar] [CrossRef]










| Item | Gene 1 | Gene 2 | Gene 3 | Gene 4 |
|---|---|---|---|---|
| Parent a | 0.52 | 0.8 | 0.43 | 0.3 |
| Parent b | 0.74 | 0.34 | 0.54 | 0.26 |
| Random | 0.62 | 0.45 | 0.81 | 0.35 |
| < | < | > | < | |
| Offspring | 0.52 | 0.8 | 0.54 | 0.3 |
| Bus No. | P [MW] | Q [MVar] | Bus No. | P [MW] | Q [MVar] |
|---|---|---|---|---|---|
| 1 | 0 | 0 | 9 | 35 | 26.9 |
| 2 | 50 | 30.2 | 10 | 0 | 0 |
| 3 | 35 | 7.7 | 11 | 35 | 16.4 |
| 4 | 40 | 21.8 | 12 | 30 | 5.4 |
| 5 | 45 | 23.6 | 13 | 25 | 15 |
| 6 | 40 | 5.2 | 14 | 35 | 7.1 |
| 7 | 35 | 3.3 | 15 | 0 | 0 |
| 8 | 50 | 19.9 | 16 | 35 | 19.6 |
| Overall | 490 | 202.1 | |||
| Case | Method Efficiency (Founded Solutions ) | |||
|---|---|---|---|---|
| NSGA-II | BRKGA | -BRKGA | MPSO | |
| Test Case 1 | 29% (38) | 62% (37) | 100% (17) | 12% (41) |
| Test Case 2 | 53% (38) | 37% (41) | 96% (24) | 32% (41) |
| Test Case 3 | 27% (41) | 41% (41) | 94% (35) | 17%(41) |
| Test Case 4 | 8% (37) | 34% (41) | 79% (39) | 20% (41) |
| Bus No. | ca. 100 MWh [MWh] | ca. 200 MWh [MWh] | ca. 500 MWh [MWh] |
|---|---|---|---|
| 1 | 0.0 | 0.0 | 0.0 |
| 2 | 0.2 | 0.2 | 42.4 |
| 3 | 0.2 | 0.2 | 36.6 |
| 4 | 0.2 | 0.2 | 74.4 |
| 5 | 0.3 | 85.1 | 85.1 |
| 6 | 0.0 | 0.0 | 80.2 |
| 7 | 1.5 | 1.5 | 0.0 |
| 8 | 0.0 | 0.0 | 0.0 |
| 9 | 0.0 | 0.0 | 0.0 |
| 10 | 0.0 | 0.0 | 0.0 |
| 11 | 0.0 | 0.0 | 40.3 |
| 12 | 38.9 | 38.9 | 38.9 |
| 13 | 49.1 | 49.1 | 49.1 |
| 14 | 0.2 | 45.3 | 70.8 |
| 15 | 0.0 | 0.2 | 0.0 |
| 16 | 0.9 | 0.9 | 0.9 |
| [MWh] | 91.5 | 221.6 | 518.7 |
| [MWh] | 5855.2 | 11,856.7 | 19,405.6 |
| [MWh/MWh] | 64.0 | 53.5 | 37.4 |
| Bus No. | ca. 100 MWh [MWh] | ca. 200 MWh [MWh] | ca. 500 MWh [MWh] |
|---|---|---|---|
| 1 | 0.0 | 0.0 | 0.0 |
| 2 | 0.0 | 0.0 | 0.0 |
| 3 | 0.0 | 0.0 | 0.0 |
| 4 | 0.1 | 0.1 | 80.5 |
| 5 | 0.2 | 48.9 | 88.1 |
| 6 | 10.5 | 15.7 | 94.6 |
| 7 | 0.0 | 0.1 | 0.1 |
| 8 | 0.1 | 0.0 | 0.1 |
| 9 | 0.0 | 0.0 | 0.0 |
| 10 | 0.3 | 0.3 | 0.3 |
| 11 | 0.1 | 39.0 | 39.0 |
| 12 | 31.4 | 31.4 | 29.1 |
| 13 | 58.2 | 58.2 | 58.2 |
| 14 | 0.1 | 0.1 | 84.2 |
| 15 | 0.0 | 0.0 | 0.0 |
| 16 | 0.2 | 0.2 | 0.2 |
| [MWh] | 101.2 | 194.0 | 474.4 |
| [MWh] | 6993.3 | 12,292.5 | 20,697.8 |
| [MWh/MWh] | 69.1 | 63.4 | 43.6 |
| Bus No. | ca. 100 MWh [MWh] | ca. 200 MWh [MWh] | ca. 500 MWh [MWh] |
|---|---|---|---|
| 1 | 0.1 | 0.1 | 0.1 |
| 2 | 0.0 | 0.1 | 0.3 |
| 3 | 0.0 | 0.0 | 0.0 |
| 4 | 0.0 | 0.0 | 65.5 |
| 5 | 59.0 | 59.0 | 78.4 |
| 6 | 0.2 | 0.0 | 94.5 |
| 7 | 0.1 | 9.8 | 0.1 |
| 8 | 0.2 | 0.2 | 0.2 |
| 9 | 0.0 | 0.2 | 0.2 |
| 10 | 0.0 | 0.0 | 0.0 |
| 11 | 0.2 | 34.1 | 49.7 |
| 12 | 40.3 | 40.3 | 40.3 |
| 13 | 0.2 | 58.8 | 58.8 |
| 14 | 0.3 | 0.1 | 86.7 |
| 15 | 0.0 | 0.2 | 0.0 |
| 16 | 0.0 | 0.2 | 0.2 |
| [MWh] | 100.6 | 203.1 | 475.0 |
| [MWh] | 6614.9 | 11,601.8 | 19,910.1 |
| [MWh/MWh] | 65.8 | 57.1 | 41.9 |
| Bus No. | ca. 100 MWh [MWh] | ca. 200 MWh [MWh] | ca. 500 MWh [MWh] |
|---|---|---|---|
| 1 | 0.0 | 0.0 | 0.0 |
| 2 | 0.1 | 0.1 | 0.1 |
| 3 | 0.0 | 0.0 | 36.7 |
| 4 | 0.1 | 0.2 | 72.0 |
| 5 | 0.0 | 87.3 | 87.3 |
| 6 | 0.1 | 0.1 | 66.0 |
| 7 | 0.1 | 0.1 | 22.0 |
| 8 | 0.1 | 0.1 | 40.9 |
| 9 | 0.0 | 0.1 | 0.0 |
| 10 | 0.1 | 0.1 | 0.0 |
| 11 | 33.0 | 42.9 | 42.9 |
| 12 | 0.1 | 0.1 | 45.6 |
| 13 | 45.9 | 45.9 | 45.9 |
| 14 | 15.3 | 15.3 | 15.3 |
| 15 | 0.0 | 0.1 | 0.0 |
| 16 | 0.1 | 0.2 | 0.0 |
| [MWh] | 95.0 | 192.6 | 474.7 |
| [MWh] | 6800.1 | 11,772.0 | 20,497.6 |
| [MWh/MWh] | 71.6 | 61.1 | 43.2 |
Publisher’s Note: MDPI stays neutral with regard to jurisdictional claims in published maps and institutional affiliations. |
© 2021 by the authors. Licensee MDPI, Basel, Switzerland. This article is an open access article distributed under the terms and conditions of the Creative Commons Attribution (CC BY) license (https://creativecommons.org/licenses/by/4.0/).
Share and Cite
Mikulski, S.; Tomczewski, A. Use of Energy Storage to Reduce Transmission Losses in Meshed Power Distribution Networks. Energies 2021, 14, 7304. https://doi.org/10.3390/en14217304
Mikulski S, Tomczewski A. Use of Energy Storage to Reduce Transmission Losses in Meshed Power Distribution Networks. Energies. 2021; 14(21):7304. https://doi.org/10.3390/en14217304
Chicago/Turabian StyleMikulski, Stanisław, and Andrzej Tomczewski. 2021. "Use of Energy Storage to Reduce Transmission Losses in Meshed Power Distribution Networks" Energies 14, no. 21: 7304. https://doi.org/10.3390/en14217304
APA StyleMikulski, S., & Tomczewski, A. (2021). Use of Energy Storage to Reduce Transmission Losses in Meshed Power Distribution Networks. Energies, 14(21), 7304. https://doi.org/10.3390/en14217304

