Abstract
In this paper, two main ideas of chemical kinetics are distinguished, i.e., a hierarchy and commensuration. A new class of chemical kinetic models is proposed and defined, i.e., egalitarian kinetic models (EKM). Contrary to hierarchical kinetic models (HKM), for the models of the EKM class, all kinetic coefficients are equal. Analysis of EKM models for some complex chemical reactions is performed for sequences of irreversible reactions. Analytic expressions for acyclic and cyclic mechanisms of egalitarian kinetics are obtained. Perspectives on the application of egalitarian models for reversible reactions are discussed. All analytical results are illustrated by examples.
1. Introduction
Classical models of chemical kinetics of complex reactions are presented by sets of ordinary differential equations of the type:
in which c is a vector of concentrations, and k is a vector of kinetic parameters [1].
For a linear (monomolecular) reaction system, the differential equations of the non-steady-state kinetic behavior can be written via the matrix form:
where K is the matrix of kinetic coefficients of first-order reactions. In our paper, kinetic models of type (2) will be studied.
Regarding the parameters, two main ideas of chemical kinetics can be distinguished, i.e., hierarchy and commensuration.
In the early 20th century, hierarchical kinetic models were proposed for explanation of kinetic behavior of fast gaseous reactions (Bodenstein, Chapman) and transformations over enzymes (Michaelis, Menten). Then, in the 1940–1950s, another class of kinetic models was proposed for the description of polymerization kinetics (Flory), i.e., models in which all model parameters are equal. These models can be termed as egalitarian kinetic models, i.e., models with no hierarchy of parameters, or—in a more general sense—as commensurate kinetic models.
1.1. Hierarchical Kinetic Models (HKM)
Typically, chemical kinetics uses the idea of time scale separation based on the big difference (hierarchy) of parameters of model (1) or (2). This hierarchy creates a variety of different cases and regimes, e.g., quasi-equilibrium (QE), quasi-steady-state (QSS), limiting step (LS), assumption on most abundant reactive intermediates (mari) or surface intermediates (masi), and, finally, lumping.
The quasi-steady-state (QSS) approximation is the central one among all these simplifications. The QSS principle regarding kinetic intermediates of complex chemical reaction is typically attributed to Bodenstein [2] and sometimes to Chapman [3]; see [4] as well.
It was based on the idea of fast intermediates, i.e., kinetic parameters related to some intermediates are much faster than the kinetic parameters of stable molecules. In the pioneering paper by Michaelis and Menten [5], another hierarchy was considered as well, i.e., a big difference between the total amounts of main reactants and the total amounts of intermediates. For the ‘gas-solid’ catalytic reaction, the latter corresponds to the case when the total number of active catalytic centers is much smaller than the total number of reactant and product molecules (see [3] chapter 3). Recently, the Michaelis–Menten approach has been theoretically revisited and generalized (see Gorban and Shahzad [6]). It was shown that, rigorously, the Michaelis–Menten kinetics, as we refer it here, should be attributed to Briggs and Haldane [7].
In accordance with the QSS method, the derivatives for the chemical intermediate are replaced by “zeros”, and the corresponding differential equations transform to algebraic ones. Since Bodenstein and Michaelis–Menten, for more than 100 years to the present day, the QSS principle, and, generally, the hierarchy in kinetic parameters, was the most popular tool in the theoretical study of complex chemical reactions, both homogeneous and heterogenous.
However, for 50 years the mathematical status of the QSS method was very unclear, as there was no understanding of why the derivative of ‘fast’ intermediates is replaced by zero. Only starting in the 1950s would the rigorous mathematical concept of QSS be created on the basis of the theory of singularly perturbed ordinary differential equations (ODEs) that had been developed by Tikhonov and his colleagues [8,9,10,11].
The QSS ideology became a manifestation of the so called ‘small parameter’.
First, in 1955, Sayasov and Vasilieva published the first pioneering paper [9] on the mathematical status of the QSS using the radical gas chain reaction with fast intermediates as an example. The small parameter was chosen as the ratio of kinetic parameters.
A similar point of view was expressed in 1963 by Bowen, Acrivos, and Oppenheim [12]. That same year, Heineken, Tsuchiya, and Aris (HTA) published a paper [13] on the mathematical status of the QSS for the Michaelis–Menten two-step mechanism. The small parameter used by HTA was another one, which was different from the ratio of kinetic parameters; it was the ratio of two numbers, the number of enzyme active sites, and the number of substrate molecules. Considering the small amount of enzyme in comparison with the amount of substrate, this ratio was small. A similarly small parameter, i.e., the ratio of the total amount of surface intermediates, mol, to the total amount of reacting components, mol, was used in monographs [1,14] for obtaining general results in catalytic kinetics (see also the early monograph [15]).
For the general contemporary methodology in the study of hierarchical kinetics, see “Asymptotology” by Gorban [16,17,18], as well.
1.2. Egalitarian Kinetic Models (EKM)
1.2.1. EKM for Polymerization Reactions
In the literature on chemical kinetics, the historical development of egalitarian kinetic models was practically unrecognized. Thus, in this paper we decided to present some milestones of this development illustrating it by essential quotations.
In 1953, Paul Flory in the book Principles of Polymer Chemistry introduced the idea of “equal reactivity” (“We may conclude that at all stages of the polymerization the reactivity of every like functional group is the same.”, pp. 102–103) [19]). In addition, Flory interpreted the molecular weight distribution based on this idea of “equal probability” (“According to the principle of equal reactivity, at every stage of the polymerization process an equal opportunity for reaction is available to each functional group of a chemical type, irrespective of the molecule to which it is attached. The probability that a given functional group has reacted will then be equal to the fraction p of all functional groups of the same type which have condensed”, pp. 318–319).
Then, Flory presented his understanding of the reactivity in more detail: “Here we introduce the equally plausible postulates of equal reactivity from the point of thermodynamic equilibrium in the sense that every functional group shares an equal probability of existing at any instant in the related condition, regardless of the size of the molecule to which it belongs” (p. 320).
Flory efficiently used this idea for calculations of the molecular weight distribution of polymer systems. “These relationships have been derived above from the principle of equal reactivity in the kinetic sense that all functional groups of the same chemical type are equally susceptible to condensation” (p. 320).
In 1955, Hermans et al. [20] concretized Flory’s concept of equal reactivity as the equality of equilibrium constants for the sequence of polymerization steps. According to Hermans et al., introduction of the Flory–Schulz assumption requires that the equilibrium constants of polymerization reactions between the n-mer and m-mer are independent of the numbers n and m. Hermans et al. demonstrated that “most of the experimental values for [ACA] fulfill the theoretical condition of the Flory–Schulz distribution within errors of about ±20%” ([20] p. 454).
Within Flory’s concepts, the initial steps of polymerization, one or two, present exceptions among other steps; their characteristics (reactivities, equilibrium constants) are different. Excluding these steps, the mechanism and corresponding kinetic model will be egalitarian.
The next milestone in kinetic modelling based on the egalitarian principle was an assumption on equal values of kinetic parameters. This idea was expressed explicitly by different researchers, O’Driscoll et al. [21], Yamada [22], and Moad and Solomon [23].
O’Driscoll et al., 1976 [21] studied radical polymerization reactions for methyl methacrylate and indicated that the propagation rate parameters of polymerization are independent of polymer molecular weight in a certain range. At 25 °C, the kinetic parameter for methyl methacrylate was reported as = 315 L·mol−1 s−1.
In a study by Yamada et al., 1992 [22], the propagation rate parameters for styrene were evaluated at different chain lengths of the polymer radical. The study indicated that over a wide range of degree of polymerization, the value of the propagation rate parameter remained constant. Over the range of degree of polymerization from 40 to 410, the value of remained a constant 480 ± 10 L·mol−1 s−1.
Moad and Solomon, 1995 [23] concluded that the propagation rate constant changes insignificantly starting from a certain degree of polymerization. (“It is usually assumed that the propagation rate constants in homopolymerization () are independent of chain length and, for longer chains (length > 20), there is an experimental evidence to support this assumption”) (pp. 220–222).
Based on results from O’Driscoll, Yamada, and Moad and Solomon, it can be concluded that the radical polymerization process includes a big sequence of steps with equal parameters. It relates to the concepts of “egalitarian kinetics” as formulated above.
Certainly, the whole mechanism can include steps whose parameters can be of another order of magnitude, slow or fast. However, starting from a certain degree of polymerization, all steps will have approximately equal kinetic parameters. In the typical case, the sequence of steps of free radical polymerization can be presented in a wide experimental domain as follows:
It is an acyclic mechanism, a set of consecutive irreversible reactions with equal kinetic coefficients. P represents the polymer radical, and the subscripts , , , represent the length of the polymer, respectively.
Generally, a chain growth propagation reaction can be described as a set of corresponding reversible reactions, as follows:
P represents the polymer radical, and the subscripts represent the length. The monomer is represented by m.
Since the monomer is assumed as the abundant species, the reaction rate can be considered as only dependent upon the polymer concentration. Therefore, the nonlinear polymerization mechanism can be approximated by the corresponding linear mechanism:
where , and are the apparent kinetic coefficients for the reactions, which include monomer concentration as a factor.
1.2.2. EKM for Heterogeneous Catalytic Reactions
In open catalytic systems, cyclic mechanisms of intermediate transformations are quite popular. i.e., the most known two-step catalytic mechanism (Temkin-Boudart mechanism) [24].
Deriving the upper bound for the surface relaxation time towards the steady state of a catalytic reaction, Temkin found that this result relates to the conditions of the equality of the apparent kinetic coefficients of steps (1) and (2) [25].
Similar assumptions on apparent kinetic coefficients have been used in the analysis of more complicated complex catalytic reactions with so-called linear mechanisms in which only one molecule of catalytic intermediates participates [26,27].
Gorban analyzed eigenvalues of the matrix defining the right-hand sides of the general linear kinetic model (Equation (2)) related to linear mechanisms under assumptions of equal kinetic parameters [28].
2. Goal of the Paper
The goal of this paper is the analysis of the transient properties of some egalitarian kinetic models of complex chemical reactions. This analysis is performed under the assumption that all reactions are linear (first-order kinetics), and that all kinetic coefficients are equal.
In our analysis, the following factors are analyzed:
- The structure of the mechanism: is the mechanism cyclic or acyclic?
- Reversibility of reactions: are the reactions reversible or irreversible?
- The type of reactor in which the reactions occur: i.e., a batch reactor (BR), or a steady-state CSTR.
Special attention is paid to the concentration maxima, their times, and values.
3. Results
3.1. Irreversible Reactions
3.1.1. Acyclic Mechanism
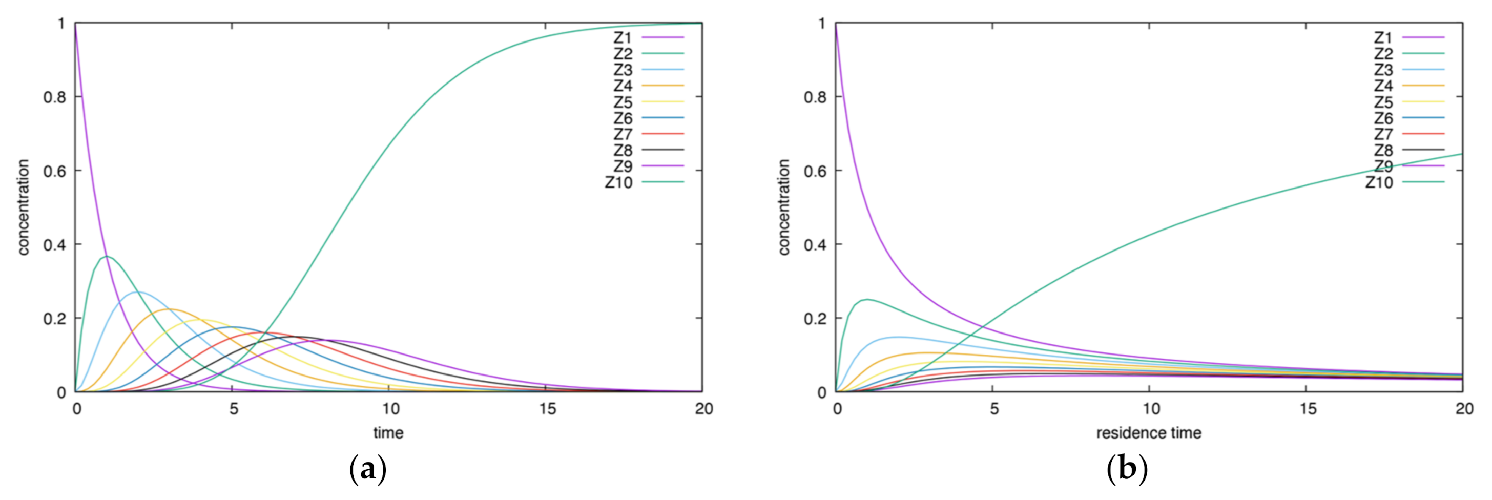
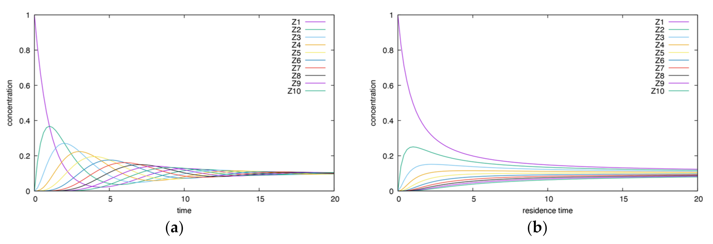
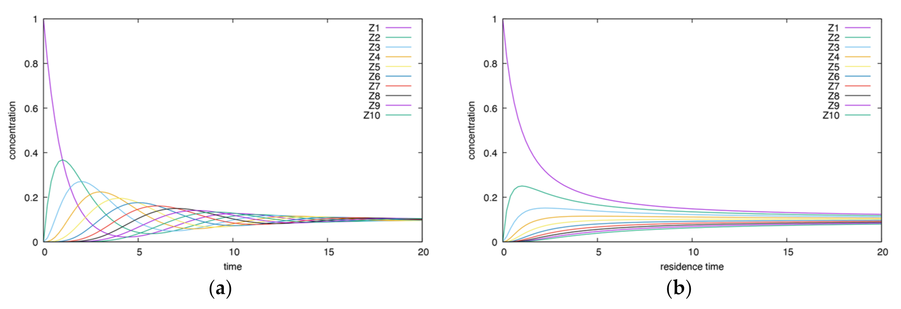
The analyzed acyclic mechanism is a set of consecutive first-order reactions. As mentioned, all kinetic coefficients are considered equal. This case was analyzed theoretically and justified experimentally for the propagation process in free radical polymerization [29,30,31]. This result is presented in Figure 1, where Z is the chemical substance, k is its number, is the characteristic root, and denotes the multiplicity of the root.
In this equation, the evolutions start at , .
It is shown that in a batch reactor (BR), using the mathematical convention that , even when
and for , intersects at in the latter’s maximum, whereas in a CSTR,
.
Figure 1.
Evolutions in a BR (a) and in a CSTR (b) of the acyclic irreversible mechanism, .
Figure 1.
Evolutions in a BR (a) and in a CSTR (b) of the acyclic irreversible mechanism, .

The following features of transient concentration trajectories in batch reactor (BR) were found:
Obviously, the initial and final substance concentrations were decreasing and increasing, respectively. The final substance curve grew to the limit value 1.
The area under each concentration curve was 1.
The sequence of dependencies was characterized by an upper envelope; the lower one was absent.
The (k − 1)th “c–t” trajectory intersected the kth trajectory at the point of the extremum. This interesting fact is a generalization of the similar result obtained previously for the two-step consecutive irreversible reaction with equal kinetic coefficients for both reactions [32]:
The concentration maximum in time was reached, corresponding to the equation , i.e., at dimensionless time units.
As mentioned, each curve intersects the next one at its maximum. In view of the kinetic equation , the value of the maximum of is given by: , which in view of Stirling’s asymptotic formula for the factorial, is roughly:
The envelope of the dependencies is parametrized by
The Gamma function and its logarithmic derivative that occur here are defined by
Comparing the features of the CSTR dependencies with the similar ones obtained in the BR, it can be concluded:
- The height and time of maxima for CSTR dependencies are smaller than for BR ones.
- In the CSTR, all dependencies enclose each other, except for the final product curve, which increases.
3.1.2. Cyclic Mechanism
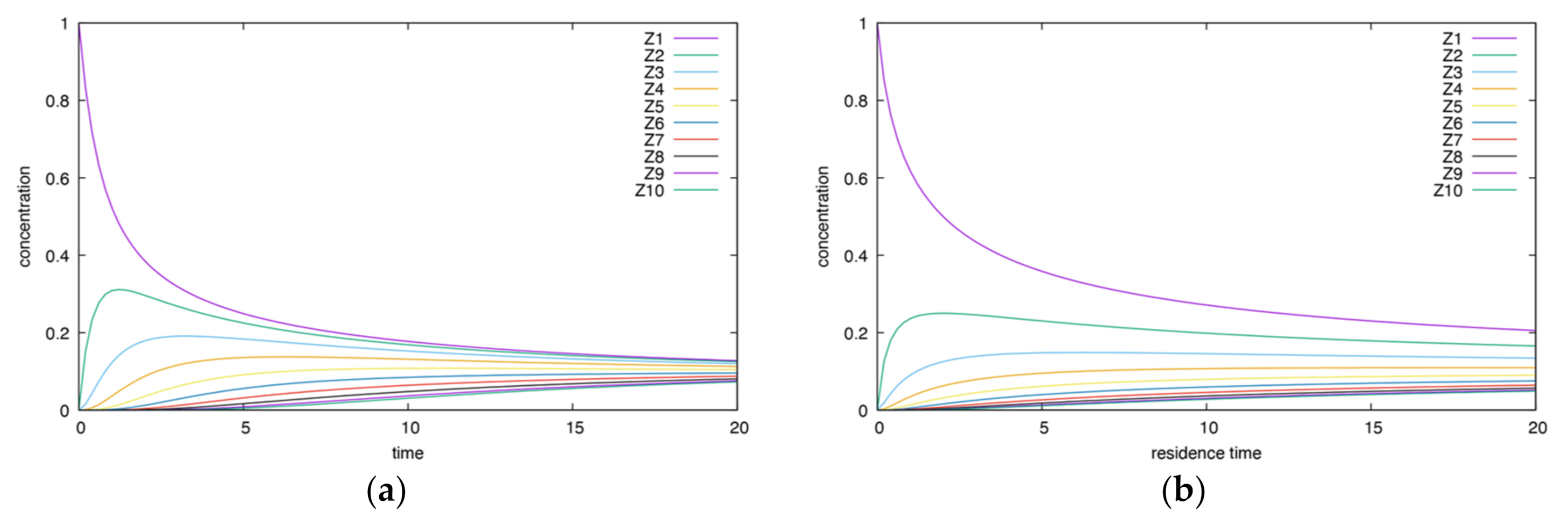
This mechanism (11) (see below) can be interpreted as the simplest catalytic mechanism of the complex reaction that occurs in the open system (the single-route with linear mechanism). Kinetic coefficients of this mechanism can be considered as apparent ones, which can include concentrations of other substances as constant parameters. Rigorously, for the batch reactor, the cyclic reversible mechanism is valid only in some temporal domain. The result of our analysis is presented in Figure 2.
Figure 2.
Evolutions in a BR (a) and in a CSTR (b) of the cyclic irreversible mechanism, .
In a BR,
whereas in a CSTR,
The obtained results can be used for estimating the kinetic coefficient (‘the average value’).
The findings in the BR and CSTR experiments were:
- Different from the acyclic case, both the BR and CSTR dependencies are characterized by the final value.
- BR dependencies exhibit the undershoot but CSTR dependencies do not.
- BR curves exhibit damped oscillations caused by imaginary characteristic roots. The CSTR dependencies approach the final value in a monotonic way.
- The property of the intersections of BR dependencies is similar to the previous acyclic case. The CSTR curves do not exhibit these intersections, similarly to the previous case as well.
- In the BR, both upper and lower envelopes are present. In the CSTR, such envelopes are absent.
3.2. Reversible Reactions
3.2.1. Single Reversible Reaction (Racemization)
A reasonable example of the reversible mechanism with equal kinetic parameters is racemization, i.e., a reversible transformation of one enantiomer into the other.
In this single reaction, the equilibrium constant is 1 at every temperature due to the symmetry of enantiomer molecules (see Breveglieri and Mazzotti, 2019 [33]), and, obviously, the forward and reverse kinetic coefficients are equal, = k.
Consequently, the equilibrium concentrations of two enantiomers are equal,
where and are equilibrium concentrations of the enantiomers S and R, respectively; is the total amount of the enantiomer: = +
It can be written as follows:
It is easy to show that the non-steady change of S-enantiomer is presented as:
where is the initial concentration of S-enantiomer. If the initial concentration of S-enantiomer is equal to .
In fact, it is the simplest example of the egalitarian kinetic model for the reversible reaction.
3.2.2. Multiple Reversible Reactions with Equal Equilibrium Constants
As mentioned previously, the classical principle of ‘equal reactivity’ was proposed by Paul Flory for multiple reactions of polymerization in 1953 [19]. Two years later, in 1955, Heckmans et al. [20] expressed this principle as a statement on the equality of equilibrium constants for the sequence of polymerization steps.
Regarding other possible examples of kinetic models for multiple reversible reactions with equal equilibrium parameters, one can mention:
- Kinetic models of isotope exchange in the vicinity of chemical equilibrium.
In these models, for every step of the mechanism, the forward and reverse kinetic coefficients of isotope exchange are equal to the forward and reverse reaction rate under the equilibrium conditions, respectively. This is based on the principle of detailed equilibrium. Therefore, for all reactions, the apparent equilibrium constant is equal 1.
- 2.
- Kinetic models of complex racemization reactions.
To our knowledge, in the literature there are no examples of complex racemization reactions with more than two enantiomers. However, from the general perspective, such complex reactions and corresponding models should be considered.
Consequently, in such complex reactions, all kinetic coefficients for both forward and reverse reactions are equal.
4. Discussion and Conclusions
Summing up, in the literature on polymerization, two principles have been formulated:
- Within the Flory’s paradigm, the equilibrium constants are considered equal for some series of reversible chemical reactions.
- The kinetic parameters of forward reactions are considered equal for all irreversible steps of some chemical sequences, e.g., the kinetic parameters of radical polymerization, homopolymerization, etc.
These two principles are basic cornerstones of ‘egalitarian kinetics’ that distinguish it from the traditional ‘hierarchical kinetics’. They can be applied to other areas of chemistry and chemical/biochemical engineering with large sequences of chemical reactions, e.g., for describing biochemical networks, aerosol processes, etc.
Moreover, it is reasonable to discuss the possibility of generalizing or modifying these principles.
Two questions arise:
- Is it possible to formulate and apply an additional principle in accordance with which all kinetic parameters for reverse reactions will be equal as well? In this case, the modified Bronsted-Evans-Polanyi relationship can be used.
- Is it possible, in some cases, to use a strong simplification of all equal kinetic parameters, both forward and reverse?
This simplification can be used for obtaining simple estimates of steady-state and non-steady-state characteristics of kinetic behavior. The corresponding results both for acyclic and cyclic mechanisms are presented in Appendix A.
These questions will be explored further and answered in our future studies.
Author Contributions
Conceptualization, G.Y., D.C. and G.M.; methodology, D.C.; software, D.C. and Y.X.; validation, G.Y., G.M. and D.C.; formal analysis, D.C.; investigation, G.Y.; resources, G.Y. and D.C.; writing—original draft preparation, G.Y. and Y.X.; writing—review and editing, G.Y., D.C. and Y.X.; visualization, D.C.; supervision, G.Y. and G.M. All authors have read and agreed to the published version of the manuscript.
Funding
This research received no external funding.
Institutional Review Board Statement
Not applicable.
Informed Consent Statement
Not applicable.
Data Availability Statement
Not applicable.
Conflicts of Interest
The authors declare no conflict of interest.
Appendix A
Analysis of kinetic models in which all kinetic parameters are equal.
Appendix A.1. Acyclic Mechanism
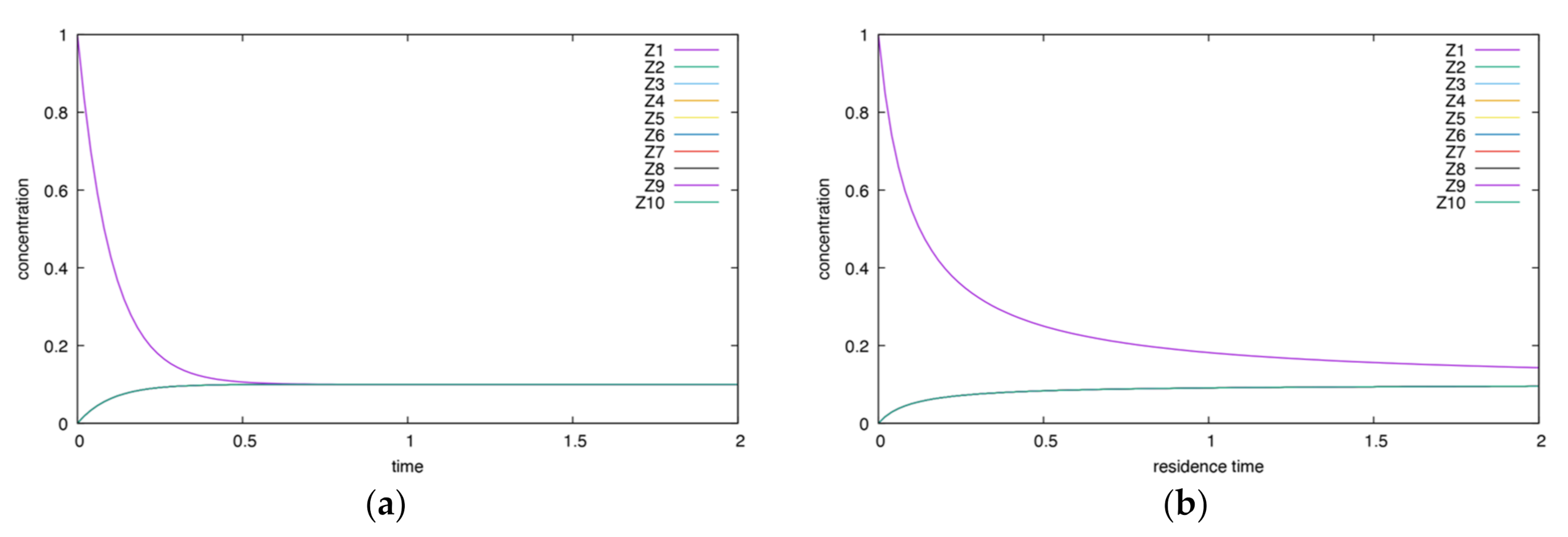
The result is presented in Figure A1.
Figure A1.
Evolutions in a BR (a) and in a CSTR (b) of the acyclic reversible mechanism, .
Figure A1.
Evolutions in a BR (a) and in a CSTR (b) of the acyclic reversible mechanism, .

Findings:
- The height and time of maxima for CSTR are smaller than for BR.
- Unlike the corresponding irreversible case, the final state is not zero. For both the BR and CSTR, the final state is the same.
- Both intersections and oscillations are absent.
Generally, in this case, the dynamic behavior is simpler than for the corresponding irreversible case.
Appendix A.2. Cyclic Mechanism
If is even,
if is odd,
The result is presented in Figure A2.
Figure A2.
Evolutions in a BR (a) and in a CSTR (b) of the cyclic reversible mechanism, .
Figure A2.
Evolutions in a BR (a) and in a CSTR (b) of the cyclic reversible mechanism, .

Findings:
- The height and time of maxima for the CSTR are smaller than for the BR.
- The behavior is less complex than for the corresponding irreversible case.
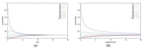
Appendix A.3. Full Graph
The full graph mechanism is the mechanism in which all substances are interlinked by chemical transformations.
In a batch reactor (BR),
whereas in a CSTR,
The result is presented in Figure A3.
Figure A3.
Evolutions in a BR (a) and in a CSTR (b) of the full mechanism, . The concentrations of Z2 to Z10 coincide.
Figure A3.
Evolutions in a BR (a) and in a CSTR (b) of the full mechanism, . The concentrations of Z2 to Z10 coincide.

The finding of the full connectivity graph is that there is no maximum but monotone striving towards the limit.
References
- Marin, G.; Yablonsky, G.; Constales, D. Kinetics of Chemical Reactions: Decoding Complexity, 2nd ed.; John Wiley–VCH: Weinheim, Germany, 2019; 464p. [Google Scholar]
- Bodenstein, M. Eine Theorie der photochemischen Reaktionsgeschwindigkeiten. Z. Phys. Chem. 1913, 85, 329–397. [Google Scholar] [CrossRef]
- Chapman, D.L.; Underhill, L.K. LV—The interaction of chlorine and hydrogen. The influence of mass. J. Chem. Soc. Trans. 1913, 103, 496–508. [Google Scholar] [CrossRef]
- Christiansen, J.A. The elucidation of reaction mechanisms by the method of intermediates in quasi-stationary concentrations. In Advances in Catalysis; Frankenburg, W.G., Komarewsky, V.I., Rideal, E.K., Eds.; Academic Press: Cambridge, MA, USA, 1953; Volume 5, pp. 311–353. [Google Scholar]
- Michaelis, L.; Menten, M. Die Kinetik der Invertinwirkung. Biochem. Z. 1913, 49, 333–369. [Google Scholar]
- Gorban, A.N.; Shahzad, M. The Michaelis-Menten-Stueckelberg Theorem. Entropy 2011, 13, 966–1019. [Google Scholar] [CrossRef]
- Briggs, G.E.; Haldane, J.B.S. A Note on the Kinetics of Enzyme Action. Biochem. J. 1925, 19, 338–339. [Google Scholar] [CrossRef]
- Tikhonov, A.N. Systems of differential equations containing small parameters in the derivatives. Matematicheskii Sbornik 1952, 31, 575–586. [Google Scholar]
- Sayasov, Y.A.; Vasil’eva, A.B. Semenov-Bodenstein’s method of quasi-steady-state concentrations: Justification and applicability to the gas chain reaction. Zh. Fiz. Khim. 1955, 29, 802–810. [Google Scholar]
- Vasilieva, A.B. Asymptotic Expansion for Solutions of Singularly Perturbed Equations; Nauka: Moscow, Russia, 1973. [Google Scholar]
- Tikhonov, A.N.; Sossinskij, A.B.; Vasil’eva, A.B.; Sveshnikov, A.G. Differential Equations; Springer: Berlin/Heidelberg, Germany, 1985. [Google Scholar]
- Bowen, J.; Acrivos, A.; Oppenheim, A. Singular perturbation refinement to quasi-steady state approximation in chemical kinetics. Chem. Eng. Sci. 1963, 18, 177–188. [Google Scholar] [CrossRef]
- Heineken, F.; Tsuchiya, H.; Aris, R. On the mathematical status of the pseudo-steady state hypothesis of biochemical kinetics. Math. Biosci. 1967, 1, 95–113. [Google Scholar] [CrossRef]
- Yablonskii, G.S.; Bykov, V.I.; Gorban, A.N.; Elokhin, V.I. Kinetic models of catalytic reactions. In Comprehensive Chemical Kinetics; Compton, R.G., Ed.; Elsevier: Amsterdam, The Netherlands, 1991; Volume 32, 396p. [Google Scholar]
- Yablonskii, G.S.; Bykov, V.I.; Gorban, A.N. Kinetic Models of Catalytic Reactions; Nauka: Novosibirsk, Russia, 1983; 254p. (In Russian) [Google Scholar]
- Gorban, A.; Radulescu, O.; Zinovyev, A. Asymptotology of chemical reaction networks. Chem. Eng. Sci. 2010, 65, 2310–2324. [Google Scholar] [CrossRef]
- Gorban, A.; Karlin, I.V. Method of invariant manifold for chemical kinetics. Chem. Eng. Sci. 2003, 58, 4751–4768. [Google Scholar] [CrossRef]
- Gorban, A. Model reduction in chemical dynamics: Slow invariant manifolds, singular perturbations, thermodynamic estimates, and analysis of reaction graph. Curr. Opin. Chem. Eng. 2018, 21, 48–59. [Google Scholar] [CrossRef]
- Flory, P.J. Principles of Polymer Chemistry; Cornell University Press: Ithaca, NY, USA, 1953; 688p. [Google Scholar]
- Hermans, P.H.; Heikens, D.; Van Velden, P.F. A direct analytical test of the Flory-Schulz distribution in nylon 6 type equilibrium polymers. Preliminary communication. J. Polym. Sci. 1955, 16, 451–457. [Google Scholar] [CrossRef]
- O’Driscoll, K.F.; Mahabadi, H.K. Spatially intermittent polymerization. J. Polym. Sci. Polym. Chem. Ed. 1976, 14, 869–881. [Google Scholar] [CrossRef]
- Yamada, B.; Kageoka, M.; Otsu, T. ESR study on radical polymerization of styrene. Polym. Bull. 1992, 28, 75–80. [Google Scholar] [CrossRef]
- Moad, G.; Solomon, D.H. The Chemistry of Free Radical Polymerization; Elsevier Science: Amsterdam, The Netherlands, 1995; pp. 220–222. [Google Scholar]
- Boudart, M. Kinetics of Chemical Processes; Elsevier BV: Amsterdam, The Netherlands, 1991; p. 262. [Google Scholar]
- Temkin, M.I. Rate relaxation in a two-step catalytic reaction. Kinet. Katal. 1976, 17, 1095–1099. [Google Scholar]
- Cheresiz, V.M.; Yablonskii, G.S. Estimation of Relaxation Times for Chemical Kinetic Equations. React. Kinet. Catal. Lett. 1982, 19, 69–73. [Google Scholar]
- Cheresiz, V.M.; Yablonskii, G.S. Four Types of Relaxation in Chemical Kinetics (Linear Case). React. Kinet. Catal. Lett. 1984, 24, 49–50. [Google Scholar]
- Gorban, A.N.; Jarman, N.; Steur, E.; Van Leeuwen, C.; Tyukin, I.Y. Leaders Do Not Look Back, or Do They? Math. Model. Nat. Phenom. 2015, 10, 212–231. [Google Scholar] [CrossRef][Green Version]
- Heuts, J.P.A.; Russell, G.T.; Smith, G.B.; van Herk, A.M. The importance of chain-length dependent kinetics in free-radical polymerization: A preliminary guide. Macromol. Symp. 2007, 248, 12–22. [Google Scholar] [CrossRef]
- Johan, P.A.H.; Gregory, T.R. The nature of the chain-length dependence of the propagation rate coefficient and its effect on the kinetics of free-radical polymerization. Small-molecule studies. Eur. Polym. J. 2006, 42, 3–20. [Google Scholar]
- Ehlers, F.; Barth, J.; Vana, P. Fundamentals of Controlled/Living Radical Polymerization; The Royal Society of Chemistry: London, UK, 2013; 364p. [Google Scholar]
- Yablonsky, G.; Constales, D.; Marin, G. Coincidences in chemical kinetics: Surprising news about simple reactions. Chem. Eng. Sci. 2010, 65, 6065–6076. [Google Scholar] [CrossRef]
- Breveglieri, B.; Mazzotti, M. Role of Racemization Kinetics in the Deracemization Process via Temperature Cycles. Cryst. Growth Des. 2019, 19, 3551–3558. [Google Scholar] [CrossRef]
Publisher’s Note: MDPI stays neutral with regard to jurisdictional claims in published maps and institutional affiliations. |
© 2021 by the authors. Licensee MDPI, Basel, Switzerland. This article is an open access article distributed under the terms and conditions of the Creative Commons Attribution (CC BY) license (https://creativecommons.org/licenses/by/4.0/).
