Sizing Procedure for System Hybridization Based on Experimental Source Modeling for Electric Vehicles
Abstract
:1. Introduction
1.1. Sources for Electric Vehicle
1.2. Sizing
1.3. The Gap
2. Energy Unit Modeling
2.1. ESS Modeling
2.2. FC Modeling
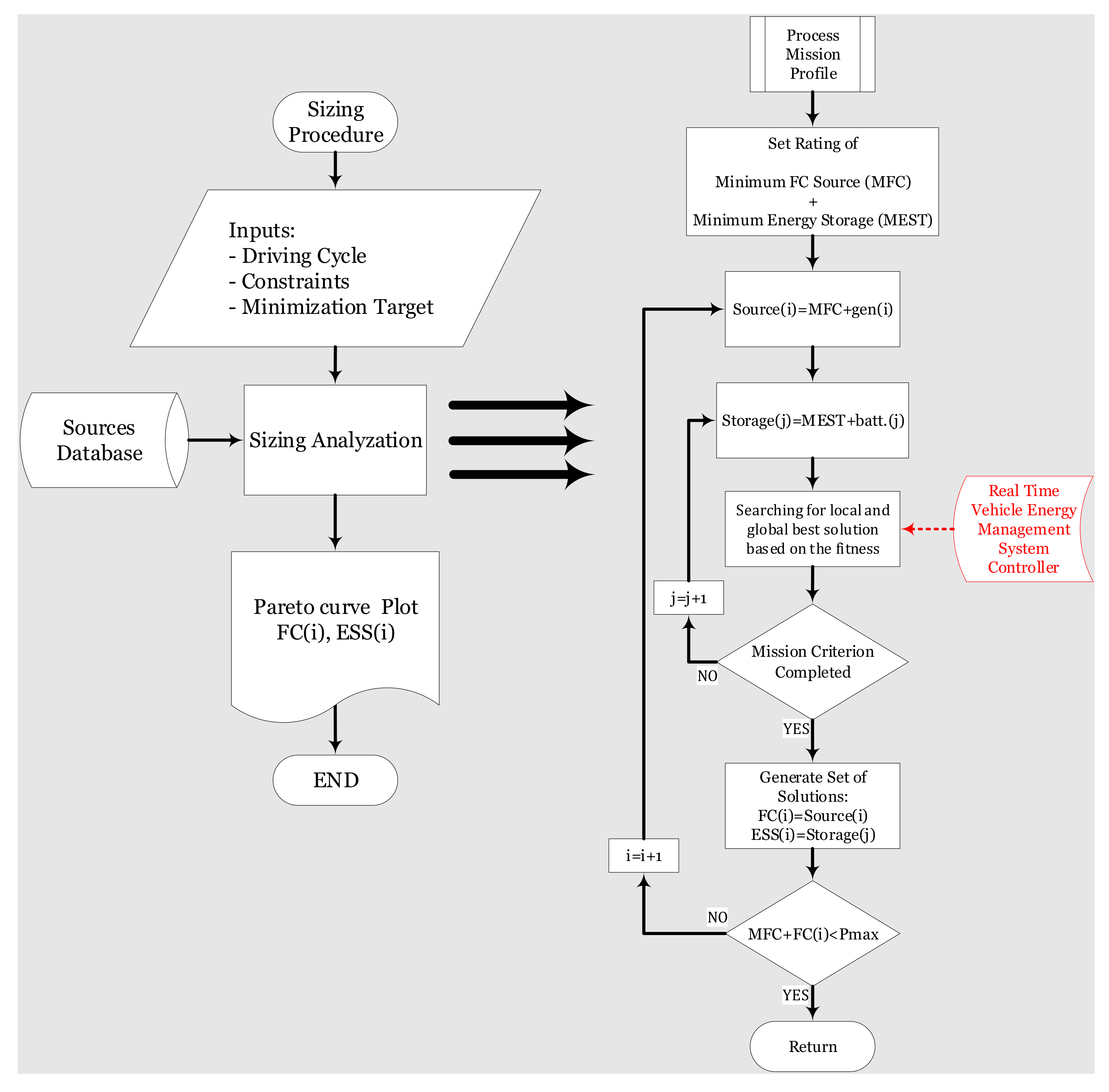
3. Sizing Procedure
4. Design Example
5. Conclusions
Author Contributions
Funding
Institutional Review Board Statement
Informed Consent Statement
Data Availability Statement
Conflicts of Interest
Abbreviations
| AC | alternate current. |
| Ampere hour. | |
| DC | direct current. |
| DoD | depth of discharge |
| ESS internal voltage | |
| ESS internal voltage | |
| initial ESS energy | |
| ESS internal energy losses | |
| internal momentary ESS energy | |
| EMSC | energy management system controller |
| ES | energy source |
| ESS | energy storage system |
| FC | fuel-cell |
| H2 | hydrogen |
| inspected battery current | |
| internal-combustion engine | |
| ESS supplied current | |
| FC supplied current | |
| normalized FC supplied current | |
| current—voltage | |
| LFR | loss-free resistor |
| Li-ion | Lithium-Ion |
| MES | minimum energy source |
| MFC | minimum fuel consumption |
| MEST | minimum energy storage |
| MEP | maximum efficient point |
| MPP | maximum power point |
| power value of ESS | |
| generator power | |
| present load power | |
| proton exchange membrane | |
| fuel cell power | |
| power—voltage | |
| actual capacity | |
| initial ESS capacity | |
| ESS minimal capacity | |
| momentary capacity value | |
| ESS nominal capacity | |
| internal resistance of ESS | |
| SFC | specific fuel consumption |
| SoC | state of charge |
| battery internal voltage | |
| external voltage value | |
| Wh | watt hour |
References
- Manowska, A.; Nowrot, A. The importance of heat emission caused by global energy production in terms of climate impact. Energies 2019, 12, 3069. [Google Scholar] [CrossRef] [Green Version]
- Rokicki, T.; Perkowska, A. Diversity and changes in the energy balance in EU countries. Energies 2021, 14, 1098. [Google Scholar] [CrossRef]
- Asoulinezhad, E.; Taghizadeh-Hesary, F.; Taghizadeh-Hesary, F. How is mortality affected by fossil fuel consumption, CO2 emissions and economic factors in CIS region? Energies 2020, 13, 2255. [Google Scholar] [CrossRef]
- Aichberger, C.; Jungmeier, G. Environmental life cycle impacts of automotive batteries based on a literature review. Energies 2020, 13, 6345. [Google Scholar] [CrossRef]
- Bagwe, R.M.; Byerly, A.; dos Santos, E.C., Jr.; Ben-Miled, Z. Adaptive rule-based energy management strategy for a parallel HEV. Energies 2019, 12, 4472. [Google Scholar] [CrossRef] [Green Version]
- Aharon, I.; Shmilovitz, D.; Kuperman, A. Multimode power processing interface for FC range extender in battery powered vehicle. Appl. Energy 2017, 204, 572–581. [Google Scholar] [CrossRef]
- Aharon, I.; Kuperman, A. Topological overview of powertrains for battery-powered vehicles with range extenders. IEEE Trans. Power Electron. 2011, 26, 868–876. [Google Scholar] [CrossRef]
- Tran, D.-D.; Vafaeipour, M.; Baghdadi, M.E.; Barrero, R.; Hegazy, O. Thorough state-of-the-art analysis of electric and hybrid vehicle powertrains: Topologies and integrated energy management strategies. Renew. Sustain. Energy Rev. 2019, 119, 109596. [Google Scholar] [CrossRef]
- Jung, S.; Jeong, H. Extended kalman filter-based state of charge and state of power estimation algorithm for unmanned aerial vehicle li-po battery packs. Energies 2017, 10, 1237. [Google Scholar] [CrossRef] [Green Version]
- Junaid, A.B.; Konoiko, A.; Zweiri, Y.; Sahinkaya, M.N.; Seneviratne, L. Autonomous wireless self-charging for multi-rotor unmanned aerial vehicles. Energies 2017, 10, 803. [Google Scholar] [CrossRef]
- Bataller-Planes, E.; Lapena-Rey, N.; Mosquera, J.; Orti, F.; Oliver, J.; Garcia, O.; Moreno, F.; Portilla, J.; Torroja, Y.; Vasic, M.; et al. Power balance of a hybrid power source in a power plant for a small propulsion aircraft. IEEE Trans. Power Electron 2009, 24, 2856–2866. [Google Scholar] [CrossRef]
- Mendez, A.; Leo, T.J.; Herreros, M.A. Current state of technology of FC power systems for autonomous underwater vehicles. Energies 2014, 7, 4676–4693. [Google Scholar] [CrossRef] [Green Version]
- Tang, W.; Roman, D.; Dickie, R.; Robu, V.; Flynn, D. Prognostics and health management for the optimization of marine hybrid energy systems. Energies 2020, 13, 4676. [Google Scholar] [CrossRef]
- Mutarraf, M.U.; Terriche, Y.; Niazi, K.A.K.; Khan, F.; Vasquez, J.C.; Guerrero, J.M. Control of hybrid die-sel/PV/battery/ultra-capacitor systems for future shipboard microgrids. Energies 2019, 12, 3460. [Google Scholar] [CrossRef] [Green Version]
- Prajwowski, K.; Golebiewski, W.; Lisowski, M.; Abramek, K.F.; Galdynski, D. Modeling of working machines synergy in the process of the hybrid electric vehicle acceleration. Energies 2020, 13, 5818. [Google Scholar] [CrossRef]
- Niestrój, R.; Rogala, T.; Skarka, W. An energy consumption model for designing an AGV energy storage system with a PEMFC Stack. Energies 2020, 13, 3435. [Google Scholar] [CrossRef]
- Kaloun, A.; Brisset, S.; Ogier, M.; Ahmed, M.; Vincent, R. Comparison of cycle reduction and model reduction strategies for the design optimization of hybrid powertrains on driving cycles. Energies 2021, 14, 948. [Google Scholar] [CrossRef]
- Dobrucky, B.; Kascak, S.; Frivaldsky, M.; Prazenica, M. Determination and compensation of non-active torques for parallel HEV using PMSM/IM motor(s). Energies 2021, 14, 2781. [Google Scholar] [CrossRef]
- Rohr, A.; Jauch, C. Software-in-the-loop simulation of a gas-engine for the design and testing of a wind turbine emulator. Energies 2021, 14, 2898. [Google Scholar] [CrossRef]
- Cahyanti, M.N.; Doddapaneni, T.R.K.C.; Madissoo, M.; Pärn, L.; Virro, I.; Kikas, T. Torrefaction of Agricultural and wood waste: Comparative analysis of selected fuel characteristics. Energies 2021, 14, 2774. [Google Scholar] [CrossRef]
- Mergl, V.; Pandur, Z.; Klepárník, J.; Kopseak, H.; Bačić, M.; Šušnjar, M. Technical solutions of forest machine hybridization. Energies 2021, 14, 2793. [Google Scholar] [CrossRef]
- Nondudule, Z.; Chamier, J.; Chowdhury, M. Effect of stratification of cathode catalyst layers on durability of proton ex-change membrane FCs. Energies 2021, 14, 2975. [Google Scholar] [CrossRef]
- Bystrom, M.; Kaiser, S.; Kopansky, A. Soft source decoding with applications. IEEE Trans. Circuits Syst. Video Technol. 2001, 10, 1108–1120. [Google Scholar] [CrossRef]
- Kuperman, A.; Aharon, I. Battery–ultracapacitor hybrids for pulsed current loads: A review. Renew. Sust. Energy Rev. 2011, 11, 981–992. [Google Scholar] [CrossRef]
- Muñoz, J.-G.; Gallo, G.; Angulo, F.; Osorio, G. Slope compensation design for a peak current-mode controlled boost-flyback converter. Energies 2018, 11, 3000. [Google Scholar] [CrossRef] [Green Version]
- Liu, X.; Sun, Y.; He, Y.; Zheng, X.; Zeng, G.; Zhang, J. Battery equalization by fly-back transformers with inductance, capacitance and diode absorbing circuits. Energies 2017, 10, 1482. [Google Scholar] [CrossRef] [Green Version]
- Zhang, X.; Min, R.; Zhang, D.; Wang, Y. An optimized sensorless charge balance controller based on a damped current model for flyback converter operating in DCM. Energies 2018, 11, 3478. [Google Scholar] [CrossRef] [Green Version]
- Saad, M.; Alarcón, E. Insights into dynamic tuning of magnetic-resonant wireless power transfer receivers based on switch-mode gyrators. Energies 2018, 11, 453. [Google Scholar] [CrossRef] [Green Version]
- Bonache-Samaniego, R.; Olalla, C.; Valderrama-Blavi, H.; Martínez-Salamero, L. Analysis and design of self-oscillating resonant converters with loss-free resistor characteristics. Energies 2020, 13, 3743. [Google Scholar] [CrossRef]
- Singer, S.; Ozeri, S.; Shmilovitz, D. A pure realization of loss-free resistor. IEEE Trans. Circuits Syst. I Regul. Pap. 2004, 51, 1639–1647. [Google Scholar] [CrossRef]
- Geng, B.; Mills, J.K.; Sun, D. Combined power management/design optimization for a FC/battery plug-in hybrid electric vehicle using multi-objective particle swarm optimization. Int. J. Automot. Technol. 2014, 15, 645–654. [Google Scholar] [CrossRef]
- Fletcher, T.; Ebrahimi, K. The effect of FC and battery size on efficiency and cell lifetime for an L7e FC hybrid vehicle. Energies 2020, 13, 5889. [Google Scholar] [CrossRef]
- Raga, C.; Barrado, A.; Miniguano, H.; Lazaro, A.; Quesada, I.; Martin-Lozano, A. Analysis and sizing of power distribution architectures applied to FC based vehicles. Energies 2018, 11, 2597. [Google Scholar] [CrossRef] [Green Version]
- Hou, C.; Wang, H.; Ouyang, M. Battery sizing for plug-in hybrid electric vehicles in Beijing: A TCO model based analysis. Energies 2014, 7, 5374–5399. [Google Scholar] [CrossRef] [Green Version]
- Komorska, I.; Puchalski, A.; Niewczas, A.; Ślęzak, M.; Szczepański, T. Adaptive driving cycles of EVs for reducing energy consumption. Energies 2021, 14, 2592. [Google Scholar] [CrossRef]
- EPA—United States Environmental Protection Agency, Dynamometer Drive Schedules. Available online: https://www.epa.gov/vehicle-and-fuel-emissions-testing/dynamometer-drive-schedules (accessed on 10 May 2021).
- Arun, P.; Banerjee, R.; Bandyopadhyay, S. Optimum sizing of battery-integrated diesel generator for remote electrification through design-space approach. Energy 2008, 33, 1155–1168. [Google Scholar] [CrossRef]
- Zhang, B.; Guo, S.; Zhang, X.; Xue, Q.; Teng, L. Adaptive smoothing power following control strategy based on an optimal efficiency map for a hybrid electric tracked vehicle. Energies 2020, 13, 1893. [Google Scholar] [CrossRef]
- He, G.; Chen, Q.; Kang, C.; Xia, Q. Optimal operating strategy and revenue estimates for the arbitrage of a vanadium redox flow battery considering dynamic efficiencies and capacity loss. IET Gener. Transm. Distrib. 2016, 10, 1278–1285. [Google Scholar] [CrossRef]
- Zhang, J.; Wang, P.; Liu, Y.; Cheng, Z. Variable-order equivalent circuit modeling and state of charge estimation of lithium-ion battery based on electrochemical impedance spectroscopy. Energies 2021, 14, 769. [Google Scholar] [CrossRef]
- Shi, T.; Yang, H.; Zhang, N.; Hua, G. Research on verification method of electromechanical transient simulation model of battery energy storage system. In Proceedings of the 2020 Asia Energy and Electrical Engineering Symposium (AEEES), Chengdu, China, 29–30 May 2020; pp. 767–770. [Google Scholar]
- Madani, S.S.; Schaltz, E.; Knudsen Kær, S. An electrical equivalent circuit model of a lithium titanate oxide battery. Batteries 2019, 5, 31. [Google Scholar] [CrossRef] [Green Version]
- He, H.; Xiong, R.; Fan, J. Evaluation of lithium-ion battery equivalent circuit models for state of charge estimation by an experimental approach. Energies 2011, 4, 582–598. [Google Scholar] [CrossRef]
- Mevawalla, A.; Panchal, S.; Tran, M.-K.; Fowler, M.; Fraser, R. Mathematical heat transfer modeling and experimental val-idation of lithium-ion battery considering: Tab and Surface temperature, separator, electrolyte resistance, anode-cathode irreversible and reversible heat. Batteries 2020, 6, 61. [Google Scholar] [CrossRef]
- Salameh, Z.M.; Casacca, M.A.; Lynch, W.A. A mathematical model for lead-acid batteries. IEEE Trans. Energy Convers. 1992, 7, 93–98. [Google Scholar] [CrossRef]
- Lin, X. Theoretical analysis of battery SoC estimation errors under sensor bias and variance. IEEE Trans. Ind. Electron. 2018, 65, 7138–7148. [Google Scholar] [CrossRef]
- Biswas, B.N.; Chatterjee, S.; Mukherjee, S.P.; Pal, S. A discussion on Euler method: A review. Electron. J. Math. Anal. Appl. 2013, 1, 294–317. [Google Scholar]
- Strahl, S.; Husar, A.; Riera, J. Experimental study of hydrogen purge effects on performance and efficiency of an open-cathode Proton Exchange Membrane fuel cell system. J. Power Sources 2014, 248, 474–482. [Google Scholar] [CrossRef] [Green Version]
- Amar, N.; Shmaryahu, A.; Coletti, M.; Aharon, I. Sizing procedure for system hybridization based on experimental source modeling in grid application. Energies 2021, 14, 4685. [Google Scholar] [CrossRef]
- Horizon Fuel Cell Technologies Homepage. Available online: https://www.horizonfuelcell.com (accessed on 1 June 2021).
- Arpaia, P.; Clemente, F.; Rapone, M.; Romanucci, C. Evolutionary pattern recognition for measurement of vehicle emission factors in critical driving conditions. In Proceedings of the XVIII IMEKO World Congress 2006: Metrology for a Sustainable Development, Rio de Janeiro, Brazil, 17–22 September 2006; p. 3. [Google Scholar]



















Publisher’s Note: MDPI stays neutral with regard to jurisdictional claims in published maps and institutional affiliations. |
© 2021 by the authors. Licensee MDPI, Basel, Switzerland. This article is an open access article distributed under the terms and conditions of the Creative Commons Attribution (CC BY) license (https://creativecommons.org/licenses/by/4.0/).
Share and Cite
Shmaryahu, A.; Amar, N.; Ivanov, A.; Aharon, I. Sizing Procedure for System Hybridization Based on Experimental Source Modeling for Electric Vehicles. Energies 2021, 14, 5275. https://doi.org/10.3390/en14175275
Shmaryahu A, Amar N, Ivanov A, Aharon I. Sizing Procedure for System Hybridization Based on Experimental Source Modeling for Electric Vehicles. Energies. 2021; 14(17):5275. https://doi.org/10.3390/en14175275
Chicago/Turabian StyleShmaryahu, Aaron, Nissim Amar, Alexander Ivanov, and Ilan Aharon. 2021. "Sizing Procedure for System Hybridization Based on Experimental Source Modeling for Electric Vehicles" Energies 14, no. 17: 5275. https://doi.org/10.3390/en14175275
APA StyleShmaryahu, A., Amar, N., Ivanov, A., & Aharon, I. (2021). Sizing Procedure for System Hybridization Based on Experimental Source Modeling for Electric Vehicles. Energies, 14(17), 5275. https://doi.org/10.3390/en14175275

