Can Decarbonisation and Capacity Market Go Together? The Case Study of Poland
Abstract
:1. Introduction
- Specific features of electricity compared with other tradable commodities: As energy storage technologies are still costly, demand must be constantly balanced with supply.
- Low short-run price elasticity of demand: Lack of sufficient response of consumers to hourly price fluctuations.
- Increase in renewable capacity, mainly in wind and solar power generation units: Power in these units is generated at lower operating costs than in the case of conventional power plants. In favourable weather conditions, renewable electricity meets the real-time demand in priority. Consequently, the conventional generation units (coal- or gas-fired) generate losses, and market signals do not offer sufficient incentives to come to investment decisions.
- Price cap regulations: The price increase during periods of peak demand is administratively constrained. Therefore, fewer potential market signals occur in these periods than would be expected.
1.1. Capacity Market
1.2. Study Contributions
2. Materials and Methods
2.1. Methodology
- An energy only market (EOM) scenario, reflecting the operation of the energy market without a capacity remuneration mechanism.
- A capacity market (CM) scenario, reflecting the operation of a two-commodity market: the capacity market operates in parallel to the energy market.
- Individual power generation units: (i) centrally dispatched power generation units (coal-fired, gas-fired, hydro pumped storage) and (ii) centrally dispatched combined heat and power (CHP) plants with a generating capacity of more than 99 MW.
- Clustered by fuel type (hard coal-fired, lignite-fired, natural gas-fired, biomass, biogas, and other): (i) centrally dispatched CHPs with a generating capacity of 50–99 MW and below 49 MW, (ii) other public and industrial CHPs.
- Clustered by technology: (i) renewable generation (onshore, offshore, solar, hydro run-of-river), (ii) demand-side response (DSR), (iii) energy storage.
- Power demand in hourly intervals.
- Fuel prices (hard coal, lignite, natural gas, biomass, biogas, uranium).
- CO2 European Emission Allowances.
- Environmental charges for CO2, PM, SO2, and NOx emissions.
- Hourly generation profiles of CHP plants.
- Hourly generation profiles of the following technologies: onshore, offshore, solar, and hydro run-of-river.
- Value of Lost Load (VoLL).
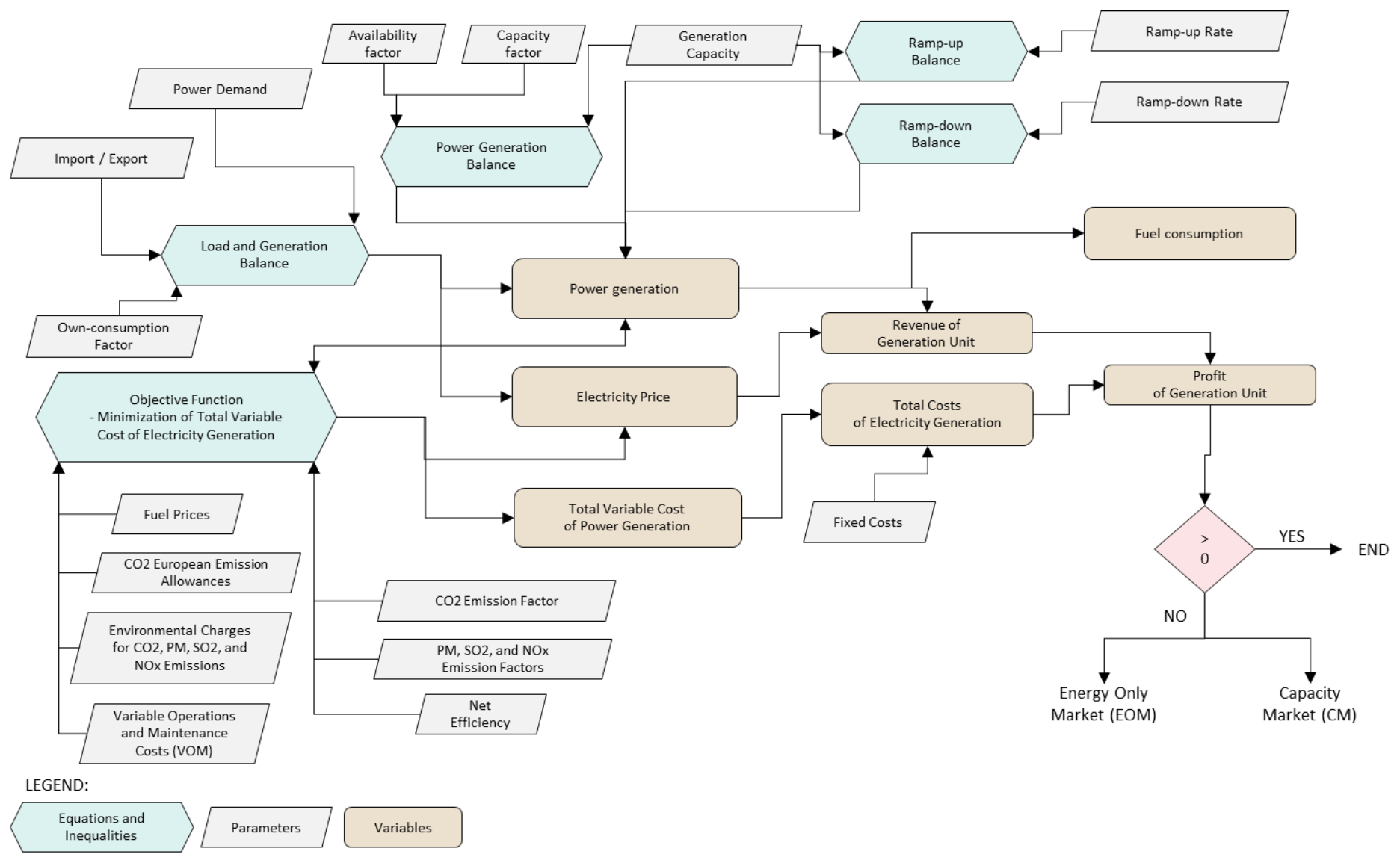
- Load and generation balance: Each hour, the power generation volume (decreased by the own-consumption factor) must be equal to the power demand increased by export and decreased by import.
- Power generation balance: Each hour, power generation units cannot generate more power than the product of their maximum generation capacity and availability factor.
- Ramp-up balance: Each hour, the increase in the power generation volume in the power generation unit (compared to the previous hour) cannot be greater than the product of maximum generation capacity and ramp-up rate.
- Ramp-down balance: Each hour, the decrease in the power generation volume in the power generation unit (compared to the previous hour) cannot be greater than the product of maximum generation capacity and ramp-down rate.
2.2. Scenario Assumptions
2.2.1. Energy Only Market (EOM)
2.2.2. Capacity Market (CM)
2.3. Mathematical Model
- The variable fuel cost, being the product of (i) the power generation by a unit or group of units at hour , (ii) the fuel price divided by the net electrical efficiency , and (iii) the duration .
- The variable environmental cost, being the product of (i) the power generation by a unit or group of units at hour , (ii) the emissions factor of pollutants or carbon dioxide , (iii) the environmental charges for emission of pollutants and carbon dioxide and the CO2 European Emission Allowances , and (iv) the duration .
- The variable operations and maintenance (VOM) cost, being the product of (i) the electricity generation by a unit or group of units at hour , (ii) the variable operation and maintenance cost , and (iii) the duration .
2.4. Input Data Assumptions
2.4.1. Power Demand
2.4.2. Import and Export
2.4.3. Power Generation Units
2.4.4. Fuel Prices
2.4.5. Environmental Charges
2.4.6. Capacity Market
2.4.7. Other Assumptions
3. Results and Discussion
- Coal-fired power generation capacity (Section 3.1).
- Electricity generation from coal-fired units (Section 3.2).
- Coal consumption for electricity generation (Section 3.3).
3.1. Coal-Fired Power Generation Capacity
3.2. Electricity Generation from Coal-Fired Units
3.3. Coal Consumption for Electricity Generation
3.3.1. Hard Coal Consumption
3.3.2. Lignite Consumption
3.4. Electricity Prices
4. Conclusions
Funding
Institutional Review Board Statement
Informed Consent Statement
Data Availability Statement
Acknowledgments
Conflicts of Interest
Abbreviations
| CHP | Combined Heat and Power |
| CM | Capacity Market |
| CRM | Capacity Remuneration Mechanism |
| DSR | Demand-Side Response |
| EESs | Energy Storage Systems |
| EDP | Economic Dispatch Problem |
| EOM | Energy Only Market |
| GHG | Greenhouse Gas |
| LP | Linear Programming |
| PHS | Pumped Hydro Storage |
| TSO | Transmission System Operator |
| VoLL | Value of Lost Load |
| VOM | Variable Operations and Maintenance |
Appendix A
References
- Kueppers, M.; Pineda, S.N.P.; Metzger, M.; Huber, M.; Paulus, S.; Heger, H.J.; Niessen, S. Decarbonization pathways of worldwide energy systems—Definition and modeling of archetypes. Appl. Energy 2021, 285, 116438. [Google Scholar] [CrossRef]
- Goldthau, A.; Sovacool, B.K. The uniqueness of the energy security, justice, and governance problem. Energy Policy 2012, 41, 232–240. [Google Scholar] [CrossRef]
- Zhang, X.; Löschel, A.; Lewis, J.; Zhang, D.; Yan, J. Emissions trading systems for global low carbon energy and economic transformation. Appl. Energy 2020, 279, 115858. [Google Scholar] [CrossRef]
- Pietzcker, R.C.; Osorio, S.; Rodrigues, R. Tightening EU ETS targets in line with the European Green Deal: Impacts on the decarbonization of the EU power sector. Appl. Energy 2021, 293, 116914. [Google Scholar] [CrossRef]
- Audoly, R.; Vogt-Schilb, A.; Guivarch, C.; Pfeiffer, A. Pathways toward zero-carbon electricity required for climate stabilization. Appl. Energy 2018, 225, 884–901. [Google Scholar] [CrossRef] [Green Version]
- Kamiński, J. The impact of liberalisation of the electricity market on the hard coal mining sector in Poland. Energy Policy 2009, 37, 925–939. [Google Scholar] [CrossRef]
- Bowring, J. Capacity Markets in PJM. Econ. Energy Environ. Policy 2013, 2, 47–65. [Google Scholar] [CrossRef] [Green Version]
- Kirschen, D.; Strbac, G. Fundamentals of Power System Economics, 2nd ed.; John Wiley & Sons Ltd.: Hoboken, NJ, USA, 2004. [Google Scholar]
- Bastos, J.P.; Cunha, G.; Barroso, L.A.; Aquino, T. Reliability mechanism design: An economic approach to enhance adequate remuneration and enable efficient expansion. Energy 2018, 158, 1150–1159. [Google Scholar] [CrossRef]
- Cramton, P.; Ockenfels, A.; Stoft, S. Capacity Market Fundamentals. Econ. Energy Environ. Policy 2013, 2, 27–46. [Google Scholar] [CrossRef] [Green Version]
- Komorowska, A. Capacity remuneration mechanisms: Classification and experiences. Polityka Energetyczna Energy Policy J. 2021, 24, 101–114. [Google Scholar] [CrossRef]
- ACER. Capacity Remuneration Mechanisms and the Internal Market for Electricity. 2013. Available online: https://documents.acer.europa.eu/Official_documents/Acts_of_the_Agency/Publication/CRMs%20and%20the%20IEM%20Report%20130730.pdf (accessed on 20 August 2021).
- Bhagwat, P. Security of Supply During the Energy Transition. The Role of Capacity Mechanisms. Ph.D. Thesis, Delft University of Technology, Delft, The Netherlands, 2016. [Google Scholar]
- Spees, K.; Newell, S.A.; Pfeifenberger, J.P. Capacity Markets—Lessons Learned from the First Decade. Econ. Energy Environ. Policy 2013, 2, 3–26. [Google Scholar] [CrossRef]
- Briggs, R.; Kleit, A.N. Resource adequacy reliability and the impacts of capacity subsidies in competitive electricity markets. Energy Econ. 2013, 40, 297–305. [Google Scholar] [CrossRef]
- Mays, J.; Morton, D.P.; O’Neill, R.P. Decarbonizing electricity requires re-evaluating capacity mechanisms. Nat. Energy 2019, 4, 912–913. [Google Scholar] [CrossRef]
- Lin, J.; Vatani, B. Impact of capacity market design on power system decarbonization. In Proceedings of the 2017 14th International Conference on the European Energy Market (EEM), Dresden, Germany, 6–9 June 2017; IEEE: Piscataway, NJ, USA, 2017; pp. 1–6. [Google Scholar]
- Polzin, F.; Egli, F.; Steffen, B.; Schmidt, T. How do policies mobilize private finance for renewable energy?—A systematic review with an investor perspective. Appl. Energy 2019, 236, 1249–1268. [Google Scholar] [CrossRef]
- Fang, X.; Hodge, B.-M.; Li, F. Capacity Market Model Considering Flexible Resource Requirements. In Proceedings of the 2018 IEEE Power & Energy Society General Meeting (PESGM), Portland, OR, USA, 5–10 August 2018; IEEE: Piscataway, NJ, USA, 2018; pp. 1–5. [Google Scholar]
- Komorowska, A.; Benalcazar, P.; Kaszyński, P.; Kamiński, J. Economic consequences of a capacity market implementation: The case of Poland. Energy Policy 2020, 144, 111683. [Google Scholar] [CrossRef]
- PSE. Summary of Quantitative Data on the Functioning of the National Power System in 2019. 2020. Available online: https://www.pse.pl/dane-systemowe/funkcjonowanie-kse/raporty-roczne-z-funkcjonowania-kse-za-rok/raporty-za-rok-2019. (accessed on 5 June 2020).
- Papadis, E.; Tsatsaronis, G. Challenges in the decarbonization of the energy sector. Energy 2020, 205, 118025. [Google Scholar] [CrossRef]
- Olczak, P.; Kryzia, D.; Matuszewska, D.; Kuta, M. “My Electricity” Program Effectiveness Supporting the Development of PV Installation in Poland. Energies 2021, 14, 231. [Google Scholar] [CrossRef]
- European Commission. The European Green Deal. 2019. Available online: https://ec.europa.eu/clima/policies/eu-climate-action_en (accessed on 20 August 2021).
- Magazzino, C. Is per capita energy use stationary? Time series evidence for the EMU countries. Energy Explor. Exploit. 2016, 35, 24–32. [Google Scholar] [CrossRef]
- Magazzino, C.; Porrini, D.; Fusco, G.; Schneider, N. Investigating the link among ICT, electricity consumption, air pollution, and economic growth in EU countries. Energy Sour. Part B Econ. Plann. Policy 2021, 1–23. [Google Scholar] [CrossRef]
- Farzaneh, H. Energy Systems Modeling—Principles and Applications; Springer: Berlin/Heidelberg, Germany, 2019. [Google Scholar]
- Ministry of Energy. Project of the Polish Energy Policy. 2019. Available online: https://www.gov.pl/attachment/cff9e33d-426a-4673-a92b-eb4fb0bf4a04 (accessed on 5 June 2020).
- Komorowska, A.; Kamiński, J. A review of the 2018 Polish capacity market auctions. Polityka Energet. Energy Policy J. 2019, 22, 75–88. [Google Scholar] [CrossRef]
- European Parliament and Council. Regulation (EU) 2019/943 of the European Parliament and of the Council of 5 June 2019 on the internal Market for Electricity; European Parliament and Council: Strasbourg, France, 2019. [Google Scholar]
- PSE SA. Summary of Quantitative Data on Polish Power System in 2018. 2019. Available online: https://www.pse.pl/dane-systemowe/funkcjonowanie-kse/raporty-roczne-z-funkcjonowania-kse-za-rok/raporty-za-rok-2018 (accessed on 17 August 2019).
- Komorowska, A. Cross-border exchange of electricity between Poland and the neighboring countries. Polityka Energet. Energy Policy J. 2019, 22, 37–52. [Google Scholar] [CrossRef]
- PSE SA. Electricity Generation. Available online: https://www.pse.pl/dane-systemowe/funkcjonowanie-kse/raporty-dobowe-z-pracy-kse/generacja-mocy-jednostek-wytworczych (accessed on 13 April 2019).
- ENTSO-E. Actual Generation per Production Type. 2019. Available online: https://transparency.entsoe.eu/generation/r2/actualGenerationPerProductionType/show (accessed on 14 August 2019).
- IEA. World Energy Outlook 2018. 2019. Available online: https://iea.blob.core.windows.net/assets/77ecf96c-5f4b-4d0d-9d93-d81b938217cb/World_Energy_Outlook_2018.pdf (accessed on 5 April 2020).
- Kryzia, D.; Gawlik, L. Forecasting the price of uranium based on the costs of uranium deposits exploitation. Gospod. Surowcami Miner. 2016, 32, 93–110. [Google Scholar] [CrossRef] [Green Version]
- Energy Market Agency. Statistical Information on Electricity 2018; Energy Market Agency: Warszawa, Poland, 2019.
- Energy Market Agency. Technical and Economic Situation in the Power Sector 2018; Energy Market Agency: Warszawa, Poland, 2019.
- CIRE. CO2 European Emission Allowance in 2003–2019. 2019. Available online: https://handel-emisjami-co2.cire.pl (accessed on 4 October 2019).
- Ministry of Energy. The Act of 8 December 2017 on capacity market (Dz.U. 2018 poz. 9); Ministry of Energy: Warszawa, Poland, 2018.
- Brinsmead, T.S.; Graham, P.; Hayward, J.; Ratnam, E.L.; Reedman, L. Future Energy Storage Trends. An assessment of the Economic Viability, Potential Uptake and Impacts of Electrical Energy Storage on the NEM 2015–2035; CSIRO Energy: Newcastle, Australia, 2015. [Google Scholar]
- PIME. Electricity Storage Market in Poland—Technologies, Implementations, Regulations; PIME: Warszawa, Poland, 2019. [Google Scholar]
- Gawel, E.; Strunz, S.; Lehmann, P.; Purkus, A. The European Dimension of Germany’s Energy Transition; Springer: Berlin/Heidelberg, Germany, 2019. [Google Scholar]
- Ministry of Infrastructure and Development. Guidelines on Issues Related to the Preparation of Investment Projects, Including Income-Generating and Hybrid Projects for 2014–2020; Ministry of Infrastructure and Development: Warszawa, Poland, 2019.
- Widera, M.; Kasztelewicz, Z.; Ptak, M. Lignite mining and electricity generation in Poland: The current state and future prospects. Energy Policy 2016, 92, 151–157. [Google Scholar] [CrossRef]

















| Name | Explanation |
|---|---|
| Sets | |
| Generation unit or group of units, | |
| Fuel, | |
| Pollutants and carbon dioxide, | |
| Hours, | |
| Parameters | |
| Incidence matrix–assignment of fuel to generation unit or group of units (1–if fuel is used by generation unit or group of units , 0–otherwise) | |
| Generation capacity of a generation unit or group of units (MW) | |
| Own-consumption factor of a generation unit or group of units | |
| Availability factor of a generation unit or group of units at hour | |
| Ramp-up rate of a generation unit or group of units | |
| Ramp-down rate of a generation unit or group of units | |
| Capacity factor of a generation unit or group of units | |
| Net electrical efficiency of a generation unit or group of units | |
| Price of fuel (EUR/MWh) | |
| Emission factor of pollutants or carbon dioxide in a generation unit or group of units (kg/MWh) | |
| Environmental charges for emissions of pollutants and carbon dioxide and CO2 European Emission Allowances (EUR/kg) | |
| Variable operation and maintenance (VOM) cost of a generation unit or group of units (EUR/MWh) | |
| Power demand at hour (MW) | |
| Power import at hour (MW) | |
| Power export at hour (MW) | |
| Duration (1–in the case of a model with hourly intervals) (h) | |
| Variables | |
| Power generation by a generation unit or group of units at hour (MW) | |
| Total variable cost of a power generation in the power system (billon EUR) | |
| Parameters used in post-optimisation calculations | |
| Fixed cost of a generation unit or group of units per 1 MW (million EUR/MW) | |
| System marginal price at hour (EUR/MWh) | |
| Margin at hour | |
| Calorific value of fuel (MJ/Mg or MJ/thousand m3) | |
| Variables calculated in post-optimisation calculations | |
| Market clearing price at hour (EUR/MWh) | |
| Revenue of a generation unit or group of units at hour (million EUR) | |
| Total cost of a power generation in the generation unit or group of units (million EUR) | |
| Profit of a generation unit or group of units (million EUR) | |
| Missing money of a generation unit or group of units (million EUR) | |
| Chemical energy demand of a generation unit or group of units (GJ) | |
| Hard coal consumption in a generation unit or group of units (thousand Mg) | |
| Total hard coal consumption for electricity generation in the power system (million Mg) | |
| Lignite consumption in a generation unit or group of units (thousand Mg) | |
| Total lignite consumption for electricity generation in the power system (million Mg) | |
| Parameter | Unit | 2018 | 2021 | 2025 | 2030 | 2035 | 2040 |
|---|---|---|---|---|---|---|---|
| Electricity demand | TWh | 171.1 | 178.9 | 190.0 | 204.6 | 220.4 | 237.4 |
| Year | Power Demand [GW] |
|---|---|
| 2021 | 27.4 |
| 2025 | 37.5 |
| 2030 | 41.0 |
| 2035 | 44.2 |
| 2040 | 47.6 |
| Energy Only Market (EOM) | Capacity Market (CM) | |||
|---|---|---|---|---|
| 2018 | 20.6 GW | |||
| Generation capacity | Changes compared to 2018 | Generation capacity | Changes compared to 2018 | |
| 2021 | 16.8 GW | 18.6% | 21.4 GW | 3.9 % |
| 2025 | 14.9 GW | 27.5% | 18.8 GW | 8.6% |
| 2030 | 11.3 GW | 45.3% | 13.8 GW | 33.1% |
| 2035 | 7.9 GW | 61.6% | 7.9 GW | 61.6% |
| 2040 | 7.2 GW | 65.0% | 7.2 GW | 65.0% |
| Energy Only Market (EOM) | Capacity Market (CM) | |||
|---|---|---|---|---|
| 2018 | 8.7 GW | |||
| Generation capacity | Changes compared to 2018 | Generation capacity | Changes compared to 2018 | |
| 2021 | 8.3 GW | 4.9% | 8.3 GW | 4.9% |
| 2025 | 7.5 GW | 14.0% | 7.5 GW | 14.0% |
| 2030 | 6.9 GW | 20.9% | 6.9 GW | 20.9% |
| 2035 | 3.4 GW | 61.0% | 3.4 GW | 61.0% |
| 2040 | 1.9 GW | 78.6% | 1.9 GW | 78.6% |
| Energy Only Market (EOM) | Capacity Market (CM) | |||
|---|---|---|---|---|
| 2018 | 83.2 TWh | |||
| Electricity generation | Changes compared to 2018 | Electricity generation | Changes compared to 2018 | |
| 2021 | 81.2 TWh | 2.4% | 88.0 TWh | 5.9% |
| 2025 | 72.2 TWh | 13.2% | 76.6 TWh | 7.9% |
| 2030 | 43.7 TWh | 47.4% | 48.4 TWh | 41.8% |
| 2035 | 25.7 TWh | 69.1% | 25.5 TWh | 69.3% |
| 2040 | 14.4 TWh | 82.7% | 13.4 TWh | 83.9% |
| Energy Only Market (EOM) | Capacity Market (CM) | |||
|---|---|---|---|---|
| 2018 | 45.7 TWh | |||
| Electricity generation | Changes compared to 2018 | Electricity generation | Changes compared to 2018 | |
| 2021 | 47.4 TWh | 3.6% | 47.4 TWh | 3.6% |
| 2025 | 43.7 TWh | 4.5% | 43.7 TWh | 4.5% |
| 2030 | 40.5 TWh | 11.5% | 40.5 TWh | 11.5% |
| 2035 | 17.7 TWh | 61.3% | 17.7 TWh | 61.3% |
| 2040 | 4.4 TWh | 90.3% | 3.8 TWh | 91.6% |
| Energy Only Market (EOM) | Capacity Market (CM) | |||
|---|---|---|---|---|
| 2018 | 37.1 Million Mg | |||
| Hard coal consumption | Changes compared to 2018 | Hard coal consumption | Changes compared to 2018 | |
| 2021 | 33.8 million Mg | 9.0% | 37.2 million Mg | 0.2% |
| 2025 | 29.1 million Mg | 21.5% | 31.4 million Mg | 15.4% |
| 2030 | 15.7 million Mg | 57.7% | 17.9 million Mg | 51.9% |
| 2035 | 8.9 million Mg | 75.9% | 8.9 million Mg | 76.1% |
| 2040 | 4.9 million Mg | 86.9% | 4.5 million Mg | 87.9% |
| Energy Only Market (EOM) | Capacity Market (CM) | |||
|---|---|---|---|---|
| 2018 | 58.4 Million Mg | |||
| Lignite consumption | Changes compared to 2018 | Lignite consumption | Changes compared to 2018 | |
| 2021 | 59.4 | 1.8% | 59.4 | 1.8% |
| 2025 | 54.4 | 6.8% | 54.4 | 6.8% |
| 2030 | 50.2 | 14.1% | 50.2 | 14.1% |
| 2035 | 21.2 | 63.7% | 21.2 | 63.7% |
| 2040 | 4.8 | 91.8% | 4.1 | 93.0% |
| Energy Only Market (EOM) | Capacity Market (CM) | |||
|---|---|---|---|---|
| 2018 | EUR 52.4/MWh | |||
| Electricity price | Changes compared to 2018 | Electricity price | Changes compared to 2018 | |
| 2021 | EUR 62.2 | 18.8% | EUR 47.7 | 9.0% |
| 2025 | EUR 74.5 | 42.2% | EUR 61.5 | 17.5% |
| 2030 | EUR 71.9 | 37.2% | EUR 66.5 | 26.9% |
| 2035 | EUR 68.8 | 31.4% | EUR 62.9 | 20.0% |
| 2040 | EUR 84.4 | 61.1% | EUR 75.8 | 44.7% |
Publisher’s Note: MDPI stays neutral with regard to jurisdictional claims in published maps and institutional affiliations. |
© 2021 by the author. Licensee MDPI, Basel, Switzerland. This article is an open access article distributed under the terms and conditions of the Creative Commons Attribution (CC BY) license (https://creativecommons.org/licenses/by/4.0/).
Share and Cite
Komorowska, A. Can Decarbonisation and Capacity Market Go Together? The Case Study of Poland. Energies 2021, 14, 5151. https://doi.org/10.3390/en14165151
Komorowska A. Can Decarbonisation and Capacity Market Go Together? The Case Study of Poland. Energies. 2021; 14(16):5151. https://doi.org/10.3390/en14165151
Chicago/Turabian StyleKomorowska, Aleksandra. 2021. "Can Decarbonisation and Capacity Market Go Together? The Case Study of Poland" Energies 14, no. 16: 5151. https://doi.org/10.3390/en14165151
APA StyleKomorowska, A. (2021). Can Decarbonisation and Capacity Market Go Together? The Case Study of Poland. Energies, 14(16), 5151. https://doi.org/10.3390/en14165151






















