Reconfigurable Power Quality Analyzer Applied to Hardware-in-Loop Test Bench
Abstract
1. Introduction
- Can be installed at any location to measure the quality impacts, and the results can be monitored via the internet;
- Provides robust measurement and algorithms implemented on hardware with reconfigurable firmware to meet the challenges of a rapidly changing grid;
- Provides a flexible, interactive interface and high-quality data storage capacity from the grid;
- Data are monitored on the low-power side to ensure safety for system users;
- Complies with the international power-quality standards of the Institute of Electrical and Electronics Engineers and the International Electrotechnical Committee.
2. Power Quality Indices
2.1. Harmonics Distortion
2.2. Power and Power Factor
2.3. Inrush Current
2.4. Voltage Sag and Swell
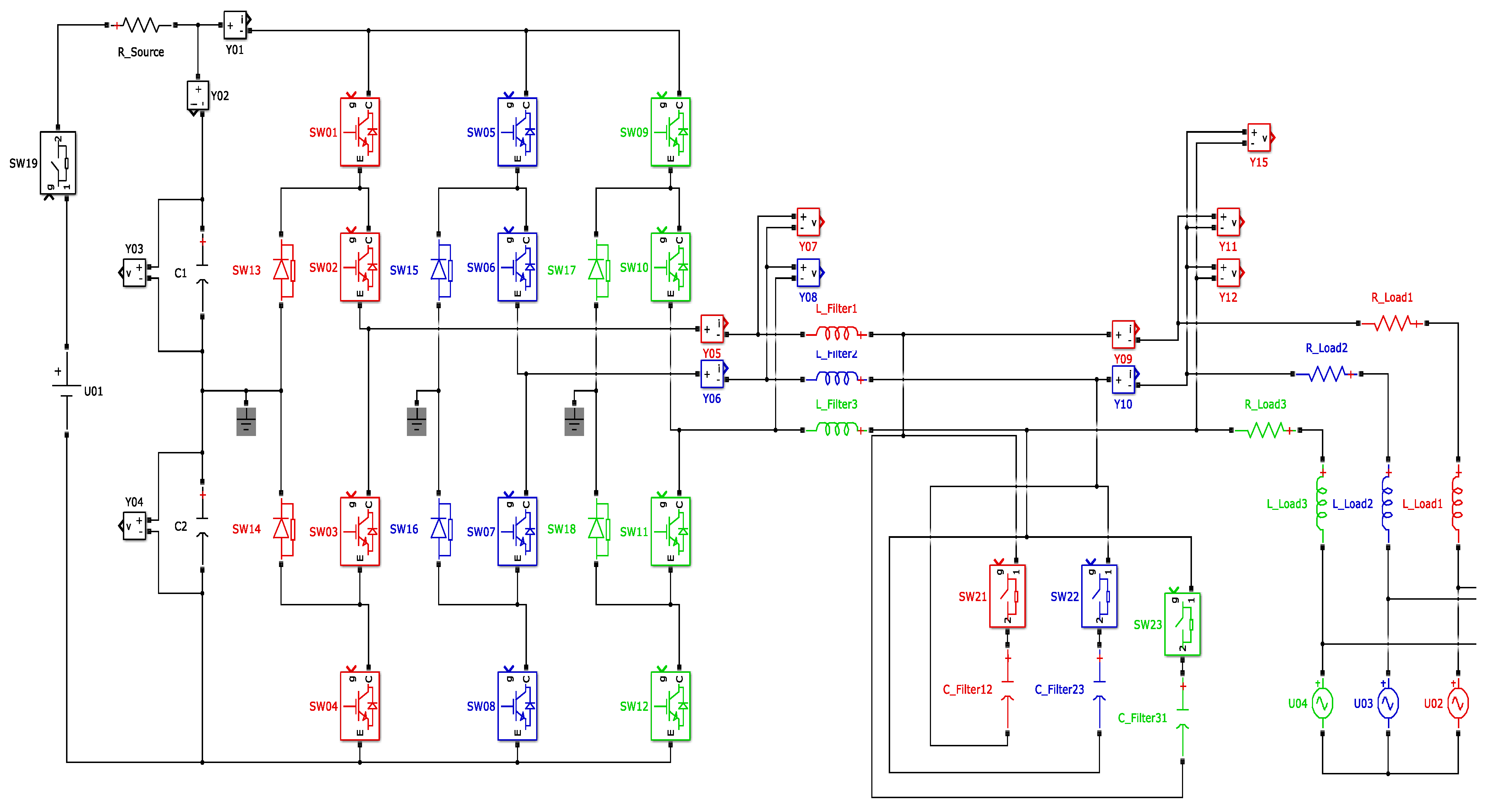
3. Description of the RT-PHIL Platform
4. Real-Time Implementation in Power Hardware-in-Loop
4.1. Compact RIO Hardware Description
4.2. CRIO-Based PQ Analysis
4.3. Model Loaded in PXI
5. Experimental Results
5.1. Analysis of Experimental Setup for First-Case Scenario
5.2. Analysis of Experimental Setup for Second-Case Scenario
5.3. Analysis of Experimental Setup for Third-Case Scenario
6. Conclusions and Future Work
Author Contributions
Funding
Conflicts of Interest
References
- Ray, P.K.; Asit, M.; Tapas, P. Power quality analysis in solar PV integrated microgrid using independent component analysis and support vector machine. Optik 2019, 180, 691–698. [Google Scholar] [CrossRef]
- Betta, G.; Ferrigno, L.; Laracca, M. Cost-effective FPGA instrument for harmonic and interharmonic monitoring. IEEE Trans. Instrum. Meas. 2013, 62, 2161–2170. [Google Scholar] [CrossRef]
- Mohamadian, S.; Tessarolo, A.; Castellan, S.; Shoulaie, A. Steady-state simulation of LCI-fed synchronous motor drives through a computationally efficient algebraic method. IEEE Trans. Power Electron. 2017, 32, 452–470. [Google Scholar] [CrossRef]
- Mohamadian, S.; Castellan, S.; Tessarolo, A.; Ferrari, G.; Shoulaei, A. An algebraic algorithm for motor voltage waveform prediction in dual-LCI drives with interconnected DC-links. IEEE Trans. Energy Convers. 2016, 31, 506–519. [Google Scholar] [CrossRef]
- Sanghavi, B.M.; Tejaswini, C.; Venkateshappa, V. DC/DC boost converter using DSP controller for fuel cell. Perspect. Commun. Embed.-Syst. Signal-Process. PICES 2019, 2, 248–251. [Google Scholar]
- Lauss, G.F.; Faruque, M.O.; Schoder, K.; Dufour, C.; Viehweider, A.; Langston, J. Characteristics and design of power hardware-in-the-loop simulations for electrical power systems. IEEE Trans. Ind. Electron. 2016, 63, 406–417. [Google Scholar] [CrossRef]
- Dinavahi, V.R.; Iravani, M.R.; Bonert, R. Real-time digital simulation of power electronic apparatus interfaced with digital controllers. IEEE Trans. Power Deliv. 2001, 16, 775–781. [Google Scholar] [CrossRef]
- Goni, O.; Sanchez, A.; Todorovich, E.; De Castro, A. Resolution analysis of switching converter models for hardware-in-the-loop. IEEE Trans. Ind. Inform. 2014, 10, 1162–1170. [Google Scholar] [CrossRef]
- Lucia, O.; Urriza, I.; Barragan, L.A.; Navarro, D.; Jimenez, O.; Burdío, J.M. Real-time FPGA-based hardware-in-the-loop simulation test bench applied to multiple-output power converters. IEEE Trans. Ind. Appl. 2011, 47, 853–860. [Google Scholar] [CrossRef]
- Millitzer, J.; Mayer, D.; Henke, C.; Jersch, T.; Tamm, C.; Michael, J.; Ranisch, C. Recent Developments in Hardware-in-the-Loop Testing. In Model Validation and Uncertainty Quantification; Springer: Cham, Switzerland, 2019; Volume 3, pp. 65–73. [Google Scholar]
- Lauss, G.; Strunz, K. Multirate partitioning interface for enhanced stability of power hardware-in-the-loop real-time simulation. IEEE Trans. Ind. Electron. 2019, 66, 595–605. [Google Scholar] [CrossRef]
- Faruque, M.O.O.; Dinavahi, V. Hardware-in-the-loop simulation of power electronic systems using adaptive discretization. IEEE Trans. Ind. Electron. 2010, 57, 1146–1158. [Google Scholar] [CrossRef]
- Faruque, M.O.; Strasser, T.; Lauss, G.; Jalili-Marandi, V.; Forsyth, P.; Dufour, C.; Dinavahi, V.; Monti, A.; Kotsampopoulos, P.; Martinez, J.A.; et al. Real-time simulation technologies for power systems design, testing, and analysis. IEEE Power Energy Technol. Syst. J. 2015, 2, 63–73. [Google Scholar] [CrossRef]
- Stackler, C.; Evans, N.; Bourserie, L.; Wallart, F.; Morel, F.; Ladoux, P. 25 kV–50 Hz railway power supply system emulation for power-hardware-in-the-loop testings. IET Electr. Syst. Transp. 2019, 9, 86–92. [Google Scholar] [CrossRef]
- Washington, C. HIL Simulation Boosts Automotive Design Efficiency. EE Times. Available online: http://www.eetimes.com/document.asp?doc_id=1272817 (accessed on 9 May 2007).
- Terwiesch, P.; Keller, T.; Scheiben, E. Rail vehicle control system integration testing using digital hardware-in-the-loop simulation. IEEE Trans. Control Syst. Technol. 1999, 7, 352–362. [Google Scholar] [CrossRef][Green Version]
- Oh, S.C. Evaluation of motor characteristics for hybrid electric vehicles using the hardware-in-the-loop concept. IEEE Trans. Veh. Technol. 2005, 54, 817–824. [Google Scholar] [CrossRef]
- Bevis, T.; Edrington, C.S.; Leonard, J. Application of power hardware-in-the-loop for electric vehicles: A case study utilizing switched reluctance machines. In Proceedings of the IECON 2010-36th Annual Conference on IEEE Industrial Electronics Society, Glendale, AZ, USA, 7–10 November 2010; IEEE: Piscataway, NJ, USA, 2010; pp. 2499–2503. [Google Scholar]
- Guillaud, X.; Faruque, M.O.; Teninge, A.; Hariri, A.H.; Vanfretti, L.; Paolone, M.; Dinavahi, V.; Mitra, P.; Lauss, G.; Dufour, C.; et al. Applications of real-time simulation technologies in power and energy systems. IEEE Power Energy Technol. Syst. J. 2015, 2, 103–115. [Google Scholar] [CrossRef]
- Fleming, F.; Edrington, C.S. A power hardware in the loop applications study for benchmarking electromagnetic device modeling methods. In Proceedings of the America Society Naval Engineer Electric Machines Technology Symposium, Philadelphia, PA, USA, 23–24 May 2012. [Google Scholar]
- Ren, W.; Steurer, M.; Woodruff, S. Applying controller and power hardware-in-the-loop simulation in designing and prototyping apparatuses for future all electric ship. In Proceedings of the 2007 IEEE Electric Ship Technologies Symposium, Arlington, VA, USA, 21–23 May 2007; IEEE: Piscataway, NJ, USA, 2007; pp. 443–448. [Google Scholar]
- Langston, J.; Sloderbeck, M.; Steurer, M.; Dalessandro, D.; Fikse, T. Role of hardware-in-the-loop simulation testing in transitioning new technology to the ship. In Proceedings of the 2013 IEEE Electric Ship Technologies Symposium (ESTS), Arlington, VA, USA, 22–24 April 2013; IEEE: Piscataway, NJ, USA, 2013; pp. 514–519. [Google Scholar]
- Brandl, R.; Hernandez, H.; Geibel, D. HIL methods supporting the development process from simulations to real environment testing. DER J. 2012, 8, 343–356. [Google Scholar]
- Himmler, A.; Stockmann, L.; Walter, S.; Laux, S. Developments Targeting Hybrid Test Systems for HIL Testing. In Proceedings of the AIAA Scitech 2019 Forum, San Diego, CA, USA, 7–11 January 2019; p. 1707. [Google Scholar]
- O’Driscoll, E.; O’Donnell, G.E. Industrial power and energy metering–a state-of-the-art review. J. Clean. Prod. 2013, 41, 53–64. [Google Scholar] [CrossRef]
- Pellegrinelli, G.; Baù, M.; Cerini, F.; Dalola, S.; Ferrari, M.; Ferrari, V. Portable energy-logger circuit for the experimental evaluation of energy harvesting solutions from motion for wearable autonomous sensors. Procedia Eng. 2014, 87, 1230–1233. [Google Scholar] [CrossRef]
- Rodrigues, E.M.G.; Godina, R.; Shafie-Khah, M.; Catalão, J.P.S. Experimental results on a wireless wattmeter device for the integration in home energy management systems. Energies 2017, 10, 398. [Google Scholar] [CrossRef]
- Tomesc, L.; Dobra, P.; Abrudean, M. Low-cost power quality analizer. IFAC Proc. Vol. 2007, 40, 157–162. [Google Scholar] [CrossRef]
- Atalik, T.; Čadirci, I.; Demirci, T.; Ermis, M.; Inan, T.; Kalaycioglu, A.S.; Salor, Ö. Multipurpose platform for power system monitoring and analysis with sample grid applications. IEEE Trans. Instrum. Meas. 2013, 63, 566–582. [Google Scholar] [CrossRef]
- Electromagnetic Compatibility—Testing and Measurement Techniques—General Guide on Harmonics and Interharmonics Measurements and Instrumentation, for Power Supply Systems and Equipment Connected Thereto. Int. Std. IEC 61000-4-7. 2002. Available online: https://webstore.iec.ch/publication/4226 (accessed on 5 July 2021).
- Langella, R.; Alfredo, T. IEEE Standard Definitions for the Measurement of Electric Power Quantities under Sinusoidal, Nonsinusoidal, Balanced, or Unbalanced Conditions, 2010. Available online: https://ieeexplore.ieee.org/document/5439063 (accessed on 5 July 2021).
- Deng, J.; Lam, C.S.; Wong, M.C.; Wang, L.; Sin, S.W.; Martins, R.P. A Power Quality Indexes Measurement System Platform with Remote Alarm Notification. In Proceedings of the IECON 2018-44th Annual Conference of the IEEE Industrial Electronics Society, Washington, DC, USA, 21–23 October 2018; IEEE: Piscataway, NJ, USA, 2018; pp. 3461–3465. [Google Scholar]
- Bilik, P.; Koval, L.; Hajduk, J. CompactRIO embedded system in power quality analysis. In Proceedings of the 2008 International Multiconference on Computer Science and Information Technology, Wisła, Poland, 20–22 October 2008; IEEE: Piscataway, NJ, USA, 2008; pp. 577–580. [Google Scholar]
- IEC 61000-4-7 Amend.1 to Ed.2: Electromagnetic Compatibility (EMC): Testing and Measurement Techniques—General Guide on Harmonics and Interharmonics Measurements and Instrumentation, for Power Supply Systems and Equipment Connected Thereto. Available online: https://standards.iteh.ai/catalog/standards/iec/c4e1c16d-4eec-481b-a45f-67dd8fee0e1a/iec-61000-4-34-2005-amd1-2009 (accessed on 5 July 2021).
- IEC 61000-4-30 Electromagnetic Compatibility (EMC): Testing and Measurement Techniques—Power Quality Measurement Methods. Available online: https://webstore.iec.ch/publication/68642 (accessed on 5 July 2021).
- Lakhan, A.; Dootio, M.A.; Groenli, T.M.; Sodhro, A.H.; Khokhar, M.S. Multi-Layer Latency Aware Workload Assignment of E-Transport IoT Applications in Mobile Sensors Cloudlet Cloud Networks. Electronics 2021, 10, 1719. [Google Scholar] [CrossRef]
- Sodhro, A.H.; Sangaiah, A.K.; Sodhro, G.H.; Lohano, S.; Pirbhulal, S. An energy-efficient algorithm for wearable electrocardiogram signal processing in ubiquitous healthcare applications. Sensors 2018, 18, 923. [Google Scholar] [CrossRef]























| Power Quality Indices | PQ Analyzer | CRIO-Based | Fluke-Based |
| Voltage RMS | 219.91 V | 219.80 V | |
| Current RMS | 1.16672 A | 1.16200 A | |
| Reactive Power | 68.3878 VAR | 68.000 VAR | |
| Apparent Power | 260.554 VA | 260.000 VA | |
| Active Power | 252.839 W | 251.000 W | |
| Power Factor | 0.969982 | 0.97000 | |
| Voltage THD % | 0.259279 | 0.20000 | |
| Current THD % | 14.6677 | 14.7000 |
| Device | Maximum Inrush I For Number: Of Cycles | Steady State I after Cycles and Time |
|---|---|---|
| CRIO | 9 A for 3 cycles | 7 Cycles 20 ms |
| Fluke | 8.5 A for 3 cycles | 7 Cycles 20 ms |
Publisher’s Note: MDPI stays neutral with regard to jurisdictional claims in published maps and institutional affiliations. |
© 2021 by the authors. Licensee MDPI, Basel, Switzerland. This article is an open access article distributed under the terms and conditions of the Creative Commons Attribution (CC BY) license (https://creativecommons.org/licenses/by/4.0/).
Share and Cite
Badar, J.; Ali, S.; Munir, H.M.; Bhan, V.; Bukhari, S.S.H.; Ro, J.-S. Reconfigurable Power Quality Analyzer Applied to Hardware-in-Loop Test Bench. Energies 2021, 14, 5134. https://doi.org/10.3390/en14165134
Badar J, Ali S, Munir HM, Bhan V, Bukhari SSH, Ro J-S. Reconfigurable Power Quality Analyzer Applied to Hardware-in-Loop Test Bench. Energies. 2021; 14(16):5134. https://doi.org/10.3390/en14165134
Chicago/Turabian StyleBadar, Jahangir, Saddaqat Ali, Hafiz Mudassir Munir, Veer Bhan, Syed Sabir Hussain Bukhari, and Jong-Suk Ro. 2021. "Reconfigurable Power Quality Analyzer Applied to Hardware-in-Loop Test Bench" Energies 14, no. 16: 5134. https://doi.org/10.3390/en14165134
APA StyleBadar, J., Ali, S., Munir, H. M., Bhan, V., Bukhari, S. S. H., & Ro, J.-S. (2021). Reconfigurable Power Quality Analyzer Applied to Hardware-in-Loop Test Bench. Energies, 14(16), 5134. https://doi.org/10.3390/en14165134

