Stacking Ensemble Method with the RNN Meta-Learner for Short-Term PV Power Forecasting
Abstract
:1. Introduction
2. Ensemble Methods
2.1. Simple Averaging
2.2. Weighted Averaging
2.3. Bagging
2.4. Boosting
2.5. Stacking
| Algorithm 1. Stacking procedure | |
| Input: | Dataset D = {(x1,y1),(x2,y2,…,(xm,ym)}; |
| First-level learning algorithm L1,…, LT; | |
| Second-level learning algorithm L. | |
| Process: | |
| 1. for t = 1,…,T: % Train a first-level learner by applying the | |
| 2. ht = Lt(D); % first-level learning algorithm Lt | |
| 3. end | |
| 4. D′ = Ø; % Generate a new dataset | |
| 5. for i = 1,…,m; | |
| 6. for t = 1,…,T: | |
| 7. Zit = | |
| 8. end | |
| 9. D′ = D′ ∪ ((zi1,…,ziT),yi); | |
| 10. end | |
| 11. h′ = L(D′); % Train the second-level learner h′ by applying | |
| % the second-level learning algorithm L to the | |
| % new dataset D′. | |
| Output: | |
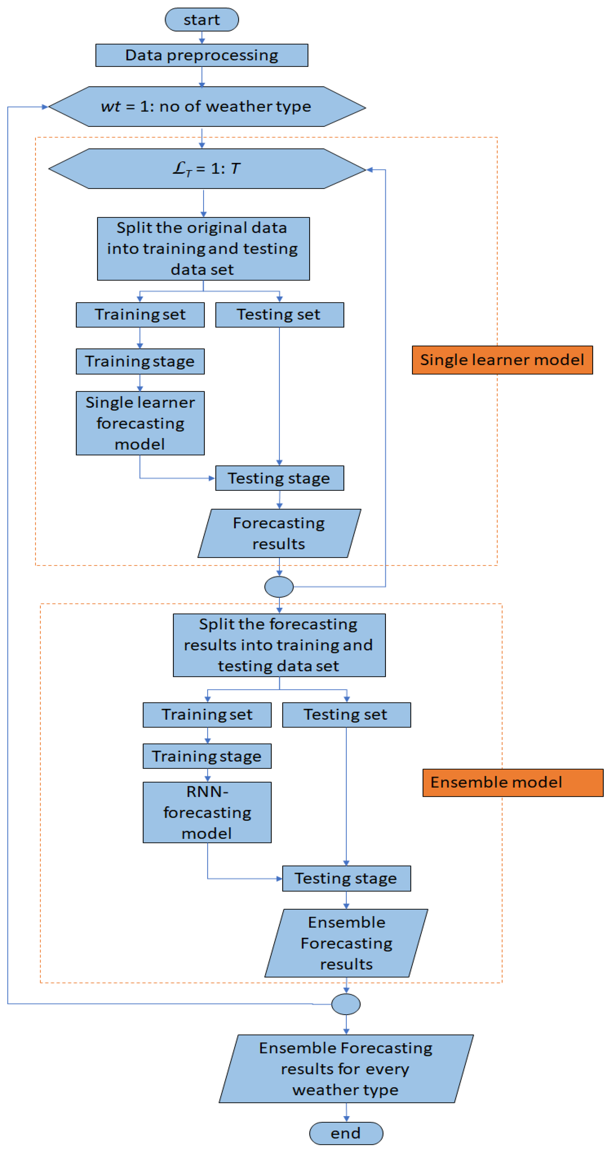
3. The Proposed Ensemble PV Power Forecasting Algorithm
3.1. Data Preprocessing
3.2. Single Forecasting Models
3.2.1. Artificial Neural Network
3.2.2. Deep Neural Network
3.2.3. Support Vector Regression
3.2.4. Long Short-Term Memory
3.2.5. Convolutional Neural Network
3.3. Ensemble Forecasting Model
4. Datasets and Performance Evaluation
4.1. Datasets
4.2. Training and Testing Sets
4.3. Performance Evaluation
5. Numerical Results
5.1. Hyperparameter Setting of Single and Ensemble Models
5.2. Performance of The Proposed Ensemble Model
6. Conclusions
Author Contributions
Funding
Institutional Review Board Statement
Informed Consent Statement
Data Availability Statement
Conflicts of Interest
References
- Kumar, N.; Singh, B.; Panigrahi, B.K.; Chakraborty, C.; Suryawanshi, H.M.; Verma, V. Integration of Solar PV With Low-Voltage Weak Grid System: Using Normalized Laplacian Kernel Adaptive Kalman Filter and Learning Based InC Algorithm. IEEE Trans. Power Electron. 2019, 34, 10746–10758. [Google Scholar] [CrossRef]
- Bag, A.; Subudhi, B.; Ray, P.K. A combined reinforcement learning and sliding mode control scheme for grid integration of a PV System. CSEE J. Power Energy Syst. 2019, 5, 498–506. [Google Scholar]
- Pradhan, S.; Hussain, I.; Singh, B.; Panigrahi, B.K. Performance Improvement of Grid-Integrated Solar PV System Using DNLMS Control Algorithm. IEEE Trans. Ind. Appl. 2019, 55, 78–91. [Google Scholar] [CrossRef]
- Kim, G.G.; Choi, J.H.; Park, S.Y.; Bhang, B.G.; Nam, W.J.; Cha, H.L.; Park, N.; Ahn, H.K. Prediction Model for PV Performance with Correlation Analysis of Environmental Variables. IEEE J. Photovolt. 2019, 9, 832–841. [Google Scholar] [CrossRef]
- Zhong, J.; Liu, L.; Sun, Q.; Wang, X. Prediction of Photovoltaic Power Generation Based on General Regression and Back Propagation Neural Network. Energy Procedia 2018, 152, 1224–1229. [Google Scholar] [CrossRef]
- Chen, B.; Lin, P.; Lai, Y.; Cheng, S.; Chen, Z.; Wu, L. Very-Short-Term Power Prediction for PV Power Plants Using a Simple and Effective RCC-LSTM Model Based on Short Term Multivariate Historical Datasets. Electronics 2020, 9, 289. [Google Scholar] [CrossRef] [Green Version]
- Catalina, A.; Alaiz, C.M.; Dorronsoro, J.R. Combining Numerical Weather Predictions and Satellite Data for PV Energy Nowcasting. IEEE Trans. Sustain. Energy 2020, 11, 1930–1937. [Google Scholar] [CrossRef]
- Li, Y.; Su, Y.; Shu, L. An ARMAX model for forecasting the power output of a grid connected photovoltaic system. Renew. Energy 2014, 66, 78–89. [Google Scholar] [CrossRef]
- Zhen, Z.; Pang, S.; Wang, F.; Li, K.; Li, Z.; Ren, H.; Shafie-khah, M.; Catalao, J.P.S. Pattern Classification and PSO Optimal Weights Based Sky Images Cloud Motion Speed Calculation Method for Solar PV Power Forecasting. IEEE Trans. Ind. Appl. 2019, 55, 3331–3342. [Google Scholar] [CrossRef]
- Akhter, M.N.; Mekhilef, S.; Mokhlis, H.; Mohamed Shah, N. Review on forecasting of photovoltaic power generation based on machine learning and metaheuristic techniques. IET Renew. Power Gener. 2019, 13, 1009–1023. [Google Scholar] [CrossRef] [Green Version]
- Li, G.; Xie, S.; Wang, B.; Xin, J.; Li, Y.; Du, S. Photovoltaic Power Forecasting with a Hybrid Deep Learning Approach. IEEE Access 2020, 8, 175871–175880. [Google Scholar] [CrossRef]
- Huang, C.J.; Kuo, P.H. Multiple-Input Deep Convolutional Neural Network Model for Short-Term Photovoltaic Power Forecasting. IEEE Access 2019, 7, 74822–74834. [Google Scholar] [CrossRef]
- Shi, J.; Lee, W.J.; Liu, Y.; Yang, Y.; Wang, P. Forecasting Power Output of Photovoltaic Systems Based on Weather Classification and Support Vector Machines. IEEE Trans. Ind. Appl. 2012, 48, 1064–1069. [Google Scholar] [CrossRef]
- Meng, M.; Song, C. Daily Photovoltaic Power Generation Forecasting Model Based on Random Forest Algorithm for North China in Winter. Sustainability 2020, 12, 2247. [Google Scholar] [CrossRef] [Green Version]
- Sanjari, M.J.; Gooi, H.B. Probabilistic Forecast of PV Power Generation Based on Higher Order Markov Chain. IEEE Trans. Power Syst. 2017, 32, 2942–2952. [Google Scholar] [CrossRef]
- Chen, B.; Li, J. Combined probabilistic forecasting method for photovoltaic power using an improved Markov chain. IET Gener. Transm. Distrib. 2019, 13, 4364–4373. [Google Scholar] [CrossRef]
- Ahmed Mohammed, A.; Aung, Z. Ensemble Learning Approach for Probabilistic Forecasting of Solar Power Generation. Energies 2016, 9, 1017. [Google Scholar] [CrossRef]
- Son, J.; Park, Y.; Lee, J.; Kim, H. Sensorless PV Power Forecasting in Grid-Connected Buildings through Deep Learning. Sensors 2018, 18, 2529. [Google Scholar] [CrossRef] [Green Version]
- Wan, C.; Zhao, J.; Song, Y.; Xu, Z.; Lin, J.; Hu, Z. Photovoltaic and solar power forecasting for smart grid energy management. CSEE J. Power Energy Syst. 2015, 1, 38–46. [Google Scholar] [CrossRef]
- Qiu, X.; Zhang, L.; Ren, Y.; Suganthan, P.; Amaratunga, G. Ensemble deep learning for regression and time series forecasting. In Proceedings of the 2014 IEEE Symposium on Computational Intelligence in Ensemble Learning (CIEL), Orlando, FL, USA, 9–12 December 2014; pp. 1–6. [Google Scholar]
- Eom, H.; Son, Y.; Choi, S. Feature-Selective Ensemble Learning-Based Long-Term Regional PV Generation Forecasting. IEEE Access 2020, 8, 54620–54630. [Google Scholar] [CrossRef]
- Raza, M.Q.; Mithulananthan, N.; Li, J.; Lee, K.Y.; Gooi, H.B. An Ensemble Framework for Day-Ahead Forecast of PV Output Power in Smart Grids. IEEE Trans. Ind. Inform. 2019, 15, 4624–4634. [Google Scholar] [CrossRef] [Green Version]
- Al-Dahidi, S.; Ayadi, O.; Alrbai, M.; Adeeb, J. Ensemble Approach of Optimized Artificial Neural Networks for Solar Photovoltaic Power Prediction. IEEE Access 2019, 7, 81741–81758. [Google Scholar] [CrossRef]
- Pan, C.; Tan, J. Day-Ahead Hourly Forecasting of Solar Generation Based on Cluster Analysis and Ensemble Model. IEEE Access 2019, 7, 112921–112930. [Google Scholar] [CrossRef]
- Liu, J.; Fang, W.; Zhang, X.; Yang, C. An Improved Photovoltaic Power Forecasting Model with the Assistance of Aerosol Index Data. IEEE Trans. Sustain. Energy 2015, 6, 434–442. [Google Scholar] [CrossRef]
- Yang, H.T.; Huang, C.M.; Huang, Y.C.; Pai, Y.S. A Weather-Based Hybrid Method for 1-Day Ahead Hourly Forecasting of PV Power Output. IEEE Trans. Sustain. Energy 2014, 5, 917–926. [Google Scholar] [CrossRef]
- Chai, M.; Xia, F.; Hao, S.; Peng, D.; Cui, C.; Liu, W. PV Power Prediction Based on LSTM With Adaptive Hyperparameter Adjustment. IEEE Access 2019, 7, 115473–115486. [Google Scholar] [CrossRef]
- Yu, Y.; Cao, J.; Zhu, J. An LSTM Short-Term Solar Irradiance Forecasting Under Complicated Weather Conditions. IEEE Access 2019, 7, 145651–145666. [Google Scholar] [CrossRef]
- Aprillia, H.; Yang, H.T.; Huang, C.M. Short-Term Photovoltaic Power Forecasting Using a Convolutional Neural Network–Salp Swarm Algorithm. Energies 2020, 13, 1879. [Google Scholar] [CrossRef]
- Ahmad, M.W.; Mourshed, M.; Rezgui, Y. Tree-based ensemble methods for predicting PV power generation and their comparison with support vector regression. Energy 2018, 164, 465–474. [Google Scholar] [CrossRef]
- Zhou, Z.H. Introduction. In Ensemble Methods: Foundations and Algorithms; Taylor & Francis: Boca Raton, FL, USA, 2012; pp. 1–21. [Google Scholar]
- Zhou, Z.H. Combination Methods. In Ensemble Methods: Foundations and Algorithms; Taylor & Francis: Boca Raton, FL, USA, 2012; pp. 67–97. [Google Scholar]
- Zhou, Z.H. Bagging. In Ensemble Methods: Foundations and Algorithms; Taylor & Francis: Boca Raton, FL, USA, 2012; pp. 47–66. [Google Scholar]
- Zhou, Z.H. Boosting. In Ensemble Methods: Foundations and Algorithms; Taylor & Francis: Boca Raton, FL, USA, 2012; pp. 23–46. [Google Scholar]
- Liu, H.; Tian, H.Q.; Li, Y.F.; Zhang, L. Comparison of four Adaboost algorithm based artificial neural networks in wind speed predictions. Energy Convers. Manag. 2015, 92, 67–81. [Google Scholar] [CrossRef]
- Ben Taieb, S.; Hyndman, R. A gradient boosting approach to the Kaggle load forecasting competition. Int. J. Forecast. 2014, 30, 382–394. [Google Scholar] [CrossRef] [Green Version]
- Fan, J.; Wang, X.; Wu, L.; Zhou, H.; Zhang, F.; Yu, X.; Lu, X.; Xiang, Y. Comparison of Support Vector Machine and Extreme Gradient Boosting for predicting daily global solar radiation using temperature and precipitation in humid subtropical climates: A case study in China. Energy Convers. Manag. 2018, 164, 102–111. [Google Scholar] [CrossRef]
- Park, J.; Moon, J.; Jung, S.; Hwang, E. Multistep-Ahead Solar Radiation Forecasting Scheme Based on the Light Gradient Boosting Machine: A Case Study of Jeju Island. Remote Sens. 2020, 12, 2271. [Google Scholar] [CrossRef]
- Li, Z.; Bao, S.; Gao, Z. Short Term Prediction of Photovoltaic Power Based on FCM and CG-DBN Combination. J. Electr. Eng. Technol. 2019, 15, 333–341. [Google Scholar] [CrossRef]
- Siddiqi, U.F.; Sait, S.M. A New Heuristic for the Data Clustering Problem. IEEE Access 2017, 5, 6801–6812. [Google Scholar] [CrossRef]
- Khashei, M.; Bijari, M. An artificial neural network (p,d,q) model for timeseries forecasting. Expert Syst. Appl. 2010, 37, 479–489. [Google Scholar] [CrossRef]
- Warsito, B.; Santoso, R.; Yasin, H. Cascade Forward Neural Network for Time Series Prediction. J. Phys. Conf. Ser. 2018, 1025, 012097. [Google Scholar] [CrossRef]
- Smola, A.J.; Schölkopf, B. A tutorial on support vector regression. Stat. Comput. 2004, 14, 199–222. [Google Scholar] [CrossRef] [Green Version]
- Hochreiter, S.; Schmidhuber, J. Long Short-Term Memory. Neural Comput. 1997, 9, 1735–1780. [Google Scholar] [CrossRef]
- Kuo, C.C.J. Understanding convolutional neural networks with a mathematical model. J. Vis. Commun. Image Represent. 2016, 41, 406–413. [Google Scholar] [CrossRef] [Green Version]
- Sehovac, L.; Grolinger, K. Deep Learning for Load Forecasting: Sequence to Sequence Recurrent Neural Networks with Attention. IEEE Access 2020, 8, 36411–36426. [Google Scholar] [CrossRef]
- Perveen, G.; Rizwan, M.; Goel, N. Comparison of intelligent modelling techniques for forecasting solar energy and its application in solar PV based energy system. IET Energy Syst. Integr. 2019, 1, 34–51. [Google Scholar] [CrossRef]
- Huang, Y.C.; Huang, C.M.; Chen, S.J.; Yang, S.P. Optimization of Module Parameters for PV Power Estimation Using a Hybrid Algorithm. IEEE Trans. Sustain. Energy 2020, 11, 2210–2219. [Google Scholar] [CrossRef]
- Lee, W.; Kim, K.; Park, J.; Kim, J.; Kim, Y. Forecasting Solar Power Using Long-Short Term Memory and Convolutional Neural Networks. IEEE Access 2018, 6, 73068–73080. [Google Scholar] [CrossRef]
- Antonanzas, J.; Osorio, N.; Escobar, R.; Urraca, R.; Martinez-de-Pison, F.J.; Antonanzas-Torres, F. Review of photovoltaic power forecasting. Sol. Energy 2016, 136, 78–111. [Google Scholar] [CrossRef]
- Breiman, L. Random Forests. Mach. Learn. 2001, 45, 5–32. [Google Scholar] [CrossRef] [Green Version]
- VanDeventer, W.; Jamei, E.; Thirunavukkarasu, G.S.; Seyedmahmoudian, M.; Soon, T.K.; Horan, B.; Mekhilef, S.; Stojcevski, A. Short-term PV power forecasting using hybrid GASVM technique. Renew. Energy 2019, 140, 367–379. [Google Scholar] [CrossRef]
- Leva, S.; Nespoli, A.; Pretto, S.; Mussetta, M.; Ogliari, E.G. PV Plant Power Nowcasting: A Real Case Comparative Study with an Open Access Dataset. IEEE Access 2020, 8, 194428–194440. [Google Scholar] [CrossRef]
- AccuWeather. Available online: https://www.accuweather.com/pl/tw/tainancity/314999/hourly-weather-forecast/314999 (accessed on 26 July 2021).















| Methods | Characteristics | Advantages | Disadvantages |
|---|---|---|---|
| ANN [22] | ANN has 1–2 hidden layers. | Identifies the non-linear relationship between input and output with high accuracy. | Requires long processing time to train and might encounter over-fitting problem in the training process. |
| DNN [42] | DNN is ANN with more complexity and has many hidden layers. | Has the ability to solve non-linear problems even with relatively fewer historical samples. | Needs to be fine-tuned to achieve the best performance. |
| SVR [7] | SVR is the SVM model used for regression problems. | Robust to outliers. | Does not perform well when the dataset has more noise. |
| LSTM [6,11] | LSTM is the improvement of RNN based on sequence modeling. | Can handle noise, distributed representations, and continuous values. | As a sequence-based model, LSTM cannot predict well in a long time horizon. |
| CNN [11,12] | CNN is the DNN based on image application. | Has the capability to extract features from time-series data with various lengths. | Needs a large training data, and the training process takes much time. |
| Weather Type | Single Learner | Ensemble Learner | ||
|---|---|---|---|---|
| Training | Testing | Training | Testing | |
| Sunny | 48 | 13 | 10 | 3 |
| Light-cloudy | 78 | 23 | 20 | 3 |
| Cloudy | 78 | 18 | 15 | 3 |
| Heavy-cloudy | 48 | 14 | 11 | 3 |
| Rainy | 18 | 7 | 4 | 3 |
| Weather Variables | Correlation Coefficient | t Test | p Values |
|---|---|---|---|
| Temperature | 0.426 | 15.807 | 3.949 × 10−54 |
| Humidity | −0.483 | −10.855 | 5.945 × 10−27 |
| Wind Speed | 0.042 | −23.491 | 3.546 × 10−112 |
| Model | Parameters | Sunny | Light-Cloudy | Cloudy | Heavy-Cloudy | Rainy |
|---|---|---|---|---|---|---|
| ANN | Hidden layer | 1 | 1 | 1 | 1 | 1 |
| Hidden neuron | 10 | 10 | 5 | 10 | 5 | |
| Learning rate | 0.001 | 0.001 | 0.01 | 0.001 | 0.001 | |
| Epochs | 200 | 100 | 200 | 1000 | 1000 | |
| DNN | Hidden Layer | 3 | 2 | 2 | 2 | 2 |
| Hidden neuron | 24 | 18 | 12 | 12 | 12 | |
| SVR | Max value of tolerable error (ε) | 6.6876 | 0.0407 | 0.0382 | 0.0342 | 0.0275 |
| Penalty coefficient (C) | 67 | 0.42 | 0.39 | 0.35 | 0.28 | |
| The scale of RBF kernel (σ) | 2.1454 | 2.2442 | 2.1165 | 2 | 2.0841 | |
| LSTM | Hidden layer | 2 | 2 | 2 | 2 | 2 |
| Dropout layer | 0.4 | 0.4 | 0.4 | 0.4 | 0.4 | |
| Max epochs | 400 | 400 | 400 | 400 | 400 | |
| Initial learn rate | 0.005 | 0.005 | 0.005 | 0.005 | 0.005 | |
| Mini batch size | 12 | 12 | 12 | 12 | 12 | |
| CNN | Convolutional layer | 3 | 2 | 2 | 3 | 2 |
| Max-pooling layer | 2 | 2 | 3 | 2 | 2 | |
| Dropout layer | 0.5000 | 0.5000 | 0.31500 | 0.03585 | 0.03150 | |
| Initial learn rate | 0.01875 | 0.01875 | 0.01200 | 0.01250 | 0.01875 | |
| Mini batch size | 2 | 2 | 2 | 4 | 2 |
| Model | Parameters | Sunny | Light-Cloudy | Cloudy | Heavy-Cloudy | Rainy |
|---|---|---|---|---|---|---|
| RNN | Hidden layer | 1 | 1 | 1 | 1 | 1 |
| Hidden neuron | 5 | 7 | 7 | 5 | 4 | |
| Input delay | 2 | 2 | 2 | 2 | 2 | |
| Learning rate | 0.001 | 0.05 | 0.005 | 0.005 | 0.005 | |
| RF | Number of trees | 1000 | 1000 | 1000 | 1000 | 1000 |
| Min leaf size | 5 | 5 | 5 | 5 | 1 |
| Error Validation | Weather Type | Single Model | Ensemble Model | |||||
|---|---|---|---|---|---|---|---|---|
| ANN [22] | DNN [42] | SVR [7] | LSTM [6] | CNN [12] | RF [24] | RNN (Proposed) | ||
| MRE (%) | Sunny | 8.91 | 5.15 | 7.24 | 6.50 | 7.29 | 5.50 | 4.70 |
| Light-cloudy | 7.51 | 4.97 | 8.10 | 8.10 | 7.14 | 3.68 | 2.71 | |
| Cloudy | 4.53 | 3.06 | 3.44 | 7.99 | 4.70 | 2.42 | 2.47 | |
| Heavy-cloudy | 9.75 | 7.04 | 8.40 | 8.40 | 9.66 | 7.42 | 5.67 | |
| Rainy | 7.75 | 9.11 | 5.07 | 7.96 | 4.88 | 6.48 | 7.50 | |
| Weighted average | 7.35 | 5.14 | 6.49 | 7.83 | 6.78 | 4.53 | 3.87 | |
| nRMSE (%) | Sunny | 10.95 | 7.14 | 9.48 | 8.59 | 9.12 | 7.93 | 7.09 |
| Light-cloudy | 9.52 | 6.16 | 9.93 | 9.83 | 8.86 | 4.51 | 3.59 | |
| Cloudy | 5.70 | 3.85 | 6.49 | 9.81 | 5.80 | 3.31 | 3.36 | |
| Heavy-cloudy | 13.64 | 11.12 | 11.98 | 10.94 | 10.68 | 11.12 | 9.70 | |
| Rainy | 9.92 | 12.26 | 5.67 | 9.97 | 6.28 | 8.84 | 9.70 | |
| Weighted average | 9.48 | 7.02 | 8.95 | 9.81 | 8.19 | 6.28 | 5.69 | |
| MAE (kW) | Sunny | 17.81 | 10.30 | 14.48 | 13.01 | 14.57 | 11.00 | 9.41 |
| Light-cloudy | 15.02 | 9.94 | 16.20 | 16.20 | 14.27 | 7.35 | 5.42 | |
| Cloudy | 9.06 | 6.12 | 6.87 | 15.99 | 9.40 | 4.83 | 4.94 | |
| Heavy-cloudy | 19.51 | 14.09 | 16.81 | 16.79 | 19.32 | 14.84 | 11.34 | |
| Rainy | 15.50 | 18.23 | 10.14 | 15.92 | 9.76 | 12.95 | 15.01 | |
| Weighted average | 14.70 | 10.29 | 12.97 | 15.66 | 13.55 | 9.05 | 7.75 | |
| R2 | Sunny | 0.82 | 0.91 | 0.84 | 0.93 | 0.84 | 0.89 | 0.91 |
| Light-cloudy | 0.85 | 0.96 | 0.84 | 0.85 | 0.89 | 0.97 | 0.98 | |
| Cloudy | 0.95 | 0.99 | 0.92 | 0.91 | 0.94 | 0.99 | 0.99 | |
| Heavy-cloudy | 0.80 | 0.80 | 0.81 | 0.71 | 0.76 | 0.90 | 0.87 | |
| Rainy | 0.75 | 0.14 | 0.72 | 0.33 | 0.78 | 0.75 | 0.78 | |
| Weighted average | 0.86 | 0.87 | 0.85 | 0.82 | 0.86 | 0.93 | 0.94 | |
| Error Validation | Weather Type | Single Model | Ensemble Model | |||||
|---|---|---|---|---|---|---|---|---|
| ANN [22] | DNN [42] | SVR [7] | LSTM [6] | CNN [12] | RF [24] | RNN (Proposed) | ||
| MRE (%) | Sunny | 7.33 | 4.99 | 7.29 | 8.08 | 7.04 | 6.53 | 5.88 |
| Light-cloudy | 6.24 | 4.28 | 6.48 | 6.45 | 8.62 | 4.58 | 3.61 | |
| Cloudy | 4.23 | 2.56 | 3.31 | 5.13 | 4.15 | 2.70 | 2.53 | |
| Heavy Cloudy | 7.73 | 6.81 | 7.45 | 7.47 | 9.63 | 6.01 | 6.38 | |
| Rainy | 5.95 | 7.26 | 5.90 | 7.18 | 5.17 | 4.84 | 4.77 | |
| Weighted average | 6.12 | 4.60 | 5.87 | 6.61 | 7.03 | 4.68 | 4.29 | |
| nRMSE (%) | Sunny | 9.79 | 7.18 | 9.96 | 12.03 | 8.79 | 8.77 | 8.67 |
| Light-cloudy | 8.71 | 6.15 | 9.01 | 8.98 | 11.25 | 6.60 | 5.50 | |
| Cloudy | 5.16 | 3.48 | 5.18 | 7.03 | 5.30 | 3.95 | 3.72 | |
| Heavy-cloudy | 10.98 | 10.21 | 9.87 | 9.77 | 11.32 | 9.12 | 8.47 | |
| Rainy | 7.92 | 9.30 | 6.72 | 9.20 | 6.59 | 6.32 | 6.41 | |
| Weighted average | 8.26 | 6.55 | 8.10 | 9.13 | 8.83 | 6.68 | 6.16 | |
| MAE (kW) | Sunny | 14.67 | 9.99 | 14.58 | 16.15 | 14.08 | 13.06 | 11.75 |
| Light-cloudy | 12.48 | 8.56 | 12.96 | 12.91 | 17.23 | 9.16 | 7.23 | |
| Cloudy | 8.46 | 5.11 | 6.62 | 10.26 | 8.30 | 5.41 | 5.06 | |
| Heavy-cloudy | 15.46 | 13.62 | 14.89 | 14.94 | 19.25 | 12.02 | 12.76 | |
| Rainy | 11.90 | 14.52 | 11.79 | 14.36 | 10.34 | 9.68 | 9.54 | |
| Weighted average | 12.24 | 9.19 | 11.74 | 13.22 | 14.05 | 9.36 | 8.59 | |
| R2 | Sunny | 0.83 | 0.91 | 0.82 | 0.77 | 0.86 | 0.86 | 0.87 |
| Light-cloudy | 0.86 | 0.95 | 0.86 | 0.88 | 0.79 | 0.93 | 0.95 | |
| Cloudy | 0.95 | 0.97 | 0.93 | 0.91 | 0.95 | 0.97 | 0.98 | |
| Heavy-cloudy | 0.60 | 0.61 | 0.64 | 0.68 | 0.56 | 0.69 | 0.74 | |
| Rainy | 0.07 | 0.03 | 0.41 | 0.00 | 0.31 | 0.35 | 0.35 | |
| Weighted average | 0.78 | 0.82 | 0.80 | 0.77 | 0.77 | 0.84 | 0.86 | |
| Weather Type | the RNN-Ensemble of Single Model’s Combination | ||||
|---|---|---|---|---|---|
| DNN + SVR | DNN + ANN | SVR + ANN | DNN + SVR + ANN | DNN + SVR + ANN + LSTM + CNN (Proposed) | |
| Sunny | 5.51 | 5.52 | 8.09 | 5.31 | 5.88 |
| Light-cloudy | 4.99 | 4.39 | 6.59 | 4.61 | 3.61 |
| Cloudy | 2.97 | 2.62 | 2.88 | 2.54 | 2.53 |
| Heavy-cloudy | 6.85 | 6.82 | 7.32 | 6.98 | 6.38 |
| Rainy | 4.87 | 6.04 | 5.79 | 5.06 | 4.77 |
| Weighted average | 4.85 | 4.65 | 5.90 | 4.62 | 4.29 |
| Weather Type | the RNN-Ensemble of Single Model’s Combination | ||||
|---|---|---|---|---|---|
| DNN + SVR | DNN + ANN | SVR + ANN | DNN + SVR + ANN | DNN + SVR + ANN + LSTM + CNN (Proposed) | |
| Sunny | 11.02 | 11.04 | 16.18 | 10.63 | 11.75 |
| Light-cloudy | 9.98 | 8.79 | 13.18 | 9.22 | 7.23 |
| Cloudy | 5.95 | 5.23 | 5.76 | 5.08 | 5.06 |
| Heavy-cloudy | 13.70 | 13.64 | 14.63 | 13.96 | 12.76 |
| Rainy | 9.73 | 12.08 | 11.57 | 10.13 | 9.54 |
| Weighted average | 9.69 | 9.31 | 11.79 | 9.24 | 8.59 |
| Methods | Δ (kW) | I (%) |
|---|---|---|
| ANN | 3.65 | 29.82 |
| DNN | 0.60 | 6.53 |
| SVR | 3.15 | 26.83 |
| LSTM | 4.63 | 35.02 |
| CNN | 5.46 | 38.86 |
| DNN + SVR | 1.10 | 11.35 |
| DNN + ANN | 0.72 | 7.73 |
| SVR + ANN | 3.20 | 27.14 |
| DNN + SVR + ANN | 0.65 | 7.03 |
| Benchmark method | 0.77 | 8.23 |
Publisher’s Note: MDPI stays neutral with regard to jurisdictional claims in published maps and institutional affiliations. |
© 2021 by the authors. Licensee MDPI, Basel, Switzerland. This article is an open access article distributed under the terms and conditions of the Creative Commons Attribution (CC BY) license (https://creativecommons.org/licenses/by/4.0/).
Share and Cite
Lateko, A.A.H.; Yang, H.-T.; Huang, C.-M.; Aprillia, H.; Hsu, C.-Y.; Zhong, J.-L.; Phương, N.H. Stacking Ensemble Method with the RNN Meta-Learner for Short-Term PV Power Forecasting. Energies 2021, 14, 4733. https://doi.org/10.3390/en14164733
Lateko AAH, Yang H-T, Huang C-M, Aprillia H, Hsu C-Y, Zhong J-L, Phương NH. Stacking Ensemble Method with the RNN Meta-Learner for Short-Term PV Power Forecasting. Energies. 2021; 14(16):4733. https://doi.org/10.3390/en14164733
Chicago/Turabian StyleLateko, Andi A. H., Hong-Tzer Yang, Chao-Ming Huang, Happy Aprillia, Che-Yuan Hsu, Jie-Lun Zhong, and Nguyễn H. Phương. 2021. "Stacking Ensemble Method with the RNN Meta-Learner for Short-Term PV Power Forecasting" Energies 14, no. 16: 4733. https://doi.org/10.3390/en14164733
APA StyleLateko, A. A. H., Yang, H.-T., Huang, C.-M., Aprillia, H., Hsu, C.-Y., Zhong, J.-L., & Phương, N. H. (2021). Stacking Ensemble Method with the RNN Meta-Learner for Short-Term PV Power Forecasting. Energies, 14(16), 4733. https://doi.org/10.3390/en14164733

