Investigating the Shielding Effect of Pulse Transformer Operation in Isolated Gate Drivers for SiC MOSFETs
Abstract
1. Introduction
2. Gate Driver Convention for Power Semiconductors
2.1. Inverter Principles
Wide-Bandgap Technology
2.2. Gate Driver Illustration
- Converts and amplifies power signals to drive semiconductor devices;
- Provides protection schemes and delivers feedback for operation monitoring of power converters; and
- Grants galvanic isolation crucial to certify competent system functioning and user’s safety.
Galvanic Isolation Requirement
2.3. Electromagnetic Compatibility (EMC) Compliance
2.4. Conclusion
3. Pulse Transformer Simulated Model Analysis
3.1. Planar Transformers in Gate Drivers
- Low profile, light weight;
- Consistent manufacturing;
- High power density;
- Distinguished repeatability; and
- Greater operating frequency in comparison to wire wound transformers.
3.2. Pulse Transformer Scheme
3.3. Pulse Transformer Model Simulation Analysis
3.3.1. ANSYS Q3D Extractor and Dynamic Links
3.3.2. Pulse Transformer Electronic Circuitry
3.3.3. Planar Pulse Transformer Analyzed Models
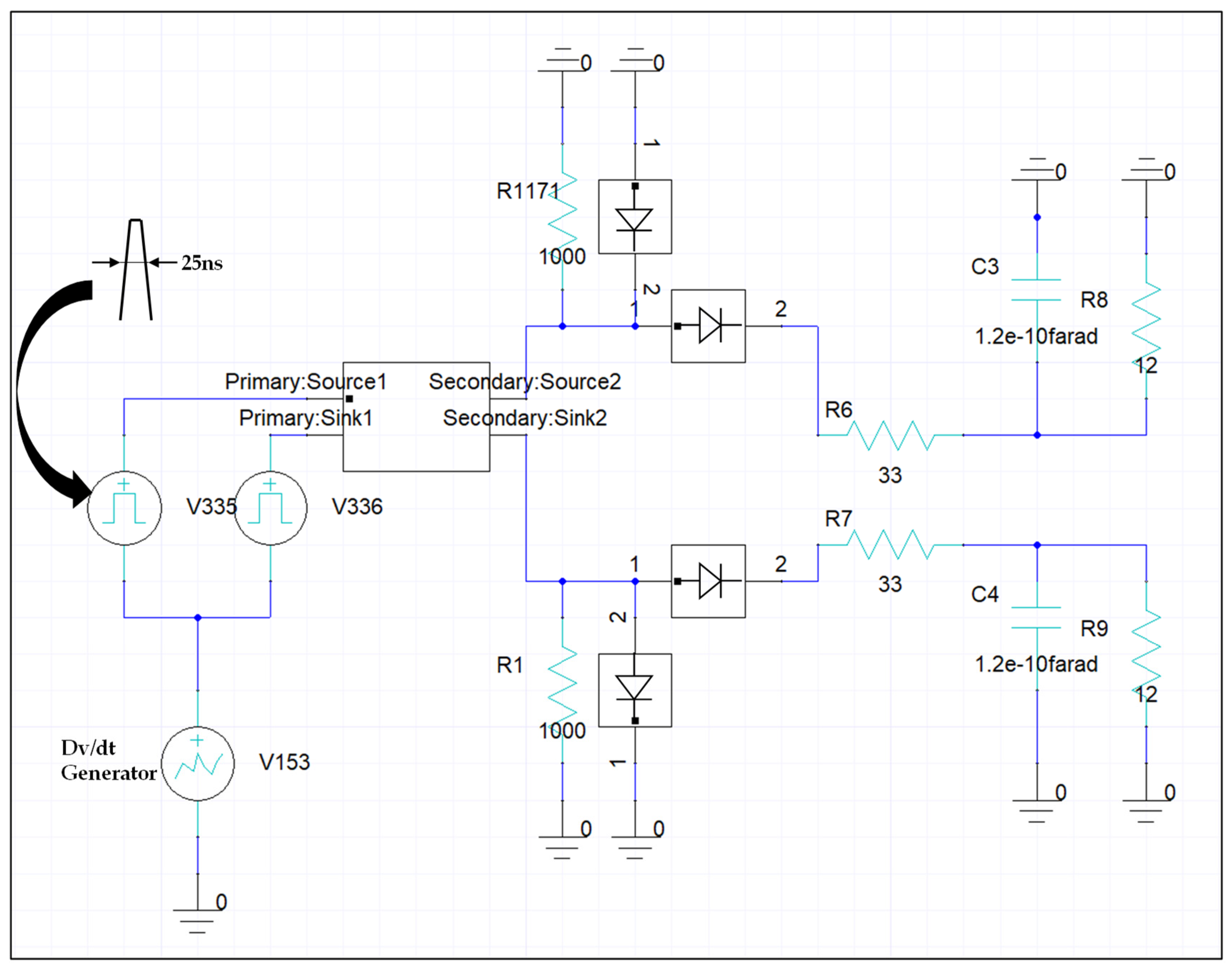
3.4. Dv/Dt Immunity Test
4. Experimental Authentication
5. Conclusions and Future Scope
Author Contributions
Funding
Institutional Review Board Statement
Informed Consent Statement
Conflicts of Interest
References
- Yin, S.; Wu, Y.; Liu, Y.; Pan, X. Comparative Design of Gate Drivers with Short-Circuit Protection Scheme for SiC MOSFET and Si IGBT. Energies 2019, 12, 4546. [Google Scholar] [CrossRef]
- Nguyen, V.-S.; Kerachev, L.; Lefranc, P.; Crebier, J.-C. Characterization and Analysis of an Innovative Gate Driver and Power Supplies Architecture for HF Power Devices With High dv/dt. IEEE Trans. Power Electron. 2017, 32, 6079–6090. [Google Scholar] [CrossRef]
- Kolar, J.W.; Drofenik, U.; Biela, J.; Heldwein, M.L.; Ertl, H.; Friedli, T.; Round, S.D. PWM Converter Power Density Barriers. In Proceedings of the 2007 Power Conversion Conference-Nagoya, Nagoya, Japan, 2–5 April 2007; pp. P-9–P-29. [Google Scholar] [CrossRef]
- Canales, F.; Barbosa, P.; Aguilar, C.; Lee, F. A high-power-density DC/DC converter for high-power distributed power systems. In Proceedings of the IEEE 34th Annual Conference on Power Electronics Specialist, 2003. PESC '03, Acapulco, Mexico, 15–19 June 2003; Volume 1, pp. 11–18. [Google Scholar] [CrossRef]
- Bu, H.; Cho, Y. GaN-based Matrix Converter Design with Output Filters for Motor Friendly Drive System. Energies 2020, 13, 971. [Google Scholar] [CrossRef]
- Zaman, H.; Wu, X.; Zheng, X.; Khan, S.; Ali, H. Suppression of Switching Crosstalk and Voltage Oscillations in a SiC MOSFET Based Half-Bridge Converter. Energies 2018, 11, 3111. [Google Scholar] [CrossRef]
- Yin, S.; Tseng, K.J.; Tu, P.; Simanjorang, R.; Gupta, A.K. Design considerations and comparison of high-speed gate drivers for Si IGBT and SiC MOSFET modules. In Proceedings of the 2016 IEEE Energy Conversion Congress and Exposition (ECCE), Milwaukee, WI, USA, 18–22 September 2016; pp. 1–8. [Google Scholar] [CrossRef]
- Chen, J.; Li, Y.; Liang, M. A Gate Driver Based on Variable Voltage and Resistance for Suppressing Overcurrent and Overvoltage of SiC MOSFETs. Energies 2019, 12, 1640. [Google Scholar] [CrossRef]
- Mantooth, H.A.; Glover, M.D.; Shepherd, P. Wide Bandgap Technologies and Their Implications on Miniaturizing Power Electronic Systems. IEEE J. Emerg. Sel. Top. Power Electron. 2014, 2, 374–385. [Google Scholar] [CrossRef]
- Bogónez-Franco, P.; Sendra, J.B. EMI comparison between Si and SiC technology in a boost converter. In Proceedings of the International Symposium on Electromagnetic Compatibility-EMC EUROPE, Rome, Italy, 17–21 September 2012; pp. 1–4. [Google Scholar] [CrossRef]
- La Ganga, A.; Re, R.; Guglielmi, P. Input Parallel Output Series Structure of Planar Medium Frequency Transformers for 200 kW Power Converter: Model and Parameters Evaluation. Energies 2021, 14, 1450. [Google Scholar] [CrossRef]
- Stevanovic, L.; Matocha, K.; Stum, Z.; Losee, P.; Gowda, A.; Glaser, J.; Beaupre, R. Realizing the full potential of silicon carbide power devices. In Proceedings of the 2010 IEEE 12th Workshop on Control and Modeling for Power Electronics (COMPEL), Boulder, CO, USA, 28–30 June 2010; pp. 1–6. [Google Scholar] [CrossRef]
- Moradpour, M.; Pirino, P.; Losito, M.; Franke, W.-T.; Kumar, A.; Gatto, G. Multi-Objective Optimization of the Gate Driver Parameters in a SiC-Based DC-DC Converter for Electric Vehicles. Energies 2020, 13, 3720. [Google Scholar] [CrossRef]
- Hurley, W.G.; Wolfle, W.H. Transformers and Inductors for PowerElectronics: Theory, Design and Applications, 1st ed.; Wiley: New York, NY, USA, 2013. [Google Scholar]
- Saket, M.A.; Ordonez, M.; Craciun, M.; Botting, C. Common-Mode Noise Elimination in Planar Transformers for LLC Resonant Converters. In Proceedings of the 2018 IEEE Energy Conversion Congress and Exposition (ECCE), Portland, OR, USA, 23–27 September 2018; pp. 6607–6612. [Google Scholar] [CrossRef]
- Saket, M.A.; Shafiei, N.; Ordonez, M.; Craciun, M.; Botting, C. Low parasitics planar transformer for LLC resonant battery chargers. In Proceedings of the 2016 IEEE Applied Power Electronics Conference and Exposition (APEC), Long Beach, CA, USA, 20–24 March 2016; pp. 854–858. [Google Scholar] [CrossRef]
- Chan, Y.P.; Pong, M.H.; Poon, N.K.; Liu, J.C.P. Common-Mode Noise Cancellation in Switching-Mode Power Supplies Using an Equipotential Transformer Modeling Technique. IEEE Trans. Electromagn. Compat. 2012, 54, 594–602. [Google Scholar] [CrossRef]
- Pahlevaninezhad, M.; Hamza, D.; Jain, P.K. An Improved Layout Strategy for Common-Mode EMI Suppression Applicable to High-Frequency Planar Transformers in High-Power DC/DC Converters Used for Electric Vehicles. IEEE Trans. Power Electron. 2013, 29, 1211–1228. [Google Scholar] [CrossRef]
- Lu, J.; Dawson, F. Analysis of Eddy Current Distribution in High Frequency Coaxial Transformer with Faraday Shield. IEEE Trans. Magn. 2006, 42, 3186–3188. [Google Scholar] [CrossRef][Green Version]
- Water, W.; Lu, J. Shielding Analysis of High-Frequency Coaxial Transformers Used for Electric Vehicle On-Board Charging Systems. IEEE Trans. Magn. 2013, 49, 4005–4008. [Google Scholar] [CrossRef]
- Stegen, S.; Lu, J. Shielding effect of high frequency power transformers for DC/DC converters used in solar PV systems. In Proceedings of the 2010 Asia-Pacific International Symposium on Electromagnetic Compatibility, Beijing, China, 13–14 April 2010; pp. 414–417. [Google Scholar] [CrossRef]
- Wu, R.; Chen, J.; Liao, N.; Fang, X. On-chip transformers with shielding structures for high dV/dt immunity isolated gate drive. In Proceedings of the 2016 IEEE Energy Conversion Congress and Exposition (ECCE), Milwaukee, WI, USA, 18–22 September 2016; pp. 1–6. [Google Scholar] [CrossRef]
- Cochrane, D.; Chen, D.; Boroyevich, D. Passive cancellation of common-mode noise in power electronic circuits. In Proceedings of the 2001 IEEE 32nd Annual Power Electronics Specialists Conference (IEEE Cat. No.01CH37230), Vancouver, BC, Canada, 17–21 June 2001; Volume 2, pp. 1025–1029. [Google Scholar] [CrossRef]
- Tolbert, L.; Peng, F.Z.; Khan, F.H.; Li, S. Switching cells and their implications for power electronic circuits. In Proceedings of the 2009 IEEE 6th International Power Electronics and Motion Control Conference, Wuhan, China, 17–20 May 2009; pp. 773–779. [Google Scholar] [CrossRef]
- Qasmi, E.A.; Sun, W.; Soomro, J.; Tahir, M.U.; Chachar, F.A. Power Quality Analysis of Phase Controlled Bidirectional and Unidirectional AC Voltage Controllers and their impacts on input power system. In Proceedings of the 2019 2nd International Conference on Computing, Mathematics and Engineering Technologies (iCoMET), Sukkur, Pakistan, 30–31 January 2019; pp. 1–6. [Google Scholar] [CrossRef]
- Balogh, L. Fundamentals of MOSFET and IGBT Gate Driver Circuits. In Texas Instruments Incorporated, Application Report; SLUA618A; Texas Instruments: Dallas, TX, USA, March 2017. [Google Scholar]
- Bouguet, C.; Ginot, N.; Batard, C. Communication Functions for a Gate Driver under High Voltage and High dv/dt. IEEE Trans. Power Electron. 2017, 33, 6137–6146. [Google Scholar] [CrossRef]
- Nikoo, M.S.; Jafari, A.; Perera, N.; Matioli, E. Output Capacitance Losses in Wide-Band-Gap Transistors: A Small-Signal Modeling Approach. In Proceedings of the 2020 32nd International Symposium on Power Semiconductor Devices and ICs (ISPSD), Vienna, Austria, 13–18 September 2020; pp. 190–193. [Google Scholar] [CrossRef]
- Gao, Y.; Huang, A.Q.; Krishnaswami, S.; Richmond, J.; Agarwal, A.K. Comparison of Static and Switching Characteristics of 1200 V 4H-SiC BJT and 1200 V Si-IGBT. IEEE Trans. Ind. Appl. 2008, 44, 887–893. [Google Scholar] [CrossRef]
- Zhang, Z.; Xie, S. A MOSFET’s Driver Applied to High-frequency Switching with Wide Range of Duty Cycles. J. Power Electron. 2015, 15, 1402–1408. [Google Scholar] [CrossRef][Green Version]
- Vogler, B.; Herzer, R.; Mayya, I.; Buetow, S. Integrated SOI gate driver for 1200V SiC-FET switches. In Proceedings of the 2016 28th International Symposium on Power Semiconductor Devices and ICs (ISPSD), Prague, Czech Republic, 12–16 June 2016; pp. 447–450. [Google Scholar] [CrossRef]
- Chen, Y.-D.; Chin, A. Realization of an IGBT Gate Driver with Dualphase Turn-On/Off Gate Control. IEEE J. Electron Devices Soc. 2020, 8, 1089–1095. [Google Scholar] [CrossRef]
- Sridhar, N. Impact of an Isolated Gate Driver; Texas Instruments: Dallas, TX, USA, 2019. [Google Scholar]
- Bouguet, C.; Ginot, N.; Batard, C. Communicating Gate Driver for SiC MOSFET. In Proceedings of the PCIM Europe 2016, International Exhibition and Conference for Power Electronics, Intelligent Motion, Renewable Energy and Energy Management, Nuremberg, Germany, 10–12 May 2016; pp. 1–8. [Google Scholar]
- Ouyang, Z.; Andersen, M.A.E. Overview of Planar Magnetic Technology—Fundamental Properties. IEEE Trans. Power Electron. 2014, 29, 4888–4900. [Google Scholar] [CrossRef]
- Rothmund, D.; Laboratory, E.Z.P.E.S.; Bortis, D.; Kolar, J.W. Highly compact isolated gate driver with ultrafast overcurrent protection for 10 kV SiC MOSFETs. CPSS Trans. Power Electron. Appl. 2018, 3, 278–291. [Google Scholar] [CrossRef]
- Herzer, R. Gate Driver Solutions for Modern Power Devices and Topologies. In Proceedings of the ESSCIRC 2018-IEEE 44th European Solid State Circuits Conference (ESSCIRC), Dresden, Germany, 3–6 September 2018; pp. 262–270. [Google Scholar] [CrossRef]
- Yang, Y.; Huang, D.; Lee, F.C.; Li, Q. Analysis and reduction of common mode EMI noise for resonant converters. In Proceedings of the 2014 IEEE Applied Power Electronics Conference and Exposition-APEC 2014, Fort Worth, TX, USA, 16–20 March 2014; pp. 566–571. [Google Scholar] [CrossRef]
- Majid, A.; Saleem, J.; Kotte, H.B.; Ambatipudi, R.; Bertilsson, K. Design and implementation of EMI filter for high frequency (MHz) power converters. In Proceedings of the International Symposium on Electromagnetic Compatibility-EMC EUROPE, Rome, Italy, 17–21 September 2012; pp. 1–4. [Google Scholar] [CrossRef]
- Habibinia, D.; Feyzi, M.R. Optimal winding design of a pulse transformer considering parasitic capacitance effect to reach best rise time and overshoot. IEEE Trans. Dielectr. Electr. Insul. 2014, 21, 1350–1359. [Google Scholar] [CrossRef]
- Serban, E.; Saket, M.A.; Ordonez, M. High Performance Isolated Gate-Driver Power Supply with Integrated Planar Transformer. IEEE Trans. Power Electron. 2021. [Google Scholar] [CrossRef]
- Zhang, Z.; He, B.; Hu, D.-D.; Ren, X.; Chen, Q. Common-Mode Noise Modeling and Reduction for 1-MHz eGaN Multioutput DC–DC Converters. IEEE Trans. Power Electron. 2018, 34, 3239–3254. [Google Scholar] [CrossRef]
- Saket, M.A.; Ordonez, M.; Shafiei, N. Planar Transformers With Near-Zero Common-Mode Noise for Flyback and Forward Converters. IEEE Trans. Power Electron. 2018, 33, 1554–1571. [Google Scholar] [CrossRef]
- Damle, T.; Park, C.; Ding, J.; Cheetham, P.; Bosworth, M.; Steurer, M.; Cuzner, R.; Graber, L. Experimental setup to evaluate creepage distance requirements for shipboard power systems. In Proceedings of the 2019 IEEE Electric Ship Technologies Symposium (ESTS), Washington, DC, USA, 14–16 August 2019; pp. 317–323. [Google Scholar] [CrossRef]
- Fei, C.; Yang, Y.; Li, Q.; Lee, F.C. Shielding Technique for Planar Matrix Transformers to Suppress Common-Mode EMI Noise and Improve Efficiency. IEEE Trans. Ind. Electron. 2018, 65, 1263–1272. [Google Scholar] [CrossRef]
- Yang, Y. EMI Noise Reduction Techniques for High. Frequency Power Converters; Virginia Polytechnic Institute and State University: Blacksburg, VA, USA, 2018. [Google Scholar]
- Weckbrodt, J.; Ginot, N.; Batard, C.; Azzopardi, S. Short Pulse Transmission for SiC Communicating Gate Driver under High Dv/Dt. In Proceedings of the PCIM Europe 2018, International Exhibition and Conference for Power Electronics, Intelligent Motion, Renewable Energy and Energy Management, Nuremberg, Germany, 5–7 June 2018; pp. 1–6. [Google Scholar]
- ANSYS, Inc. Ansys Q3D Extractor. ANSYS Electromagnetics Suite 18.2-© ANSYS, Inc. July 2017. Available online: https://www.ansys.com/ (accessed on 26 December 2020).
- ANSYS, Inc. Ansys Circuit Online Help. ANSYS Electromagnetics Suite 18.1-© ANSYS, Inc. Available online: https://www.ansys.com/ (accessed on 26 December 2020).
- Nexperia. 74AUP1G57 Low-Power Configurable Multiple Function Gate; Nexperia: Nijemegen, The Netherlands, 2018. [Google Scholar]

















| Gate Driver | Name | Features |
|---|---|---|
![]() | Plug and play | Nearest card Specific module Applications > 100 kW |
![]() | Core driver and passive card | Generic driver module Low cost Applications > 100 kW |
![]() | Integrated circuit drivers | Compact External power supply Deficit performance |
| Pulse Transformer | Type | Description |
|---|---|---|
![]() | Unshielded![]() | Primary and secondary windings separated by FR4 epoxy without insertion of shielding layers. |
![]() | Typical shield![]() | Filled typical shielded layers that cover the exact winding periphery. |
![]() | Large shield![]() | Filled large shielded layers that cover an area larger than the winding periphery. |
![]() | Mirror winding shield![]() | Duplicated primary and secondary windings that screen the exact winding shape. |
| Transformer Type | Noise (V) | Assembly Selection |
|---|---|---|
| Unshielded | 0.8031 | X |
| Typical shield | 0.5778 | ✓ |
| Large shield | 0.6527 | X |
| Mirror winding shield | 0.6452 | X |
Publisher’s Note: MDPI stays neutral with regard to jurisdictional claims in published maps and institutional affiliations. |
© 2021 by the authors. Licensee MDPI, Basel, Switzerland. This article is an open access article distributed under the terms and conditions of the Creative Commons Attribution (CC BY) license (https://creativecommons.org/licenses/by/4.0/).
Share and Cite
Makki, L.; Mannah, M.A.; Batard, C.; Ginot, N.; Weckbrodt, J. Investigating the Shielding Effect of Pulse Transformer Operation in Isolated Gate Drivers for SiC MOSFETs. Energies 2021, 14, 3866. https://doi.org/10.3390/en14133866
Makki L, Mannah MA, Batard C, Ginot N, Weckbrodt J. Investigating the Shielding Effect of Pulse Transformer Operation in Isolated Gate Drivers for SiC MOSFETs. Energies. 2021; 14(13):3866. https://doi.org/10.3390/en14133866
Chicago/Turabian StyleMakki, Loreine, Marc Anthony Mannah, Christophe Batard, Nicolas Ginot, and Julien Weckbrodt. 2021. "Investigating the Shielding Effect of Pulse Transformer Operation in Isolated Gate Drivers for SiC MOSFETs" Energies 14, no. 13: 3866. https://doi.org/10.3390/en14133866
APA StyleMakki, L., Mannah, M. A., Batard, C., Ginot, N., & Weckbrodt, J. (2021). Investigating the Shielding Effect of Pulse Transformer Operation in Isolated Gate Drivers for SiC MOSFETs. Energies, 14(13), 3866. https://doi.org/10.3390/en14133866












