On Approaching Relevant Cost-Effective Sustainable Maintenance of Mineral Oil-Filled Electrical Transformers
Abstract
:1. Introduction
2. Methods and Materials
2.1. Methodological Approach
2.2. The ABCD Procedure
2.3. Empirical Study Design
3. Results
3.1. ABCD Procedure for PSMD Power Plant
3.1.1. Step A: Building a Shared Understanding and Vision
3.1.2. Step B: Assessing the Current Reality
3.1.3. Step C: Brainstorming Actions to Close the Gaps
- Improving the maintenance strategy for more effectiveness being able to detect early faults and carry out corrective actions at the correct time. Hence, it is necessary to develop an effective fault diagnosis model to provide information that can trigger an alarm for carrying out corrective action before fault incidence, on the other hand, before the measured value of a measurable variable exceeds its caution limit.
- Providing sustainable maintenance training to enrich the maintenance team of the PSMD power plant with the knowledge of sustainability and improve the company’s effectiveness.
- Recycling waste oil to reduce the impacts of toxic compounds on the environment.
3.1.4. Step D: Prioritization
- Possibility to apply in today’s scenario.
- Flexible platforms for future development if required.
- It can reduce the PSMD power plant misalignments with the sustainability principles.
- Cost-effective and good return on investment.
3.2. Development of Numerical Method
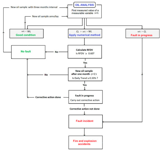
- Relative alarm threshold (RAT): RAT is estimated as a critical threshold for any measurable variable that can be used in the indication of the probability of having a fault. According to the international standard IEC 60599 [13], the probability of having a failure may increase significantly at values much above typical concentration levels. The situation is then considered critical, for even though a fault may never occur at these high levels, the risk of having one is high. To calculate the RAT, three limits are required. The first limit is the caution limit (CL), that can be recorded from standard guidelines such as IEC 60599 [13], IEC 60422 [15], IEEE C57.106 [44], ASTM D3487 [45], CIGRE TB 771 [46], as well as limits reported by experimental investigations [2]. Selecting one of these standard guidelines is based on the organization’s maintenance plan. Table 2 displays the CLs and standard guidelines used in the PSMD power plant. The second limit is the warning limit (WL), which was estimated here by supposing the starting of a fault’s progression can occur when a measured value exceeds a typical value such as 50% of the caution limit (CL) value.
- 2.
- Relative fault detection value (RFDV): RFDV is calculated based on the difference between the first measured value (w1) of a measurable variable and WL relative to the WL, as demonstrated in Equation (4):
- 3.
- Daily trend (DT%): DT is calculated according to the following equation:
3.3. Early Fault Diagnosis (EFD) Model—Concept and Verification
4. Discussion
- The suggested early fault diagnosis (EFD) model using the fault trend chart, which shows the faults’ progression based on the novel numerical method, was proved as a relevant model for approaching cost-effective sustainable maintenance. By utilizing this finding, the gaps to achieve the PSMD power plant vision were fulfilled, resulting in the extension of the lifetime of the four transformers with suspected failure propagation. A foremost challenge connected to this suggested model is the application on old transformers with insufficient historical data of oil analyses.
- As seen in charts a–d of Figure 3, the measured values in March and June 2019 were less than warning limit (WL), which indicates that the transformers were in good condition. In September, the values exceeded the WL, but the calculated RFDV was <0.60, which indicates that the transformers were still in good condition. In November, the measured values (w1) for all transformers were significantly increased and accordingly the calculated RFDV was >0.60, which indicates the probability of having a fault in the initial stage. Hence, the analysis of the second measured values (w2) was carried out one month later, December 2019, to calculate the daily trend% as follows:
- Figure 3a represents the generation of hydrogen and acetylene gases before exceeding the caution limits (CLs) of 150 and 20 ppm, respectively. The daily trend after one month was >0.33%, which indicates that the arcing fault is in progress. Accordingly, carrying out arcing measurement was recommended to find the source of overheating. In the arcing measurement, a high-frequency current transducer clamping on the transformer’s grounding cable was used to detect the source and site of the arcing [48].
- Figure 3b represents the generation of hydrogen gas before exceeding the CL of 150 ppm. The daily trend after one month was <0.33%, which indicates that the partial discharge fault is not in progress. However, if there is an indication of a partial discharge progression, the recommended corrective action could be to carry out a partial discharge test [49,50], utilizing infrared thermal imaging technology [51] to find the source of overheating and the site of the expected flashpoint in the transformer.
- Figure 3c represents the formation of acidity before exceeding the CL of 0.15 mgKOH/g. The daily trend after one month was >0.33%, which indicates that the oxidation fault is in progress. Accordingly, adding an antioxidant additive in the insulating oil was recommended to suppress the oxidation reaction [52].
- Figure 3d represents the generation of hydrogen sulfide gas and toluene compound before exceeding the CLs of 1 and 2 ppm, respectively. The daily trend after one month was <0.33%, which indicates that the corrosion fault is not in progress. However, if there is an indication of a corrosion progression, the recommended corrective action could be adding an anticorrosion additive in the insulating oil to suppress the corrosion reaction [53].
- An example of applying the numerical method is demonstrated here to elucidate the calculation process. Suppose a maintenance team in a power plant observed a variation in the transformer performances when the measured value of hydrogen gas, a key indicator of partial discharge, was high. An oil sample from this transformer was analyzed for the first measured value of hydrogen gas (w1) and was found 125 ppm. The question: Is there any indication of partial discharge fault in progress?
- 4.
- By applying the fault trend chart using the numerical method, the faults were detected early before progression to a risky level, resulting in the extension of the lifetime of the transformers with suspected failure propagation. Hence, the gap in the implementation of sustainable maintenance is fulfilled.
- 5.
- The outline of capabilities and shortcomings in the early fault diagnosis (EFD) model comparing with other technical methods of sustainable maintenance are demonstrated in a matrix schedule (see Table 3).
- 6.
- For further verification and validation, the model will be applied for tracking the fault type “copper corrosion” on 84 transformers at the PSMD power plant. For future work, the application of the EFD model can be extended to another field, such as any asset containing oil in production manufacturing. Future work could also involve investigations to find a solution to the insufficient historical oil analysis data of transformers to be used in the EFD model.
5. Conclusions
- The suitability of applying the ABCD procedure to assess the sustainability aspects for moving toward sustainable maintenance. Due to its intelligible guidance structure and its flexible process, the ABCD procedure is a useful and well-organized tool for integrating sustainability into transformer maintenance, which was demonstrated by the empirical study.
- The suggested EFD model for the empirical study has succeeded in filling the gap to approach relevant cost-effective sustainable maintenance.
- The importance of defining the correct time of carrying out corrective actions before the measured value of a measurable variable exceeds its caution limit. This was illustrated throughout tracking the faults in the fault trend chart.
- The benefits of integrating the EFD model in the CBM strategy compared with other models detecting faults in the initial stage, defining the correct time of corrective actions, easily modelling any measurable variable in the fault trend chart at any caution limit, and providing a transformer diagnosis at specific and overall fault parameters.
Author Contributions
Funding
Institutional Review Board Statement
Informed Consent Statement
Data Availability Statement
Acknowledgments
Conflicts of Interest
Abbreviations
| AL | Alarm Limit |
| BTA | Benzo Triazole |
| CBM | Condition Based Maintenance |
| CCD | Covered Conductor Deposition |
| CL | Caution Limit |
| CM | Condition Monitoring |
| DBDS | Dibenzyl disulfide |
| DT | Daily Trend % |
| EFD | Early Fault Diagnosis |
| FSSD | Framework for Strategic Sustainable Development |
| HI | Health Index % |
| H2S | Hydrogen sulfide gas |
| Irgamet 39 | Toluiltriazole-dialkylamine |
| MPM | Markov Prediction Model |
| PCB | Polychlorinated biphenyl |
| PPM | Part per million |
| PSMD | Primary Substation Maintenance Department |
| RAT | Relative Alarm Threshold |
| RFDV | Relative Fault Detection Value |
| RSD | Relative Standard Deviation % |
| SDM | Statistical Distribution Model |
| Uexp | Expanded uncertainty |
| WL | Warning Limit |
References
- Kulkarni, S.; Khaparde, S. Transformer Engineering Design and Practice, 1st ed.; Marcel Dekker: New York, NY, USA, 2004. [Google Scholar]
- Jadim, R.; Kans, M.; Rehman, S.; Alhems, L.A. A relevant condition monitoring of corrosive sulphur deposition on the windings of oil-filled electrical transformers. IEEE Trans. Dielectr. Electr. Insul. 2020, 27, 1736–1742. [Google Scholar] [CrossRef]
- Jadim, R.; Ingwald, A.; Al-Najjar, B. A Review Study of Condition Monitoring and Maintenance Approaches for Diagnosis Corrosive Sulphur Deposition in Oil-Filled Electrical Transformers. In Proceedings of the New Paradigm of Industry 4.0, Studies in Big Data 64, Bhubaneswar, India, 27 September 2018. [Google Scholar]
- Akshatha, A.; Anjana, K.; Ravindra, D.; Vishwanath, G.; Rajan, J. Study of Copper Corrosion in Transformers due to Sulphur in Oil Using Chemical Methods. In Proceedings of the International Conference IEEE on Electrical Insulation and Dielectric Phenomena (CEIDP), Montreal, QC, Canada, 14 October 2012. [Google Scholar]
- Liland, K.; Kes, M.; Glomm, M.; Lundgaard, L.; Christensen, B. Study of oxidation and hydrolysis of oil impregnated paper insulation for transformers using a microcalorimeter. IEEE Trans. Dielectr. Electr. Insul. 2011, 18, 2059–2068. [Google Scholar] [CrossRef]
- El-Harbawi, M.; Al-Mubaddel, F. Risk of fire and explosion in electrical substations due to the formation of flammable mixtures. Sci. Rep. Nat. Res. 2020, 10, 6295. [Google Scholar] [CrossRef] [PubMed]
- Allan, J. Fires and Explosions in Substations. In Proceedings of the International Conference and Exhibition IEEE/PES on Transmission and Distribution, Yokohama, Japan, 6 October 2002. [Google Scholar]
- Vahidi, F.; Tenbohlen, S. Statistical Failure Analysis of European Substation Transformers. In Proceedings of the Conference ETG-Fachbericht—Diagnostik Elektrischer Betriebsmittel, Berline, Germany, 25 November 2014. [Google Scholar]
- Heinz-Peter, B.; Nicole, F. Reliability and vulnerability of transformers for electricity transmission and distribution. J. Pol. Saf. Reliab. 2015, 3, 15–23. [Google Scholar]
- Amaro, P.S.; Facciotti, M.; Holt, A.F.; Pilgrim, J.A.; Lewin, P.L.; Brown, R.C.D.; Wilson, G.; Jarman, P. Tracking Copper Sulfide Formation in Corrosive Transformer Oil. In Proceedings of the Annual Report Conference on Electrical Insulation and Dielectric Phenomena: Proceedings of the IEEE Conference, Chenzhen, China, 20 October 2013. [Google Scholar]
- Yahaya, M.S.; Azis, N.; Selva, A.M.; Ab Kadir, M.Z.A.; Jasni, J.; Hairi, M.H.; Ghazali, Y.Z.Y.; Talib, M.A. Effect of pre-determined maintenance repair rates on the health index state distribution and performance condition curve based on the Markov prediction model for sustainable transformers asset management strategies. Sustainability 2018, 10, 3399. [Google Scholar] [CrossRef] [Green Version]
- EN 13306. Standard for Maintenance-Maintenance Terminology. Available online: https://infostore.saiglobal.com/en-gb/Standards/BS-EN-13306-2017-232245_SAIG_BSI_BSI_543804/ (accessed on 1 January 2017).
- IEC 60599, Mineral Oil-Filled Electrical Equipment in Service—Guidance on the Interpretation of Dissolved and Free Gases Analysis. In Proceedings of the International Electrotechnical Commission, Geneva, Switzerland, 16 September 2015.
- Wada, J.; Ueta, G.; Okabe, S. Method to evaluate the degradation condition of transformer insulating oil—establishment of the evaluation method and application to field transformer oil. IEEE Trans. Dielectr. Electr. Insul. 2015, 22, 1266–1274. [Google Scholar] [CrossRef]
- IEC 60422. Mineral Insulating Oils in Electrical Equipment—Supervision and Maintenance Guidance. In Proceedings of the International Electrotechnical Commission, Geneva, Switzerland, 10 January 2013.
- Bustamante, S.; Manana, M.; Arroyo, A.; Castro, P.; Laso, A.; Martinez, R. Dissolved gas analysis equipment for online monitoring of transformer oil: A review. Sensors 2019, 19, 4057. [Google Scholar] [CrossRef] [Green Version]
- Mharakurwa, E.T.; Nyakoe, G.N.; Akumu, A.O. Power transformer fault severity estimation based on dissolved gas analysis and energy of fault formation technique. J. Electr. Comput. Eng. 2019, 2019, 1–10. [Google Scholar] [CrossRef] [Green Version]
- Mendler, R.; Osborne, G.D.; Thevenet, T.; Janak, M. Electrical Equipment Maintenance 101. In Proceedings of the IEEE Petroleum and Chemical Industry Conference (PCIC), Toronto, ON, Canada, 19 September 2011. [Google Scholar]
- Mohd Selva, A.; Azis, N.; Shariffudin, N.S.; Ab Kadir, M.Z.A.; Jasni, J.; Yahaya, M.S.; Talib, M.A. Application of statistical distribution models to predict health index for condition-based management of transformers. Appl. Sci. 2021, 11, 2728. [Google Scholar] [CrossRef]
- Mohd Selva, A.; Azis, N.; Yahaya, M.S.; Ab Kadir, M.Z.A.; Jasni, J.; Yang Ghazali, Y.Z.; Talib, M.A. Application of Markov model to estimate individual condition parameters for transformers. Energies 2018, 11, 2114. [Google Scholar] [CrossRef] [Green Version]
- Liang, Z.; Parlikad, A. A Markovian model for power transformer maintenance. Electr. Power Energy Syst. 2018, 99, 175–182. [Google Scholar] [CrossRef]
- Jasiulewicz-Kaczmarek, M. The Role and Contribution of Maintenance in Sustainable Manufacturing. In Proceedings of the International Conference 7th IFAC on Manufacturing Modelling, Management, and Control, International Federation of Automatic Control, Saint Petersburg, Russia, 19 June 2013. [Google Scholar]
- Hjortha, P.; Bagheria, A. Navigating towards sustainable development: A system dynamics approach. Futures 2006, 38, 74–92. [Google Scholar] [CrossRef]
- Vladimir, V.; Jasiulewicz-Kaczmarek, M. Maintenance in sustainable manufacturing. Sci. J. Logist. 2014, 10, 273–284. [Google Scholar]
- Yurekten, S.; Kara, A.; Mardikyan, K. Energy Efficient Green Transformer Manufacturing with Amorphous Cores. In Proceedings of the International Conference on Renewable Energy Research and Applications, Madrid, Spain, 20 October 2013. [Google Scholar]
- Saettaa, S.; Caldarellia, V. Lean production as a tool for green production: The green foundry case Study. ScienceDirect 2020, 42, 498–502. [Google Scholar] [CrossRef]
- Pompili, M.; Calcara, L.; Sturchio, A.; Catanzaro, F. Natural Esters Distribution Transformers: A Solution for Environmental and Fire Risk Prevention. In Proceedings of the IEEE International Conference, Annual Conference (AEIT), Capri, Italy, 5 October 2016. [Google Scholar]
- Perrier, C.; Ryadi, M.; Bertrand, Y.; Tran Du, C. Comparison between Mineral and Ester Oils. In Proceedings of the Cigre 10 Conference, Paris, France, 22 August 2010. [Google Scholar]
- Hernandez-Herrera, H.; Silva-Ortega, J.I.; Mejia-Taboada, M.; Jacome, A.D.; Torregroza-Rosas, M. Natural Ester Fluids Applications in Transformers as a Sustainable Dielectric and Coolant. In Proceedings of the AIP Proceeding Conference 2123, Beirut, Lebanon, 10 April 2019. [Google Scholar]
- Liu, Q.; Venkatasubramanian, R.; Matharage, S.; Wang, Z. Effect of oil regeneration on improving paper conditions in a distribution transformer. Energy 2019, 12, 1665. [Google Scholar] [CrossRef] [Green Version]
- Choi, H.; Veriansyah, B.; Kim, J.; Duck, K.J.; Lee, Y. Recycling of transformer oil contaminated by polychlorinated biphenyls (PCBs) using catalytic hydrodechlorination. J. Environ. Sci. Health Part A 2009, 44, 494–501. [Google Scholar] [CrossRef]
- Schulte, J.; Hallstedt, S. Workshop Method for Early Sustainable Product Development. In Proceedings of the International Design Conference-DESIGN, Dubrovnik, Croatia, 21 May 2018. [Google Scholar]
- Robèrt, K.; Broman, G.; Waldron, D.; Ny, H.; Hallstedt, S.; Cook, D.; Johansson, L.; Oldmark, J.; Basile, G.; Haraldsson, H.; et al. Planning and acting strategically towards sustainability. In Sustainability Handbook, 2nd ed.; Studentlitteratur AB: Lund, Sweden, 2019. [Google Scholar]
- Broman, G.; Robèrt, K. A framework for strategic sustainable development. J. Clean. Prod. 2017, 140, 17–31. [Google Scholar] [CrossRef]
- Yin, R.K. Case Study Research and Applications: Design and Methods, 6th ed.; SAGE Publications: Thousand Oaks, CA, USA, 2018. [Google Scholar]
- Filippis, C.; Maiber, I.; Vidler, H.; Wilbrink, T. Taking Care to Change Trajectory-Exploring an Integrated Process of Collective Narrative Practices and Strategic Sustainable Development. Master’s Thesis, Blekinge Institute of Technology Karlskrona, Blekinge, Sweden, 2019. [Google Scholar]
- Schulte, J.; Hallstedt, S. Company risk management in light of the sustainability transition. Sustainability 2018, 10, 4137. [Google Scholar] [CrossRef] [Green Version]
- Robert, K. Tools and concepts for sustainable development, how do they relate to a general framework for sustainable development, and to each other? J. Clean. Prod. 2000, 8, 243–254. [Google Scholar] [CrossRef]
- Schulte, J.; Villamil, C.; Hallstedt, S.I. Strategic sustainability risk management in product development companies: Key aspects and conceptual approach. Sustainability 2020, 12, 10531. [Google Scholar] [CrossRef]
- IEC 60567. Oil-Filled Electrical Equipment—Sampling of Gases and of Oil for Analysis of Free and Dissolved Gases—Guidance. In Proceedings of the International Electrotechnical Commission, Geneva, Switzerland, 4 June 2013.
- IEC 62021-3. Insulating Liquids—Determination of Acidity—Part 3: Test Methods for Non-Mineral Insulating Oils. In Proceedings of the International Electrotechnical Commission, Geneva, Switzerland, 19 March 2014.
- ASTM D5504. Standard Test Method for Determination of Sulfur Compounds in Natural Gas and Gaseous Fuels by Gas Chromatography and Chemiluminescence. In Proceedings of the American Society for Testing and Materials, West Conshohocken, PA, USA, 1 November 2020.
- ASTM D5580. Standard Test Method for Determination of Benzene, Toluene, Ethylbenzene, p/m-Xylene, o-Xylene, C9 and Heavier Aromatics, and Total Aromatics in Finished Gasoline by Gas Chromatography. In Proceedings of the American Society for Testing and Materials, West Conshohocken, PA, USA, 1 April 2021.
- C57.106. IEEE Guide for Acceptance and Maintenance of Insulating Mineral Oil in Electrical Equipment; The Institute of Electrical and Electronics Engineers: New York, NY, USA, 5 December 2015.
- ASTM D3487. Standard Specification for Mineral Insulating Oil Used in Electrical Apparatus; American Society for Testing and Materials: West Conshohocken, PA, USA, 15 June 2016. [Google Scholar]
- CIGRE TB 771. Advances in DGA Interpretation. Available online: https://e-cigre.org/publication/771-advances-in-dga-interpretation (accessed on 1 July 2019).
- Arrhenius, K.; Fischer, A.; Buker, O.; Adrien, H.; El Masri, A.; Lestremaub, F.; Robinsonc, T. Analytical methods for the determination of oil carryover from CNG/biomethane refueling stations recovered in a solvent. R. Soc. Chem. 2020, 10, 11907–11917. [Google Scholar] [CrossRef] [Green Version]
- Seo, J.; Ma, H.; Saha, T. A Joint vibration and arcing measurement system for online condition monitoring of onload tap changer of the power transformer. IEEE Trans. Power Deliv. 2017, 32, 1031–1038. [Google Scholar] [CrossRef]
- Stone, C. Partial discharge diagnostics and electrical equipment insulation condition assessment. IEEE J. Mag. 2005, 5, 891–904. [Google Scholar] [CrossRef]
- IEC 60270. Consolidated Version High-Voltage Test Strategy—Partial Discharge Measurements. In Proceedings of the International Electrotechnical Commission, Geneva, Switzerland, 27 November 2015.
- Qingsong, C.; Yongxiang, L.; Zhixiang, L.; Zhenyu, Z.; Shen, Z.; Zhiyuan, W. Analysis of Transformer Abnormal Heating Based on Infrared Thermal Imaging Technology. In Proceedings of the 2nd IEEE Conference on Energy Internet and Energy System Integration, Beijing, China, 20 October 2018. [Google Scholar]
- Yehye, W.; Abdul Rahman, N.; Ariffin, A.; Abd Hamid, S.B.; Alhadi, A.; Kadir, F.; Yaeghoobi, M. Understanding the chemistry behind the antioxidant activities of butylated hydroxytoluene (BHT): A review. Eur. J. Med. Chem. 2015, 101, 295–312. [Google Scholar] [CrossRef] [PubMed]
- Rehman, S.; Alhems, L.; Jadim, R.; Al Faraj, B.; Balasubramanian, K.; Al Mutairi, K.; Al-Yemni, A.; Shinde, D.; Al-Hsaien, S. Maximum acceptable concentrations of dbds, sulphur mercaptan and optimal concentration of metal deactivators for safe and prolonged operation of power transformers. IEEE Trans. Dielectr. Electr. Insul. 2016, 4, 2438–2442. [Google Scholar] [CrossRef]




| Measurable Variable (Oil Analysis) | Fault Type | Standard Method |
|---|---|---|
| Hydrogen & Acetylene Gases | Arcing | IEC 60567 [40] |
| Hydrogen Gas | Partial Discharge | IEC 60567 [40] |
| Acidity | Oxidation Deposits | IEC 62021-1 [41] |
| Hydrogen Sulfide Gas & Toluene | Copper Corrosion Deposits | ASTM D5504 [42] & D5580 [43] |
| Measurable Variable (Oil Analysis) | CL | WL | AL | RAT |
|---|---|---|---|---|
| Hydrogen Gas | 150 ppm 1 | 75 | 120 | 0.6 |
| Acetylene Gas | 20 ppm 2 | 10 | 16 | 0.6 |
| Acidity | 0.150 mgKOH/g 3 | 0.075 | 0.12 | 0.6 |
| Hydrogen Sulfide gas | 1 ppm 4 | 0.5 | 0.8 | 0.6 |
| Toluene | 2 ppm 5 | 1 | 1.6 | 0.6 |
| Methods of Sustainable Maintenance | Efficiency | Cost Investment | Ease of Apply | Limitation |
|---|---|---|---|---|
| Energy-efficient green transformers | Good | High | No | Only for new transformers |
| Natural ester oil | Good | High | No | Low electrical resistivity |
| Waste oil recycle | Good | High | No | High investment cost |
| Early Diagnosis Method (EFD) Model | Good | Low | Yes | Needs historical data |
Publisher’s Note: MDPI stays neutral with regard to jurisdictional claims in published maps and institutional affiliations. |
© 2021 by the authors. Licensee MDPI, Basel, Switzerland. This article is an open access article distributed under the terms and conditions of the Creative Commons Attribution (CC BY) license (https://creativecommons.org/licenses/by/4.0/).
Share and Cite
Jadim, R.; Kans, M.; Schulte, J.; Alhattab, M.; Alhendi, M.; Bushehry, A. On Approaching Relevant Cost-Effective Sustainable Maintenance of Mineral Oil-Filled Electrical Transformers. Energies 2021, 14, 3670. https://doi.org/10.3390/en14123670
Jadim R, Kans M, Schulte J, Alhattab M, Alhendi M, Bushehry A. On Approaching Relevant Cost-Effective Sustainable Maintenance of Mineral Oil-Filled Electrical Transformers. Energies. 2021; 14(12):3670. https://doi.org/10.3390/en14123670
Chicago/Turabian StyleJadim, Ramsey, Mirka Kans, Jesko Schulte, Mohammed Alhattab, May Alhendi, and Ali Bushehry. 2021. "On Approaching Relevant Cost-Effective Sustainable Maintenance of Mineral Oil-Filled Electrical Transformers" Energies 14, no. 12: 3670. https://doi.org/10.3390/en14123670
APA StyleJadim, R., Kans, M., Schulte, J., Alhattab, M., Alhendi, M., & Bushehry, A. (2021). On Approaching Relevant Cost-Effective Sustainable Maintenance of Mineral Oil-Filled Electrical Transformers. Energies, 14(12), 3670. https://doi.org/10.3390/en14123670

