A Novel DSP-Based MPPT Control Design for Photovoltaic Systems Using Neural Network Compensator †
Abstract
1. Introduction
2. The Materials for the PV System and the Proposed Control Method
2.1. PV Array
2.2. A Novel Control Structure for PV Array with MPPT
2.2.1. Problem Formulation of MPPT for PV System
2.2.2. The Structure of the Proposed Recurrent Neural Network
- Input Layer:
- Hidden layer:
- Output Layer:
2.3. PI-Controller Designed by GA Algorithm
3. Results and Discussion
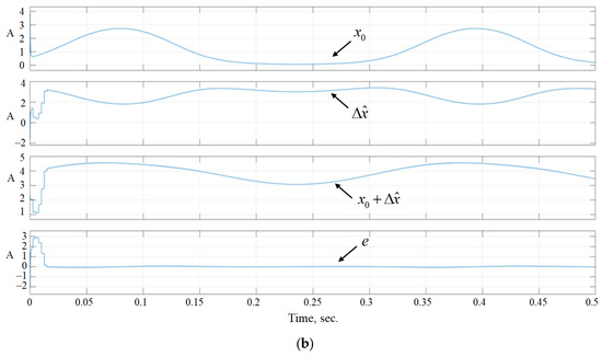
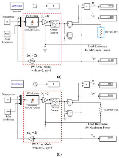
3.1. Model Verification
3.2. Simulation Verification
3.3. DSP Implementation and Experimental Verification
4. Conclusions
Author Contributions
Funding
Acknowledgments
Conflicts of Interest
References
- Tsai, M.-F.; Tseng, C.-S.; Lin, B.-Y. Phase voltage-oriented control of a PMSG wind generator for unity power factor correction. Energies 2020, 13, 5693. [Google Scholar] [CrossRef]
- Ahmed, J.; Salam, Z. An accurate method for MPPT to detect the partial shading occurrence in a PV system. IEEE Trans. Ind. Inform. 2017, 13, 2151–2161. [Google Scholar] [CrossRef]
- Pei, T.; Hao, X.; Gu, Q. A novel global maximum power point tracking strategy based on modified flower pollination algorithm for photovoltaic systems under non-uniform irradiation and temperature conditions. Energies 2018, 11, 2708. [Google Scholar] [CrossRef]
- Ahmad, R.; Murtaza, A.F.; Sher, H.A. Power tracking techniques for efficient operation of photovoltaic array in solar applications—A review. Renewable Sustain. Energy Rev. 2019, 101, 82–102. [Google Scholar]
- Lam, L.; Phuc, T.; Hieu, N. Simulation models for three-phase grid connected PV inverters enabling current limitation under unbalanced faults. Eng. Technol. Appl. Sci. Res. 2020, 10, 5396–5401. [Google Scholar] [CrossRef]
- Bendib, B.; Belmili, H.; Krim, F. A survey of the most used MPPT methods: Conventional and advanced algorithms applied for photovoltaic systems. Renew. Sustain. Energies Rev. 2015, 45, 637–648. [Google Scholar] [CrossRef]
- Alik, R.; Jusoh, A. Modified Perturb and Observe (P&O) with checking algorithm under various solar irradiation. Sol. Energy 2017, 148, 128–139. [Google Scholar]
- Bradai, R.; Boukenoui, R.; Kheldoun, A.; Salhi, H.; Ghanes, M. Experimental assessment of new fast MPPT algorithm for PV systems under nonuniform irradiance conditions. Appl. Energy 2017, 199, 416–429. [Google Scholar] [CrossRef]
- Andrean, V.; Chang, P.-C.; Lian, K.-L. A review and new problems discovery of four simple decentralized maximum power point tracking algorithms—Perturb and observe, incremental conductance, golden section search, and newton’s quadratic interpolation. Energies 2018, 11, 2966. [Google Scholar] [CrossRef]
- Chen, Y.; Lai, Z.; Liang, R. A novel auto-scaling variable step-size MPPT method for a PV system. Sol. Energy 2014, 102, 247–256. [Google Scholar] [CrossRef]
- Faraji, R.; Rouholamini, A.; Naji, H.R.; Fadaeinedjad, R.; Chavoshian, M.R. FPGA-based real time incremental conductance maximum power point tracking controller for photovoltaic systems. IET Power Electron. 2014, 7, 1294–1304. [Google Scholar] [CrossRef]
- Tey, K.S.; Mekhilef, S. Modified incremental conductance MPPT algorithm to mitigate inaccurate responses under fast-changing solar irradiation level. Sol. Energy 2014, 101, 333–342. [Google Scholar] [CrossRef]
- Elgendy, M.A.; Zahawi, B.; Atkinson, D.J. Assessment of the incremental conductance maximum power point tracking algorithm. IEEE Trans. Sustain. Energy 2013, 4, 108–117. [Google Scholar] [CrossRef]
- Li, C.; Chen, Y.; Zhou, D.; Liu, J.; Jun Zeng, J. A high-performance adaptive incremental conductance MPPT algorithm for photovoltaic systems. Energies 2016, 9, 288. [Google Scholar] [CrossRef]
- Piegari, L.; Rizzo, R.; Spina, I.; Tricoli, P. Optimized adaptive perturb and observe maximum power point tracking control for photovoltaic generation. Energies 2015, 8, 3418–3436. [Google Scholar] [CrossRef]
- Petrone, G.; Spagnuolo, G.; Teodorescu, R.; Veerachary, M.; Vitelli, M. Reliability issues in photovoltaic power processing systems. IEEE Trans. Ind. Electron. 2008, 55, 2569–2580. [Google Scholar] [CrossRef]
- Noguchi, T.; Togashi, S.; Naltamoto, R. Short-circuit pulse-based maximum-power-point tracking method for multiple photovoltaic-and-converter module system. IEEE Trans. Ind. Electron. 2002, 49, 217–223. [Google Scholar] [CrossRef]
- Patel, H.; Agrwal, V. Maximum power point tracking scheme for PV systems operating under partially shaded conditions. IEEE Trans. Ind. Electron. 2008, 55, 1689–1698. [Google Scholar] [CrossRef]
- Windarko, N.A.; Habibi, M.N.; Sumantri, B.; Prasetyono, E.; Efendi, M.Z. A new MPPT algorithm for photovoltaic power Generation under uniform and partial shading conditions. Energies 2021, 14, 483. [Google Scholar] [CrossRef]
- Shams, I.; Mekhilef, D.S.; Soon, T.K. Maximum power point tracking using modified butterfly optimization algorithm for partial shading, uniform shading and fast varying load conditions. IEEE Trans. Power Electron. 2021, 36, 5569–5581. [Google Scholar] [CrossRef]
- Veerachary, M.; Senjyu, T.; Uezato, K. Neural-network-based maximum-power-point tracking of coupled-inductor interleaved-boost-converter-supplied PV system using fuzzy controller. IEEE Trans. Ind. Electron. 2003, 50, 749–758. [Google Scholar] [CrossRef]
- Taherbaneh, M.; Faez, K. Maximum power point estimation for photovoltaic systems using neural networks. In Proceeding of the IEEE Int. Conf. on Control and Automation, Guangzhou, China, 30 May–1 June 2007; pp. 1614–1619. [Google Scholar]
- Lin, W.-M.; Hong, C.-M.; Chen, C.-H. Neural network based MPPT control of stand-alone hybrid power generation system. IEEE Trans. Power Electron. 2011, 26, 3571–3582. [Google Scholar] [CrossRef]
- Elobaid, L.M.; Abdelsalam, A.K.; Zakzouk, E.E. Artificial neural network-based photovoltaic maximum power point tracking techniques: A survey. IET Renew. Power Gener. 2015, 9, 1043–1063. [Google Scholar] [CrossRef]
- Zečević, Ž.; Rolevski, M. Neural network approach to MPPT control and irradiance estimation. Appl. Sci. 2020, 10, 5051. [Google Scholar] [CrossRef]
- Jang, J.-S.R.; Sun, C.-T.; Mizutani, E. Neuro-Fuzzy and Soft Computing; Prentice Hall: Hoboken, NJ, USA, 1997. [Google Scholar]
- Jang, J.-S.R.; Galley, N. MATLAB Fuzzy Logic Toolbox User’s Guide; MathWorks Inc.: Natick, MA, USA, 1997. [Google Scholar]
- Tsai, M.-F.; Tseng, C.-S.; Hong, G.-D.; Lin, S.-H. A Novel MPPT Control Design for PV Modules Using Neural Network Compensator. In Proceedings of the 2012 IEEE 21st International Symposium on Industrial Electronics, Hangzhou, China, 28–31 May 2012; pp. 1742–1747. [Google Scholar]


















| Column 1 | Column 2 | |
|---|---|---|
| 0 | ||
| Electrical Characteristics | Specification |
|---|---|
| Maximum Power (Pmax) | 155 W |
| Current at Maximum Power (Imp) | 4.43 A |
| Voltage at Maximum Power (Vmp) | 35.01 V |
| Short-Circuit Current | 4.79 A |
| Open-Circuit Voltage | 43.49 V |
| Short-Circuit Current Temperature Coefficient | |
| Open-Circuit Voltage Temperature Coefficient |
| Name | Value | Type | Radix |
|---|---|---|---|
| 4.143993 | float | float | |
| 64.53333 | float | float | |
| 267.4218 | float | float | |
| 0.01850748 | float | float |
Publisher’s Note: MDPI stays neutral with regard to jurisdictional claims in published maps and institutional affiliations. |
© 2021 by the authors. Licensee MDPI, Basel, Switzerland. This article is an open access article distributed under the terms and conditions of the Creative Commons Attribution (CC BY) license (https://creativecommons.org/licenses/by/4.0/).
Share and Cite
Tsai, M.-F.; Tseng, C.-S.; Hung, K.-T.; Lin, S.-H. A Novel DSP-Based MPPT Control Design for Photovoltaic Systems Using Neural Network Compensator. Energies 2021, 14, 3260. https://doi.org/10.3390/en14113260
Tsai M-F, Tseng C-S, Hung K-T, Lin S-H. A Novel DSP-Based MPPT Control Design for Photovoltaic Systems Using Neural Network Compensator. Energies. 2021; 14(11):3260. https://doi.org/10.3390/en14113260
Chicago/Turabian StyleTsai, Ming-Fa, Chung-Shi Tseng, Kuo-Tung Hung, and Shih-Hua Lin. 2021. "A Novel DSP-Based MPPT Control Design for Photovoltaic Systems Using Neural Network Compensator" Energies 14, no. 11: 3260. https://doi.org/10.3390/en14113260
APA StyleTsai, M.-F., Tseng, C.-S., Hung, K.-T., & Lin, S.-H. (2021). A Novel DSP-Based MPPT Control Design for Photovoltaic Systems Using Neural Network Compensator. Energies, 14(11), 3260. https://doi.org/10.3390/en14113260
