Stand-Alone Direct Current Power Network Based on Photovoltaics and Lithium-Ion Batteries for Reverse Osmosis Desalination Plant
Abstract
1. Introduction
2. Water-Energy-Climate Nexus for Sustainability
2.1. Water for Energy
2.2. Energy for Water
2.3. Role of Carbon Emissions towards Sustainability Nexus
3. Green Sustainable Electric Power Generation and Storage
4. Fundamental Issues of Existing Power Grid
4.1. Modifying the Baseload Power Design
4.2. Eliminate Conversion Losses with PV-DC System Design
5. End-to-End Direct Current Power Network for Desalination Plant
5.1. Situational Intelligence in End-to-End DC Power Network
5.2. Cyber-Security in Decentralized DC Grid
6. Stand-Alone DC System for RO Desalination
6.1. Power Networks
6.2. Geographical Considerations
6.3. PV Irradiation Profile
6.3.1. Temperature Compensation Calculations
6.3.2. Optimum Tilt Calculations
6.3.3. Sizing Considerations
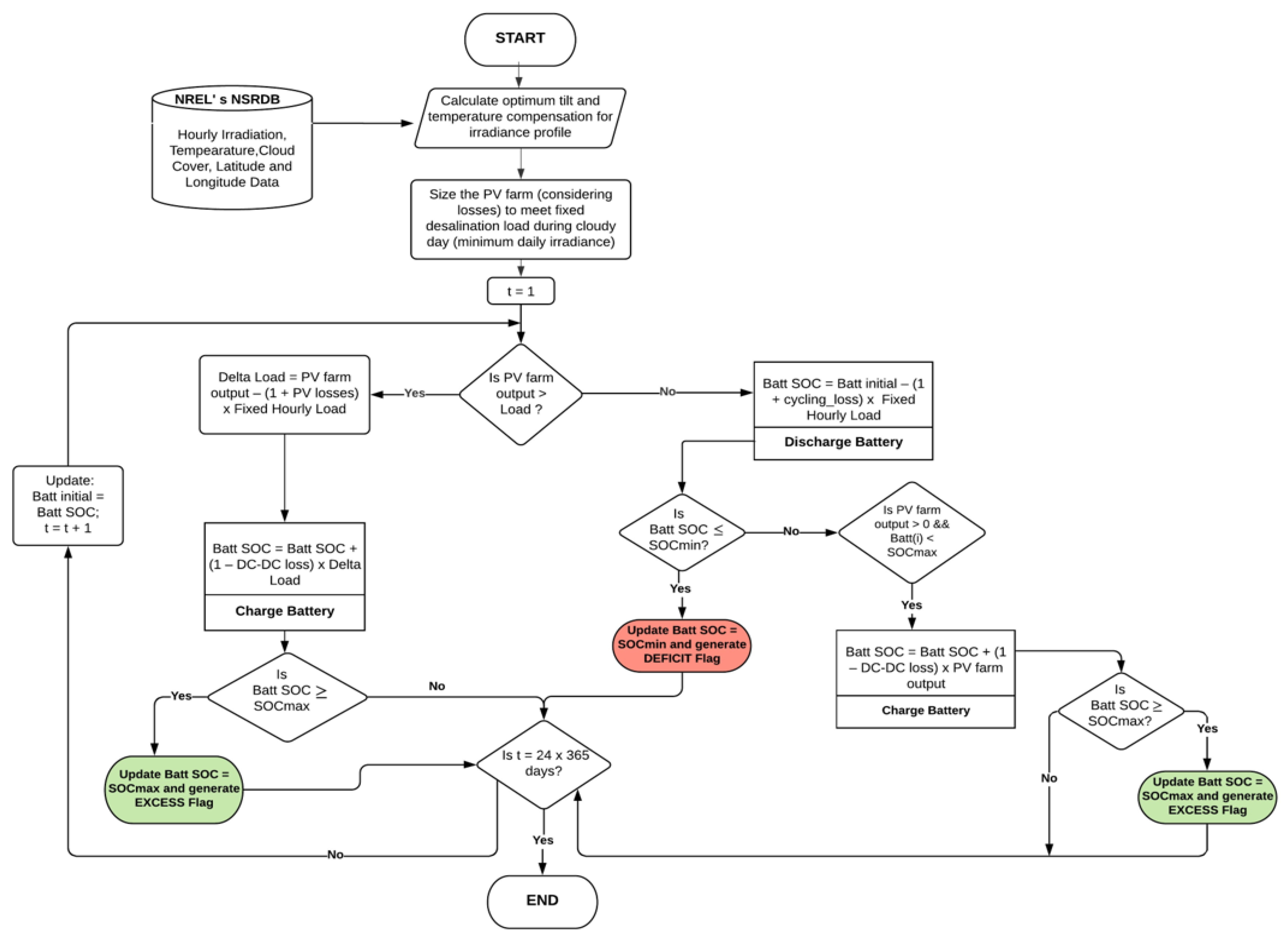
6.3.4. Battery Storage Profile and System Results
7. Financial Analysis
- According to a December 2019 article [59], the cost of a DC power PV system has dropped to as low as USD 0.7 per watt. In future, the cost will be lower. To be conservative, we have used a PV system cost of $0.7 per watt.
- In conventional HVDC, the conversion cost of AC to DC and DC to AC stations is quite high. In our case, there is no such conversion cost and HVDC cost will be much lower than for existing AC infrastructures. However, we have used the $250,000/km cost of HVDC for AC infrastructure [60] in our calculations. In practice, the distance will be lower than 10 km. For HVDC, the cost of $2.5 million is used in our calculations.
- At utility scale, battery cost is given for 4 h. However, in our case 16–18 h of battery storage will be used. Due to higher volume, the cost will be much lower than the 4 h case. We have used Department of Energy data to extrapolate the cost for our case. These details are given in Appendix B and the cost in 2021 is $226/kWh. Based on the accelerated growth of electrification of transportation, and the progress of solid-state batteries [61], it is obvious that the cost will be lower than $226/kWh. We have studied the impact of battery cost variation from $100–$246/kWh.
- The typical life of lithium batteries is 15 years. After 15 years, older batteries will be replaced by new batteries. Lithium batteries are following the cost reduction trend of PV [62]. We expect after 15 years the cost to be $50/kWh.
- We have assumed equity of 25% and the debt of 75% and studied the rate variation from 3–8% for 10 years.
- We have used reference [63] to calculate interest on debt and Appendix C illustrates the detailed calculation formulas.
8. Conclusions
Author Contributions
Funding
Acknowledgments
Conflicts of Interest
Appendix A
- The PV farm is appropriately sized to meet the power requirements on worst cloudy days. The minimum daily irradiance is calculated from the past 10 years’ irradiance data as 3.95 kWh/m2. The mean and maximum value of irradiance at the site location are 6.15 kWh/m2 and 7.67 kWh/m2, respectively. It is important to note that these irradiation values are calculated from optimum tilt and temperature correction.
- The PV farm area is calculated to be 1,040,724 m2. Additional area for co-located battery storage is assumed to be 25,000 m2 resulting in the total land area of 1,065,724 m2 for the complete PV farm.
- The PV farm is sized at 230 MW and the lithium-ion battery storage is sized at 810 MWh.
- The PV farm is assumed to incorporate silicon PV panels of 22.2% efficiency. The optimum panel fixed tilt is set for every four months as 55°, 14°, and 55°, respectively.
- The lithium-ion battery is operated between SOCmax = 95% and SOCmin = 20% of battery capacity to ensure longer lifetime. The battery is adequately sized to ensure one charge-discharge cycle every day. This reduces battery sitting loss and charge degradation due to idle hours of operation. The SOC at every hour is maintained well above depth of discharge (DoD) of 20% of battery capacity. An assumed 6000 lifetime cycles will ensure approximately 15 years of operation before replacement.
Appendix B
- Due to DC architecture the cost of a central inverter has been neglected. For certain high-pressure pumps local inverter cost of 0.06 $/kWh can be used.
- The structural balance of system (BOS), electrical balance of system (EOS), labor and installation costs, Engineering and Procurement Cost (EPC), sales tax and developer costs are all assumed unchanged from the NREL 2018 data [68]. It is highly likely that these costs have reduced further in 2021 due to advances in battery technology. However, we have assumed these unchanged costs to consider the worst-case scenario. Actual BESS cost will be even lower that these values.
- As seen for 16-h storage, the cost is $226/kWh for a 60 MW system. Since our system is sized for 32 MW this cost can further be decreased.


Appendix C
References
- NASA Study Says Freshwater Shortages Will Be Biggest Challenge of This Century. Available online: https://cleantechnica.com/2018/05/30/nasa-study-says-freshwater-shortages-will-be-biggest-challenge-of-this-century/?utm_source=feedburner&utm_medium=feed&utm_campaign=Feed%3A+IN-cleantechnica%28%20CleanTechnica%29 (accessed on 22 March 2021).
- Worldwide Seawater Desalination Capabilities. Available online: https://www.hbfreshwater.com/desalination-worldwide.html (accessed on 22 March 2021).
- Desalination and Energy Consumption. Available online: https://energycentral.com/c/ec/desalination-and-energy-consumption (accessed on 22 March 2021).
- Sector by Sector: Where Do Global Greenhouse Gas Emissions Come from? Available online: https://ourworldindata.org/ghg-emissions-by-sector (accessed on 22 March 2021).
- Hungry for Change: The Global Food System. Available online: https://www.unep.org/news-and-stories/story/hungry-change-global-food-system (accessed on 22 March 2021).
- Curto, D.; Franzitta, V.; Guercio, A. A Review of the Water Desalination Technologies. Appl. Sci. 2021, 11, 670. [Google Scholar] [CrossRef]
- Jones, E.; Qadir, M.; van Vliet, M.T.; Smakhtin, V.; Kang, S.M. The state of desalination and brine production: A global outlook. Sci. Total Environ. 2019, 657, 1343–1356. [Google Scholar] [CrossRef] [PubMed]
- Ahmadi, E.; McLellan, B.; Mohammadi-Ivatloo, B.; Tezuka, T. The Role of Renewable Energy Resources in Sustainability of Water Desalination as a Potential Fresh-Water Source: An Updated Review. Sustainability 2020, 12, 5233. [Google Scholar] [CrossRef]
- Gold, G.M.; Webber, M.E. The Energy-Water Nexus: An Analysis and Comparison of Various Configurations Integrating Desalination with Renewable Power. Resources 2015, 4, 227–276. [Google Scholar] [CrossRef]
- Shekarchi, N.; Shahnia, F. A comprehensive review of solar-driven desalination technologies for off-grid greenhouses. Int. J. Energy Res. 2019, 43, 1357–1386. [Google Scholar] [CrossRef]
- Ali, M.T.; Fath, H.E.; Armstrong, P.R. A comprehensive techno-economical review of indirect solar desalination. Renew. Sustain. Energy Rev. 2011, 15, 4187–4199. [Google Scholar] [CrossRef]
- Avery, G. Xcel Energy Paying $41M to Get out of Colorado Solar Power Experiment. Available online: http://www.windaction.org/posts/52063-xcel-energy-paying-41m-to-get-out-of-colorado-solar-power-experiment#.YIoUu3VKgtx (accessed on 28 April 2021).
- Peñate, B.; Castellano, F.; Bello, A.; García-Rodríguez, L. Assessment of a stand-alone gradual capacity reverse osmosis desalination plant to adapt to wind power availability: A case study. Energy 2011, 36, 4372–4384. [Google Scholar] [CrossRef]
- Yu, Y.; Jenne, D. Analysis of a Wave-Powered, Reverse-Osmosis System and its Economic Availability in the United States. In Proceedings of the ASME 2017—36th International Conference on Ocean, Offshore and Arctic Engineering, Trondheim, Norway, 25–30 June 2017; ASME: New York, NY, USA, 2017; Volume 10. [Google Scholar] [CrossRef]
- Alsheghri, A.; Sharief, S.A.; Rabbani, S.; Aitzhan, N.Z. Design and cost analysis of a solar photovoltaic powered reverse osmosis plant for Masdar Institute. Energy Proc. 2015, 75, 319–324. [Google Scholar] [CrossRef]
- Wu, B.; Maleki, A.; Pourfayaz, F.; Rosen, M.A. Optimal design of stand-alone reverse osmosis desalination driven by a photovoltaic and diesel generator hybrid system. Sol. Energy 2018, 163, 91–103. [Google Scholar] [CrossRef]
- Ganora, D.; Dorati, C.; Huld, T.A.; Udias, A.; Pistocchi, A. An assessment of energy storage options for large-scale PV-RO desalination in the extended Mediterranean region. Sci. Rep. 2019, 9, 1–10. [Google Scholar] [CrossRef] [PubMed]
- Rahimi, B.; Shirvani, H.; Alamolhoda, A.A.; Farhadi, F.; Karimi, M. A feasibility study of solar-powered reverse osmosis processes. Desalination 2021, 500. [Google Scholar] [CrossRef]
- Dieter, C.A.; Maupin, M.A.; Caldwell, R.R.; Harris, M.A.; Ivahnenko, T.I.; Lovelace, J.K.; Barber, N.L.; Linsey, K.S. Estimated Use of Water in the United States in 2015; U.S. Geological Survey: Reston, VA, USA, 2015; Volume 65. [CrossRef]
- Why Is America Running out of Water? Available online: https://www.nationalgeographic.com/science/artcle/partner-content-americas-looming-water-crisis (accessed on 22 March 2021).
- Will Water Constrain Our Energy Future? Available online: https://www.worldbank.org/en/news/feature/2014/01/16/will-water-constrain-our-energy-future (accessed on 22 March 2021).
- Powar, V.; Singh, R.; Paniyil, P. Nearly Free Sustainable Electric and Thermal Power for Desalination. In Proceedings of the Clemson University Power Systems Conference (PSC), Clemson, SC, USA, 13 March 2020; pp. 1–8. [Google Scholar] [CrossRef]
- U.S. Energy Policy’s Hidden Water Costs. Available online: https://www.energydigital.com/smart-energy/us-energy-policys-hidden-water-costs (accessed on 22 March 2021).
- Water and Wastewater Annual Price Escalation Rates for Selected Cities across United States. Available online: https://www.energy.gov/sites/prod/files/2017/10/f38/water_wastewater_escalation_rate_study.pdf (accessed on 22 March 2021).
- Copeland, C.; Carter, N. Energy-Water Nexus: The Water Sector’s Energy Use; Congressional Research Service: Washington, DC, USA, 24 January 2017. Available online: https://fas.org/sgp/crs/misc/R43200.pdf (accessed on 22 March 2021).
- Summary for Policymaker. Global Warming of 1.5 °C. An IPCC Special Report on The Impacts of Global Warming of 1.5 °C above Pre-Industrial Levels and Related Global Response to the Threat of Climate Change, Sustainable Development, and Efforts to Eradicate Poverty. 2017. Available online: https://www.ipcc.ch/site/assets/uploads/sites/2/2019/05/SR15_SPM_version_report_LR.pdf (accessed on 22 March 2021).
- Sattenspiel, B.G.; Wilson, W. The Carbon Footprint of Water. River Network Report, 2009. Available online: https://www.csu.edu/cerc/researchreports/documents/CarbonFootprintofWater-RiverNetwork-2009.pdf (accessed on 22 March 2021).
- Singh, R.; Alapatt, G.F.; Bedi, G. Why and How PV Will Provide the Cheapest Energy in the 21st Century. Facta Univers. Ser. Electron. Energet. 2014, 27, 275–298. [Google Scholar] [CrossRef]
- Why Did Renewables Become So Cheap So Fast? And What Can We Do to Use This Global Opportunity for Green Growth? Available online: https://ourworldindata.org/cheap-renewables-growth# (accessed on 22 March 2021).
- Why the West Is Worried About China’s Renewable Energy Dominance. Available online: https://oilprice.com/Energy/Energy-General/Why-The-West-Is-Worried-About-Chinas-Renewable-Energy-Dominance.amp.html (accessed on 22 March 2021).
- Portugal’s Second PV Auction Draws World Record Low Bid of $0.0132/kWh. Available online: https://www.pv-magazine.com/2020/08/24/portugals-second-pv-auction-draws-world-record-low-bid-of-0-0132-kwh/ (accessed on 22 March 2021).
- Paniyil, P.; Powar, V.; Singh, R.; Hennigan, B.; Lule, P.; Allison, M.; Kimsey, J.; Carambia, A.; Patel, D.; Carrillo, D.; et al. Photovoltaics- and Battery-Based Power Network as Sustainable Source of Electric Power. Energies 2020, 13, 5048. [Google Scholar] [CrossRef]
- Electric Vehicle Battery Cost Officially Dips under Critical $100/kWh Price Point but There’s a Catch. Available online: https://electrek.co/2020/12/16/electric-vehicle-battery-dips-critical-100-kwh-price-point/ (accessed on 22 March 2021).
- This Renewable Energy Juggernaut Wants to Supercharge America’s Battery Storage Capacity. Available online: https://www.fool.com/amp/investing/2020/09/05/this-renewable-energy-juggernaut-wants-to-supercha/ (accessed on 22 March 2021).
- Battery Startup Backed by VW and Tesla Cofounder JB Straubel QuantumScape (QS) Goes Public. Available online: https://electrek.co/2020/11/27/battery-startup-backed-vw-tesla-co-founder-jb-straubel-quantumscape-qs-public/ (accessed on 22 March 2021).
- Singh, R.; Shenai, K. DC Microgrids and the Virtues of Local Electricity. IEEE Spectrum on Line, 6 February 2014. Available online: http://spectrum.ieee.org/green-tech/buildings/dc-microgrids-and-the-virtues-of-local-electricity (accessed on 22 March 2021).
- Texas Blackout Hearings Highlight Intertwined Risks of Natural Gas, Power Grid and Deregulated Market. Available online: https://www.greentechmedia.com/articles/read/texas-blackout-hearings-highlight-intertwined-risks-of-natural-gas-power-grid-and-deregulated-market (accessed on 22 March 2021).
- Kim, D.K.; Yoneoka, S.; Banatwala, A.Z.; Kim, Y. Handbook on Battery Energy Storage Systems. Asian Development Bank. 2018. Available online: https://www.adb.org/sites/default/files/publication/479891/handbook-battery-energy-storage-system.pdf (accessed on 22 March 2021).
- Yao, L.; Yang, B.; Cui, H.; Zhuang, J.; Ye, J.; Xue, J. Challenges and progresses of energy storage technology and its application in power systems. J. Mod. Power Syst. Clean Energy 2016, 519–528. [Google Scholar] [CrossRef]
- Greening the Grid, Utility-Scale Battery Storage: When, Where, Why and How Much? Available online: https://cleanenergysolutions.org/sites/default/files/documents/battery-storage-webinar-feb-27-final.pdf (accessed on 22 March 2021).
- The End of the Era of Baseload Power Plants. Available online: https://www.greentechmedia.com/articles/read/the-end-of-the-era-of-baseload-power-plants (accessed on 22 March 2021).
- Debunking Three Myths about “Baseload”. Available online: https://www.nrdc.org/experts/kevin-steinberger/debunking-three-myths-about-baseload (accessed on 22 March 2021).
- Dispelling the Nuclear Baseload Myth: Nothing Renewables Can’t Do Better. Available online: https://energypost.eu/dispelling-nuclear-baseload-myth-nothing-renewables-cant-better/ (accessed on 22 March 2021).
- Florida Solar Design Group. Photovoltaic (Solar Electric) Systems with Battery Backup. 2015. Available online: https://floridasolardesigngroup.com/photovoltaic-solar-electric-systems-with-battery-backup/ (accessed on 22 March 2021).
- ABB Ability™ Smart Sensor Now also Monitors Pumps. Available online: https://new.abb.com/news/detail/3819/abb-ability-smart-sensor-now-also-monitors-pumps (accessed on 22 March 2021).
- Reverse Osmosis Monitoring & Optimization (ROMO): SAP HANA IoT Solution for Water Treatment. Available online: https://blogs.sap.com/2016/03/15/romo-reverse-osmosis-monitoring-optimization-a-sap-hana-solution-for-reverse-osmosis-water-treatment/ (accessed on 22 March 2021).
- Predicting the Future for Smart PV. Huawei- Special Edition PV Magazine 2020. pp. 8–9. Available online: https://solar.huawei.com/pt-BR/download?p=%2F~%2Fmedia%2FSolar%2Fminisite%2F2020HWFusionSolar%2FAssets%2Fresource%2FHuawei-SpecialEdition2020.pdf (accessed on 22 March 2021).
- Singh, R.; Brooks, R.R.; Powar, V. Transformative Role of Local Direct Current Power Networks and Ultra Large-Scale Manufacturing for Uplifting Africa. IST 2021. under review. [Google Scholar]
- Constantin, L. Backdoor Links 2016 Ukrainian Blackout to Sandworm APT and NotPetya. 12 October 2018. Available online: https://securityboulevard.com/2018/10/backdoor-links-2016-ukrainian-blackout-to-sandworm-apt-and-notpetya/ (accessed on 22 March 2021).
- EiSAC 2016. Analysis of the Cyber Attack on the Ukrainian Power Grid Defense Use Case. Available online: https://ics.sans.org/media/E-ISAC_SANS_Ukraine_DUC_5.pdf (accessed on 22 March 2021).
- Shehod, A. Ukraine Power Grid Cyberattack and US Susceptibility: Cybersecurity Implications of Smart Grid Advancements in the US. 2016. Available online: http://web.mit.edu/smadnick/www/wp/2016-22.pdf (accessed on 22 March 2021).
- Tesla Solar Roof. Available online: https://www.tesla.com/solarroof (accessed on 22 March 2021).
- Carlsbad Desalination Plant: An Overview. Available online: https://www.carlsbaddesal.com/ (accessed on 22 March 2021).
- Energy Minimization and Greenhouse Gas Reduction plan, Carlsbad Desalination Project, 2008. Available online: https://www.carlsbaddesal.com/uploads/1/0/0/4/100463770/energy-minimization-and-ghg-reduction-plan-052308.pdf (accessed on 22 March 2021).
- NREL’s NSRDB Data Viewer. Available online: https://maps.nrel.gov/nsrdb-viewer/ (accessed on 22 March 2021).
- SunPower® X-Series Commercial Solar Panels X22-360-COM Datasheet. Available online: https://us.sunpower.com/sites/default/files/media-library/data-sheets/sunpower-x-series-commercial-solar-panels-x22-360-com-datasheet-514617-revc.pdf (accessed on 22 March 2021).
- Smart Battery Systems for Energy Storage-Samsung SDI Datasheet. Available online: http://www.samsungsdi.com/upload/ess_brochure/Samsung%20SDI%20brochure_EN.pdf (accessed on 22 March 2021).
- CleanTechnica: LA & 8Minute Solar Ink Lowest Cost Solar-Plus-Storage Deal in US History. Available online: https://cleantechnica.com/2019/09/11/la-8minute-solar-ink-lowest-cost-solar-plus-storage-deal-in-us-history/ (accessed on 22 March 2021).
- PV Magazine: Utility Scale Solar Power as Cheap as 70 Cents per Watt and Still Falling. Available online: https://pv-magazine-usa.com/2019/12/20/utility-scale-solar-power-as-cheap-as-75%C2%A2-per-watt-says-government-researchers/ (accessed on 22 March 2021).
- Analyzing the Costs of High Voltage Direct Current (HVDC) Transmission. Available online: https://electrical-engineering-portal.com/analysing-the-costs-of-high-voltage-direct-current-hvdc-transmission (accessed on 22 March 2021).
- The Solid-State Race: Legacy Automakers Reach for Battery Breakthrough. Available online: https://insideclimatenews.org/news/19032021/solid-state-batteries-electric-vehicles-automakers/ (accessed on 22 March 2021).
- Asif, A.A.; Singh, R. Further Cost Reduction of Battery Manufacturing. Batteries 2017, 3, 17. [Google Scholar] [CrossRef]
- Amortization Calculator. Available online: https://www.creditkarma.com/calculators/amortization (accessed on 22 March 2021).
- IRENA (2019), Innovation Landscape Brief: Utility-Scale Batteries, International Renewable Energy Agency, Abu Dhabi. Available online: https://www.irena.org/-/media/Files/IRENA/Agency/Publication/2019/Sep/IRENA_Utility-scale-batteries_2019.pdf (accessed on 22 March 2021).
- System Loss Diagram. Available online: https://help.aurorasolar.com/hc/en-us/articles/235994088-System-Loss-Diagram (accessed on 22 March 2021).
- Vaillancourt, K. Electricity Transmission and Distribution. IEA ETSAP—Technology Brief E12. April 2014. Available online: https://iea-etsap.org/E-TechDS/PDF/E12_el-t&d_KV_Apr2014_GSOK.pdf (accessed on 22 March 2021).
- Typical Loss Factors. Available online: https://help.helioscope.com/article/47-typical-loss-factors (accessed on 22 March 2021).
- Ran, F.; Remo, T.; Margolis, R. 2018 U.S. Utility-Scale Photovoltaics-Plus-Energy Storage System Costs Benchmark; National Renewable Energy Laboratory: Golden, CO, USA, 2018. [CrossRef]
- Battery Pack Prices Cited Below $100/kWh for the First Time in 2020, While Market Average Sits at $137/kWh. Available online: https://about.bnef.com/blog/battery-pack-prices-cited-below-100-kwh-for-the-first-time-in-2020-while-market-average-sits-at-137-kwh/ (accessed on 22 March 2021).
- Amortized Formulas. Available online: https://www.vertex42.com/ExcelArticles/amortization-formulas.html (accessed on 22 March 2021).











| Claude Bud Lewis Carlsbad | Detailed Specifications | |
|---|---|---|
| Desalination Plant | ||
| Location and co-ordinates | 33.14° N, 117.33° W | |
| Plant capacity | 50–60 MGD/d | |
| Daily energy requirement | 675–768 MWh/d | |
| Hourly fixed load | 30–35 MWh/h (average: 32 MWh/h) | |
| Brine disposal | 50–60 MGD/d | |
| Reverse osmosis (RO) | 2000 + pressure vessels with 16,000 RO membranes | |
| Energy recovery system | 144 + pressure exchangers recover 33% of power | |
| Energy consumption at every stage of desalination (with high efficiency motors) | Intake | =4.168 MW |
| Pre-filtration | =1.097 MW | |
| Reverse osmosis | =22.45 MW | |
| Energy recovery | =−7.61 MW | |
| Storage and distribution | =6.975 MW | |
| Miscellaneous (HVAC, lighting, chemical feed) | =1 MW | |
| Total hourly power = 28.085 MW | ||
| Amortized Annual Rate of Interest | Battery Storage Costs ($/kWh) (15–18 h) | Total System Costs ($/kWh) for 30-Year Lifetime |
|---|---|---|
| Rate = 3% | 100 | 0.03792 |
| 150 | 0.04331 | |
| 200 | 0.0487 | |
| 226 | 0.05251 | |
| 246 | 0.05366 | |
| Rate = 5% | 100 | 0.04082 |
| 150 | 0.04662 | |
| 200 | 0.05243 | |
| 226 | 0.05544 | |
| 246 | 0.05776 | |
| Rate = 8% | 100 | 0.04548 |
| 150 | 0.05194 | |
| 200 | 0.0584 | |
| 226 | 0.06176 | |
| 246 | 0.06435 |
Publisher’s Note: MDPI stays neutral with regard to jurisdictional claims in published maps and institutional affiliations. |
© 2021 by the authors. Licensee MDPI, Basel, Switzerland. This article is an open access article distributed under the terms and conditions of the Creative Commons Attribution (CC BY) license (https://creativecommons.org/licenses/by/4.0/).
Share and Cite
Powar, V.; Singh, R. Stand-Alone Direct Current Power Network Based on Photovoltaics and Lithium-Ion Batteries for Reverse Osmosis Desalination Plant. Energies 2021, 14, 2772. https://doi.org/10.3390/en14102772
Powar V, Singh R. Stand-Alone Direct Current Power Network Based on Photovoltaics and Lithium-Ion Batteries for Reverse Osmosis Desalination Plant. Energies. 2021; 14(10):2772. https://doi.org/10.3390/en14102772
Chicago/Turabian StylePowar, Vishwas, and Rajendra Singh. 2021. "Stand-Alone Direct Current Power Network Based on Photovoltaics and Lithium-Ion Batteries for Reverse Osmosis Desalination Plant" Energies 14, no. 10: 2772. https://doi.org/10.3390/en14102772
APA StylePowar, V., & Singh, R. (2021). Stand-Alone Direct Current Power Network Based on Photovoltaics and Lithium-Ion Batteries for Reverse Osmosis Desalination Plant. Energies, 14(10), 2772. https://doi.org/10.3390/en14102772
