An Algorithm for Recognition of Fault Conditions in the Utility Grid with Renewable Energy Penetration
Abstract
1. Introduction
- This article introduced a fault recognition approach that can be used for the protection of the grid with RE penetration.
- This protection scheme uses a fault index based on the features of voltage and currents extracted using the Stockwell Transform, Hilbert Transform, and Alienation Coefficient.
- This approach has the merits that its performance is least affected by noise, recognizes fault conditions in minimum time, effectively recognizes the fault conditions in different scenarios of the grid, and is free from generation of the false tripping command.
- Proposed approach effectively identify the faults using the number of faulty phases and the proposed Stockwell and Hilbert Transform-based ground fault index.
2. Proposed Test System
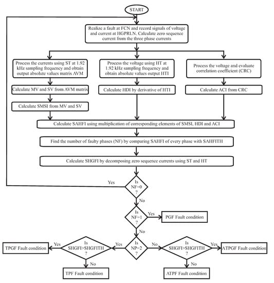
3. Protection Algorithm
3.1. Stockwell Transform-Based Median and Summation Index
3.2. Hilbert Transform-Based Derivative Index
3.3. Alienation Coefficient Index
3.4. Stockwell, Alienation, and Hilbert Fault Index
3.5. Stockwell Transform- and Hilbert Transform-Based Ground Fault Index
- Calculate the zero sequence current () using the currents , , and associated with phases A, B, and C, respectively, using the following relation.
- Calculate the using the mathematical formulation detailed in Section 3.1 by processing the zero sequence current.
- Calculate the using the mathematical formulation detailed in Section 3.2 by processing the zero sequence current.
- Calculate the SHGFI by multiplying the and as detailed below:-Here, is weight factor for the SHGFI, which is considered as in this study. The threshold for the SHGFI (SHGFITH) is taken as 10 to detect the involvement of ground during the faulty condition.
4. Recognition of Fault Conditions: Results of Simulation
4.1. Fault Condition Involving Ground and Phase A
4.2. Fault Condition Involving Two Phases
4.3. Fault Condition Involving Two Phases and Ground
4.4. Fault Involving All the Phases
4.5. Fault Involving All the Phases and Ground
5. Categorization of Fault Conditions
6. Case Studies: Implementation of Protection Algorithm
6.1. Impact of Fault Impedance
6.2. Impact of FCN
6.3. Impact of Fault Incidence Angle
6.4. Impact of Noise
7. Performance of Protection Algorithm in the Presence of Switching Transients
7.1. Tripping of Wind Plant
7.2. Capacitor Bank and RL Load Operation
8. Performance of Protection Scheme: A Comparative Study
9. Conclusions
Author Contributions
Funding
Conflicts of Interest
Abbreviations
| ACI | Alienation Coefficient index |
| ANN | Artificial neural network |
| ATPF | All three phases fault |
| ATPGF | All three phases and ground fault |
| CB | Circuit breaker |
| CRC | Correlation coefficient |
| CWT | Continuous wavelet transform |
| DER | Distributed energy resource |
| DWT | Discrete wavelet transform |
| FCN | Fault condition node |
| FI | Fault index |
| FIA | Fault incidence angle |
| FL | Fuzzy logic |
| FW | First winding |
| SW | Second winding |
| GIP | Grid integration point |
| GIT | Grid integration transformer |
| HDI | Hilbert Transform based derivative index |
| HFITH | Hybrid fault index threshold |
| HGPRLN | Hybrid grid protection relay location node |
| HGPS | Hybrid grid protection scheme |
| HGTS | Hybrid grid test system |
| HT | Hilbert Transform |
| IEEE | Institute of Electrical and Electronics Engineers |
| MATLAB | Matrix laboratory |
| MC-NFC | Multi-class adaptive neuro-fuzzy classifier |
| PCC | Point of common coupling |
| PGF | Phase and ground fault |
| PQ | Power quality |
| PV | Photovoltaic |
| RE | Renewable energy |
| SAHFI | Stockwell Transform, Hilbert Transform and Alienation based fault index |
| SHGFI | Stockwell Transform and Hilbert Transform-based ground fault index |
| SHGFITH | Threshold for the SHGFI |
| SMSI | Stockwell Transform based Median and Summation Index |
| SNR | Signal to noise ratio |
| SPP | Solar PV plant |
| ST | Stockwell Transform |
| STFT | Short time Fourier transform |
| SVM | Support vector machine |
| TPF | Any two phases fault |
| TPGF | Any two phases and ground fault |
| WMRSSE | Wavelet multi-resolution singular spectrum entropy |
| WPP | Wind power plant |
| WSE | wavelet singular entropy |
| WT | Wavelet transform |
References
- Chaitanya, B.; Yadav, A.; Pazoki, M. An improved differential protection scheme for micro-grid using time-frequency transform. Int. J. Electr. Power Energy Syst. 2019, 111, 132–143. [Google Scholar] [CrossRef]
- Eissa, M.; Mahfouz, M.M.; Sowilam, G. A new developed smart grid protection technique with wind farms based on positive sequence impedances and current angles. Electr. Power Syst. Res. 2020, 178, 106020. [Google Scholar] [CrossRef]
- Aftab, M.A.; Hussain, S.S.; Ali, I.; Ustun, T.S. Dynamic protection of power systems with high penetration of renewables: A review of the traveling wave based fault location techniques. Int. J. Electr. Power Energy Syst. 2020, 114, 105410. [Google Scholar] [CrossRef]
- Eissa, M. Protection techniques with renewable resources and smart grids—A survey. Renew. Sustain. Energy Rev. 2015, 52, 1645–1667. [Google Scholar] [CrossRef]
- Barra, P.; Coury, D.; Fernandes, R. A survey on adaptive protection of microgrids and distribution systems with distributed generators. Renew. Sustain. Energy Rev. 2020, 118, 109524. [Google Scholar] [CrossRef]
- Telukunta, V.; Pradhan, J.; Agrawal, A.; Singh, M.; Srivani, S.G. Protection challenges under bulk penetration of renewable energy resources in power systems: A review. CSEE J. Power Energy Syst. 2017, 3, 365–379. [Google Scholar] [CrossRef]
- Ola, S.R.; Saraswat, A.; Goyal, S.K.; Jhajharia, S.; Rathore, B.; Mahela, O.P. Wigner distribution function and alienation coefficient-based transmission line protection scheme. IET Gener. Transm. Distrib. 2020, 14, 1842–1853. [Google Scholar] [CrossRef]
- Dehghani, M.; Khooban, M.H.; Niknam, T. Fast fault detection and classification based on a combination of wavelet singular entropy theory and fuzzy logic in distribution lines in the presence of distributed generations. Int. J. Electr. Power Energy Syst. 2016, 78, 455–462. [Google Scholar] [CrossRef]
- Malhotra, A.; Mahela, O.P.; Doraya, H. Detection and Classification of Power System Faults using Discrete Wavelet Transform and Rule Based Decision Tree. In Proceedings of the 2018 International Conference on Computing, Power and Communication Technologies (GUCON), Greater Noida, India, 28–29 September 2018; pp. 142–147. [Google Scholar]
- Suman, T.; Mahela, O.P.; Ola, S.R. Detection of transmission line faults in the presence of wind power generation using discrete wavelet transform. In Proceedings of the 2016 IEEE 7th Power India International Conference (PIICON), Bikaner, India, 25–27 November 2016; pp. 1–6. [Google Scholar]
- Suman, T.; Mahela, O.P.; Ola, S.R. Detection of transmission line faults in the presence of solar PV generation using discrete wavelet. In Proceedings of the 2016 IEEE 7th Power India International Conference (PIICON), Bikaner, India, 25–27 November 2016; pp. 1–6. [Google Scholar]
- Ahmadipour, M.; Hizam, H.; Othman, M.L.; Radzi, M.; Amran, M.; Chireh, N. A Fast Fault Identification in a Grid-Connected Photovoltaic System Using Wavelet Multi-Resolution Singular Spectrum Entropy and Support Vector Machine. Energies 2019, 12, 2508. [Google Scholar] [CrossRef]
- Fei, W.; Moses, P. Fault Current Tracing and Identification via Machine Learning Considering Distributed Energy Resources in Distribution Networks. Energies 2019, 12, 4333. [Google Scholar] [CrossRef]
- Chen, C.I.; Lan, C.K.; Chen, Y.C.; Chen, C.H.; Chang, Y.R. Wavelet Energy Fuzzy Neural Network-Based Fault Protection System for Microgrid. Energies 2020, 13, 1007. [Google Scholar] [CrossRef]
- Chaitanya, B.; Yadav, A. An intelligent fault detection and classification scheme for distribution lines integrated with distributed generators. Comput. Electr. Eng. 2018, 69, 28–40. [Google Scholar] [CrossRef]
- Belaout, A.; Krim, F.; Mellit, A.; Talbi, B.; Arabi, A. Multiclass adaptive neuro-fuzzy classifier and feature selection techniques for photovoltaic array fault detection and classification. Renew. Energy 2018, 127, 548–558. [Google Scholar] [CrossRef]
- Ram Ola, S.; Saraswat, A.; Goyal, S.K.; Jhajharia, S.K.; Khan, B.; Mahela, O.P.; Haes Alhelou, H.; Siano, P. A Protection Scheme for a Power System with Solar Energy Penetration. Appl. Sci. 2020, 10, 1516. [Google Scholar] [CrossRef]
- Ram Ola, S.; Saraswat, A.; Goyal, S.K.; Sharma, V.; Khan, B.; Mahela, O.P.; Haes Alhelou, H.; Siano, P. Alienation Coefficient and Wigner Distribution Function Based Protection Scheme for Hybrid Power System Network with Renewable Energy Penetration. Energies 2020, 13, 1120. [Google Scholar] [CrossRef]
- Kersting, W.H. Radial distribution test feeders. Power Syst. IEEE Trans. 1991, 6, 975–985. [Google Scholar] [CrossRef]
- Kersting, W. Radial distribution test feeders. Power Eng. Soc. Win. Meet. 2001, 2, 908–912. [Google Scholar] [CrossRef]
- Mahela, O.P.; Shaik, A.G. Power quality recognition in distribution system with solar energy penetration using S-transform and Fuzzy C-means clustering. Renew. Energy 2017, 106, 37–51. [Google Scholar] [CrossRef]
- Mahela, O.P.; Shaik, A.G. Comprehensive overview of grid interfaced solar photovoltaic systems. Renew. Sustain. Energy Rev. 2017, 68, 316–332. [Google Scholar] [CrossRef]
- Mahela, O.P.; Shaik, A.G. Detection of power quality events associated with grid integration of 100 kW solar PV plant. In Proceedings of the 2015 International Conference on Energy Economics and Environment (ICEEE), Noida, India, 27–28 March 2015; pp. 1–6. [Google Scholar]
- Mahela, O.P.; Shaik, A.G. Comprehensive overview of grid interfaced wind energy generation systems. Renew. Sustain. Energy Rev. 2016, 57, 260–281. [Google Scholar] [CrossRef]
- Mahela, O.P.; Shaik, A.G. Power Quality Detection in Distribution System with Wind Energy Penetration Using Discrete Wavelet Transform. In Proceedings of the 2015 Second International Conference on Advances in Computing and Communication Engineering, Dehradun, India, 1–2 May 2015; pp. 328–333. [Google Scholar]
- Mahela, O.P.; Shaik, A.G. Power quality improvement in distribution network using DSTATCOM with battery energy storage system. Int. J. Electr. Power Energy Syst. 2016, 83, 229–240. [Google Scholar] [CrossRef]
- Shaik, A.G.; Mahela, O.P. Power quality assessment and event detection in hybrid power system. Electr. Power Syst. Res. 2018, 161, 26–44. [Google Scholar] [CrossRef]
- Mahela, O.; Khan, B.; Haes Alhelou, H.; Siano, P. Power Quality Assessment and Event Detection in Distribution Network with Wind Energy Penetration Using Stockwell Transform and Fuzzy Clustering. IEEE Trans. Ind. Inform. 2020, 1. [Google Scholar] [CrossRef]
- Stockwell, R.G.; Mansinha, L.; Lowe, R.P. Localization of the complex spectrum: The S transform. IEEE Trans. Signal Process. 1996, 44, 998–1001. [Google Scholar] [CrossRef]
- Ghasemzadeh, P.; Kalbkhani, H.; Shayesteh, M.G. Sleep stages classification from EEG signal based on Stockwell transform. IET Signal Process. 2019, 13, 242–252. [Google Scholar] [CrossRef]
- Song, G.; Cheng, J.; Grattan, K.T.V. Recognition of Microseismic and Blasting Signals in Mines Based on Convolutional Neural Network and Stockwell Transform. IEEE Access 2020, 8, 45523–45530. [Google Scholar] [CrossRef]
- Derviskadic, A.; Frigo, G.; Paolone, M. Beyond Phasors: Modeling of Power System Signals Using the Hilbert Transform. IEEE Trans. Power Syst. 2019, 1. [Google Scholar] [CrossRef]



















| Transformer | MVA | kV | kV | First Winding | Second Winding | ||
|---|---|---|---|---|---|---|---|
| FW | SW | R | X | R | X | ||
| GIT | 10 | 115.00 | 4.16 | 29.090 | 211.60 | 0.1145 | 0.8308 |
| DT | 5 | 4.16 | 0.48 | 0.3807 | 2.7689 | 0.0511 | 0.0042 |
| SPPT | 1 | 4.16 | 0.260 | 0.1730 | 195.70 | 0.0008 | 0.7645 |
| WPPT | 5 | 4.16 | 0.575 | 0.3807 | 2.7688 | 0.0510 | 0.0042 |
| Phase | Peak of SAHFI | |||||
|---|---|---|---|---|---|---|
| A | 4933 | 4704 | 4511 | 4398 | 4082 | 3804 |
| B | ||||||
| C | ||||||
| FCN | Peak of SAHFI | ||
|---|---|---|---|
| Phase A | Phase B | Phase C | |
| 675 | 4933 | ||
| 611 | 5024 | ||
| 652 | 4526 | ||
| 680 | |||
| 634 | 4229 | ||
| 646 | 8116 | ||
| Phase | Peak of SAHFI | |||
|---|---|---|---|---|
| 0° | 45° | 90° | 135° | |
| A | 4933 | 4614 | ||
| B | ||||
| C | ||||
© 2020 by the authors. Licensee MDPI, Basel, Switzerland. This article is an open access article distributed under the terms and conditions of the Creative Commons Attribution (CC BY) license (http://creativecommons.org/licenses/by/4.0/).
Share and Cite
Yogee, G.S.; Mahela, O.P.; Kansal, K.D.; Khan, B.; Mahla, R.; Haes Alhelou, H.; Siano, P. An Algorithm for Recognition of Fault Conditions in the Utility Grid with Renewable Energy Penetration. Energies 2020, 13, 2383. https://doi.org/10.3390/en13092383
Yogee GS, Mahela OP, Kansal KD, Khan B, Mahla R, Haes Alhelou H, Siano P. An Algorithm for Recognition of Fault Conditions in the Utility Grid with Renewable Energy Penetration. Energies. 2020; 13(9):2383. https://doi.org/10.3390/en13092383
Chicago/Turabian StyleYogee, Govind Sahay, Om Prakash Mahela, Kapil Dev Kansal, Baseem Khan, Rajendra Mahla, Hassan Haes Alhelou, and Pierluigi Siano. 2020. "An Algorithm for Recognition of Fault Conditions in the Utility Grid with Renewable Energy Penetration" Energies 13, no. 9: 2383. https://doi.org/10.3390/en13092383
APA StyleYogee, G. S., Mahela, O. P., Kansal, K. D., Khan, B., Mahla, R., Haes Alhelou, H., & Siano, P. (2020). An Algorithm for Recognition of Fault Conditions in the Utility Grid with Renewable Energy Penetration. Energies, 13(9), 2383. https://doi.org/10.3390/en13092383

