Multicriterial Evaluation of Renewable Energy Expansion Projects at Municipal Level for the Available Biomass Potential
Abstract
1. Introduction
2. Materials and Methods
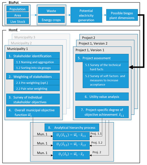
2.1. Definition of Potential Expansion Scenarios (BioPot)
2.2. Introduction of the New Method HomE
2.2.1. Determination of the Individual Weighting Vector
2.2.2. Determination of Project-Specific Degree of Objective Achievement
3. Results
3.1. Municipal Stakeholder Analysis and Weighting Vector
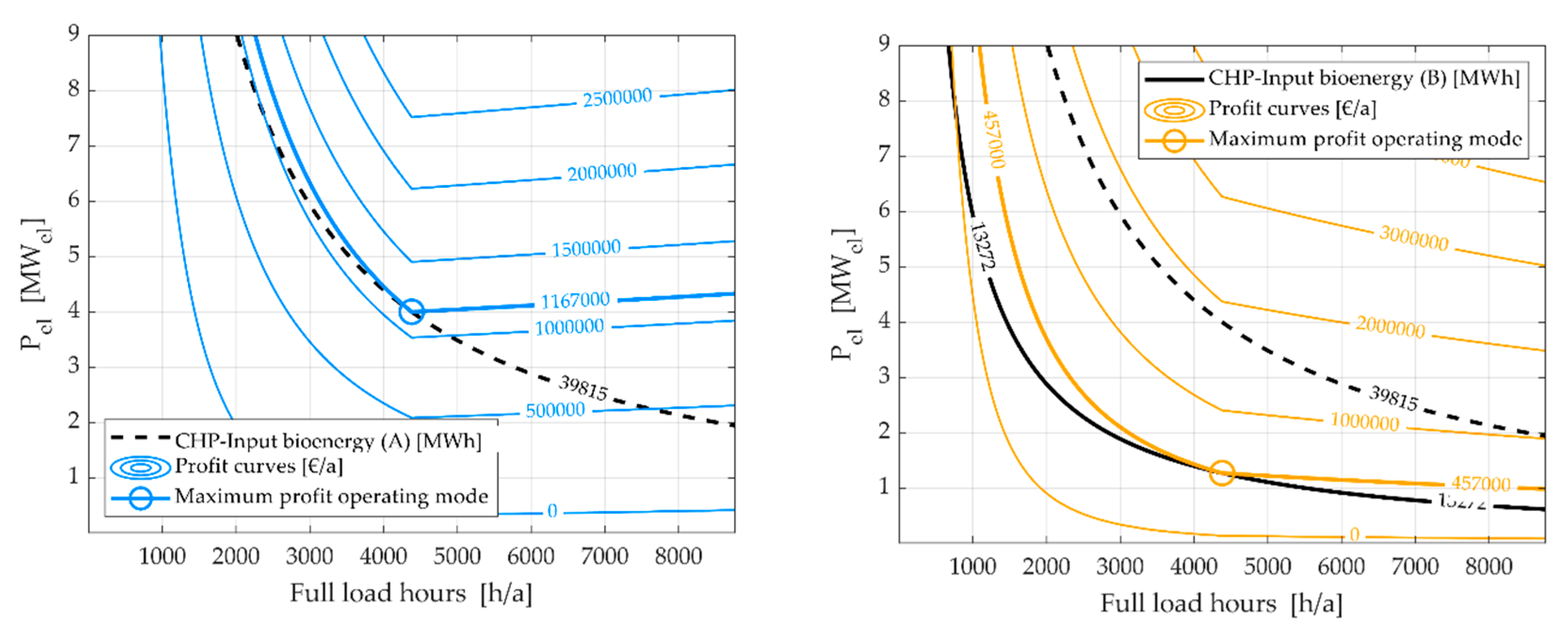
3.2. Objective Achievement of the Investigated Expansion Scenarios A and B
3.3. Utility Value of the Investigated Scenarios and Recommended Concept
4. Summary, Discussion and Outlook
5. Conclusions
Supplementary Materials
Author Contributions
Funding
Conflicts of Interest
Appendix A
| Objective | Short Description | |
|---|---|---|
| 1 | Public Participation | The Public Participation expresses that the citizens of a municipality are financially and participatively involved in the design of the local energy system. The aim is to communicate openly and seek dialog with the citizens. In addition, citizens should be offered opportunities to participate financially or otherwise in RES projects. |
| 2 | Regionalization | The regionalization deals with cohesion in the community. The citizens should develop a sense of belonging and willingly identify with the municipality. This is achieved through the participation of citizens in renewable energy projects and a municipal orientation of the energy system. |
| 3 | Climate Education | The (climate) education deals with different ways of familiarizing the population with the topic of local energy supply. To reach citizens and especially young people, a systematic transfer of knowledge is necessary. Influences on politics and important persons in the community are also considered. In addition, positive effects can be achieved through the transformation of learning and teaching environments. |
| 4 | Environmental Protection | Environmental Protection has its focus on the protection of nature. Sustainable, conscious (consumer) behavior and the expansion of renewable energies should contribute to a reduction of pollutant emissions. At the same time, the impairment of the habitat by RE plants should be kept to a minimum. |
| 5 | Technology Development | The objective Technology Development is to determine the extent to which various renewable energy projects contribute to technological progress in the energy industry. Due to their proximity and familiarity with the players involved, municipalities can facilitate the first practical applications of innovative ideas and thus contribute to the faster marketability of products and business models. RE projects should therefore be evaluated with regard to their innovativeness. |
| 6 | Local Added Value and Welfare | The main question of this objective is to what extent renewable energy projects contribute to local value creation and what economic benefits are generated by different renewable energy projects. This includes, for example, the profits (after tax) generated by participating companies (after tax) allocated in the municipality, the net income of employees involved in the project and, finally, the taxes paid to the municipality as a result of the project. |
| 7 | Independence | This objective is about how self-sufficient a municipality is. This includes, for example, the degree of autarky of the energy system and the extent to which citizens and local businesses are involved in decisions and developments affecting the energy system. |
| 8 | Image Improvement | Image Improvement deals with the change of the external image of the municipality through RES projects. The aim is to promote high-profile topics such as CO2 savings, the creation of additional jobs and the expansion of renewable energies, thus increasing the attractiveness of the municipality. |
| 9 | Organization and Structure | The question stands in the foreground, in how far an additional organizational expenditure in the municipality, caused by the regarded RES project results and whether even possibly restructuring measures are necessary within the municipality, to fulfill the requirements of the project. |
| Exclusive Criteria (Technical and Economical) | Value (Scenario A) | Value (Scenario B) | Affected Objectives |
|---|---|---|---|
| Annual Power Production | 17,529 MWh | 5580 MWh | Environmental Protection |
| Annual Profit | 8,846,600 EUR | 4,222,200 EUR | Local Added Value |
| Self-sufficiency | 79.50% | 52.72% | Independence |
| Area Consumption | 385 ha | 0 ha | Environmental Protection |
| Sales Concept | EEG supported | EEG supported | Technology Development, Independence, Regionalization |
| Degree of Innovation | Late majority | Late majority | Technology Development |
| Share of Local Financing | 100% | 100% | Regionalization, Independence |
| Multiple-Choice Criteria (Acceptance Measures) | Cost | Affected Objectives | Utility Value Increase |
|---|---|---|---|
| Project Website | 1260 EUR | Public Participation, Climate Education | 0.28% |
| Guided Tours | 1000 EUR | Public Participation, Climate Education, Regionalization | 1.52% |
| Info Board | 450 EUR | Public Participation, Climate Education | 0.97% |
| Information Letter | 150 EUR | Public Participation | 0.84% |
| Citizen’s Panel | 9390 EUR | Public Participation | 0.22% |
| Sum | 12,250 EUR | 3.83% |
References
- Jenssen, T.; König, A.; Eltrop, L. Bioenergy villages in Germany: Bringing a low carbon energy supply for rural areas into practice. Renew. Energy 2014, 61, 74–80. [Google Scholar] [CrossRef]
- Carley, S.; Konisky, D.M.; Atiq, Z.; Land, N. Energy infrastructure, NIMBYism, and public opinion: A systematic literature review of three decades of empirical survey literature. Environ. Res. Lett. 2020, 15, 93007. [Google Scholar] [CrossRef]
- McKenna, R. The double-edged sword of decentralized energy autonomy. Energy Policy 2018, 113, 747–750. [Google Scholar] [CrossRef]
- Schumacher, K.; Schultmann, F. Local Acceptance of Biogas Plants: A Comparative Study in the Trinational Upper Rhine Region. Waste Biomass Valor. 2017, 8, 2393–2412. [Google Scholar] [CrossRef]
- Schumacher, K.; Krones, F.; Mckenna, R.; Schultmann, F. Public acceptance of renewable energies and energy autonomy: A comparative study in the French, German and Swiss Upper Rhine region. Energy Policy 2018, 126, 315–332. [Google Scholar] [CrossRef]
- McKenna, R.; Weinand, J.M.; Mulalic, I.; Petrovic, S.; Mainzer, K.; Preis, T.; Moat, H.S. Quantifying the Trade-Off between Cost-Efficiency and Public Acceptance for Onshore Wind; KIT: Karlsruhe, Germany, 2020. [Google Scholar]
- Musall, F.D.; Kuik, O. Local acceptance of renewable energy—A case study from southeast Germany. Energy Policy 2011, 39, 3252–3260. [Google Scholar] [CrossRef]
- Friedl, C.; Reichl, J. Realizing energy infrastructure projects—A qualitative empirical analysis of local practices to address social acceptance. Energy Policy 2016, 89, 184–193. [Google Scholar] [CrossRef]
- Bronfman, N.C.; Jiménez, R.B.; Arévalo, P.C.; Cifuentes, L.A. Understanding social acceptance of electricity generation sources. Energy Policy 2012, 46, 246–252. [Google Scholar] [CrossRef]
- McKenna, R.; Bertsch, V.; Mainzer, K.; Fichtner, W. Combining local preferences with multi-criteria decision analysis and linear optimization to develop feasible energy concepts in small communities. Eur. J. Oper. Res. 2018, 268, 1092–1110. [Google Scholar] [CrossRef]
- Diller, C.; Gardt, M.; Litmeyer, M.-L. Neutrale Akzeptanzerhebungen? TATuP 2017, 26, 58–63. [Google Scholar] [CrossRef][Green Version]
- Gesetz über die Umweltverträglichkeitsprüfung in der Fassung der Bekanntmachung vom 24. Februar 2010 (BGBl. I S. 94). UVPG. 2020. Available online: https://www.gesetze-im-internet.de/uvpg/BJNR102050990.html (accessed on 24 November 2020).
- Komendantova, N. Transferring awareness into action: A meta-analysis of the behavioral drivers of energy transitions in Germany, Austria, Finland, Morocco, Jordan and Iran. Energy Res. Soc. Sci. 2021, 71, 101826. [Google Scholar] [CrossRef]
- Arca, D.; Keskin Citiroglu, H. Geographical information systems-based analysis of site selection for wind power plants in Kozlu District (Zonguldak-NW Turkey) by multi-criteria decision analysis method. Energy Sources Part A Recovery Util. Environ. Eff. 2020, 1–13. [Google Scholar] [CrossRef]
- Tassoult, H.; Haddad, B. Suitable Sites for CSP Power Plants Installation in Algeria. In Proceedings of the 7th International Renewable and Sustainable Energy Conference (IRSEC), Agadir, Morocco, 27–30 November 2019; pp. 1–5. [Google Scholar]
- Kheybari, S.; Rezaie, F.M. Selection of biogas, solar, and wind power plants’ locations: An MCDA approach. J. Supply Chain Manag. Sci. 2020, 45–71. [Google Scholar] [CrossRef]
- Wu, T.; Xu, D.-L.; Yang, J.-B. Decentralized energy system and its performance assessment framework based on MCDA. In Developments of Artificial Intelligence Technologies in Computation and Robotics, Proceedings of the 14th International FLINS Conference (FLINS 2020), Cologne, Germany, 18–21 August 2020; Li, Z., Yuan, C., Lu, J., Kerre, E.E., Eds.; World Scientific Publishing Company: Singapore, 2020; pp. 344–352. ISBN 978-981-12-2332-7. [Google Scholar]
- Sałabun, W.; Wątróbski, J.; Shekhovtsov, A. Are MCDA Methods Benchmarkable? A Comparative Study of TOPSIS, VIKOR, COPRAS, and PROMETHEE II Methods. Symmetry 2020, 12, 1549. [Google Scholar] [CrossRef]
- BMVI. Räumlich Differenzierte Flächenpotentiale für Erneuerbare Energien in Deutschland; Bundesamt für Verkehr und Infrastruktur: Berlin, Germany, 2015. [Google Scholar]
- Kelm, T.; Metzger, J.; Fuchs, A.-L.; Schicketanz, S.; Günnewig, D.; Thylmann, M. Untersuchung zur Wirkung veränderter Flächenrestriktionen für PV-Freiflächenanlagen. Kurzstudie im Auftrag der Innogy SE; ZSW: Stuttgart, Germany, 2019. [Google Scholar]
- Landesamt für Natur, Umwelt und Verbraucherschutz NRW. LANUV-Fachbericht 40—Teil 3 Biomasse-Energie; Landesamt für Natur, Umwelt und Verbraucherschutz NRW: Recklinghausen, Germany, 2014. [Google Scholar]
- Landesamt für Natur, Umwelt und Verbraucherschutz NRW. LANUV-Fachbericht 40—Teil 1 Windenergie; Landesamt für Natur, Umwelt und Verbraucherschutz NRW: Recklinghausen, Germany, 2012. [Google Scholar]
- Landesamt für Natur, Umwelt und Verbraucherschutz NRW. LANUV-Fachbericht 40—Teil 2 Solarenergie; Landesamt für Natur, Umwelt und Verbraucherschutz NRW: Recklinghausen, Germany, 2013. [Google Scholar]
- Mainzer, K.; Killinger, S.; McKenna, R.; Fichtner, W. Assessment of rooftop photovoltaic potentials at the urban level using publicly available geodata and image recognition techniques. Sol. Energy 2017, 155, 561–573. [Google Scholar] [CrossRef]
- van Hoesen, J.; Letendre, S. Evaluating potential renewable energy resources in Poultney, Vermont: A GIS-based approach to supporting rural community energy planning. Renew. Energy 2010, 35, 2114–2122. [Google Scholar] [CrossRef]
- Solangi, Y.A.; Longsheng, C.; Shah, S.A.A.; Alsanad, A.; Ahmad, M.; Akbar, M.A.; Gumaei, A.; Ali, S. Analyzing Renewable Energy Sources of a Developing Country for Sustainable Development: An Integrated Fuzzy Based-Decision Methodology. Processes 2020, 8, 825. [Google Scholar] [CrossRef]
- Pojadas, D.J.; Abundo, M.L.S. A web-based Delphi multi-criteria group decision-making framework for renewable energy project development processes. IJMDM 2020, 19, 426. [Google Scholar] [CrossRef]
- Neofytou, H.; Nikas, A.; Doukas, H. Sustainable energy transition readiness: A multicriteria assessment index. Renew. Sustain. Energy Rev. 2020, 131, 109988. [Google Scholar] [CrossRef]
- Pehlken, A.; Wulf, K.; Grecksch, K.; Klenke, T.; Tsydenova, N. More Sustainable Bioenergy by Making Use of Regional Alternative Biomass? Sustainability 2020, 12, 7849. [Google Scholar] [CrossRef]
- BMJV. Gesetz für den Ausbau erneuerbarer Energien—EEG; BMJV: Berlin, Germany, 2017. [Google Scholar]
- Koch, M. Ökologische und Ökonomische Bewertung von Co-Vergärungsanlagen und Deren Standortwahl; KIT Scientific Publishing: Karlsruhe, Germany, 2009. [Google Scholar]
- Refflinghaus, R. Einsatz des Analytischen Hierarchie Prozesses zur Vorbereitung der kundenspezifischen Eingangsgrößen eines Quality Function Deployments; TU Dortmund: Dortmund, Germany, 2009; p. 12. [Google Scholar]
- Hauser, J.R.; Clausing, D. The House of Quality: Design is a team effort, but how do marketing and engineering talk to each other? Harv. Bus. Rev. 1988, 63–73. Available online: https://hbr.org/1988/05/the-house-of-quality (accessed on 24 November 2020).
- Berlo, K.; Wagner, O. Stadtwerke-Neugründungen und Rekommunalisierungen. Energieversorgung in kommunaler Verantwortung; Bewertung der 10 wichtigsten Ziele und deren Erreichbarkeit; Wuppertal Institut für Klima, Umwelt, Energie: Wuppertal, Germany, 2013. [Google Scholar]
- Flieger, B. Lokale Wertschöpfung durch Bürgerbeteiligung. Verb. Manag. 2011, 37, 50–57. [Google Scholar]
- Hirschl, B.; Aretz, A.; Prahl, A.; Böther, T.; Heinbach, K. Kommunale Wertschöpfung Durch Erneuerbare Energien; Institut für ökologische Wirtschaftsforschung: Berlin, Germany, 2010; ISBN 9783932092992. [Google Scholar]
- Becker, S.; Bues, A.; Naumann, M. Zur Analyse lokaler energiepolitischer Konflikte. Ski. Eines Anal. 2016, 74, 39–49. [Google Scholar] [CrossRef]
- Berlo, K.; Wagner, O. Zukunftsperspektiven kommunaler Energiewirtschaft. Raumplanung 2011, 158, 236–242. [Google Scholar]
- Busse von Colbe, W.; Witte, F. Investitionstheorie und Investitionsrechnung; Springer: Berlin/Heidelberg, Germany, 2018; ISBN 978-3-662-57906-0. [Google Scholar]
- Bayerisches Landesamt für Umwelt. Mischpult "Wärme" Information zur Berechnung. Energie-Atlas Bayern—Mischpult "Energiemix Bayern vor Ort"; Bayerisches Landesamt für Umwelt: Augsburg, Germany, 2018. [Google Scholar]
- Nitsch, J.; Pregger, T.; Naegler, T.; Heide, D.; Tena, D.L.; de Trieb, F.; Scholz, Y.; Nienhaus, K. Langfristszenarien und Strategien für den Ausbau der erneuerbaren Energien in Deutschland bei Berücksichtigung der Entwicklung in Europa und Global. BMU—FKZ 03MAP146; DLR: Stuttgart, Germany, 2012. [Google Scholar]








| Category | Scenario A | Scenario B |
|---|---|---|
| Rated power (kW) | 4002 | 1274 |
| Annual power production (MWhel/a) | 17,529 | 5580 |
| Invest (€) | 8,846,600 | 4,222,200 |
| Annual profit (€/a) | 1,167,859 | 457,301 |
| Specific profit (€/(kW×a)) | 292 | 359 |
| Self-sufficiency (%) | 79.50 | 52.72 |
| Full load hours (h/a) | 4380 | 4380 |
| Full supply hours (h/a) | 3396 | 1226 |
| Land consumption for biomass (ha) | 385 | 0 |
| Stakeholder Group | Number of Stakeholders | Average Weighting | Max Weighting | Min Weighting | Relative Weight |
|---|---|---|---|---|---|
| Public Sector | 19 | 10.32 | 18 | 7 | 24% |
| Private Persons | 9 | 9.33 | 16 | 3 | 10% |
| Utility Industry | 13 | 9.85 | 18 | 4 | 15% |
| Science and Education | 9 | 10.56 | 16 | 4 | 11% |
| Industry, Trade and Services | 16 | 6.19 | 11 | 2 | 12% |
| Multipliers | 25 | 9.24 | 16 | 3 | 28% |
| Sum | 91 | 100% |
| Added Value in €/kW | Plant Production | Planning and Installation | Technical Operation | Business Administration | Sum |
|---|---|---|---|---|---|
| Wind Park | 248 | 69 | 380 | 720 | 1417 |
| Private Roof Solar Plant | 550 | 295 | 340 | 1920 | 3105 |
| Public Roof Solar Plant | 472 | 304 | 460 | 1940 | 3176 |
| Ground-mounted Solar Plant | 472 | 264 | 460 | 1260 | 2456 |
| Biogas Plant | 307 | 271 | 2020 | 3600 | 6198 |
| Biomass Plant | 673 | 252 | 4300 | 2140 | 7365 |
| Technology | Area Consumption in m2/kWh | Utility Value |
|---|---|---|
| Wind Turbine | 0.025 | 0.98 |
| Roof Solar Plant | 0 | 1 |
| Ground-mounted Solar Plant | 0.01 | 0.99 |
| Biogas Plant | 0.52 | 0.56 |
| Biomass Plant | 1.67 | 0 |
Publisher’s Note: MDPI stays neutral with regard to jurisdictional claims in published maps and institutional affiliations. |
© 2020 by the authors. Licensee MDPI, Basel, Switzerland. This article is an open access article distributed under the terms and conditions of the Creative Commons Attribution (CC BY) license (http://creativecommons.org/licenses/by/4.0/).
Share and Cite
Blickwedel, L.; Stößel, L.; Schelenz, R.; Jacobs, G. Multicriterial Evaluation of Renewable Energy Expansion Projects at Municipal Level for the Available Biomass Potential. Energies 2020, 13, 6211. https://doi.org/10.3390/en13236211
Blickwedel L, Stößel L, Schelenz R, Jacobs G. Multicriterial Evaluation of Renewable Energy Expansion Projects at Municipal Level for the Available Biomass Potential. Energies. 2020; 13(23):6211. https://doi.org/10.3390/en13236211
Chicago/Turabian StyleBlickwedel, Lucas, Laura Stößel, Ralf Schelenz, and Georg Jacobs. 2020. "Multicriterial Evaluation of Renewable Energy Expansion Projects at Municipal Level for the Available Biomass Potential" Energies 13, no. 23: 6211. https://doi.org/10.3390/en13236211
APA StyleBlickwedel, L., Stößel, L., Schelenz, R., & Jacobs, G. (2020). Multicriterial Evaluation of Renewable Energy Expansion Projects at Municipal Level for the Available Biomass Potential. Energies, 13(23), 6211. https://doi.org/10.3390/en13236211

