Next Article in Journal
Numerical Investigation Energy Conversion Performance of Tin-Based Perovskite Solar Cells Using Cell Capacitance Simulator
Previous Article in Journal
One-Dimensional Heterogeneous Reaction Model of a Drop-Tube Carbonator Reactor for Thermochemical Energy Storage Applications
 
 
Font Type:
Arial Georgia Verdana
Font Size:
Aa Aa Aa
Line Spacing:
Column Width:
Background:
Review

Systematic Review of Site-Selection Processes in Onshore and Offshore Wind Energy Research

by
Sofia Spyridonidou
and
Dimitra G. Vagiona
*
Department of Spatial Planning and Development, Aristotle University of Thessaloniki, 54124 Thessaloniki, Greece
*
Author to whom correspondence should be addressed.
Energies 2020, 13(22), 5906; https://doi.org/10.3390/en13225906
Submission received: 29 October 2020 / Revised: 10 November 2020 / Accepted: 11 November 2020 / Published: 12 November 2020
(This article belongs to the Section A: Sustainable Energy)

Abstract

Wind energy has a leading role in achieving a low-carbon or completely carbon-free energy sector in the near future. Scientific research on the site-selection aspects of onshore and offshore wind farms is of great importance, contributing to sustainable, technically and economically viable, and socially acceptable wind energy projects. This systematic review provides direct analysis and assessment of existing site-selection procedures and addresses a gap in knowledge in the onshore and offshore wind energy research field, identifying trends in the thematic modules of site-selection issues. Important insights and useful trends are highlighted in: (1) site-selection methodologies; (2) the type, number, and exclusion limits of exclusion criteria; (3) the type, number, importance, priority, and suitability classes of assessment criteria; (4) studies’ geographic locations; (5) spatial planning scales; (6) wind resource analysis; (7) sensitivity analysis; (8) participatory planning approaches, groups, and contributions; (9) laws, regulations, and policies related to wind farm siting; (10) suitability index classifications (i.e., linguistic and numeric); and (11) micro-siting configuration of wind turbines. Identified insights and trends could motivate the conduction of updated site-selection analyses on onshore and offshore wind energy research, addressing the determined gaps and enhancing global siting implementations.

1. Introduction

Energy market design is adapted to facilitate the accelerated renewable energy growth until 2030 and beyond [1]. Wind energy has a leading role in achieving a low-carbon or completely carbon-free energy sector. Following this aim, wind energy was globally established in 2019 as a mainstream source of clean and cost-competitive energy. In particular, the global wind energy market reached a new milestone of 651 GW cumulative installed capacity at the end of 2019 [1]. However, in this significant spatial diffusion of global onshore and offshore wind farms (WFs), all key aspects of spatial energy planning that correspond to appropriate and sustainable site-selection processes should be considered.
Numerous studies on onshore [2,3,4,5,6,7,8,9] and offshore [10,11,12,13,14,15,16,17] WF siting aimed to solve this multidimensional siting problem by developing innovative site-selection methodologies [2,3,4,5,6,7,8,9,10,11,12,13,14,15,16,17]; applying numerous and various exclusion criteria (EC) and assessment criteria (AC) [2,3,4,5,6,7,8,9,10,11,12,13,14,15,16,17]; determining the relative importance of each AC [2,3,4,5,6,7,8,9,11,12,13,15,17]; conducted thorough wind resource analysis (i.e., the period of time ≥10 years) [12,14]; considering laws, regulations, or policies related to wind energy siting [2,4,5,6,8,10,11,12,13,14,16,17]; and incorporating expert, stakeholder, or public views, concerns, and priorities on site-selection processes [4,6,7,8,12,16,17]. Detailed analysis of these key aspects of spatial energy planning and a systematic review of site-selection processes globally applied in different geographic locations reveal critical insights for the improvement of existing siting procedures and the fulfillment of international energy targets goals.
Preceding reviews conducted on onshore [18,19] and offshore [20,21,22] wind energy research has provided useful insights on: (i) barriers to large-scale implementations of onshore WFs by category (e.g., economic, financial, social) and by location [18], (ii) associated risks with wind energy in forest areas [19], (iii) the trends of the key characteristics of commissioned and under-construction offshore European WFs (e.g., commissioning country, number of wind turbines, and investment cost) [20], (iv) the characteristics of foundation types (e.g., gravity, float-type) of offshore wind energy converters [21], and (v) research generally and exclusively done in the offshore wind energy field on the basis of the types of study goals and their main characteristics [22]. However, no reviews, and especially no systematic reviews of site-selection processes and their related aspects of spatial energy planning can be found in the international literature. The present systematic review addresses an important gap in knowledge in the onshore and offshore wind energy research field. An advantage of this systematic review is that it focuses on both on- and offshore wind energy research, and develops a workflow that can directly identify insights and trends in the site-selection processes, and its related aspects, in spatial energy planning, with the aim to inform and improve future studies and WFs’ global implementation.
The remainder of the article is structured as follows. Section 2 presents the workflow followed for the systematic review and the thematic modules reviewed in each considered on- and offshore wind energy siting study. Section 3 presents the results of qualitative synthesis and quantitative meta-analysis. Section 4 introduces and discusses critical insights and useful trends revealed from detailed analysis, and lastly, Section 5 provides concluding remarks and key findings.

2. Materials and Methods

The main objective of the systematic review of site-selection processes in on- and offshore wind energy siting research is to identify potential gaps and shortages in these processes in order to reveal valuable insights for the: (i) development of new and innovative site-selection tools, methodologies, criteria, approaches, or policies; and (ii) improvement of key aspects of existing siting procedures. Accordingly, the present review addresses four main research questions: (1) Are there data trends in site-selection processes in on- and offshore wind energy research? (2) Can these trends provide a basis to inform and/or improve future studies and implementations? (3) Are there potential gaps and shortages in site-selection processes? (4) Can these gaps reveal valuable insights for the development of new and innovative site-selection planning tools, methodologies, criteria, approaches, or policies and/or for the improvement of key aspects of the existing siting procedures?
Search terms used for the systematic review were: (i) onshore WF siting, (ii) offshore WF siting, (iii) GIS onshore WFs, (iv) GIS offshore WFs, (v) site-selection onshore WFs, (vi) site-selection offshore WFs, (vii) spatial planning onshore wind, and (viii) spatial planning offshore wind. All searches were conducted during March 2019 and January 2020 in various scientific databases (e.g., MDPI, Science Direct) and in selected peer-reviewed international conference proceedings (e.g., Institute of Electrical and Electronics Engineers (IEEE) digital library). Hence, national or local conference proceedings and the gray literature were eliminated.
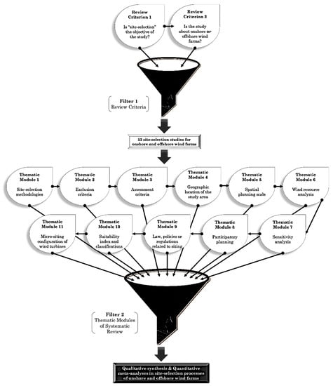
Research filters used for the systematic literature review were: (i) review criteria (Filter 1) and (ii) thematic modules of the systematic review (Filter 2). The schematic workflow of the systematic review, and thematic modules reviewed in each considered on- and offshore wind energy siting study are presented (Figure 1) and analyzed below.

2.1. Filter 1—Review Criteria

All search results were filtered according to the two following review criteria: the study focused (1) on site-selection issues, and (2) or on on- and/or offshore WF siting. Therefore, studies were either oriented toward different scientific topics (e.g., risk management) or conducting site-suitability analysis for other renewable energy systems (e.g., photovoltaics, biomass power plants) or different systems (e.g., waste management) were excluded. As a result, 53 onshore [2,3,4,5,6,7,8,9,23,24,25,26,27,28,29,30,31,32,33,34,35,36,37,38,39,40,41,42,43,44] and offshore [10,11,12,13,14,15,16,17,45,46,47,48,49,50,51,52,53,54,55,56,57,58,59] wind energy siting studies (46 peer-reviewed journal articles and 7 peer-reviewed international conference papers) were selected for further analysis.

2.2. Filter 2—Thematic Modules of Systematic Review

Each selected study was further investigated through 11 main thematic modules addressing various aspects of WF site-selection processes.
A plethora of essential datasets were produced, and used for synthesis and meta-analysis. The datasets were structured into (a) qualitative, and (b) quantitative data (Table 1).

3. Results

The systematic review of mainly peer-reviewed journal articles and international conference papers yielded 53 studies that were oriented toward the site-selection issue in on- and offshore wind energy research. The proposed workflow of the systematic review gave credence, quality assurance, and accuracy to the authors’ qualitative synthesis and quantitative meta-analysis.

3.1. Thematic Module 1—Site-Selection Methodologies

3.1.1. Frequency of Occurrence per Methodological Stage

The proposed and applied site-selection methodologies in each considered study were analyzed in accordance with the methodological stage (i.e., Exclusion Stage (ES), and Assessment Stages Part A (ASPA) and Part B (ASPB); Figure 2). ASPA refers to the assessment of AC, while ASPB refers to the assessment of suitable sites based on ASPA results. In onshore wind energy research, GIS-based methodologies are the most frequently used (29 of 30 studies at the ES and 26 at the ASPB), followed by primary data-collection methods (i.e., questionnaires, interviews, or the Delphi method; 3 studies) at the ES, and by the weighted linear combination (WLC) and primary data-collection methods (5 studies) at the ASPB. In offshore wind energy research, GIS-based methodologies are also the most frequently applied (19 of 23 studies at the ES and 12 studies at the ASPB), followed by economic feasibility analysis methods (4 studies) at the ASPB.
The most frequent method used for assigning weights to decision criteria (i.e., at the ASPA) was the analytic hierarchy process (AHP) method in both onshore [2,3,4,5,6,7,8,9,23,27,29,33,37,39,40,42,44] and offshore [11,12,13,15,17,45,48,52,57] wind energy siting research (i.e., 17 of 20 (85%) and 9 of 10 (90%) studies that used a method for assigning weights to the AC, respectively). Specifically, the AHP was used mostly for assigning weights to the decision criteria (i.e., at the ASPA) and less frequently for prioritizing decision alternatives (i.e., at the ASPB) in the relevant siting studies. Lastly, 15 and 14 diverse methodological approaches in total were identified in on- and offshore wind energy siting research, respectively.

3.1.2. Combinations of GIS-Based and Other Site-Selection Methodologies

In WF siting studies, GIS-based methodologies were combined with other methods, especially at the ASPB (Figure 3 and Figure 4). More specifically, in onshore wind energy research, GIS was mostly combined with the WLC method (5 studies) [2,4,5,26,36] and primary data-collection methods (4 studies) [6,25,27,36]. In offshore wind energy research, it was mostly combined with economic feasibility analysis (4 studies) [10,15,49,52] and WLC (2 studies) [11,52] methods. In several cases, more than one methodologies were combined with GIS for the identification of the most suitable sites for onshore or offshore WF development (e.g., GIS-based methodology in combination with AHP and ordered weighted averaging (OWA) in [9] or with an artificial neural network (ANN) and genetic algorithm (GA) in [56]). In total, eight and six diverse methodological approaches were combined with GIS in on- and offshore wind energy siting research, respectively.

3.2. Thematic Module 2—EC

3.2.1. Onshore Wind Energy

The EC used in each onshore wind energy siting research varied in number, type, and exclusion limits applied for each criterion and were related to various factors, such as the unique characteristics and climatic conditions of each location, the policies associated with each country, and the available geographic information data. In total, 28 land exclusion criteria (LEC), which are presented in Table 2, were identified. The mean number of LEC applied in the onshore wind energy siting studies was 10, whereas predominant was 12. Additionally, the maximal number of LEC applied in a study was 17 [31], whereas there was also a study with no LEC [44]. For recording additional information for all criteria used in [31], the authors included the relevant doctoral thesis [60] in their research.
The most restrictive limit of LEC was 17,000 m from civil/military aviation areas [31,60], whereas the least restrictive limit that also consisted of the predominant limit was 0 m and referred to protected environmental areas [5,8,23,24,28,30,31,32,33,36,40,43,60], bird habitats and migration corridors [2,5,31,36,37,43,60], agricultural land [2,5,25,29,30,37], and military zones [23,24,32,43]. Regarding the two most crucial criteria in terms of energy efficiency, LEC 11 and LEC 24, the predominant limit was 5 m/s for the former, whereas no predominant limit was identified for the latter. For LEC 3 and LEC 7, lower and upper limits were commonly applied for safety and social reasons and economic and technical reasons, respectively. Lastly, for LEC 5, an upper exclusion limit was applied as it is a minimization criterion.

3.2.2. Offshore Wind Energy

The EC applied in each offshore wind energy siting study varied in number, type, and related exclusion limits. In total, 19 marine exclusion criteria (MEC), which are presented in Table 3, were identified. The mean number of MEC applied in the offshore wind energy siting studies was 6, whereas predominant numbers of MEC were 3, 6, and 7. Additionally, the maximal number of MEC applied to a study was 13 [12,57], whereas there was a study with no MEC [59].
The most restrictive limit of MEC was 25,000 m from the shore and was applied to protect the landscape, and avoid visual and acoustic disturbances [48]. The least restrictive (and predominant) limit was 0 m and was applied from protected environmental areas [10,11,15,45,47,48,51,52,53,54,55,58], verified shipping routes [10,11,14,17,46,51,53,58], military zones [10,11,12,17,46,47,48,51,55,57], bird habitats and migration corridors [10,17,47,51,53,55], pipelines and underwater cables [11,12,46,57], and fishing areas [15,47,55,58]. For MEC 1, an upper limit for economic and technical reasons was frequently applied, whereas in some cases, for technical reasons and social causes, a lower limit was set. Additionally, for MEC 13, a lower limit for safety reasons and an upper limit for economic and technical causes were typically applied. MEC 9 is minimization and it obtained an upper exclusion limit.
The two most crucial MEC in terms of energy efficiency were MEC 4 and MEC 17. The predominant value of MEC 4 was 6 m/s. In studies conducted for Asian countries where wind potential is commonly low, the exclusion limit of MEC 4 was also low (e.g., 3, 3.5, or 4 m/s) and much lower than the limit applied in studies for European or North American countries (i.e., 6 or 7 m/s) (Figure 5). Lastly, only five studies [12,48,50,54,58] performed site-selection analysis for floating offshore WFs (i.e., defined exclusion limits greater than 60 m water depth), whereas the remaining studies developed a site-selection procedure for fixed support structures (Figure 6).

3.3. Thematic Module 3—AC

3.3.1. Onshore Wind Energy

The AC in each siting study varied in number, type, assessment weights, priority position, and their optimal and poor values. Fifty-two land assessment criteria (LAC) were identified. Twenty-four were used in more than one study, whereas the remaining 28 only once (e.g., proximity to other renewable energy systems [35], underground cables [36], social acceptability [6], land value [5], and surface roughness [33]). Table 4 presents the most frequently used LAC. The mean number of LAC was 7 and the predominant was 5. The maximal number of LAC in a study was 16 [35], while there was 1 study with no LAC [32].
The five most important criteria based on their mean weight were: (1) LAC 1, (2) LAC 10, (3) LAC 24, (4) LAC 9, and (5) LAC 3. The five LAC with the highest priority were: (1) LAC 1, (2) LAC 10, (3) LAC 6, (4) LAC 3, and (5) LAC 7. LAC 1 and LAC 3 were two of the five most frequently used and important LAC in terms of mean weight and priority position. Although LAC 5 was frequently used in the relevant literature, it was considered as a criterion of either moderate (in terms of mean weight) or low (in terms of priority position) importance.
The mean poor value of LAC 1 (≤5.20 m/s) was the same as the mean exclusion limit (5.20 m/s) at the ES. The mean optimal values of LAC 1 were equal to or even greater than 8.47 m/s. This high value set LAC 1 as quite a restrictive criterion for the determination of optimal sites for WF installation. LAC 8 could also be considered a restrictive factor since optimal WF sites were pinpointed farther than 13,500 m from civil/military aviation areas. Additionally, LAC 5 was quite a restrictive criterion since optimal WF sites were located to land sites with less than or equal to 3.91% of slope. The least restrictive LAC was LAC 22, as optimal WF locations were pinpointed farther than 500 m from religious sites.

3.3.2. Offshore Wind Energy

Marine assessment criteria (MAC) were 28 in total. Most (17 MAC) were used in more than one study, whereas the remaining 11 only once (e.g., electrical energy demand [12], community acceptance [59], project payback period [59], net present value [10], and extendibility of wind project [59]). Table 5 presents the most frequently used MAC. The mean MAC number was 4, whereas the predominant MAC numbers were 0 and 7. Additionally, the maximal MAC number applied in a study was 15 [59], whereas there were several studies with no MAC [46,47,50,51,55,58].
The five most important criteria in terms of their mean weight were: (1) MAC 1, (2) MAC 2, (3) MAC 15, (4) MAC 3, and (5) MAC 12. The five MAC with the highest priority were: (1) MAC 1, (2) MAC 15, (3) MAC 2, (4) MAC 13, and (5) MAC 6. MAC 1 and MAC 2 were two of the five most frequently used and important MAC based on their mean weight and priority position. Although MAC 15 was considered an extremely important criterion in the literature, it was applied only in two studies. MAC 4 was identified as a frequently used criterion; however, it was considered of moderate (in terms of mean weight) and low (in terms of priority position) importance. Lastly, MAC 3 was a criterion of high importance in terms of mean weight, priority position, and frequency of use.
MAC 1 and MAC 10 were two quite restrictive criteria, as their mean optimal values were greater than or equal to 9.42 m/s and 675 W/m2, respectively. MAC 2 was also a restrictive criterion since optimal WF locations were pinpointed to marine sites with less than or equal to 42.5 m water depth. Additionally, MAC 4 was quite a restrictive factor since optimal WF sites were located farther than 20,835 m from land and marine protected environmental areas. MAC 6 was the least restrictive MAC, as optimal WF sites were those that were either located farther than 3704 m from verified shipping routes or appeared with low shipping density.

3.4. Thematic Module 4—Geographic Location

Regarding onshore WF siting research, studies were conducted in 30 different global locations of 18 countries, and most were found for European countries (Figure 7). More specifically, five studies were carried out in Greece and four in the United Kingdom. In addition, many studies (30%) were conducted in Asia. North America, Africa, and South America were inadequately investigated, with most applications focusing on the United States, West Africa, and Ecuador, respectively. No studies could be found for Australia or Antarctica.
Regarding offshore WF siting research, studies were conducted in 17 different global locations of 10 countries, and most were carried out also for European countries (50%). Many studies were also conducted in Asia (43%). In particular, seven studies were found for Greece, followed by Turkey and Korea (four studies). North America and Africa were inadequately studied (4% and 2% of the studies, respectively), whereas no applications could be found for South America, Australia, or Antarctica.
Gray on the map (Figure 7) reveals that a great fraction of the world is yet to be investigated regarding the development of wind energy projects; 18 of 195 (9.2%) countries and 10 of 152 (6.6%) countries that are surrounded by water were investigated for onshore and offshore WF siting, respectively. The reviewed papers referred to only 7 of 44 European countries (16%), even though the most frequently occurring studies included in this systematic review were conducted for European countries.

3.5. Thematic Module 5—Spatial Planning Scale

Most studies (40 of 53) referred to large spatial planning scales (i.e., national and regional scales). Half of the reviewed offshore studies (47.80%) and 27% of the onshore studies were performed on the national scale. There were scant siting applications on small spatial planning scales (i.e., local and site-specific scales), especially on site-specific scales (Figure 8a). Thus, the linear trend of frequency of occurrence of these studies tended downward from large to small spatial planning scales. However, an outlier was identified in national applications of onshore wind energy siting research since the number of studies on the regional scale surpassed the number of studies on the national scale.
On the basis of correlation analysis of TM.4 and TM.5, most studies conducted on national and regional scales (35 of 40) were applied to European or Asian countries (Figure 8b). On the national scale, there were two studies in Africa [7,40], only one in South America [42], and no site-selection application in North America. On the regional unit scale, the majority of onshore siting applications (5 studies [2,5,6,8,37]) were found in Europe and one [26] in North America, and only 1 offshore siting application [14] was found, also in Europe. Additionally, five studies were carried out on the local scale [15,25,31,36,43], with the majority (4 of 5 studies) found on European locations. Only 1 of 53 studies referred to the site-selection scale (North America) [16].

3.6. Thematic Module 6—Wind Resource Analysis

The parameters of wind analysis included: (a) methodology, (b) height, (c) period of time, and (d) spatial resolution of wind data. The identified methodologies for estimating and/or mapping wind resources in a region were categorized as follows: (a) climate modeling, (b) GIS interpolation analysis, and (c) other GIS analyses by using built-in geoprocessing software tools (Table 6). The most common software used for climate modeling was Wind Atlas Analysis and Application Program (WAsP); for GIS analyses, it was the ESRI ArcGIS software. Some studies used various interpolation techniques for estimating wind resources in the relevant study area. The most-reported were inverse distance weighting (IDW) and the creation of triangular irregular network (TIN) techniques for onshore and offshore WF siting applications, respectively.
In onshore WF applications, wind analysis height and period of time were reported in 19 (Figure 9a) and 3 studies, respectively. In offshore WF applications, the respective parameters were reported in 15 (Figure 9b) and 10 studies, respectively. Heights of wind analysis >100 m were estimated as outliers, and 3 studies [8,51,59] analyzed wind data within this range. Most onshore and offshore studies used a height equal to 50 m for wind data analysis (Table 7). The period of time in offshore and onshore wind analysis reached 20 and 2 years, respectively.
Fifteen onshore and five offshore studies reported the spatial resolution of wind data. Spatial resolutions for wind data ranged from 10 to 2800 m and from 10 to 3000 m in onshore and offshore wind energy siting applications, respectively (Figure 9c). Spatial resolutions of >1000 m were estimated as outliers, and four publications [9,28,47,50] used resolutions within this range. Lastly, spatial resolutions of 50 and 200 m were frequently used in onshore WF siting studies, whereas no value of spatial resolution prevailed in offshore studies since publications that reported this information were really scant.

3.7. Thematic Module 7—Sensitivity Analysis

Sensitivity analysis was conducted in 7 of 30 (23.35%) and 4 of 23 (17.40%) (Table 8 and Table 9) onshore and offshore WF siting applications, respectively. Sensitivity analysis focused on changing AC weights. The AHP method was the predominant technique for conducting sensitivity analysis (6 of 7 in onshore and 4 of 4 in offshore wind energy siting studies). The proposed and applied policy scenarios in the relevant siting studies included: (a) balanced weight scenarios (i.e., equal weights), (b) policy scenarios focusing on environmental and/or social criteria, and (c) policy scenarios focusing on technical and/or economic criteria.
The most frequently employed scenario was “balanced weights” in the relevant siting studies, whereas there was a balance between environmental/social and technical/economical scenarios. The minimal number of scenarios regarding sensitivity analysis was 1, the maximal was 4, and there were predominantly 3 on onshore and 4 on offshore wind energy siting applications.

3.8. Thematic Module 8—Participatory Planning

Thirteen onshore and four offshore studies incorporated participatory planning within their site-selection framework. The parameters of participatory planning included: (a) involved participatory group, (b) methodology for incorporating each participatory group, (c) number of participants, and (d) the contribution of each participatory group in the site-selection process.
The most frequently used methodology for the incorporation of experts in the site-selection process was AHP (Table 10), which was primarily used for AC prioritization. Primary data-collection methods were mainly used for the definitions of EC and AC, the determination of EC limits, and the determination of AC suitability classes. The public was involved in the site-selection process either by social choice voting methods, such as Borda Count (BC), or by methodologies used for creating an asynchronous and user-friendly environment for them, such as web-based participatory GIS (PGIS) platforms.
The number of expert participants ranged from 1 to 64 in the onshore wind energy siting applications, while it was reported only in 1 offshore siting study [12] (7 experts). The number of public participants was reported only in 1 onshore siting study [26] (30 participants).
In onshore WF siting studies, the most common contribution of each participatory group was the prioritization of AC (8 studies), followed by the definition of AC (6 studies) (Figure 10). More specifically, experts mainly contributed to the ASPA and ASPB stages of the site-selection process; however, there were several studies [4,7,25,27], where they also participated in the ES. The public exclusively contributed to the ASPA of the site-selection process. In the case of offshore WF siting, participants contributed to the assessment stages of the site-selection process, whereas no study incorporated any participatory group to the ES. Participant contributions included: (a) definition of AC (experts), (b) prioritization/determination of AC importance (experts and any type of participant), and (c) prioritization/determination of site suitability (any type of participant). A study [16] developed a participatory planning approach for the incorporation of any type of participant in the site-selection process. In the above-mentioned study, a hypothetical case study for the verification of the site-selection framework was used. As a result, the actual impact of public participation in the site-selection process for offshore WF development was lacking.

3.9. Thematic Module 9—Law, Regulations, and Policies Related to Wind Energy Siting

National, European, or international laws, regulations, or policies related to wind energy siting were considered in 20 and 17 studies on onshore and offshore wind energy research, respectively (Figure 11). However, many studies developed a site-selection framework without considering and/or even mentioning laws, regulations, and policies related to wind energy siting or renewable energy sources (RES) in general. These studies were mainly conducted for Asia (9 studies), North America (2 studies), and Africa (1 study). All studies for European regions considered the relative legislative frameworks or policies related to WF site-selection and wind energy development.

3.10. Thematic Module 10—Suitability Index and Classifications

Several different classifications of suitability index (SI) were developed and applied for the proper determination of the suitability of onshore and offshore WF sites. Twenty-five onshore and ten offshore studies developed and reported a SI. The most commonly used SI scale was from 0 to 1 (i.e., (0, 1)) in both onshore and offshore WF siting studies (Table 11).
Several suitability classes were determined for the majority of SI scales in order to correspond the SI value of each site to a specific suitability and thus describe it in linguistic form (e.g., a value of 8.15 of SI corresponds to a site of high suitability). A classification system of 4 suitability classes was frequently employed in both onshore and offshore WF siting studies, followed by a classification of a system of 3 suitability classes. Ranges from 3 to 10 and from to 2 to 9 of suitability classes were found in onshore and offshore wind energy siting applications, respectively.
From studies that had developed a SI for the specific determination of site suitability, 17 and 5 studies used discrete suitability classes in onshore and offshore WF siting applications, respectively, in order to correspond SI values in linguistic terms. Some linguistic terms used for the description of site suitability were: (a) from low to high suitability, (b) from least to most suitable, and (c) from less to extremely or particularly or superbly suitable. The remaining studies developed a continuous SI scale in which the higher the suitability value was, the higher the suitability in the site.

3.11. Thematic Module 11—Micro-Siting Configuration of Wind Turbines

Micro-siting configuration was examined in 5 of 30 (16.70%) and 7 of 23 (30.45%) onshore and offshore WF siting applications, respectively (Table 12). Micro-siting configuration mainly focused on the calculation of the technical wind energy potential of the proposed suitable areas on the basis of selected wind turbine models, site conditions (e.g., wind direction, wind resource, shape of suitable site), and technical specifications. The distance between two successive turbines at a line parallel to the prevailing wind direction (Dx) ranged from 3~10Drotor (rotor diameter) in onshore WF siting studies and from 5~12Drotor in offshore WF siting studies. The relevant values for the distance between two successive turbines at a perpendicular to the prevailing wind direction (Dy) were between 3~10Drotor and 3~8Drotor. In the case of offshore WF siting, researchers frequently used a model of 5 MW.
Several studies determined the specific location and number of wind turbines within the suitable sites by using built-in advanced editing or other software tools [12,14,17,50,51,57]. Only one study [5] used the built-in geoprocessing software tools in GIS to automatically locate the specific site of wind turbines based on a defined layout. The specific determination of wind turbines contributed to the estimation of the total investment cost of wind projects in some cases [12,57].

4. Discussion, Insights, and Trends

4.1. Insights and Trends in Thematic Module 1

The importance of GIS-based methodologies for the identification of the most appropriate sites in onshore and offshore wind energy siting literature was revealed from the tendency of their use both in the ES and the ASPB. Various GIS-based methodologies were developed and proposed on the basis of special characteristics of each study area, the different specific objectives and policy orientations of each study (i.e., environmental or economic policy orientation of the site-selection issue), the available digital geographic information data, and the policies related to wind energy of each location. However, at the ASPA, a different methodology was often employed, primarily the AHP method, and the results of this methodology were integrated into a GIS environment at the ASPB. Therefore, potential gaps and shortages were revealed regarding the site-selection processes, such as the development of a GIS-based methodology or any other tool that could be used in different study areas and spatial planning scales regardless of EC and AC number or type, and without adapting to the special characteristics and policies of each study area. Additionally, a GIS-based methodology or any other tool that could incorporate AHP or other useful multicriteria decision-making (MCDM) procedures directly into a GIS environment to automatically determine the most suitable sites on the basis of the results of these procedures is important for the improvement and simplification of site-selection processes. Furthermore, although there are numerous methodologies for the exclusion of unsuitable areas and for the assessment of suitable areas, studies that develop a clear optimization stage are missing (Figure 12). Existing methodologies focus on the maximization of benefits and the minimization of either WF costs or negative impacts, mostly in terms of subjective facts (e.g., AC pairwise comparisons). Thus, methodologies that systematically incorporate the optimization stage in the site-selection framework should be developed, especially those based on objective values. The proposed updated site-selection methodologies should be developed in a GIS environment, since geographic information data are directly linked with the spatial and precise determination of suitable sites for wind energy development.

4.2. Insights and Trends in Thematic Module 2

EC number and type were higher in onshore (28 LEC) than in offshore (19 MEC) WF siting studies, since numerous spatial restrictions exist in land environments. Additionally, the limits of “wind velocity” and “wind power density” criteria were less restrictive in onshore than in offshore WF siting studies. This trend can be explained by the fact that offshore wind generation costs are more expensive than onshore costs are; thus, a higher limit is required for the assurance of economic feasibility of offshore wind projects. Additionally, the existence of stronger winds of longer duration offshore can provide the possibility to define higher exclusion limits in wind resource criteria for the determination of sites of great suitability for offshore WF development.

4.3. Insights and Trends in Thematic Module 3

The AC number was higher in onshore (52 LAC) than in offshore (28 MAC) WF siting studies since there are many more onshore factors that could influence the suitability of sites and that should be used for the proper assessment of relevant sites. Additionally, from the correlation of this thematic module’s results, it is obvious that the most significant AC for the determination of most appropriate onshore and offshore sites were (i) wind velocity and (ii) proximity to high-voltage electricity grids. Furthermore, “total investment cost” is an AC that is only used for the assessment of offshore WF sites since offshore wind generation costs are greater than onshore costs are, and the risk of this investment is higher; however, the use of this AC in onshore WF siting studies could reveal very interesting and useful results. The mean number of employed AC in onshore and offshore wind energy siting studies is the same.
The distance from protected environmental areas criterion is frequently used for the determination of optimal sites in offshore locations, despite its low priority weight.

4.4. Insights and Trends in Thematic Module 4

Results presented above from the systematic review are quite relevant to current trends in global wind energy development. Specifically, at the end of 2019, Asia was globally the most developed continent regarding onshore wind energy with the installation of 277,825 MW, followed by Europe with 182,743 MW, North America (125,064 MW), South America (19,201 MW), Africa (6673 MW), and Australia (6199 MW) [1]. On the other hand, concerning offshore wind energy, Europe is currently first in ranking worldwide with the installation of 22,071 MW, followed by Asia (7204 MW) and North America and, specifically, USA, with 30 MW [1]. Geographic locations with the highest global growth of wind energy (Europe and Asia) also presented the highest scientific interest on the site-selection of these renewable energy systems; in geographic locations with stepwise wind energy deployment (Africa and South America), scientific interest is proportional. Additionally, in geographic locations in which offshore wind energy is yet to be developed (e.g., South America), no relevant studies have so far been conducted. Furthermore, current significant onshore wind energy development in North America is disproportional with the frequency of occurrence of studies that investigate WF siting in this geographic location.

4.5. Insights and Trends in Thematic Module 5

Scientific interest in the site-selection topic is much higher in European and Asian countries, as they are currently the most developed countries on wind energy. In these countries, there is a trend to conduct studies on large spatial planning scales, since national or regional studies reveal higher scientific and research interest, and have greater social and political impact. No trends could be revealed in terms of spatial planning scale in Africa, North America, and South America since only a few studies were implemented in these regions (2, 4, and 1 of 53 studies, respectively).

4.6. Insights and Trends in Thematic Module 6

There is a trend to conduct wind resource analysis for a longer time period in offshore than in onshore WF siting studies; therefore, more detailed and accurate climate conditions analysis should be conducted for offshore installations. Additionally, the height of 50 m is predominant among wind data analysis for both onshore and offshore locations. This trend can be explained by the fact that the National Renewable Energy Laboratory (NREL) defines and proposes exclusion limits and suitability classes for both “wind velocity” and “wind power density” criteria at the referred height [61]. Furthermore, there is a trend to employ GIS for spatial analysis of wind resources and their representation since GIS-based methodologies are widely applied, and various siting criteria are also analyzed and represented in a GIS environment. The most common GIS software for wind resource analysis is ESRI ArcGIS, whereas the most common software for climate condition modeling is WAsP.

4.7. Insights and Trends in Thematic Module 7

The AHP method is used for sensitivity analysis since, in the site-selection process of wind energy, sensitivity analysis focuses on changing AC weights (i.e., at the ASPA). Additionally, there is a trend to examine a baseline scenario commonly based on the authors’ expertise. Different policy orientations of the site-selection problem are used to investigate the fulfillment of different objectives on the basis of potential stakeholders’ requirements or/and verify the selected optimal site.

4.8. Insights and Trends in Thematic Module 8

Regarding the incorporation of participatory planning in various site-selection frameworks, there is a tendency from wind energy planners to primarily incorporate expert groups in the site-selection processes. There is a gap in public and investor participation since studies that develop an innovative participatory approach for the consideration of their opinion in spatial energy planning are a mere handful. Thus, the actual impact of these participatory groups in the site-selection process for onshore and offshore WF development should be investigated. Furthermore, there is a trend to mostly incorporate experts and the public at the late stages of spatial energy planning, and not at the early stages (Figure 13). Studies that incorporate all participatory groups’ opinions from the early stages, and consecutively involve them in the site-selection process on the basis of the results of each stage should be developed and implemented.

4.9. Insights and Trends in Thematic Module 9

European countries established relative legislative frameworks and policies for the appropriate site-selection for onshore and offshore WF development. However, proper national laws, regulations, or policies are either missing or should be globally reinforced in several countries and regions (i.e., in Asian, North American, and African countries). The creation and development of strict national legislative frameworks and policies (e.g., energy roadmaps) in the above countries could contribute to accelerated wind energy growth, and appropriate onshore and offshore WF siting on national and global scales.

4.10. Insights and Trends in Thematic Module 10

The most common SI scale used in both onshore and offshore wind energy siting applications is from 0 to 1 (i.e., (0, 1)). The simple SI is considered more user-friendly. The most common classifications aim to the creation of the least suitability classes as possible, such as 4 or 3 classes. This trend can be explained by the fact that fewer suitability classes result in greater comprehension of site suitability analysis. The majority of onshore WF siting studies developed a specific SI for the precise determination of site suitability, whereas there was an essential number of studies, especially in the offshore literature, that mostly focused on the prioritization of suitable sites based on their assessment.

4.11. Insights and Trends in Thematic Module 11

The micro-siting configuration of wind turbines within the proposed suitable sites contributes to the determination of suitability sites in terms of energy efficiency, and, in some cases, economic viability. The precise determination of wind turbines locations within WF sites revealed quite useful information regarding the technical specifications of WF sites and should be investigated more in the relevant literature. However, the investigation and determination of optimal micro-siting configurations are missing in a plethora of WF site-selection studies. The detailed investigation and prediction of wake losses in the different proposed WF layouts is also missing and could be included in future WF siting studies.

5. Conclusions

Scientific research in the site-selection aspects of onshore and offshore WFs is of great importance, contributing to sustainable, technically and economically viable, and socially acceptable wind energy projects. Despite its importance, no efforts have been previously carried out on the analysis and assessment of existing site-selection procedures. The present systematic review provides such an analysis and assessment, and addresses the existing gap in knowledge in the onshore and offshore wind energy research field, identifying trends and insights in all thematic modules of site-selection issues. This systematic review was driven by four research questions: (1) are there data trends in site-selection processes in onshore and offshore wind energy research? (2) can these trends be used as a basis in order to inform and/or improve future studies and implementations? (3) are there potential gaps and shortages in site-selection processes? (4) can these gaps reveal valuable insights for the development of new and innovative site-selection planning tools, methodologies, criteria, approaches, or policies, and/or for the improvement of key aspects of existing siting procedures? All the above questions are fully addressed by analyses presented in this review article. Important insights and useful trends are highlighted in: (1) site-selection methodologies; (2) type, number, and exclusion limits of EC; (3) type, number, importance, priority, and suitability classes of AC; (4) studies’ geographic locations; (5) spatial planning scales; (6) wind resource analysis; (7) sensitivity analysis; (8) participatory planning approaches, and participatory groups and contributions; (9) laws, regulations, and policies related to WF siting; (10) SI classifications (i.e., linguistic and numeric); and (11) micro-siting configuration of wind turbines. These identified insights and trends could motivate the conduction of updated site-selection analyses on onshore and offshore wind energy research.
The insights of this systematic review can be used as a basis for enhancing future studies and globally improving siting implementations. The main concluding remarks of the present systematic review are summarized as follows: (a) the lack of methodologies, techniques, and tools that incorporate the optimization stage on the basis of objective facts in the site-selection framework was highlighted; (b) the identification of all employed EC in the current relevant literature and related exclusion limits (i.e., min, max, mean, and predominant values) can be used as a basis for future siting implementations; (c) the identification of optimal and poor values for each LAC and MAC can contribute to the development of an optimization stage in future onshore and offshore site-selection procedures; (d) “wind velocity” (LAC 1) and “proximity to high-voltage electricity grid” (LAC 3) are the most frequently used criteria, and two of the five most important LAC in terms of their mean weight and their priority position; (e) “wind velocity” (MAC 1) and “water depth” (MAC 2) are the most frequently used criteria, and two of the five most important MAC based on their mean weight and their priority position; (f) on geographic locations with high wind energy growth (Europe and Asia), siting studies were conducted on large spatial planning scales (national and regional scales); (g) wind resource analysis of longer time periods are conducted in offshore compared to onshore WF siting studies since the risk of the offshore investments is much higher; (h) studies that incorporate all participatory groups’ opinions from the early stages and involve them consecutively in the whole site-selection process are missing and should be conducted; and (i) the lack of optimal micro-siting configurations of wind turbines in onshore and offshore WF siting studies.

Author Contributions

Conceptualization, S.S. and D.G.V.; methodology, S.S.; software, S.S.; validation, S.S. and D.G.V.; formal analysis, S.S.; investigation, S.S.; resources, S.S. and D.G.V.; data curation, S.S.; writing—original draft preparation, S.S.; writing—review and editing, D.G.V.; visualization, S.S.; supervision, D.G.V. All authors have read and agreed to the published version of the manuscript.

Funding

This research received no external funding.

Conflicts of Interest

The authors declare no conflict of interest.

References

  1. Lee, J.; Zhao, F. Global Wind Report 2019; Global Wind Energy Council: Brussels, Belgium, 2020. [Google Scholar]
  2. Latinopoulos, D.; Kechagia, K. A GIS-based multi-criteria evaluation for wind farm site selection. A regional scale application in Greece. Renew. Energy 2015, 78, 550–560. [Google Scholar] [CrossRef]
  3. Baseer, M.A.; Rehman, S.; Meyer, J.P.; Mahbub Alam, M. GIS-based site suitability analysis for wind farm development in Saudi Arabia. Energy 2017, 141, 1166–1176. [Google Scholar] [CrossRef]
  4. Georgiou, A.; Polatidis, H.; Haralambopoulos, D. Wind Energy Resource Assessment and Development: Decision Analysis for Site Evaluation and Application. Energy Sources Part A Recovery Util. Environ. Eff. 2012, 34, 1759–1767. [Google Scholar] [CrossRef]
  5. Tegou, L.-I.; Polatidis, H.; Haralambopoulos, D.A. Environmental management framework for wind farm siting: Methodology and case study. J. Environ. Manag. 2010, 91, 2134–2147. [Google Scholar] [CrossRef]
  6. Bili, A.; Vagiona, D.G. Use of multicriteria analysis and GIS for selecting sites for onshore wind farms: The case of Andros Island (Greece). Eur. J. Environ. Sci. 2018, 8, 5–13. [Google Scholar] [CrossRef]
  7. Ayodele, T.R.; Ogunjuyigbe, A.S.O.; Odigie, O.; Munda, J.L. A multi-criteria GIS based model for wind farm site selection using interval type-2 fuzzy analytic hierarchy process: The case study of Nigeria. Appl. Energy 2018, 228, 1853–1869. [Google Scholar] [CrossRef]
  8. Höfer, T.; Sunak, Y.; Siddique, H.; Madlener, R. Wind farm siting using a spatial Analytic Hierarchy Process approach: A case study of the Städteregion Aachen. Appl. Energy 2016, 163, 222–243. [Google Scholar] [CrossRef]
  9. Al-Yahyai, S.; Charabi, Y.; Gastli, A.; Al-Badi, A. Wind farm land suitability indexing using multi-criteria analysis. Renew. Energy 2012, 44, 80–87. [Google Scholar] [CrossRef]
  10. Kim, C.-K.; Jang, S.; Kim, T.Y. Site selection for offshore wind farms in the southwest coast of South Korea. Renew. Energy 2018, 120, 151–162. [Google Scholar] [CrossRef]
  11. Mahdy, M.; Bahaj, A.S. Multi criteria decision analysis for offshore wind energy potential in Egypt. Renew. Energy 2018, 118, 278–289. [Google Scholar] [CrossRef]
  12. Spyridonidou, S.; Vagiona, D.G.; Loukogeorgaki, E. Strategic Planning of Offshore Wind Farms in Greece. Sustainability 2020, 12, 905. [Google Scholar] [CrossRef]
  13. Vagiona, D.G.; Kamilakis, M. Sustainable site selection for offshore wind farms in the South Aegean-Greece. Sustainability 2018, 10, 749. [Google Scholar] [CrossRef]
  14. Christoforaki, M.; Tsoutsos, T. Sustainable siting of an offshore wind park a case in Chania, Crete. Renew. Energy 2017, 109, 624–633. [Google Scholar] [CrossRef]
  15. Gavériaux, L.; Laverrière, G.; Wang, T.; Maslov, N.; Claramunt, C. GIS-based multi-criteria analysis for offshore wind turbine deployment in Hong Kong. Ann. GIS 2019, 25, 207–218. [Google Scholar] [CrossRef]
  16. Mekonnen, A.D.; Gorsevski, P.V. A web-based participatory GIS (PGIS) for offshore wind farm suitability within Lake Erie, Ohio. Renew. Sustain. Energy Rev. 2015, 41, 162–177. [Google Scholar] [CrossRef]
  17. Emeksiz, C.; Demirci, B. The determination of offshore wind energy potential of Turkey by using novelty hybrid site selection method. Sustain. Energy Technol. Assess. 2019, 36, 100562. [Google Scholar] [CrossRef]
  18. Farkat Diógenes, J.R.; Claro, J.; Rodrigues, J.C.; Loureiro, M.V. Barriers to onshore wind energy implementation: A systematic review. Energy Res. Soc. Sci. 2020, 60, 101337. [Google Scholar] [CrossRef]
  19. Enevoldsen, P. Onshore wind energy in Northern European forests: Reviewing the risks. Renew. Sustain. Energy Rev. 2016, 60, 1251–1262. [Google Scholar] [CrossRef]
  20. Rodrigues, S.; Restrepo, C.; Kontos, E.; Teixeira Pinto, R.; Bauer, P. Trends of offshore wind projects. Renew. Sustain. Energy Rev. 2015, 49, 1114–1135. [Google Scholar] [CrossRef]
  21. Oh, K.-Y.; Nam, W.; Sung Ryuc, M.; Kim, J.-Y.; Epureanu, B.I. A review of foundations of offshore wind energy convertors: Current status and future perspectives. Renew. Sustain. Energy Rev. 2018, 88, 16–36. [Google Scholar] [CrossRef]
  22. Peters, J.L.; Remmers, T.; Wheeler, A.J.; Murphy, J.; Cummins, V. A systematic review and meta-analysis of GIS use to reveal trends in offshore wind energy research and offer insights on best practices. Renew. Sustain. Energy Rev. 2020, 128, 109916. [Google Scholar] [CrossRef]
  23. Ramirez-Rosado, I.J.; Garcia-Garrido, E.; Fernandez-Jimenez, A.; Zorzano-Santamaria, P.J.; Monteiro, C.; Miranda, V. Promotion of new wind farms based on a decision support system. Renew. Energy 2008, 33, 558–566. [Google Scholar] [CrossRef]
  24. van Haaren, R.; Fthenakis, V. GIS-based wind farm site selection using spatial multi-criteria analysis (SMCA): Evaluating the case for New York State. Renew. Sustain. Energy Rev. 2011, 15, 3332–3340. [Google Scholar] [CrossRef]
  25. Baban, S.M.J.; Parry, T. Developing and applying a GIS-assisted approach to locating wind farms in the UK. Renew. Energy 2001, 24, 59–71. [Google Scholar] [CrossRef]
  26. Gorsevski, P.V.; Cathcart, S.C.; Mirzaei, G.; Jamali, M.M.; Ye, X.; Gomezdelcampo, E. A group-based spatial decision support system for wind farm site selection in Northwest Ohio. Energy Policy 2013, 55, 374–385. [Google Scholar] [CrossRef]
  27. Ali, S.; Taweekun, J.; Techato, K.; Waewsak, J.; Gyawali, S. GIS based site suitability assessment for wind and solar farms in Songkhla, Thailand. Renew. Energy 2019, 132, 1360–1372. [Google Scholar] [CrossRef]
  28. Janke, J.R. Multicriteria GIS modeling of wind and solar farms in Colorado. Renew. Energy 2010, 35, 2228–2234. [Google Scholar] [CrossRef]
  29. Watson, J.J.W.; Hudson, M.D. Regional Scale wind farm and solar farm suitability assessment using GIS-assisted multi-criteria evaluation. Landsc. Urban Plan. 2015, 138, 20–31. [Google Scholar] [CrossRef]
  30. Anwarzai, M.A.; Nagasaka, K. Utility-scale implementable potential of wind and solar energies for Afghanistan using GIS multi-criteria decision analysis. Renew. Sustain. Energy Rev. 2017, 71, 150–160. [Google Scholar] [CrossRef]
  31. Simão, A.; Densham, P.J.; Haklay, M. (Muki) Web-based GIS for collaborative planning and public participation: An application to the strategic planning of wind farm sites. J. Environ. Manag. 2009, 90, 2027–2040. [Google Scholar] [CrossRef]
  32. Siyal, S.H.; Mörtberg, U.; Mentis, D.; Welsch, M.; Babelon, I.; Howells, M. Wind energy assessment considering geographic and environmental restrictions in Sweden: A GIS-based approach. Energy 2015, 83, 447–461. [Google Scholar] [CrossRef]
  33. Bennui, A.; Rattanamanee, P.; Puetpaiboon, U.; Phukpattaranont, P.; Chetpattananondh, K. Site selection for large wind turbine using GIS. In Proceedings of the 3rd International Conference on Engineering and Environment, Phuket, Thailand, 10–11 May 2007. [Google Scholar]
  34. Noorollahi, Y.; Yousefi, H.; Mohammadi, M. Multi-criteria decision support system for wind farm site selection using GIS. Sustain. Energy Technol. Assess. 2016, 13, 38–50. [Google Scholar] [CrossRef]
  35. Tsoutsos, T.; Tsitoura, I.; Kokologos, D.; Kalaitzakis, K. Sustainable siting process in large wind farms case study in Crete. Renew. Energy 2015, 75, 474–480. [Google Scholar] [CrossRef]
  36. Hansen, H.S. GIS-based multi-criteria analysis of wind farm development. In Proceedings of the 10th Scandinavian Research Conference on Geographical Information Science, Stockholm, Sweden, 13–15 June 2005. [Google Scholar]
  37. Panagiotidou, M.; Xydis, G.; Koroneos, C. Environmental siting framework for wind farms: A case study in the Dodecanese Islands. Resources 2016, 5, 24. [Google Scholar] [CrossRef]
  38. Aydin, N.Y.; Kentel, E.; Duzgun, S. GIS-based environmental assessment of wind energy systems for spatial planning: A case study from Western Turkey. Renew. Sustain. Energy Rev. 2010, 14, 364–373. [Google Scholar] [CrossRef]
  39. Sadeghi, M.; Karimi, M. GIS-based solar and wind turbine site selection using multi-criteria analysis: Case study Tehran, Iran. Int. Arch. Photogramm. Remote Sens. Spat. Inf. Sci. 2017, 42, 469–476. [Google Scholar] [CrossRef]
  40. Sarpong, D.; Baffoe, P.E. Selecting Suitable Sites for Wind Energy Development in Ghana. Ghana Min. J. 2016, 16, 8–20. [Google Scholar]
  41. Harper, M.; Anderson, B.; James, P.; Bahaj, A. Identifying suitable locations for onshore wind turbines using a GIS-MCDA approach. In Proceedings of the 17th International Conference on Sustainable Energy Technologies, Bologna, Italy, 17–20 July 2017. [Google Scholar]
  42. Villacreses, G.; Gaona, G.; Martínez-Gomez, J.; Juan Jijon, D. Wind farms suitability location using geographical information system (GIS), based on multi-criteria decision making (MCDM) methods: The case of continental Ecuador. Renew. Energy 2017, 109, 275–286. [Google Scholar] [CrossRef]
  43. Sánchez-Lozano, J.M.; García-Cascales, M.S.; Lamata, M.T. Identification and selection of potential sites for onshore wind farms development in Region of Murcia, Spain. Energy 2014, 73, 311–324. [Google Scholar] [CrossRef]
  44. Lee, A.H.I.; Chen, H.H.; Kang, H.-Y. Multi-criteria decision making on strategic selection of wind farms. Renew. Energy 2009, 34, 120–126. [Google Scholar] [CrossRef]
  45. Vagiona, D.G.; Karanikolas, N.M. A multicriteria approach to evaluate offshore wind farms siting in Greece. Glob. NEST J. 2012, 14, 235–243. [Google Scholar]
  46. Argin, M.; Yerci, V. The assessment of offshore wind power potential of Turkey. In Proceedings of the 9th International Conference on Electrical and Electronics Engineering (ELECO), Bursa, Turkey, 26–28 November 2015. [Google Scholar]
  47. Kim, J.Y.; Kang, K.S.; Oh, K.Y.; Lee, J.S.; Ryu, M.S. A study on the site selection of offshore wind farm around Korean Peninsula. In Proceedings of the 3rd International Conference on Ocean Energy, Bilbao, Spain, 6–8 October 2010. [Google Scholar]
  48. Vasileiou, M.; Loukogeorgaki, E.; Vagiona, D.G. GIS-based multi-criteria decision analysis for site selection of hybrid offshore wind and wave energy systems in Greece. Renew. Sustain. Energy Rev. 2017, 73, 745–757. [Google Scholar] [CrossRef]
  49. Möller, B. Continuous spatial modelling to analyse planning and economic consequences of offshore wind energy. Energy Policy 2011, 39, 511–517. [Google Scholar] [CrossRef]
  50. Schallenberg-Rodríguez, J.; Montesdeoca, N.G. Spatial planning to estimate the offshore wind energy potential in coastal regions and islands. Practical case: The Canary Islands. Energy 2018, 143, 91–103. [Google Scholar] [CrossRef]
  51. Argin, M.; Yerci, V.; Erdogan, N.; Kucuksari, S.; Cali, U. Exploring the offshore wind energy potential of Turkey based on multicriteria site selection. Energy Strategy Rev. 2019, 23, 33–46. [Google Scholar] [CrossRef]
  52. Stefanakou, A.-A.; Nikitakos, N. A decision support model for site selection of offshore wind farms. In Proceedings of the 9th International Scientific Conference on Energy and Climate Change, Athens, Greece, 12–14 October 2016. [Google Scholar]
  53. Saleous, N.; Issa, S.; Al Mazrouei, J. GIS-based wind farm site selection model offshore Abu Dhabi Emirate, UAE. Int. Arch. Photogramm. Remote Sens. Spat. Inf. Sci. 2016, 41, 437–441. [Google Scholar] [CrossRef]
  54. Mani Murali, R.; Vidya, P.J.; Modi, P.; Jaya Kumar, S. Site selection for offshore wind farms along the Indian coast. Indian J. Geo Mar. Sci. 2014, 43, 1401–1406. [Google Scholar]
  55. Kim, T.; Park, J.-I.; Maeng, J. Offshore wind farm site selection study around Jeju Island, South Korea. Renew. Energy 2016, 94, 619–628. [Google Scholar] [CrossRef]
  56. Lee, K.-H.; Jun, S.-O.; Pak, K.-H.; Lee, D.-H.; Lee, K.-W.; Park, J.-P. Numerical optimization of site selection for offshore wind turbine installation using genetic algorithm. Curr. Appl. Phys. 2010, 10, S302–S306. [Google Scholar] [CrossRef]
  57. Spyridonidou, S.; Vagiona, D.G. Spatial energy planning of offshore wind farms in Greece using GIS and a hybrid MCDM methodological approach. Euro Mediterr. J. Environ. Integr. 2020, 5. [Google Scholar] [CrossRef]
  58. Castro-Santos, L.; Lamas-Galdo, M.I.; Filgueira-Vizoso, A. Managing the oceans: Site selection of a floating offshore wind farm based on GIS spatial analysis. Mar. Policy 2020, 113, 103803. [Google Scholar] [CrossRef]
  59. Deveci, M.; Ozcan, E.; John, R. Offshore Wind Farms: A Fuzzy Approach to Site Selection in a Black Sea Region. In Proceedings of the 4th IEEE Texas Power and Energy Conference, College Station, TX, USA, 6–7 February 2020. [Google Scholar]
  60. Simão, A. A Learning-Enhancing, Web-Based Public Participation System for Spatial Planning: An Application to the Wind Farm Siting Problem. Ph.D. Thesis, University College London (UCL), London, UK, 2008. [Google Scholar]
  61. National Renewable Energy Laboratory: Wind Energy Resource Atlas of the United States. Available online: https://rredc.nrel.gov/wind/pubs/atlas/tables/1-1T.html (accessed on 10 May 2020).
Figure 1. Schematic depiction of workflow followed for the systematic review.
Figure 1. Schematic depiction of workflow followed for the systematic review.
Energies 13 05906 g001
Figure 2. Frequency of occurrence of each methodology per methodological stage in (a) onshore and (b) offshore wind energy research. Used methodologies in combination with other approaches in the relevant stages denoted with *.
Figure 2. Frequency of occurrence of each methodology per methodological stage in (a) onshore and (b) offshore wind energy research. Used methodologies in combination with other approaches in the relevant stages denoted with *.
Energies 13 05906 g002
Figure 3. Frequency of occurrence of combinations of GIS-based methodologies with other methods per methodological stage in onshore wind energy research.
Figure 3. Frequency of occurrence of combinations of GIS-based methodologies with other methods per methodological stage in onshore wind energy research.
Energies 13 05906 g003
Figure 4. Frequency of occurrence of combinations of GIS-based methodologies with other methods per methodological stage in offshore wind energy research.
Figure 4. Frequency of occurrence of combinations of GIS-based methodologies with other methods per methodological stage in offshore wind energy research.
Energies 13 05906 g004
Figure 5. Frequency of occurrence of exclusion limits applied for “wind velocity” criterion in the offshore wind energy siting studies.
Figure 5. Frequency of occurrence of exclusion limits applied for “wind velocity” criterion in the offshore wind energy siting studies.
Energies 13 05906 g005
Figure 6. Frequency of occurrence of exclusion limits applied for “water depth” criterion in the offshore wind energy siting studies.
Figure 6. Frequency of occurrence of exclusion limits applied for “water depth” criterion in the offshore wind energy siting studies.
Energies 13 05906 g006
Figure 7. Frequency of occurrence of geographic location of onshore and offshore WF siting studies on global, continental, and national scale.
Figure 7. Frequency of occurrence of geographic location of onshore and offshore WF siting studies on global, continental, and national scale.
Energies 13 05906 g007
Figure 8. Frequency of occurrence of (a) spatial planning scales and (b) their correlation with geographic locations of studies included in this systematic review.
Figure 8. Frequency of occurrence of (a) spatial planning scales and (b) their correlation with geographic locations of studies included in this systematic review.
Energies 13 05906 g008
Figure 9. Frequency of occurrence of (a) height of wind data on onshore WF siting studies, (b) height of wind data on offshore WF siting studies, and (c) spatial resolution of wind data on onshore and offshore WF siting studies.
Figure 9. Frequency of occurrence of (a) height of wind data on onshore WF siting studies, (b) height of wind data on offshore WF siting studies, and (c) spatial resolution of wind data on onshore and offshore WF siting studies.
Energies 13 05906 g009
Figure 10. Type and frequency of occurrence of contributions of each participatory group on onshore wind energy siting applications.
Figure 10. Type and frequency of occurrence of contributions of each participatory group on onshore wind energy siting applications.
Energies 13 05906 g010
Figure 11. Frequency of occurrence of laws, regulations, or policies that were considered for WF siting and development.
Figure 11. Frequency of occurrence of laws, regulations, or policies that were considered for WF siting and development.
Energies 13 05906 g011
Figure 12. Frequently used methodologies and absence of a clear optimization stage.
Figure 12. Frequently used methodologies and absence of a clear optimization stage.
Energies 13 05906 g012
Figure 13. Spatial energy planning as a circular process, and lack of involvement of participatory groups in early stages of the process.
Figure 13. Spatial energy planning as a circular process, and lack of involvement of participatory groups in early stages of the process.
Energies 13 05906 g013
Table 1. Datasets produced in accordance with selected thematic modules and data type. Note: EC, exclusion criteria; AC, assessment criteria; WF, wind farm.
Table 1. Datasets produced in accordance with selected thematic modules and data type. Note: EC, exclusion criteria; AC, assessment criteria; WF, wind farm.
No.Name of Thematic ModuleData ParameterData Type
TM.1Site-selection methodologiesFrequency of occurrence per methodological stageQuantitative
Successful combinations between site-selection methodologiesQualitative, Quantitative
TM.2ECEC typeQualitative
EC numberQuantitative
Frequency of occurrence of ECQuantitative
Exclusion limits (mean, min, max, and predominant values) Quantitative
TM.3ACAC typeQualitative
AC numberQuantitative
Frequency of occurrence of ACQuantitative
Determination of importance of AC based on their mean weights and priority positionQuantitative
Optimal AC valuesQuantitative
Poor AC valuesQuantitative
TM.4Geographic locationFrequency of occurrence on global, continental, and national scaleQuantitative
TM.5Spatial planning scaleFrequency of occurrenceQuantitative
Correlation with studies’ geographic locationsQualitative, Quantitative
TM.6Wind resource analysisMethodologyQualitative, Quantitative
Height of wind analysisQuantitative
Period of time of wind analysisQuantitative
Spatial resolution of wind dataQuantitative
TM.7Sensitivity analysisType of “what-if” scenariosQualitative
Number of “what-if” scenariosQuantitative
TM.8Participatory planningMethodologyQualitative, Quantitative
Participatory groupQualitative
Number of participantsQuantitative
Contribution of each participant and participationQualitative, Quantitative
TM.9Laws, regulations, or policies related to WF sitingType of legislative frameworks and correlation with geographic locationsQualitative, Quantitative
Frequency of occurrenceQuantitative
TM.10Suitability index and classificationsTypes of classification in numeric and linguistic termsQualitative, Quantitative
TM.11Micro-siting configuration of wind turbinesLayout and wind turbine capacityQualitative, Quantitative
Table 2. Type of land exclusion criteria (LEC) identified in studies included in this systematic review in accordance with their frequency of occurrence, mean, min, max, and predominant value(s).
Table 2. Type of land exclusion criteria (LEC) identified in studies included in this systematic review in accordance with their frequency of occurrence, mean, min, max, and predominant value(s).
No.DescriptionFrequency of OccurrenceMean ValueMin/Max ValuePredominant Value(s)
LEC 1Urban and residential areas281125 m0/3000 m500 m
LEC 2Protected environmental areas24550 m0/2000 m0 m
LEC 3 (lower limits)Proximity to road network23220 m0/500 m500 m
LEC 3 (upper limits)6335 m2000/10,000 mN/a upper limit (10,000 m)
LEC 4Civil/military aviation areas224060 m0/17,000 m2500 and 3000 m
LEC 5 (upper limits)Slope of terrain1918.65%10/57.7%10%
LEC 6Water surfaces17475 m0/4000 m100 and 400 m
LEC 7 (lower limits)Proximity to high-voltage electricity grid16160 m50/250 m100 and 250 m
LEC 7 (upper limits)7400 m2000/10,000 mN/a upper limit (10,000 m)
LEC 8Bird habitats and migration corridors16560 m0/3000 m0 m
LEC 9Land cover15DO 1DO 1/DO 1DO 1
LEC 10Archeological, historical, and cultural heritage sites14990 m0/3000 m0, 500, and 1000 m
LEC 11Wind velocity125.20 m/s4/6.5 m/s5 m/s
LEC 12Other land uses12DO 1DO 1/DO 1DO 1
LEC 13Agricultural land985 m0/500 m0 m
LEC 14Protected landscapes7855 m0/2000 m1000 m
LEC 15Elevation71315 m200/2000 m2000 m
LEC 16Military zones61690 m0/10,000 m0 m
LEC 17Touristic zones6750 m0/1000 m1000 m
LEC 18Religious sites6465 m300/500 m500 m
LEC 19Railway network6142 m0/300 m100 m
LEC 20Solitary dwellings6500 m500/500 m500 m
LEC 21Areas with possibility of electromagnetic interference5550 m0/1000 m600 m
LEC 22Farm minimum required area51.65 km20.005/4 km24 km2
LEC 23Mineral extraction sites/quarrying activities4375 m0/500 m500 m
LEC 24Wind power density2225 W/m2200/250 W/m2 -
LEC 25Existing renewable energy systems2-2.5Drotor/5Drotor-
LEC 26Hazard of natural phenomena1--/--
LEC 27Underground cables1300 m300/300 m300 m
LEC 28Land aspect1--/--
1 Depending on land cover/land use.
Table 3. Type of marine exclusion criteria (MEC) identified in studies included in this systematic review in accordance with their frequency of occurrence, mean, min, max, and predominant value(s).
Table 3. Type of marine exclusion criteria (MEC) identified in studies included in this systematic review in accordance with their frequency of occurrence, mean, min, max, and predominant value(s).
No.DescriptionFrequency of OccurrenceMean ValueMin/Max ValuePredominant Value(s)
MEC 1 (lower limits)Water depth1833.5 m5/62 m-
MEC 1 (upper limits)175 m20/1000 m50 m
MEC 2Protected environmental areas18780 m0/3000 m0 m
MEC 3Verified shipping routes141205 m0/4800 m0 m
MEC 4Wind velocity135.2 m/s3/7 m/s6 m/s
MEC 5Military zones1145.45 m0/500 m0 m
MEC 6Landscape protection/visual and acoustic disturbance107335 m1000/25,000 m5000 m
MEC 7Bird habitats and migration corridors101050 m0/3000 m0 m
MEC 8Pipelines and underwater cables8160 m0/500 m0 m
MEC 9 (upper limits)Proximity to local ports782,145 m20,000/200,000 m100,000 m
MEC 10Geographic boundaries7-TW 1/EEZ 1TW 1
MEC 11Other marine uses7DO 2DO 2/DO 2DO 2
MEC 12Fishing areas6105 m0/500 m0 m
MEC 13 (lower limits)Proximity to high-voltage electricity grid51000 m1000/1000 m1000 m
MEC 13 (upper limits)60,000 m20,000/100,000 m-
MEC 14Urban and residential areas41250 m1000/1500 m-
MEC 15Seismic hazard3--/-HSHZ 3
MEC 16Civil/military aviation areas3N/aN/aN/a
MEC 17Wind power density2285 W/m2200/367 W/m2-
MEC 18Farm minimum required area225 km225/25 km225 km2
MEC 19Seabed morphology1--/-Rocky areas
1 TW, territorial waters; and EEZ, exclusive economic zone as exclusion limits. 2 Depending on marine use. 3 HSHZ, high seismic hazard zone as exclusion limit.
Table 4. Type of land assessment criteria (LAC) identified in studies included in this systematic review in accordance with their frequency of occurrence, mean weight (i.e., relative importance), priority position, and their optimal and poor value(s).
Table 4. Type of land assessment criteria (LAC) identified in studies included in this systematic review in accordance with their frequency of occurrence, mean weight (i.e., relative importance), priority position, and their optimal and poor value(s).
LACDescriptionFrequency of OccurrenceMean WeightPriority PositionMean Optimal Value(s)Mean Poor Value(s)
LAC 1Wind velocity2237%1° (94.45%)≥8.47 m/s≤5.20 m/s
LAC 2Proximity to road network2212%3° and last (35%)≤955 m≥6315 m
LAC 3Proximity to high-voltage electricity grid2013%2° (37.5%)≤1495 m≥9380 m
LAC 4Urban and residential areas1712%3° (35.70%)≥4880 m≤2010 m
LAC 5Slope of terrain1510%6° and penultimate (23.1%)≤3.91%≥22.90%
LAC 6Protected environmental areas1110%2° and last (50%)≥1700 m≤1060 m
LAC 7Land cover910%2° (37.50%)No 1 and/or 2≥1335 mYes 1 and/or 2≤935 m
LAC 8Civil/military aviation areas86%Last (50%)≥13,500 m≤4915 m
LAC 9Other land uses718.85%2° (33.33%)Arid land 3N/a 3
LAC 10Wind power density525.15%1° (75%)≥350 W/m2≤185 W/m2
LAC 11Archeological/historical and cultural heritage sites58.10%3° (75%)≥1800 m≤800 m
LAC 12Elevation57.50%N/a≤30 m≥350 m
LAC 13Bird habitats and migration corridors55.95%Last (100%)≥12,000 m≤2375 m
LAC 14Landscape protection58%N/a≥4000 m≤1500 m
LAC 15Water surfaces45.12%N/a≥635 m≤275 m
LAC 16Visual impact45.25%5° (50%)N/aN/a
LAC 17Areas with possibility of electromagnetic interference3N/aN/a≥2750 m≤700 m
LAC 18Agricultural land34%N/aLow/no 4 and/or >2000 mHigh 4 and/or ≤1000 m
LAC 19Population density210.04%N/aN/aN/a
LAC 20Electricity demand/consumption212.85%N/a>154,440 MWh≤3620 MWh
LAC 21Touristic zones26.40%N/a≥2200 m≤800 m
LAC 22Religious sites2N/aN/a>500 m≤400 m
LAC 23Proximity to coastline2N/aN/a>3000 m≤100 m
LAC 24Farm required area220.58%N/a≥3,500,000 m2<2,505,000 m2
1 No or yes for the presence of vegetation coverage and specific type of forests. 2 Distance from forests. 3 Optimal/poor land-use classes. No values applied. 4 No-, low- or high-agricultural-capacity land, and/or implementation of safety zone of these areas.
Table 5. Type of marine assessment criteria (MAC) identified in studies included in this systematic review in accordance with their frequency of occurrence, mean weight (i.e., relative importance), priority position, and their optimal and poor value(s).
Table 5. Type of marine assessment criteria (MAC) identified in studies included in this systematic review in accordance with their frequency of occurrence, mean weight (i.e., relative importance), priority position, and their optimal and poor value(s).
No.DescriptionFrequency of OccurrenceMean WeightPriority PositionMean Optimal Value(s)Mean Poor Value(s)
MAC 1 Wind velocity1228.90%1° (77.80%)≥9.42 m/s≤6.43 m/s
MAC 2Water depth918.35%2° (37.50%)≤42.5 m≥182 m
MAC 3Proximity to high-voltage electricity grid914.85%3° and 5° (25%)≤18,375 m≥135,845 m
MAC 4Protected environmental areas811%Last (42.90%)≥20,835 m≤6700 m
MAC 5Proximity to local ports610%N/a≤29,375 m≥63,000 m
MAC 6Verified shipping routes66.50%3° and last (40%)>3704 m or low SD 1≤1852 m or high SD 1
MAC 7Landscape protection/visual and acoustic disturbance511.80%Penultimate (50%)≥15,555 m≤2520 m
MAC 8Wind energy potential4N/aN/a>166,029 MWh/year and/or ≥770 MW≤105,232 MWh/year and/or ≤20 MW
MAC 9Fishing habitats/activity and marine species habitats45.70%N/aN/aN/a
MAC 10Wind power density3N/aN/a≥675 W/m2≤45 W/m2
MAC 11Military exercise areas36%N/a>60,000 m≤20,000 m
MAC 12Population served313.55%N/aN/aN/a
MAC 13Distance from the shore (for economic purposes)39%3° (67%)≤25,750 m≥200,000 m
MAC 14Bird habitats and migration corridors2N/aN/aN/aN/a
MAC 15Total investment cost215.60%2° (100%)N/aN/a
MAC 16Soil status/seabed geology27%Penultimate (100%)Medium-to-coarse sandy soil and 5 mN/a and 21 m
MAC 17Underwater cables and pipelines2N/aN/aN/aN/a
1 Low or high degree of shipping density (SD).
Table 6. Methodologies employed for wind resource analysis and related characteristics. Note: WAsP, Wind Atlas Analysis and Application Program; IDW, inverse distance weighting; ANN, artificial neural network; GA, genetic algorithm; TIN, triangular irregular network.
Table 6. Methodologies employed for wind resource analysis and related characteristics. Note: WAsP, Wind Atlas Analysis and Application Program; IDW, inverse distance weighting; ANN, artificial neural network; GA, genetic algorithm; TIN, triangular irregular network.
LocationMethodologyFrequency of OccurrenceSoftware/Technique (Predominant)Frequency of Occurrence
OnshoreN/a6--
None1--
Climate modelling5WAsP2
GIS interpolation analysis2IDW2
GIS analysis (other)16ArcGIS13
OffshoreN/a5--
None3--
Climate modeling2WAsP and ANN-GA1 and 1
GIS interpolation analysis3TIN2
GIS analysis (other)10ArcGIS and GIS-No name 4 and 4
Table 7. Height and period of time of wind resource analysis.
Table 7. Height and period of time of wind resource analysis.
LocationParameter of Wind AnalysisMin ValueMax ValueMean ValuePredominant Value(s)
OnshoreHeight (m)101356550
Period of time (year(s))12--
OffshoreHeight (m)101506550
Period of time (year(s))1208.510
Table 8. Type of sensitivity analysis applied on site-selection applications of onshore wind energy research. Note: AHP, analytic hierarchy process; VBAC, visual basic for application coding; BC, borda count.
Table 8. Type of sensitivity analysis applied on site-selection applications of onshore wind energy research. Note: AHP, analytic hierarchy process; VBAC, visual basic for application coding; BC, borda count.
StudyNumber of ScenariosMethodEqual Weights Scenario Environmental/Social ScenarioTechnical/Economic Scenario
[8]1AHPN/aN/a
[2]3AHP
[26]3VBAC and BCN/a
[29]2AHPN/a
[4]2AHPN/a
[5]4AHP
[37]3 AHP
Mean Value2.57----
Predominant Value3----
Table 9. Type of sensitivity analysis applied to site-selection applications of offshore wind energy research.
Table 9. Type of sensitivity analysis applied to site-selection applications of offshore wind energy research.
StudyNumber of ScenariosMethodEqual Weights Scenario Environmental/Social ScenarioTechnical/Economic Scenario
[48]4AHP
[52]2AHPN/a
[15]1AHPN/aN/a
[57]4AHP
Mean Value2.75----
Predominant Value4----
Table 10. Frequency of occurrence of each involved participatory group and employed methodologies for their incorporation within the site-selection process. Note: BOCR, benefits opportunities costs and risks; BC, borda count; PGIS, participatory GIS.
Table 10. Frequency of occurrence of each involved participatory group and employed methodologies for their incorporation within the site-selection process. Note: BOCR, benefits opportunities costs and risks; BC, borda count; PGIS, participatory GIS.
LocationParticipatory GroupFrequency of OccurrenceMethodologyFrequency of Occurrence
OnshoreExperts11AHP8
Primary data-collection methods6
BOCR1
Weighted least-squares method1
N/a2
Public2BC1
Visual basic for application coding1
Web-based PGIS1
OffshoreExperts3Primary data-collection methods2
AHP1
N/a1
Any type of participant (hypothetical case study)1Web-based PGIS1
BC1
Table 11. Frequency of occurrence of each type of suitability index (SI) employed in the site-selection process.
Table 11. Frequency of occurrence of each type of suitability index (SI) employed in the site-selection process.
LocationSIFrequency of Occurrence
OnshoreFrom 0 to 1: (0, 1)13
From 1 to 10: (1, 10)3
From 1 to 100: (1, 100)3
From 1 to 6: (1, 6)1
From 1 to 3: (1, 3)1
From 1 to 5: (1, 5)1
From 1 to 4: (1, 4)1
From 0 to 3: (0, 3)1
From 0 to 9: (0, 9)1
N/a5
OffshoreFrom 0 to 1: (0, 1)3
From 1 to 110: (1, 110)1
From 0 to 10: (0, 10)1
From 1 to 9: (1, 9)1
From 6 to 9: (6, 9)1
From 1 to 5: (1, 5)1
N/a15
Table 12. Micro-siting configuration of wind turbines in onshore and offshore WF siting studies. Note: Drotor, rotor diameter; MW, megawatt.
Table 12. Micro-siting configuration of wind turbines in onshore and offshore WF siting studies. Note: Drotor, rotor diameter; MW, megawatt.
LocationStudyDxDyWind Turbine Capacity
Onshore[30]10Drotor10DrotorN/a
[31]5Drotor3DrotorN/a
[32]10Drotor5Drotor3 MW
[5]3Drotor3Drotor0.850 MW
[41]N/aN/a2 MW
Offshore[12]7Drotor7Drotor5 MW
[57]8Drotor8Drotor5 MW
[17]7Drotor3Drotor3 MW
[14]5Drotor5Drotor2 MW
[51]9–10Drotor5Drotor3 MW
[50]12Drotor4Drotor5 MW
[11]5–8Drotor5–8Drotor5 MW
Publisher’s Note: MDPI stays neutral with regard to jurisdictional claims in published maps and institutional affiliations.

Share and Cite

MDPI and ACS Style

Spyridonidou, S.; Vagiona, D.G. Systematic Review of Site-Selection Processes in Onshore and Offshore Wind Energy Research. Energies 2020, 13, 5906. https://doi.org/10.3390/en13225906

AMA Style

Spyridonidou S, Vagiona DG. Systematic Review of Site-Selection Processes in Onshore and Offshore Wind Energy Research. Energies. 2020; 13(22):5906. https://doi.org/10.3390/en13225906

Chicago/Turabian Style

Spyridonidou, Sofia, and Dimitra G. Vagiona. 2020. "Systematic Review of Site-Selection Processes in Onshore and Offshore Wind Energy Research" Energies 13, no. 22: 5906. https://doi.org/10.3390/en13225906

APA Style

Spyridonidou, S., & Vagiona, D. G. (2020). Systematic Review of Site-Selection Processes in Onshore and Offshore Wind Energy Research. Energies, 13(22), 5906. https://doi.org/10.3390/en13225906

Note that from the first issue of 2016, this journal uses article numbers instead of page numbers. See further details here.

Article Metrics

Back to TopTop