Optimal Combination Design of a Light Emitting Diode Matrix Applicable to a Single-Stage Flyback Driver
Abstract
1. Introduction
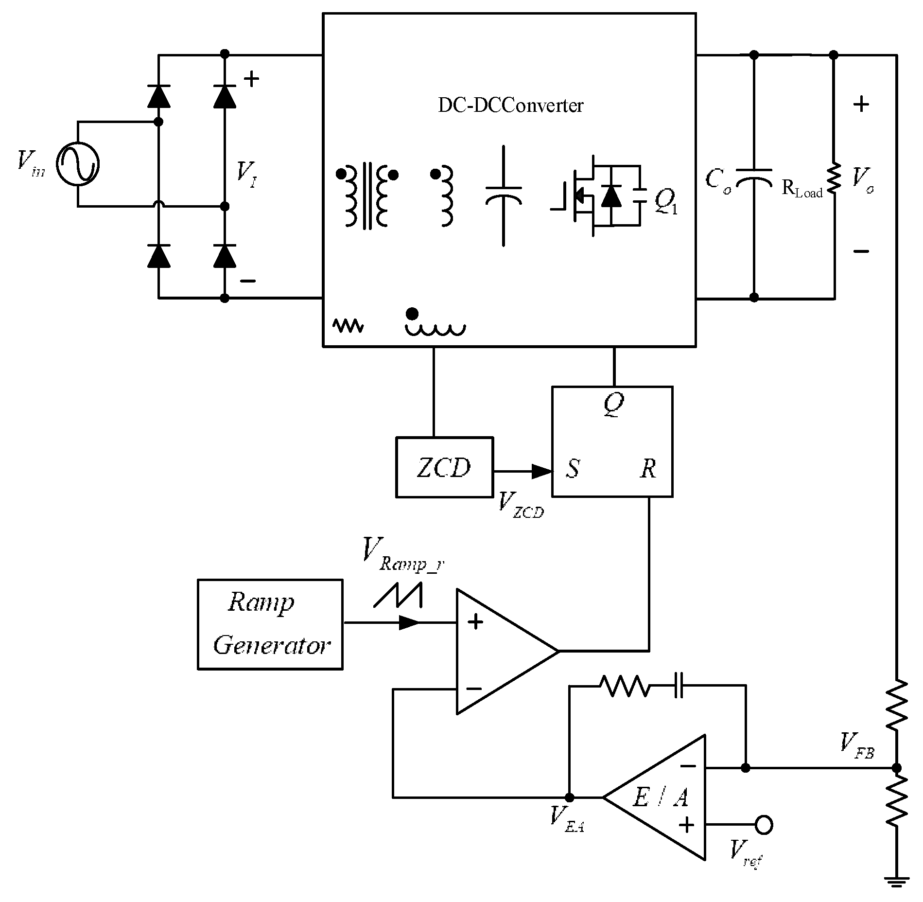
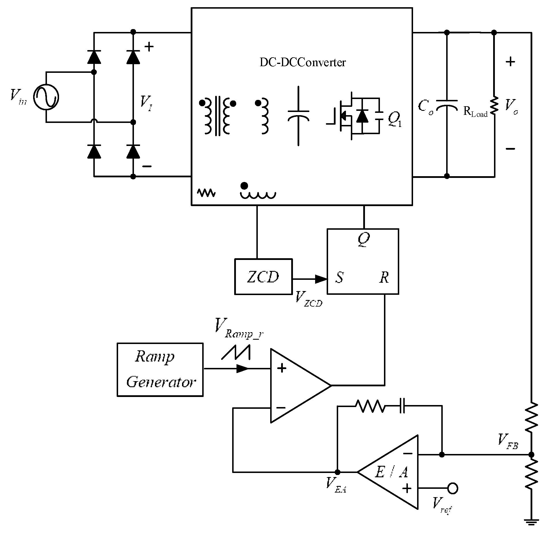
2. Single-Stage PFC Circuit
2.1. Boundary Conduction Current Mode Control
2.2. Main Device Parameter Design
2.2.1. Selection of the MOSFET Power Switch Q1
2.2.2. Selection of the Secondary-Side Output Rectifier Diode DS
2.2.3. Selection of the Bridge Rectifier B
2.2.4. Selection of the Input Capacitor CBULK
2.2.5. Selection of the Output Capacitor Co
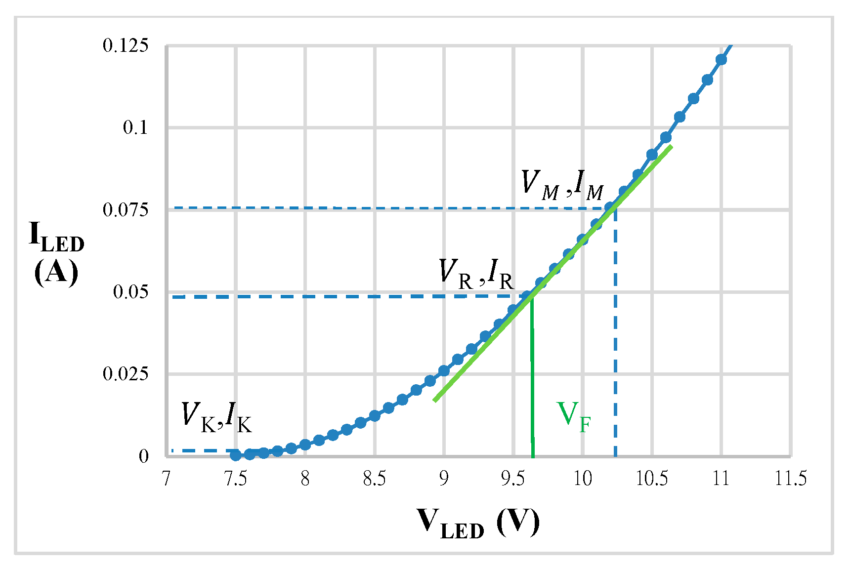
3. Simulation of a Taylor Series
4. System Simulation
4.1. Introduction of the Simulation
4.2. Simulation Results
5. Waveform Measurements and Actual Data
5.1. Test Results of the Circuit
5.2. Comparison of the Taylor Series Simulation and Actual Results
6. Conclusions
Author Contributions
Funding
Acknowledgments
Conflicts of Interest
References
- Hall, R.N.; Fenner, G.E.; Kingsley, J.D.; Soltys, T.J.; Carlson, R.O. Coherent light emission from GaAs junctions. Phys. Rev. Lett. 1962, 9, 366–368. [Google Scholar] [CrossRef]
- Lenk, R.; Lenk, C. Practical Lighting Design with LEDs; Wiley: Hoboken, NJ, USA, 2011. [Google Scholar]
- Feola, L.; Langella, R.; Testa, A. A new frequency approach for light flicker evaluation in electric power systems. EURASIP J. Adv. Signal Process. 2015, 85. [Google Scholar] [CrossRef]
- Ahn, Y.D.; Bae, S.; Kang, S.-J. Power Controllable LED System with Increased Energy Efficiency Using Multi-Sensors for Plant Cultivation. Energies 2017, 10, 1607. [Google Scholar] [CrossRef]
- Zhou, Y.; Qian, S.; Zhu, Q.; Huang, L.; Hu, A.P. A Simple Brightness and Color Control Method for LED Lighting Based on Wireless Power Transfer. Access IEEE 2018, 6, 51477–51483. [Google Scholar]
- Cardes, J.; Garc, D.; Corominas, E.L.; Calleja, A.J. Low Cost Intelligent LED Driver for Public Lighting Smart Grids. In Proceedings of the 2013 International Conference on New Concepts in Smart Cities: Fostering Public and Private Alliances (SmartMILE), Gijon, Spain, 11–13 December 2013; pp. 1–6. [Google Scholar]
- Crawford, M.H. LEDs for Solid-State Lighting: Performance Challenges and Recent Advances. IEEE J. Sel. Top. Quantum Electron. 2009, 15, 1028–1040. [Google Scholar] [CrossRef]
- Denbaars, S.P.; Feezell, D.; Kelchner, K.; Pimputkar, S.; Pan, C.C.; Yen, C.C.; Tanaka, S.; Zhao, Y.; Pfaff, N.; Farrell, R.; et al. Development of gallium-nitride-based light-emitting diodes (LEDs) and laser diodes for energy-efficient lighting and displays. Acta Mater. 2013, 61, 945–951. [Google Scholar] [CrossRef]
- Tan, C.K.; Borovac, D.; Sun, W.; Tansu, N. InGaN/Dilute-As GaNAs Interface Quantum Well for Red Emitters. Sci. Rep. 2016, 6, 19271. [Google Scholar] [CrossRef] [PubMed]
- Winder, S. Power Supplies for LED Driving; Butterworth-Heinemann: Oxford, UK, 2008. [Google Scholar]
- Lin, R.-L.; Tsai, J.-Y.; Alonso, J.M.; Gacio, D. Four-Parameter Taylor Series-Based Light-Emitting-Diode Model. IEEE J. Emerg. Sel. Top. Power Electron. 2015, 3, 581–588. [Google Scholar]
- Bor-Ren, L.; Ta-Chang, W.; Huann-Keng, C. Novel AC Line Conditioner for Power Factor Correction. IEEE Trans. Aerosp. Electron. Syst. 2004, 40, 168–179. [Google Scholar] [CrossRef]
- Nalla, S.L.; Hess, H.L.; Buck, K.M.; Mentze, E.J. Flyback converter with voltage control mode on chip for portable applications. In Proceedings of the IEEE Microelectron. Electron Devices, Boise, ID, USA, 15 April 2005; pp. 80–83. [Google Scholar] [CrossRef]
- Juang, K.C.; Chiang, S.J.; Xiao, W.M. A grid-tied flyback-based PV inverter with BCM variable frequency voltage mode control. In Proceedings of the 2012 International Symposium on Intelligent Signal Processing and Communications Systems, Taipei, Taiwan, 4–7 November 2012. [Google Scholar]
- Lai, J.S.; Chen, D. Design Consideration for Power Factor Correction Boost Converter Operating at the Boundary of Continuous Conduction Mode and Discontinuous Conduction Mode. In Proceeding of IEEE Applied Power Electronics Conference, San Diego, CA, USA, 7–11 March 1993; pp. 267–273. [Google Scholar]
- Lin, R.-L.; Liu, S.-Y.; Chiang, H.-W. Optimal LED array combination for single-loop CCM boost driver. In Proceedings of the 2012 IEEE Industry Applications Society Annual Meeting, Las Vegas, NV, USA, 7–11 October 2012. [Google Scholar]
- Lin, R.-L.; Liu, S.-Y.; Lee, C.-C.; Chang, Y.-C. Taylor-Series-Expression-Based equivalent circuit models of LED for analysis of LED driver system. IEEE Trans. Ind. Appl. 2013, 49, 1854–1862. [Google Scholar] [CrossRef]
- Lin, R.-L.; Chen, Y.-F. Equivalent circuit model of light-emitting diode for system analyses of lighting drivers. In Proceedings of the 2009 IEEE Industry Applications Society Annual Meeting, Houston, TX, USA, 4–8 October 2009. [Google Scholar]
- Schubert, E.F. Light-Emitting Diodes; Cambridge Univ. Press: Cambridge, UK, 2003. [Google Scholar]
- Tzuen-Lih, C.; Li-Hsiang, L.; Ching-Nan, H.; Yu-Lun, C.; Jao-Hwa, K. High Power Factor Flyback Converter for LED Driver with Boundary Conduction Mode Control. In Proceedings of the 2010 5th IEEE Conference on Industrial Electronics and Applications, Taichung, Taiwan, 15–17 June 2010. [Google Scholar]
- Liu, Y.; Yin, S.; Pan, X.; Wang, H.; Wang, G.; Peng, J. Effects of Nonlinearity in Input Filter on the Dynamic Behavior of an Interleaved Boost PFC Converter. Energies 2017, 10, 1530. [Google Scholar]


























| Hardware Parameter Setting | Specifications |
|---|---|
| Input voltage Vin (ac) | 85 V~265 V |
| Maximum output voltage Vo | 12 V |
| Maximum output current Io | 10 A |
| Minimum full-load switching frequency fs min | 50 kHz |
| Element | Specification | Model |
|---|---|---|
| Bridge rectifier B | 600 V/8 A | GBU806 |
| Input capacitor CBULK | 120 µF/400 V | Electrolytic capacitor |
| Output capacitor CO | 2040 µF/25 V | Electrolytic capacitor |
| Power switch MOSFET (Q1) | 600 V/13 A | 2SK3797 |
| Secondary side output diode DS | 200 V/0.25 A | BAS21 |
© 2020 by the authors. Licensee MDPI, Basel, Switzerland. This article is an open access article distributed under the terms and conditions of the Creative Commons Attribution (CC BY) license (http://creativecommons.org/licenses/by/4.0/).
Share and Cite
Tsou, M.-C.; Kuo, M.-T. Optimal Combination Design of a Light Emitting Diode Matrix Applicable to a Single-Stage Flyback Driver. Energies 2020, 13, 5209. https://doi.org/10.3390/en13195209
Tsou M-C, Kuo M-T. Optimal Combination Design of a Light Emitting Diode Matrix Applicable to a Single-Stage Flyback Driver. Energies. 2020; 13(19):5209. https://doi.org/10.3390/en13195209
Chicago/Turabian StyleTsou, Ming-Chang, and Ming-Tse Kuo. 2020. "Optimal Combination Design of a Light Emitting Diode Matrix Applicable to a Single-Stage Flyback Driver" Energies 13, no. 19: 5209. https://doi.org/10.3390/en13195209
APA StyleTsou, M.-C., & Kuo, M.-T. (2020). Optimal Combination Design of a Light Emitting Diode Matrix Applicable to a Single-Stage Flyback Driver. Energies, 13(19), 5209. https://doi.org/10.3390/en13195209

