DC Bus Voltage Control of Grid-Side Converter in Permanent Magnet Synchronous Generator Based on Improved Second-Order Linear Active Disturbance Rejection Control
Abstract
1. Introduction
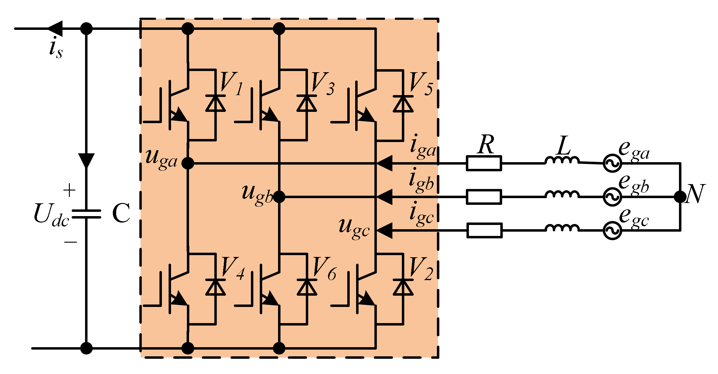
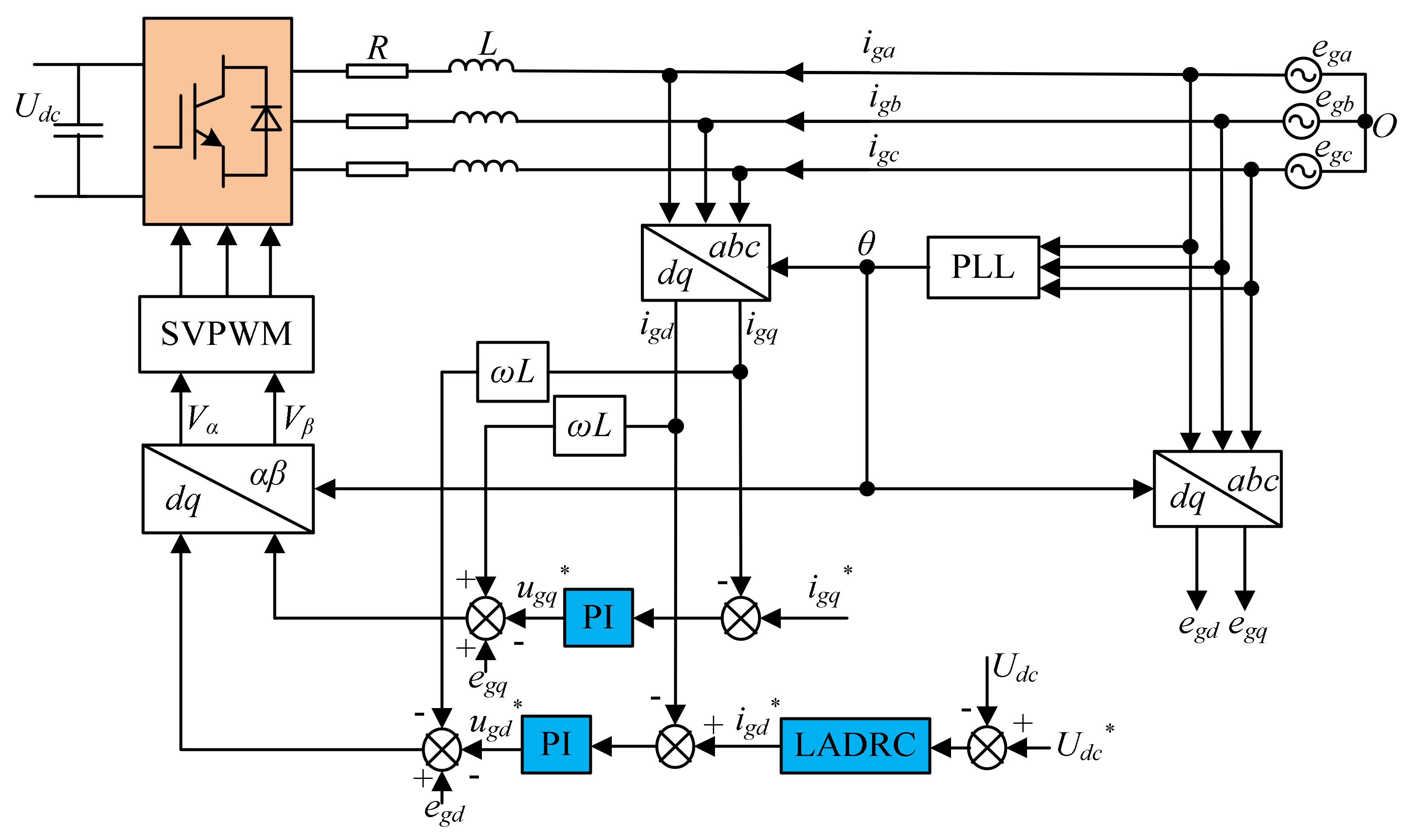
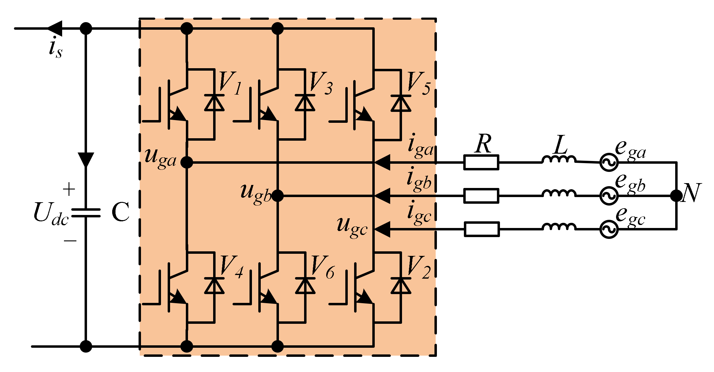
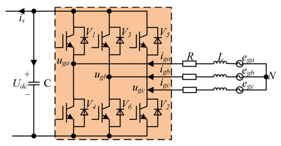
2. Mathematical Model of the Grid-Side Converter
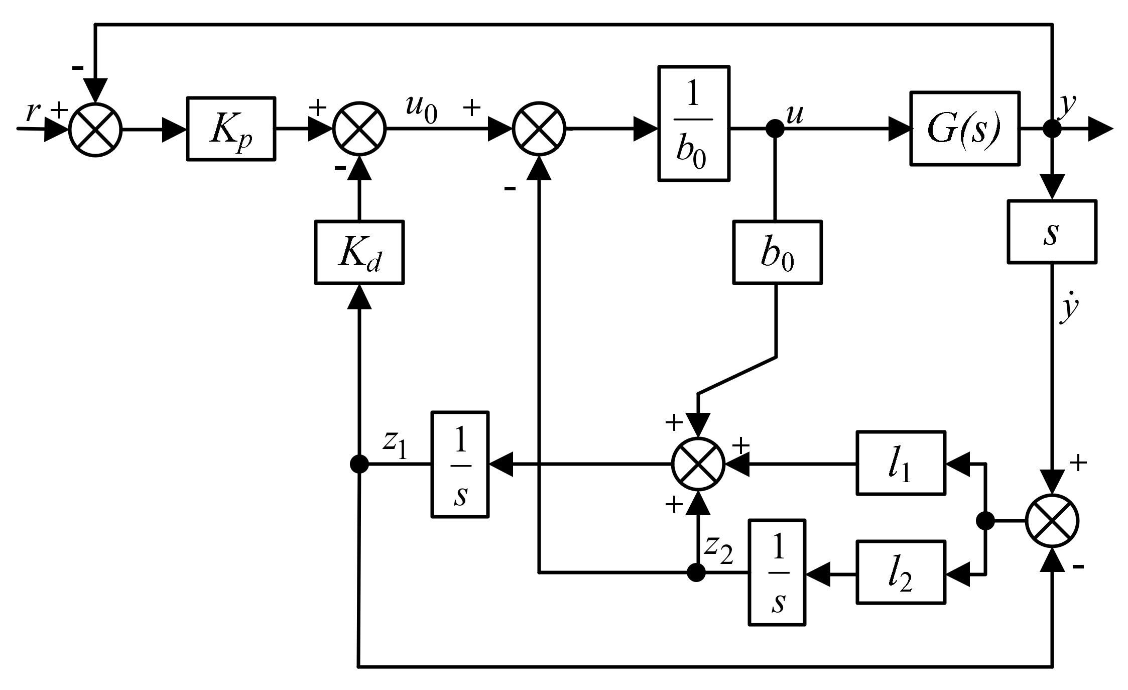
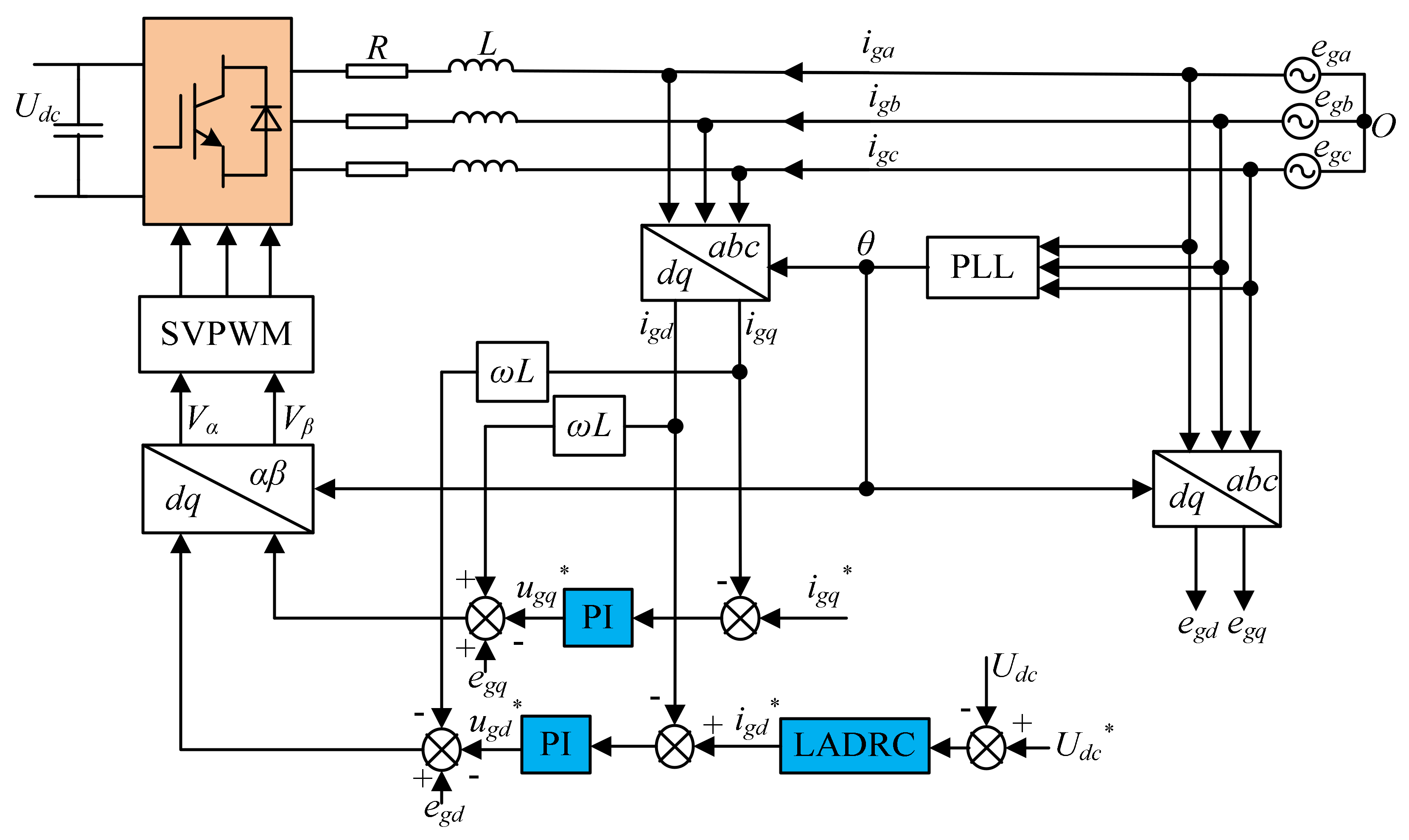
3. Design of the LADRC Controller
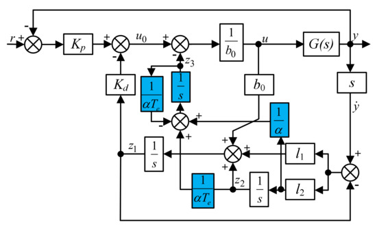
3.1. Design of LADRC Based on RLESO
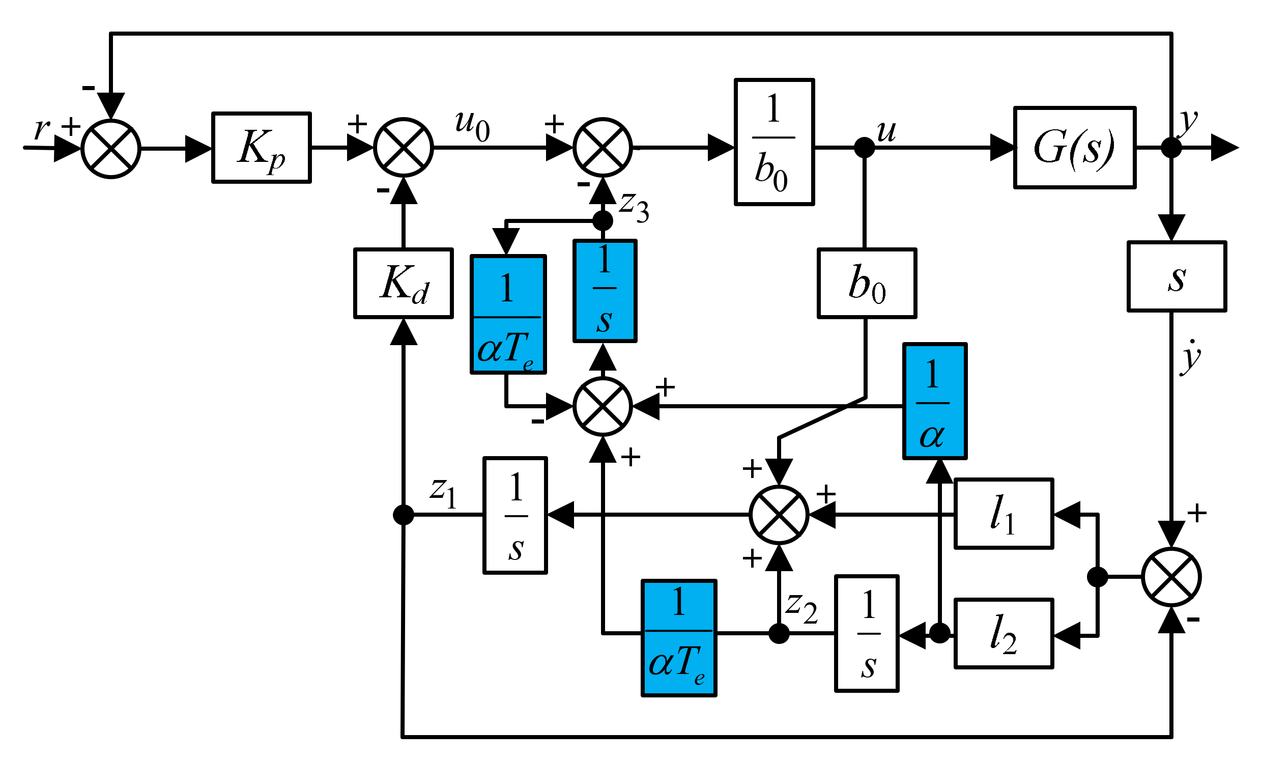
3.2. Design of the Improved LADRC Structure
3.2.1. Characteristic Analysis of RLESO
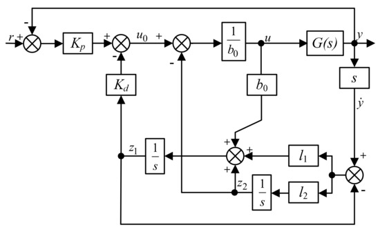
3.2.2. Design of the Improved RLESO
4. Analysis of the Frequency Domain Characteristics of Improved LADRC
4.1. Analysis of the Convergence and Estimation Error of Improved RLESO
4.2. Analysis of Anti-Interference Ability of Improved LADRC
4.3. Analysis of the Anti-Disturbance Capability of the Improved LADRC in the PMSG System
4.4. Stability Analysis of the DC Bus Voltage of the Improved LADRC
5. Simulation Analysis
5.1. Parameter Tuning of Controller
- According to b0 = 3/(2LC), the control gain b0 = 52,083 can be obtained.
- The multiple relationship between the LESO bandwidth ωo and the controller bandwidth ωc is determined: ωo = 1~3ωc.
- When a set of ωo and ωc is obtained, l1~l3, Kp, and Kd are calculated according to the pole assignment equation of Equations (16) and (17).
- Increase ωo and ωc proportionally until the noise cannot bear to cause the system output fluctuation or oscillation, and then appropriately reduce the value of ωo and ωc to take into account the dynamic performance and stability of the controlled object. Further, if necessary, independently fine tune ωo and ωc until the dynamic response and anti-interference ability of the system meet the requirements.
- Reduce l1 and l2 and increase l3 appropriately until the dynamic characteristics of the controlled object can achieve the desired dynamic performance without overshoot. Record a set of parameters set at the current b0 value. Adjust Kp and Kd according to the need to obtain a better dynamic performance.
- Adjust b0 appropriately, and then adjust it again according to the above steps, and get a set of optimal parameters by comparison
5.2. Comparative Simulation Analysis of the Anti-Disturbance Capability
- (i)
- The voltage of the power network has a symmetrical low-voltage ride through fault, and the drop amplitude is 0.3 p.u. and the duration is 0.3 s;
- (ii)
- The voltage of the power network has a symmetrical low-voltage ride through fault, and the drop amplitude is 0.6 p.u. and the duration is 0.3 s;
- (iii)
- The voltage of the power network has an asymmetric low-voltage ride through fault, and the drop amplitude is 0.3 p.u. and the duration is 0.3 s;
- (iv)
- The voltage of the power network has an asymmetrical low-voltage ride through fault, and the drop amplitude is 0.6 p.u. and the duration is 0.3 s.
6. Conclusions
- (i)
- In order to reduce the phase lag and enhance the disturbance observation performance of the observer, an RLESO with a bus voltage differential and its observation error as feedback was designed. By introducing a lead lag correction in the total disturbance channel, the noise amplification phenomenon of the observer was enhanced, and the anti-disturbance performance of the improved LADRC was improved.
- (ii)
- The improved LADRC was applied to the voltage outer loop control of the power network-side converter of PMSG, which improved the stability of the DC bus voltage.
- (iii)
- The simulation results showed that under the condition of power network voltage symmetrical low-voltage ride through fault and asymmetrical low-voltage ride through fault, the control performance of the improved LADRC to DC bus voltage is better than that of the traditional LADRC.
Author Contributions
Funding
Acknowledgments
Conflicts of Interest
Abbreviations
| Acronym | Definition |
| PMSG | Permanent magnet synchronous generator |
| DC | Direct current |
| AC | Alternating current |
| PI | Proportional integral |
| PID | Proportional integral differential |
| LADRC | Liner active disturbance rejection control |
| LESO | Linear extended state observer |
| LSEF | Linear state error feedback |
| SVPWM | Space Vector Pulse Width Modulation |
| PWM | Pulse width modulation |
| LVRT | Low voltage ride through |
Appendix A
| Symbol | Description | Value |
|---|---|---|
| Base power | 1.5 MW | |
| Base voltage | 690 V | |
| Base frequency | 50 Hz | |
| DC link voltage | 1070 V | |
| DC link capacitor | 240 μF | |
| power network side equivalent resistance | 0.942 Ω | |
| power network side filter inductance | 0.12 mH | |
| Correction link time constant | 0.004 s | |
| Correction factor | 0.2 | |
| Inner ring equivalent time constant | 0.0025 s | |
| Conversion link coefficient | 0.85 |
| Symbol | Description | Value |
|---|---|---|
| Controller bandwidth | 500 | |
| Observer bandwidth | 2300 | |
| Inner loop proportionality coefficient | 0.9 | |
| Inner loop integration coefficient | 12 |
References
- Chen, J.; Yao, W.; Zhang, C.K.; Ren, Y.X.; Jiang, L. Design of robust MPPT controller for grid-connected PMSG-Based wind turbine via perturbation observation based nonlinear adaptive control. Renew. Energy 2019, 134, 478–495. [Google Scholar] [CrossRef]
- Jlassi, I.; Cardoso, A.J. Fault-Tolerant Back-to-Back Converter for Direct-Drive PMSG Wind Turbines Using Direct Torque and Power Control Techniques. IEEE Trans. Power Electron. 2019, 34, 11215–11227. [Google Scholar] [CrossRef]
- Zhang, J.Z.; Sun, T.J.; Wang, F.X.; Rodriguez, J.; Kennel, R. A Computationally Efficient Quasi-Centralized DMPC for Back-to-Back Converter PMSG Wind Turbine Systems Without DC-Link Tracking Errors. IEEE Trans. Ind. Electron. 2016, 63, 6160–6171. [Google Scholar] [CrossRef]
- Priyadarshi, N.; Ramachandaramurthy, V.K.; Padmanaban, S.; Azam, F. An ant colony optimized MPPT for standalone hybrid PV-wind power system with single Cuk converter. Energies 2019, 12, 167. [Google Scholar] [CrossRef]
- Zhang, Z.B.; Li, Z.; Kazmierkowski, M.P.; Rodriguez, J.; Kennel, R. Robust Predictive Control of Three-Level NPC Back-to-Back Power Converter PMSG Wind Turbine Systems with Revised Predictions. IEEE Tran. Power Electron. 2018, 33, 9588–9598. [Google Scholar] [CrossRef]
- Qais, M.H.; Hasanien, H.M.; Alghuwainem, S. A Grey Wolf Optimizer for Optimum Parameters of Multiple PI Controllers of a Grid-Connected PMSG Driven by Variable Speed Wind Turbine. IEEE Access. 2018, 6, 44120–44128. [Google Scholar] [CrossRef]
- Wang, W.; Lu, Z.X. Analysis of Model Predictive Current-Controlled Permanent Magnet Synchronous Motor Drives with Inaccurate DC Bus Voltage Measurement. Energies 2020, 13, 353. [Google Scholar] [CrossRef]
- Xiao, S.X.; Gu, X.; Wang, Z.L.; Shi, T.N.; Xia, C.L. A Novel Variable DC-Link Voltage Control Method for PMSM Driven by a Quasi-Z-Source Inverter. IEEE Trans. Power Electron. 2020, 35, 3878–3890. [Google Scholar] [CrossRef]
- Magne, P.; Marx, D.; Nahid-Mobarakeh, B.; Pierfederici, S. Large-Signal Stabilization of a DC-Link Supplying a Constant Power Load Using a Virtual Capacitor: Impact on the Domain of Attraction. IEEE Trans. Ind. Appl. 2012, 48, 878–887. [Google Scholar] [CrossRef]
- Wang, X.; Lin, H. DC-link current estimation for load-side converter of brushless doubly-fed generator in the current feedforward control. IET Power Electron. 2016, 9, 1703–1710. [Google Scholar] [CrossRef]
- Amin, M.M.; Mohammed, O.A. DC-Bus Voltage Control Technique for Parallel-Integrated Permanent Magnet Wind Generation Systems. IEEE Trans. Energy Convers. 2011, 26, 1140–1150. [Google Scholar] [CrossRef]
- Gu, B.; Nam, K.A. DC-link capacitor minimization method through direct capacitor current control. IEEE Trans. Ind. Appl. 2006, 42, 573–581. [Google Scholar]
- Da Silva, S.A.; Sampaio, L.P.; de Oliveira, F.M.; Durand, F.R. Feed-forward DC-bus control loop applied to a single-phase grid-connected PV system operating with PSO-based MPPT technique and active power-line conditioning. LET Renew. Power Gener. 2016, 11, 183–193. [Google Scholar] [CrossRef]
- Han, J.Q. From PID to active disturbance rejection control. IEEE Trans. Ind. Electron. 2009, 56, 900–906. [Google Scholar] [CrossRef]
- Han, J.Q. Active Disturbance Rejection Control Technique—The Technique for Estimating and Compensating the Uncertainties; National Defense Industry Press: Beijing, China, 2008. [Google Scholar]
- Wu, D.; Chen, K. Frequency-domain analysis of nonlinear active disturbance rejection control via the describing function method. IEEE Trans. Ind. Electron. 2013, 60, 3906–3914. [Google Scholar] [CrossRef]
- Xu, X.N.; Zhou, X.S.; Ma, Y.J.; Gao, Z.Q. Micro Grid Operation Controller Based on ADRC. High Volt. Eng. 2016, 42, 3336–3346. [Google Scholar]
- Gao, Z.Q. Active disturbance rejection control: A paradigm shift in feedback control system design. In Proceedings of the 2006 American Control Conference, Minneapolis, MN, USA, 14–16 June 2006; p. 7. [Google Scholar]
- Pan, Z.; Wang, X.; Wang, Z.; Tian, L.; Hoang, T.T. DC-Link Voltage Disturbance Rejection Strategy of PMW Rectifiers Based on Reduced-Order LESO. IEEE Access 2019, 7, 103693–103705. [Google Scholar] [CrossRef]
- Yang, Y.; Ma, L.; Huang, D.; Qin, N. Output Feedback Repetitive Learning Control of an Electrohydraulic Actuator of a Lower Limb Rehabilitation Exoskeleton. Comput. Sci. Eng. 2019, 21, 6–19. [Google Scholar] [CrossRef]
- Li, S.W.; Li, Y.L.; Sun, J.G.; Jin, Q.; Li, X.G. Power quality control method of micro grid based on control strategy of inverter distributed power supply. Grid Technol. 2010, 34, 6–11. [Google Scholar]
- Long, B.; Wang, W.; Huang, L.J.; Chen, Y.; Li, F.S.; Sun, H.B.; Li, H. Design and implementation of a virtual capacitor based DC current suppression method for grid-connected inverters. ISA Trans. 2019, 92, 257–272. [Google Scholar] [CrossRef]
- Herbst, G. A simulative study on Active Disturbance Rejection Control (ADRC) as a control tool for practitioners. Electronics 2013, 2, 246–279. [Google Scholar] [CrossRef]
- Chen, Z.Q.; Sun, M.W.; Yang, R.G. On the stability of linear active disturbance rejection control. Acta Autom. Sin. 2013, 39, 574–579. [Google Scholar] [CrossRef]
- Gao, Z.Q. Scaling and bandwidth-parameterization based controller tuning. In Proceedings of the IEEE 2003 American Control Conference, Denver, CO, USA, 4–6 June 2003; pp. 4989–4996. [Google Scholar]
- Zhou, X.S.; Liu, M.; Ma, Y.J.; Yang, B.; Zhao, F.Q. Linear Active Disturbance Rejection Control for DC Bus Voltage of Permanent Magnet Synchronous Generator Based on Total Disturbance Differential. Energies 2019, 12, 3906. [Google Scholar] [CrossRef]
- Ma, Y.J.; Yang, X.; Zhou, X.S.; Yang, L.Y.; Zhou, Y.L. Dual Closed-Loop Linear Active Disturbance Rejection Control of Grid-Side Converter of Permanent Magnet Direct-Drive Wind Turbine. Energies 2020, 13, 1090. [Google Scholar] [CrossRef]

















© 2020 by the authors. Licensee MDPI, Basel, Switzerland. This article is an open access article distributed under the terms and conditions of the Creative Commons Attribution (CC BY) license (http://creativecommons.org/licenses/by/4.0/).
Share and Cite
Zhou, X.; Zhou, Y.; Ma, Y.; Yang, L.; Yang, X.; Zhang, B. DC Bus Voltage Control of Grid-Side Converter in Permanent Magnet Synchronous Generator Based on Improved Second-Order Linear Active Disturbance Rejection Control. Energies 2020, 13, 4592. https://doi.org/10.3390/en13184592
Zhou X, Zhou Y, Ma Y, Yang L, Yang X, Zhang B. DC Bus Voltage Control of Grid-Side Converter in Permanent Magnet Synchronous Generator Based on Improved Second-Order Linear Active Disturbance Rejection Control. Energies. 2020; 13(18):4592. https://doi.org/10.3390/en13184592
Chicago/Turabian StyleZhou, Xuesong, Yongliang Zhou, Youjie Ma, Luyong Yang, Xia Yang, and Bo Zhang. 2020. "DC Bus Voltage Control of Grid-Side Converter in Permanent Magnet Synchronous Generator Based on Improved Second-Order Linear Active Disturbance Rejection Control" Energies 13, no. 18: 4592. https://doi.org/10.3390/en13184592
APA StyleZhou, X., Zhou, Y., Ma, Y., Yang, L., Yang, X., & Zhang, B. (2020). DC Bus Voltage Control of Grid-Side Converter in Permanent Magnet Synchronous Generator Based on Improved Second-Order Linear Active Disturbance Rejection Control. Energies, 13(18), 4592. https://doi.org/10.3390/en13184592
