General Formula for SHE Problem Solution
Abstract
1. Introduction
2. Mathematical Formulation
2.1. Mathematical Model
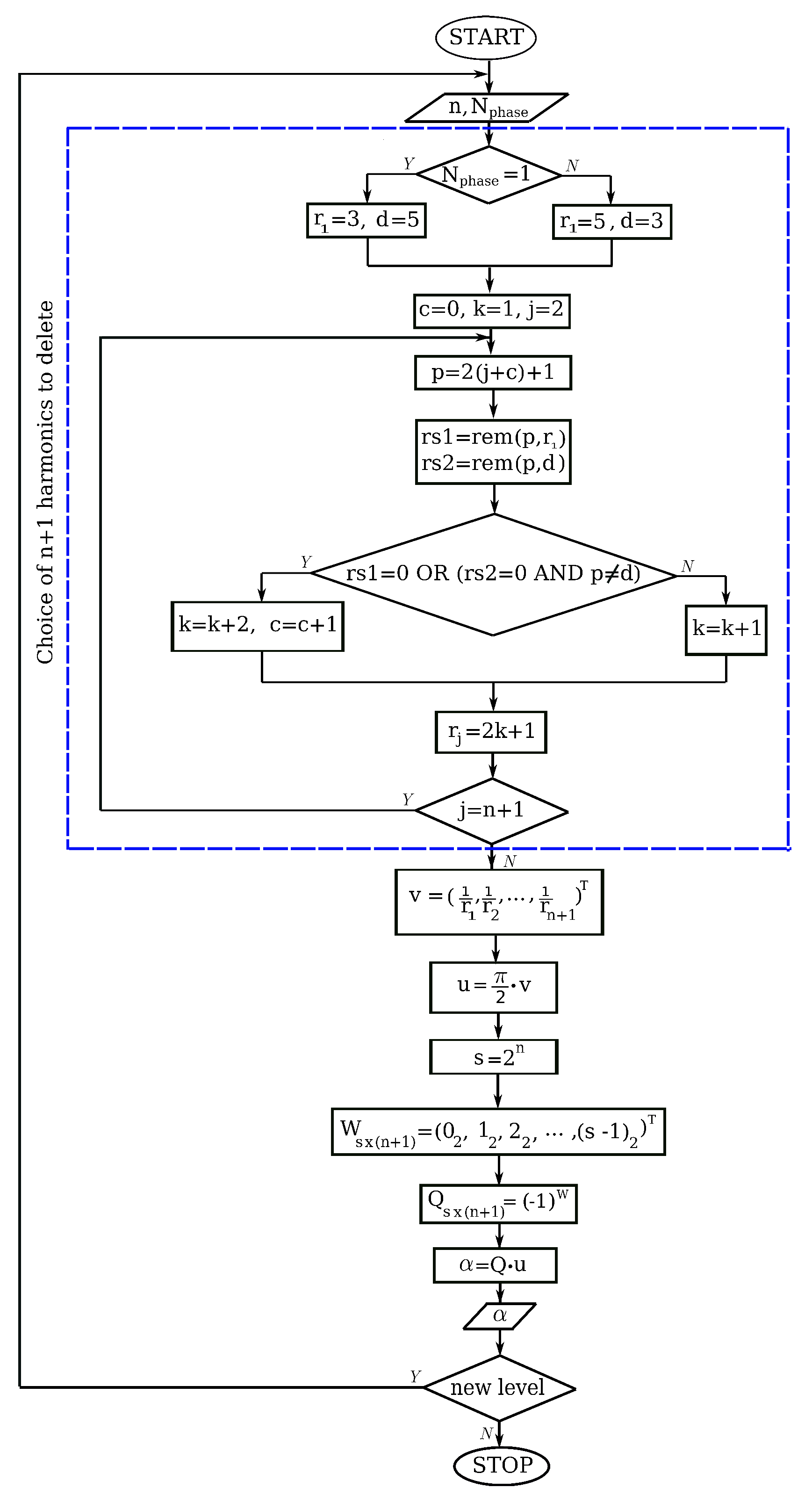
2.2. Fast Algorithm to Obtain the General Formula
2.3. Computational Complexity
3. Results
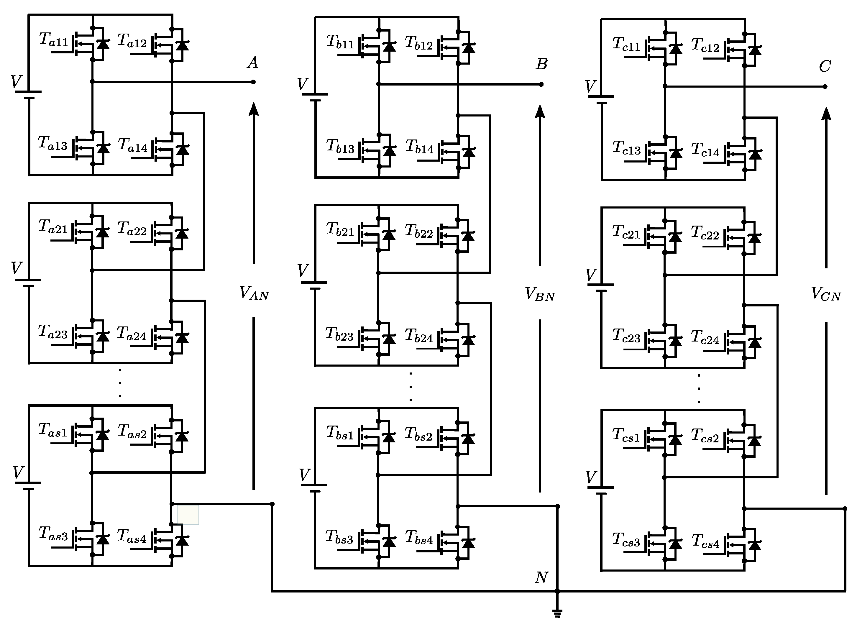
3.1. CHB 5-Level Inverter ()
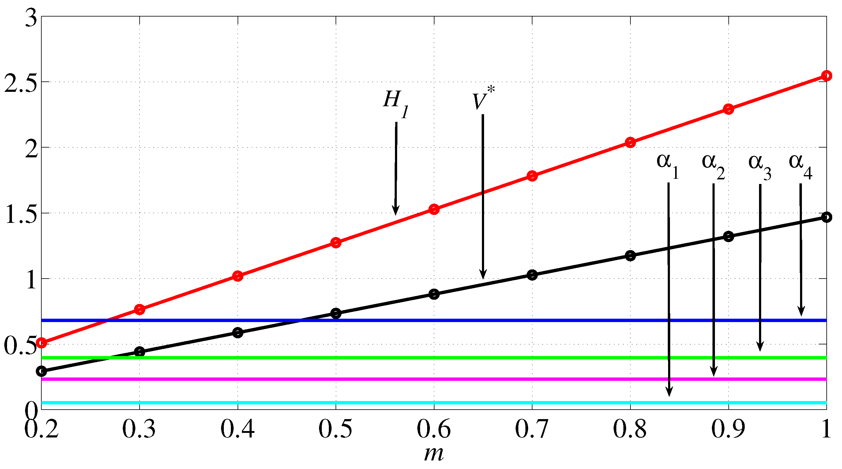
3.2. CHB 9-Level Inverter ()
3.3. CHB 17-Level Inverter ()
3.4. CHB 33-Level Inverter ()
4. Experimental Results
5. Conclusions and Remarks
- The formulation is very easy, in fact the switching angles vector is obtained through a very simple rule as highlighted by the examples; directly, these rules could allow obtaining the manual solution without any computation;
- The computational cost of the procedure is low;
- For three-phase configurations and in particular for a nine-level inverter, a great number of low order harmonics are eliminated and/or mitigated, returning a very low THD. The first not mitigated harmonic is the 17th, allowing a light and cheap filter;
- Three-phase configuration of level presents the same harmonic spectrum of a single-phase configuration of level ;
- Switching angles and THD do not depend on the modulation index.
Author Contributions
Funding
Conflicts of Interest
References
- Mao, W.; Zhang, X.; Hu, Y.; Zhao, T.; Wang, F.; Li, F.; Cao, R. A research on cascaded H-bridge module level photovoltaic inverter based on a switching modulation strategy. Energies 2018, 12, 1851. [Google Scholar] [CrossRef]
- Huang, Q.; Huang, A.; Yu, R.; Liu, P.; Yu, W. High-Efficiency and High-Density Single-PhaseDual-Mode Cascaded Buck–Boost Multilevel Transformerless PV Inverter With GaN AC Switches. IEEE Trans. Power Electron. 2018, 54, 7474–7488. [Google Scholar]
- Babaei, E.; Buccella, C.; Cecati, C. New 8-Level Basic Structure for Cascaded Multilevel Inverters with Reduced Number of Switches and DC Voltage Sources. J. Circuits Syst. Comput. 2019, 28, 1950038-1–1950038-16. [Google Scholar] [CrossRef]
- Hasan, M.M.; Abu-Siada, A.; Islam, S.M.; Muyeen, S.M. A novel Concept for Three-Phase Cascaded Multilevel Inverter Topologies. Energies 2018, 11, 268. [Google Scholar] [CrossRef]
- Taghvaie, A.; Adabi, J.; Rezanejad, M. A Self-Balanced Step-Up Multilevel Inverter Based on Switched-Capacitor Structure. IEEE Trans. Power Electron. 2018, 55, 199–209. [Google Scholar] [CrossRef]
- Liu, M.; Li, Z.; Yang, X. Tracking Control of Modular Multilevel Converter Based on Linear Matrix Inequality without Coordinate Transformation. Energies 2020, 13, 1978. [Google Scholar] [CrossRef]
- Srndovic, M.; Zhetessov, A.; Alizadeh, T.; Familiant, Y.L.; Grandi, G.; Ruderman, A. Simultaneous Selective Harmonic Elimination and THD Minimization for a Single-Phase Multilevel Inverter With Staircase Modulation. IEEE Trans. Ind. Appl. 2018, 54, 1532–1541. [Google Scholar] [CrossRef]
- Aguilera, R.P.; Acuña, P.; Lezana, P.; Konstantinou, G.; Wu, B.; Bernet, S.; Agelidis, V.G. Selective Harmonic Elimination Model Predictive Control for Multilevel Power Converters. IEEE Trans. Power Electron. 2017, 52, 2416–2426. [Google Scholar] [CrossRef]
- Perez-Basante, A.; Ceballos, S.; Konstantinou, G.; Pou, J.; Kortabarria, I.; de Alegria, I.M. A Universal Formulation for Multilevel Selective-Harmonic-Eliminated PWM With Half-Wave Symmetry. IEEE Trans. Power Electron. 2019, 54, 945–957. [Google Scholar] [CrossRef]
- Najjar, M.; Moeini, A.; Bakhshizadeh, M.K.; Blaabjerg, F.; Farhangi, S. Optimal Selective Harmonic Mitigation Technique on Variable DC Link Cascaded H-Bridge Converter to Meet Power Quality Standards. IEEE J. Emerg. Select. Topics Pow. Electron. 2016, 4, 1107–1116. [Google Scholar] [CrossRef]
- Dahidah, M.; Konstantinou, G.; Agelidis, V. A review of multilevel selective harmonic elimination PWM: Formulations, solving algorithms, implementation and applications. IEEE Trans. Power Electron. 2015, 50, 4091–4106. [Google Scholar] [CrossRef]
- Buccella, C.; Cecati, C.; Cimoroni, M.G.; Razi, K. Analytical method for pattern generation in five-level cascaded H-bridge inverter using selective harmonic elimination. IEEE Trans. Ind. Electron. 2014, 61, 5811–5819. [Google Scholar] [CrossRef]
- Lee, S.S.; Chu, B.; Idris, N.R.N.; Goh, H.H.; Heng, Y.E. Switched-battery boost-multilevel inverter with GA optimized SHEPWM for standalone application. IEEE Trans. Ind. Electron. 2016, 63, 2133–2142. [Google Scholar] [CrossRef]
- Kavousi, A.; Vahidi, B.; Salehi, R.; Bakhshizadeh, M.K.; Farokhnia, N.; Fathi, S.H. Application of the bee algorithm for selective harmonic elimination strategy in multilevel inverters. IEEE Trans. Power Electron. 2012, 27, 1689–1696. [Google Scholar] [CrossRef]
- Massrur, H.R.; Niknam, T.; Mardaneh, M.; Rajaei, A.H. Harmonic elimination in multilevel inverters under unbalanced voltages and switching deviation using a new stochastic strategy. IEEE Trans. Ind. Informat. 2016, 12, 716–725. [Google Scholar] [CrossRef]
- Etesami, M.H.; Vilathgamuwa, D.M.; Ghasemi, N.; Jovanovic, D.P. Enhanced metaheuristic methods for selective harmonic elimination technique. IEEE Trans. Ind. Informat. 2018, 14, 5210–5220. [Google Scholar] [CrossRef]
- Panda, K.P.; Panda, G. Application of swarm optimisation-based modified algorithm for selective harmonic elimination in reduced switch countmultilevel inverter. IET Power Electron. 2018, 11, 1472–1482. [Google Scholar] [CrossRef]
- Mohammadhossein, E.; Negareh, G.; Don Mahinda, V.; Wynand, L.M. Particle swarm optimisation-based modified SHE method for cascaded H-bridge multilevel inverters. IET Power Electron. 2017, 10, 18–28. [Google Scholar]
- Panda, K.P.; Lee, S.S.; Panda, G. Reduced Switch Cascaded Multilevel Inverter with New Selective Harmonic Elimination Control for Standalone Renewable Energy System. IEEE Trans. Ind. Appl. 2019, 55, 7561–7574. [Google Scholar] [CrossRef]
- Buccella, C.; Cecati, C.; Cimoroni, M.G.; Kulothungan, G.; Edpuganti, A.; Kumar Rathore, A. A Selective Harmonic Elimination Method for Five-Level Converters for Distributed Generation. IEEE J. Emerg. Select. Topic Pow. Electron. 2017, 5, 775–785. [Google Scholar] [CrossRef]
- Buccella, C.; Cimoroni, M.G.; Tinari, M.; Cecati, C. A new pulse active width modulation for multilevel converters. IEEE Trans. Power Electron. 2019, 34, 7221–7229. [Google Scholar] [CrossRef]
- Ahmed, M.; Sheir, A.; Orabi, M. Real-Time Solution and Implementation of Selective Harmonic Elimination of Seven-Level Multilevel Inverter. IEEE J. Emerg. Select. Topic Pow. Electron. 2017, 5, 1700–1709. [Google Scholar] [CrossRef]
- Buccella, C.; Cimoroni, M.G.; Patel, V.; Saif, A.M.; Tinari, M.; Cecati, C.; Babaei, E. Harmonic elimination procedure for cascaded multilevel inverters having a particular even number of dc sources. In Proceedings of the 44th Annual Conference of the IEEE Industrial Electronics Society The IECON 2018 (IECON2018), Washington, DC, USA, 21–23 October 2018; pp. 1249–1254. [Google Scholar]
- CENELEC EN 50160, “Voltage characteristics of electricity supplied by public distribution systems”. 2001. Available online: https://standards.globalspec.com/std/13493775/EN (accessed on 5 June 2020).
- CIGRE WG 56–05, “Harmonics, characteristic parameters, methods of study, estimates of existing values in the network”. Electra 1981, 35–54. Available online: https://www.scirp.org/(S(351jmbntvnsjt1aadkposzje))/reference/ReferencesPapers.aspx?ReferenceID=67207 (accessed on 5 June 2020).
- DE10-Nano board. 2017. Available online: https://www.terasic.com (accessed on 5 June 2020).
- Quartus Prime version 16.1.0. 2007. Available online: https://fpgasoftware.intel.com/16.1/?edition=standard (accessed on 5 June 2020).










| Odd | Harmonics | Even | Harmonics | ||
|---|---|---|---|---|---|
| Not multiple | of 3 | Multiple | of 3 | ||
| n | (%) | n | (%) | n | (%) |
| 5 | 6 | 3 | 5 | 2 | 2 |
| 7 | 5 | 9 | 1.5 | 4 | 1 |
| 11 | 3.5 | 15 | 0.5 | 6....10 | 0.5 |
| 13 | 3 | 21 | 0.5 | >10 | 0.2 |
| 17 | 2 | >21 | 0.2 | ||
| 19 | 1.5 | ||||
| 23 | 1.5 | ||||
| 25 | 1.5 | ||||
| >25 | 0.2+32.5/n |
© 2020 by the authors. Licensee MDPI, Basel, Switzerland. This article is an open access article distributed under the terms and conditions of the Creative Commons Attribution (CC BY) license (http://creativecommons.org/licenses/by/4.0/).
Share and Cite
Buccella, C.; Cimoroni, M.G.; Cecati, C. General Formula for SHE Problem Solution. Energies 2020, 13, 3740. https://doi.org/10.3390/en13143740
Buccella C, Cimoroni MG, Cecati C. General Formula for SHE Problem Solution. Energies. 2020; 13(14):3740. https://doi.org/10.3390/en13143740
Chicago/Turabian StyleBuccella, Concettina, Maria Gabriella Cimoroni, and Carlo Cecati. 2020. "General Formula for SHE Problem Solution" Energies 13, no. 14: 3740. https://doi.org/10.3390/en13143740
APA StyleBuccella, C., Cimoroni, M. G., & Cecati, C. (2020). General Formula for SHE Problem Solution. Energies, 13(14), 3740. https://doi.org/10.3390/en13143740

