A Decision Support Tool for Implementing District Heating in Existing Cities, Focusing on Using a Geothermal Source
Abstract
1. Introduction
2. Literature Review
2.1. Partnerships in Implementing Energy Systems
2.2. District Heating in Urban Planning
2.3. Decision Support Framework for District Energy Systems
3. Methodology
3.1. Geothermal Energy Source Assessment
3.2. Building Heat Demand Modelling
- digital cadastre (DC), from which building footprint and corresponding building attributes are inferred;
- digital surface model (DSM), measured with LiDAR technology that captures both the natural and built features on the Earth’s surface. Building heights are deduced from this layer with GIS processing.
3.3. Energy Consumption and Ownership Data
3.4. Spatial Analysis of Urban Context
4. Heat Network in Rotterdam
4.1. Heat Demand and Supply of Geothermal Energy
4.2. Stakeholder Analysis
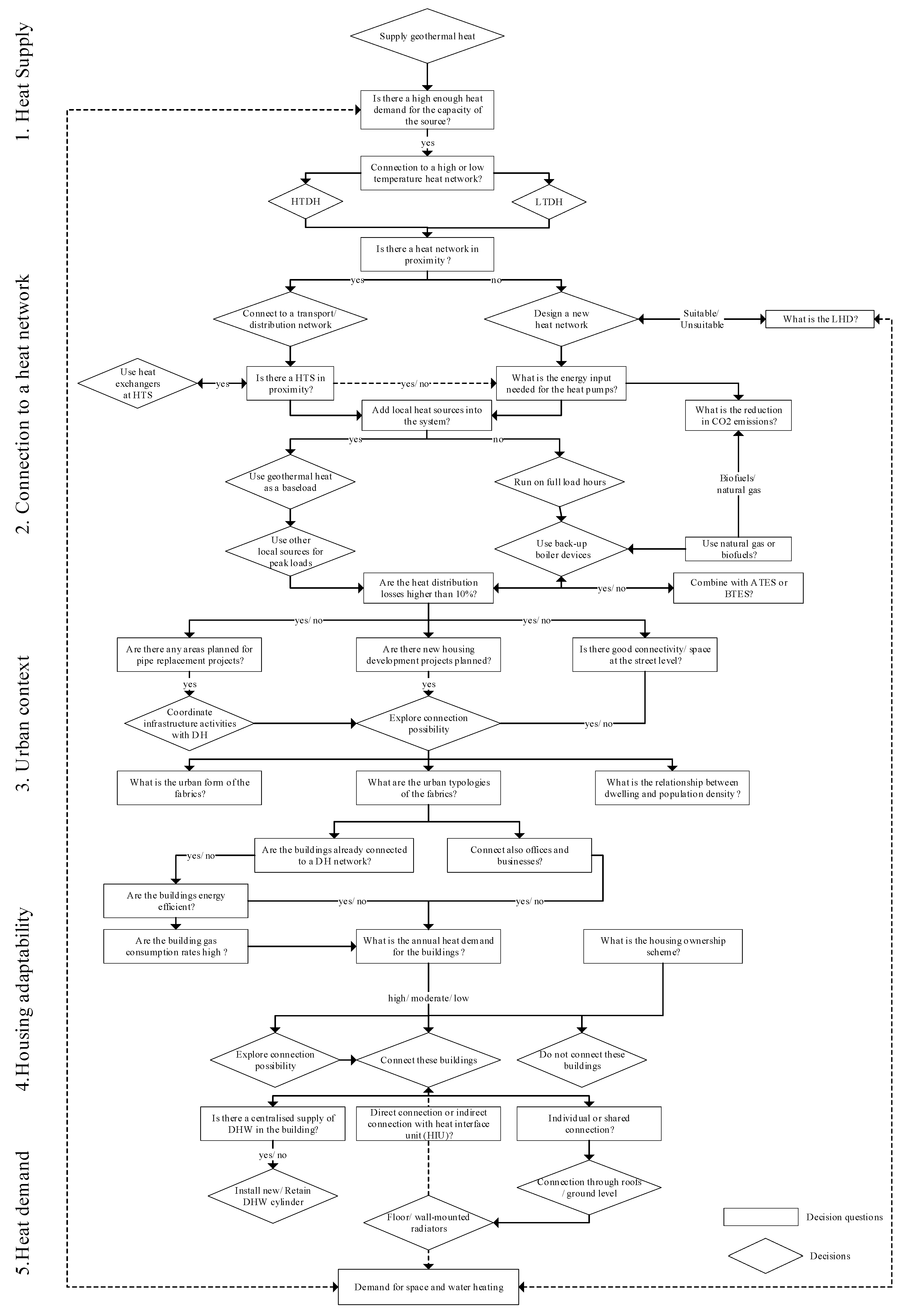
5. Decision Support Framework
Stakeholder Roles and Coordination
6. Discussion
7. Conclusions
8. Future Recommendation
Author Contributions
Funding
Acknowledgments
Conflicts of Interest
Appendix A
| Decision Variables | Values/Characterisation | Decision Questions | Assessment | Decision Symbols | Key Issues/Recommendations |
|---|---|---|---|---|---|
| Phase 1. Supply of Heat | |||||
| Location | IJS-01 | Is a DH system in proximity? | Yes | + | Explore the compatibility with the geothermal source |
| No | − | High costs for DH pipelines if the DH network is located far from the source | |||
| Is there enough space above ground for the installation of a geothermal doublet? | Yes | + | Even though geothermal doublet installations have a small land footprint, a minimum of 100 m2 are needed for the installation | ||
| No | − | Boreholes can be drilled diagonally, but the installation above-ground should be located as vertically to the reservoir as possible | |||
| Supply/return temperature | 55/20 degrees Celsius | Connection to a high or low temperature heat network? | High | ∼ | High temperature heat networks are efficient because they can cascade heat from high heat demand sources and sinks (e.g., industries) to low heat demand sinks (e.g., houses). However, it is difficult to integrate renewable heat sources |
| Low | + | Optimal network for integration of other renewable heat sources to fully decarbonize the heat sector. Attention should be given to risks with legionella bacteria for DHW. Temperature needs to be higher than 50 degrees Celsius if DHW is supplied by district heating | |||
| Capacity | 5.2 MW | Is there a high enough heat demand for the capacity of the source? | Yes | + | The heat demand of the area needs to be analysed. Not all houses are equally fit for DH connection. Heat demand profile depends on buildings |
| No | − | The geothermal project is not economically viable | |||
| Peak heat load | 12,547 kW | Use the source as a baseload? | Yes | ∼ | Advantage: Reduced costs requirements: higher heat demand to distribute the supply and additional heat sources (not implementable without back-up sources) |
| No | − | This means that the source will be used to cover the peak load demand. Very expensive at the moment | |||
| Full load hours | 30,155 MWh/year | Operate on full load hours? | Yes | − | Expensive and need for back-up devices that run on biofuels for peak heat load |
| No | + | Use as a baseload | |||
| Phase 2. Connection to a heat network | |||||
| Distance to transport network | Connect to a transport network? | Yes | ∼ | If a transport network is in proximity, consider using a heat exchanger to mix and upgrade the temperature. However, the system will become less efficient the larger the temperature difference between source and heat transport | |
| No | ∼ | Find a distribution network | |||
| Distance to distribution network | Connect to a distribution network? | Yes | ∼ | If the temperature of the source is compatible to the temperature of the distribution network, then a connection with a heat exchanger in between is the best choice | |
| No | ∼ | Explore the possibilities to install an independent DH installation | |||
| Local heat sources | Industries/CHP/WIP/Biomass/Solar thermal | Add local heat sources into the system? | Yes | + | Optimal if the heat sources are renewable. If there is a biomass plant and/or solar thermal energy, create a smart thermal grid using geothermal for the baseload. Residual heat from industries, cogeneration plants, and waste incineration plants are fossil-based. |
| No | − | Expensive to fully operate the whole system solely on geothermal energy | |||
| Location of heat transfer stations (HTS) | - Maasstad Hospital- Groene Kruisweg | Is there an HTS in proximity? | Yes | + | Intersection of transport and distribution networks. The heat exchangers could be utilised from these booster stations |
| No | − | There is a requirement to install new heat exchangers between houses and the distribution network | |||
| COP for heat pumps | What is the energy input needed? | High | − | Depending on the supply temperature of the DH network, the higher the temperature, the higher the electricity input required. This also translates to higher GHG emissions | |
| Low | + | Energy savings and lower CO2 emissions | |||
| Fuel type for back-up boilers | Biofuels | Use natural gas or biofuels? | Yes | ∼ | Increases the GHG emissions but secures stability in the system |
| No | ∼ | Decreases the GHG emissions but very expensive to operate on full load with geothermal energy | |||
| Peak supply | - | Use other heat sources for the peak supply? | Yes | ? | Depends on availability of the sources, intermediacy and diurnal supply |
| No | |||||
| Percentage of heat distribution losses | Are the heat distribution losses higher than 10% | Yes | − | HTDH have higher distribution losses | |
| No | + | 4th generation DH systems have lower distribution losses | |||
| Heat storage | - | Is there a possibility to combine with Aquifer Thermal Energy Storage (ATES) or Borehole Thermal Energy Storage (BTES)? | Yes | + | Heat storage in aquifer reservoirs will increase the overall efficiency of the system. Attention: potential implications involve disturbing the hydrology balance |
| No | − | Less efficient system | |||
| Linear Heat density (LHD) | Is the LHD for this scenario in a suitable range? | Yes | + | Target value is 1.8 MWh/m/year for distribution losses lower than 10% and reduced costs | |
| No | − | The geothermal energy project will most likely have increased costs | |||
| CHG emissions | What is the reduction in CO2 emissions? | Significant | + | Combination of energy used for back-up boilers and heat exchangers. Depends on the previous decisions made for the system | |
| Moderate | ∼ | ||||
| Insignificant | − | ||||
| Phase 3. Spatial analysis of urban context | |||||
| Buildings construction period | What are the urban typologies of the selected fabrics? | New | + | Better to select relatively new buildings because they are better insulated. Best candidates for LTDH networks | |
| 1990s | + | ||||
| 1970s | ∼ | Expensive refurbishment strategies need to improve insulation and make these buildings adaptable to DH | |||
| post-war 1950s | ∼ | ||||
| pre-war | − | Mostly unsuitable unless substantial renovation is done | |||
| Spaciousness (OSR) | What is the ratio between open space and gross floor area of the dwellings? | High | − | A balanced ratio between open space and gross floor area is recommended. On one hand, sufficient open space is good for the distribution. On the other, sufficient gross floor area indicates a high enough heat demand | |
| Balanced | + | ||||
| Low | − | ||||
| Coverage (GSI) | What is the ratio between open space and built-up area of the urban fabric? | High | − | A balanced ratio between open space and built-up area is recommended for the same reasons as stated previously | |
| Balanced | + | ||||
| Low | − | ||||
| Building intensity (FSI) | What is the ratio between gross floor area of the dwellings and area of urban fabric? | High | + | High FSI ratios indicate a larger gross floor area, which shows that a relatively higher heat demand is concentrated in less space | |
| Balanced | ∼ | ||||
| Low | − | ||||
| Dwelling density | How would the concentration of dwellings in the urban fabric be characterised? | High | + | High dwelling densities are beneficial for the project because the length of the DH network decreases. A minimum of 15 dw/ha is required for the operation to be economically viable | |
| Moderate | ∼ | ||||
| Low | − | ||||
| Network density | Is there a good connectivity of the street network? | Yes | + | High network densities indicate better connectivity of the street network, hence connection to end users is easier | |
| No | − | ||||
| Street width | Are the streets spacious enough? | Yes | + | Very narrow streets (below 4 m) should be avoided when designing the DH pipeline configuration because there is not enough space for DH pipelines | |
| No | − | ||||
| New housing developments | De Kuip, Lombardijen, Katendrecht, Groote Ijsselmonde | Are there new housing development projects planned in the near future? | Yes | + | Best candidates for implementation of LTDH networks. Easy to coordinate the DH network expansion with building construction activities and install radiant floor heating |
| No | − | ||||
| Underground infrastructure replacement projects | Reyeroord and Groenenhagen | Are there any areas planned for pipe replacement projects? | Yes | + | Opportunity to install DH pipelines if applicable in the area and coordinate the two activities |
| No | − | ||||
| Phase 4. Housing adaptability | |||||
| Energy label | Mostly A and B. Only a few have a C label | Are the selected buildings energy efficient? | Yes | + | An LTDH network requires that the houses have a high energy efficiency (higher than C) with reduced heat losses |
| No | − | ||||
| Heating system | Natural gas/DH | Is the house already connected to a DH network? | Yes | + | Existing connections are suitable clients because the energy infrastructure is already installed. Shifting to LTDH operating at a medium temperature requires a replacement of the radiators with larger ones |
| No | ? | It should be examined whether the house is in proximity to a DH network | |||
| Domestic hot water (DHW) | Individual boiler/heat interface unit (HIU) | Is there a centralised supply of DHW in the building? | Yes | + | HIU are central boilers installed in apartment complexes that provide DHW to multiple dwellings. When DH is connected to the building at a temperature > 50 degrees Celsius DHW can be supplied along with spatial heating |
| No | ∼ | Usually individual gas boilers are used for DHW purposes. These should be replaced either by DH if temperature is above 50 degrees Celsius or with a solar thermal boiler on the roof | |||
| Radiant heating | Floor heating/wall-mounted radiators | What type of radiators will be installed? | Floor | ? | For temperatures below 50 degrees Celsius, floor heating should be used. However, difficult to implement in existing houses that have wall-mounted radiators |
| Wall-mounted | ? | Above 50 degrees, implementation in old houses is easier by replacing the wall radiators with larger ones | |||
| DH connection strategies to end user | Direct connection or indirect connection with heat interface unit (HIU) | Direct connection or indirect connection with heat interface unit (HIU)? | Direct | ∼ | Although direct connections have reduced distribution losses and costs there is an increased risk for contamination and leakage |
| Indirect | + | Safer option than direct systems.A heat interface unit (HIU) separates the primary flow of the street level with the secondary flow of the building level. However, this option has increased costs | |||
| Individual or shared connection | Individual or shared connection? | Shared | + | Reduced costs, road excavation, pipework length, and number of connections | |
| Individual | − | Expensive and labour intensive to apply on a large scale because of the high excavation costs for each house | |||
| Ground level/roofs | If shared, then connection to multiple buildings from the ground level or through roofs? | Ground level | ∼ | Reduced costs because there is only one branch on the street level. There might be cross-boundary andcoordination problems when connecting adjacent dwellings and gardens | |
| Roofs | ∼ | Road excavation, pipework length, and the number of connections is reduced. Problems may arise concerning legal rights and coordinationof multiple property owners | |||
| Domestic retrofit strategies | Floor heating/wall-mounted radiators | Install new radiant floor heating or replace or retain current radiator and pipework? | New | ∼ | For new houses, install radiant floor heating and provide low/medium temperature heat |
| Replace | ∼ | For old houses and for LTDH supplying heat at a temperature that is higher than 50 degrees Celsius, replace radiators with larger ones | |||
| Retain current | ∼ | For old houses heated with gas, retain current radiators if the temperature of the geothermal source is higher than 90 degrees Celsius | |||
| HIU or DWH cylinder | Install new HIU or retain DWH cylinder? | New | + | For old houses heated with gas, install a new HIU and replace theDHW cylinder together with new mains pipework to provide both heating and DHW | |
| Retain current | + | Retain current only if it is heated with solar energy | |||
| Phase 5. Heat Demand/End user | |||||
| Gas consumption (PC6) | Are the gas consumption levels high in the area? | Yes | − | Gives an indication of the average gas consumption in the area. Not very precise but useful for a comparison with the modelled energy demand and energy labels to have an overview of the energy performance of buildings in the area | |
| No | + | ||||
| Building energy simulation | Is there a high enough heat demand in the modelled area? | Yes | + | ||
| No | − | 3D models that yield realistic diurnal heat demand curves at the building scale. Very useful for future predictions and balancing supply with demand | |||
| Is there a strong correlation with energy labels for the same dwellings? | Yes | + | Validates the outcomes of the heat demand analysis. Buildings that have a low heat demand and high energy labels are more energy efficient with reduced heat losses. Best candidates for DH connection | ||
| No | − | If the energy label is high enough, select these houses | |||
| Is there a strong correlation with gas consumption PC6 levels of consumption on the scale of the urban fabric? | Yes | + | Validates the outcomes of the heat demand analysis. These buildings have a low heat demand and high energy labels, thus more energy efficient with reduced heat losses. Best candidates for DH connection | ||
| No | − | Give priority to the other indicators for the assessment | |||
| Select dwellings that have a low heat demand (kWh/m2) | Yes | + | Low heat demand per m2 is associated with high building energy efficiency | ||
| No | − | High heat demand per m2 is associated with poor energy efficiency | |||
| Housing ownership | Are the houses rentals or owner-occupied? | Rental | + | Social housing | |
| Purchased | − | Private homeowners | |||
| Do the houses belong to a housing corporation? | Yes | + | Easier to make an agreement on the end user side for multiple dwellings at the same time | ||
| No | − | Difficult to coordinate DH connection in the neighbourhood | |||
| Building construction year | Are the dwellings relatively new or old? | New | + | Best candidates for LTDH networks | |
| Old | − | Old buildings should be avoided for LTDH networks because they are incompatible and have a poor energy performance leading to high heat losses | |||
| Dwelling type | What is the composition of dwelling types for this scenario? | MFH | + | Apartment and gallery complexes are more likely to have a higher heat demand density that improves the overall economics of the system. Also, usually the owners are housing corporations and it is easier to implement a connection | |
| TH | + | Terraced houses are also beneficial in the sense that a shared connection on the street can take place. If most of the landlords are private owners there is a difficulty in coming to an agreement for all the houses on the street | |||
| SFH | − | Single family houses, especially the detached ones, are usually located in less dense areas and most often owned by individual homeowners | |||
| Building height | Are most of the buildings high-rise or low-rise in the area? | High-rise | + | High-rise residential buildings are MFH houses, thus same recommendations apply as described above | |
| Low-rise | ∼ | Depends on whether the type is a TH or SFH | |||
| Population density | Is the concentration of humans relatively high or low in the urban fabric? | High | + | More people will be serviced with clean energy in relation to the area | |
| Low | − | Less people will be serviced with clean energy in relation to the area | |||
References
- StatLine—Energiebalans; Aanbod, Omzetting en Verbruik. Available online: https://opendata.cbs.nl/statline/#/CBS/nl/dataset/83140NED/table?ts=1550509918262 (accessed on 22 May 2020).
- Netherlands to Halt Gas Production at Groningen by 2030|Reuters. Available online: https://www.reuters.com/article/us-netherlands-groningen-gas/netherlands-to-halt-gas-production-at-groningen-by-2030-idUSKBN1H51PN (accessed on 22 May 2020).
- Sijmons, D.; Frijters, E.; Wijnakker, R.; Hugtenburg, J.; Stremke, S.; Hocks, B.; Vermeulen, M.; Gerretsen, P. Energie & Ruimte; Een Nationaal Perspectief, Vereniging Deltametropool: Rotterdam, The Netherlands, 2017. [Google Scholar]
- Fox, D.B.; Sutter, D.; Tester, J.W. The thermal spectrum of low-temperature energy use in the United States. Energy Environ. Sci. 2011, 4, 3731. [Google Scholar] [CrossRef]
- Hooimeijer, F.; Puts, H.; Geerdink, T. Successful development of decentralised district heating: Application of a theoretical framework. J. Settl. Spat. Plan. 2016, 2016, 19–30. [Google Scholar]
- Berkhout, T.; Westerhoff, L. Local energy systems: Evaluating network effectiveness for transformation in British Columbia, Canada. Environ. Plan. Gov. Policy 2013, 31, 841–857. [Google Scholar] [CrossRef]
- Garud, R.; Hardy, C.; Maguire, S. Institutional entrepreneurship as embedded agency: An introduction to the special issue. Organ. Stud. 2007, 28, 957–969. [Google Scholar] [CrossRef]
- Geels, F.W. Technological transitions as evolutionary reconfiguration processes: A multi-level perspective and a case-study. Res. Policy 2002, 31, 1257–1274. [Google Scholar] [CrossRef]
- Mahzouni, A. The role of institutional entrepreneurship in emerging energy communities: The town of St. Peter in Germany. Renew. Sustain. Energy Rev. 2019, 107, 297–308. [Google Scholar] [CrossRef]
- Unternährer, J.; Moret, S.; Joost, S.; Maréchal, F. Spatial clustering for district heating integration in urban energy systems: Application to geothermal energy. Appl. Energy 2017, 190, 749–763. [Google Scholar] [CrossRef]
- Talebi, B.; Mirzaei, P.A.; Bastani, A.; Haghighat, F. A review of district heating systems; Modeling and optimization. Front. Built Environ. 2016, 2, 22. [Google Scholar] [CrossRef]
- Gadd, H.; Werner, S. Achieving low return temperatures from district heating substations. Appl. Energy 2014, 136, 59–67. [Google Scholar] [CrossRef]
- De Boer, T.J. Optimization of a District Heating Network with the Focus on Heat Loss. Master’s Thesis, Delft University of Technology, Delft, The Netherlands, 2018. [Google Scholar]
- Eneco, W.; Koude, B.V. Eneco Stadswarmtewijzer. Available online: https://www.woonwijzerwinkel.nl/wp-content/uploads/2019/02/EnecoStadswarmtewijzer.pdf (accessed on 29 May 2020).
- Joosten, T. De zin en Onzin van Warmtenetten. Available online: https://www.ftm.nl/artikelen/analyse-warmtenetten?share=1 (accessed on 22 May 2020).
- Menkveld, M.; Matton, R.; Segers, R.; Vroom, J.; Kremer, A.M. Monitoring Warmte 2015; ECN: Petten, The Netherlands, 2017. [Google Scholar]
- Lund, J.W. Direct utilization of geothermal energy. Geothermics 2010, 3, 1443–1471. [Google Scholar] [CrossRef]
- Warmtenet van de Toekomst: Duurzaam, Flexibel, Betaalbaar|TNO. Available online: https://www.tno.nl/nl/aandachtsgebieden/ecn-part-of-tno/roadmaps/naar-een-energie-producerende-gebouwde-omgeving/versnelde-verduurzaming-lokale-warmtevoorziening/warmtenet-van-de-toekomst-duurzaam-flexibel-betaalbaar/ (accessed on 22 May 2020).
- Schmidt, D. Low temperature district heating for future energy systems. Energy Procedia 2018, 149, 595–604. [Google Scholar] [CrossRef]
- San Cristóbal, J. Multi-criteria decision-making in the selection of a renewable energy project in Spain: The Vikor method. Renew. Energy 2011, 36, 498–502. [Google Scholar] [CrossRef]
- Haralambopoulos, D.; Polatidis, H. Renewable energy projects: Structuring a multi-criteria group decision-making framework. Renew. Energy 2003, 28, 961–973. [Google Scholar] [CrossRef]
- Shortall, R.; Davidsdottir, B.; Axelsson, G. Development of a sustainability assessment framework for geothermal energy projects. Energy Sustain. Dev. 2015, 27, 28–45. [Google Scholar] [CrossRef]
- Oei, A. Towards a New Market Model for the Dutch District Heating Sector: Drawing Lessons from International Experience with Alternative Market Models for the District Heating Sector. Master’s Thesis, Delft University of Technology, Delft, The Netherlands, 2016. [Google Scholar]
- Finney, K.N.; Zhou, J.; Chen, Q.; Zhang, X.; Chan, C.; Sharifi, V.N.; Swithenbank, J.; Nolan, A.; White, S.; Ogden, S.; et al. Modelling and mapping sustainable heating for cities. Appl. Therm. Eng. 2013, 53, 246–255. [Google Scholar] [CrossRef]
- Frayssinet, L.; Merlier, L.; Kuznik, F.; Hubert, J.-L.; Milliez, M.; Roux, J.-J. Modeling the heating and cooling energy demand of urban buildings at city scale. Renew. Sustain. Energy Rev. 2018, 81, 2318–2327. [Google Scholar] [CrossRef]
- Lund, H.; Werner, S.; Wiltshire, R.; Svendsen, S.; Thorsen, J.E.; Hvelplund, F.; Mathiesen, B.V. 4th generation district heating (4GDH): Integrating smart thermal grids into future sustainable energy systems. Energy 2016, 68, 1–11. [Google Scholar] [CrossRef]
- Möller, B.; Lund, H. Conversion of individual natural gas to district heating: Geographical studies of supply costs and consequences for the Danish energy system. Appl. Energy 2010, 87, 1846–1857. [Google Scholar] [CrossRef]
- Skujevska, A.; Rosa, M.; Kamenders, A. Evaluation of Energy Consumption of Municipal Buildings by Heat Energy Demand Mapping. Energy Procedia 2016, 95, 444–450. [Google Scholar] [CrossRef]
- Rotterdam.nl|Stadsontwikkeling. Available online: https://www.rotterdam.nl/bestuur-organisatie/stadsontwikkeling/ (accessed on 22 May 2020).
- Bakema, G.; Schoof, F. Geothermal Energy Use, Country Update for The Netherlands. In Proceedings of the European Geothermal Congress 2016, Strasbourg, France, 19–24 Stptember 2016. [Google Scholar]
- Machete, R.; Falcão, A.P.; Gomes, M.G.; Rodrigues, A.M. The use of 3D GIS to analyse the influence of urban context on buildings’ solar energy potential. Energy Build. 2018, 177, 290–302. [Google Scholar] [CrossRef]
- Referentie Woningen Nieuwbouw 2013 in Deze Digitale Brochure Presenteert Agentschap NL zes Referentiewoningen Nieuwbouw die Voldoen aan de EPCeis van 0,6. Available online: https://www.rvo.nl/sites/default/files/2013/09/Referentiewoningen.pdf (accessed on 22 May 2020).
- TABULA WebTool. Available online: http://webtool.building-typology.eu/#bm (accessed on 22 May 2020).
- KNMI—Koninklijk Nederlands Meteorologisch Instituut. Available online: https://www.knmi.nl/home (accessed on 22 May 2020).
- Geregistreerde Labels Woningbouw per 01012019.zip|RVO.nl. Available online: https://www.rvo.nl/file/geregistreerde-labels-woningbouw-01012019zip (accessed on 22 May 2020).
- Veldacademie. Available online: https://www.veldacademie.nl/ (accessed on 22 May 2020).
- Pont, M.B.; Haupt, P. Space, Density and Urban Form. Ph.D. Thesis, Delft University of Technology, Delft, The Netherlands, 2009. [Google Scholar]
- Visser, D.-P.; Hanab, S. Deeltracé Boring Onder Katendrecht. Available online: https://www.vshanab.nl/dynamics/modules/SFIL0200/view.php?fil_Id=5634 (accessed on 22 May 2020).
- Prieto, M.P.; Solomakhina, N.; de Uribarri, P.M.Á. Multimodal networks and decentralized renewable generation: Network modeling and energy/exergy performance evaluation. In Urban Energy Systems for Low-Carbon Cities; Academic Press: Cambridge, MA, USA, 2019; pp. 181–239. [Google Scholar]
- Pandi-Perumal, S.R.; Akhter, S.; Zizi, F.; Jean-Louis, G.; Ramasubramanian, C.; Freeman, R.E.; Narasimhan, M. Project stakeholder management in the clinical research environment: How to do it right. Front. Psychiatry 2015, 6, 71. [Google Scholar] [CrossRef]
- Minder, R.; Siddiqi, G. WP5-Cooperation with Stakeholders. Stakeholder Analysis on a National Level. Geothermal 2013. Available online: http://www.geothermaleranet.is/media/frettir/Geothermal-ERA-NETD-5-1-2013-11-08-(1).pdf (accessed on 22 May 2020).
- Master Plan Geothermal Energy in the Netherlands A Broad Foundation for Sustainable Heat Supply. 2018. Available online: https://geothermie.nl/images/bestanden/Masterplan_Aardwarmte_in_Nederland_ENG.pdf (accessed on 22 May 2020).
- Björnsson, O.B. Geothermal Energy as Replacement for Oil and Gas-A Proven Option among the Renewables. Available online: https://www.verkis.com/media/pdf/2009_01-Geothermal-Energy-as-Replacement-for-Oil-and-Gas.pdf (accessed on 22 May 2020).
- Masterplan, C. Feyenoord City. Available online: https://www.feyenoord-city.nl/masterplan-feyenoord-city/ (accessed on 22 May 2020).
- Geothermal DH Potential in Europe. 2014. Available online: http://geodh.eu/wp-content/uploads/2014/11/GeoDH-Report-D-2.2-final.pdf (accessed on 22 May 2020).
- Geels, F.W. The dynamics of transitions in socio-technical systems: A multi-level analysis of the transition pathway from horse-drawn carriages to automobiles (1860–1930). Technol. Anal. Strateg. Manag. 2015, 17, 445–476. [Google Scholar] [CrossRef]

















| Parameter | Value | Unit |
|---|---|---|
| Supply temperature | 54 | °C |
| Return temperature | 15–20 | °C |
| COP | 15 | |
| Depth | 1760 | m |
| Thickness | 100 | m |
| Permeability | 215 | Md |
| Capacity | 5.2–6.5 | MW |
| Porosity | 21.3 | % |
| Scenario | Centralized HTDH | Decentralized LTDH | ||
|---|---|---|---|---|
| Phase | Advantages | Disadvantages | Advantages | Disadvantages |
| Heat supply | Opportunity to cascade heat from high heat demand sources and sinks to low heat demand sinks. | Difficult to integrate renewable energy sources. | Possibility to connect other renewable heat sources to fully decarbonize the heat sector. | Risks with legionella bacteria if the supply temperature drops below 50 degrees Celsius. |
| The geothermal source can be used as a baseload. Peak heat loads can be met by using the residual heat from the WIP. This leads to reduced costs. | Sustains the utilisation of traditional heat networks that use fossil-based energy sources to operate. In addition, this leads to an increased need for waste in the future. | Combination with LTH sources if available in the area (such as biomass and solar thermal). Creation of a smart thermal grid. This leads to reduced GHG emissions. | Difficult to use the geothermal source as a baseload unless a hybrid system is installed with a combination of biofuel back-up boilers. Expensive to run on full capacity. | |
| Connection to a heat network | Utilisation of the existing distribution network leads to reduced cost, no need for a new pipeline installation (except for De Kuip area). | Increased distribution losses and high CO2 emissions deriving from industrial waste heat. | Energy efficient heat network with reduced distribution losses. | High costs for installation of a new DH pipeline configuration. |
| The capacity of the source is large enough to add the new De Kuip housing project. The distribution network is in proximity to the stadium. | Very large temperature difference compared to the system. Massive energy input required by heat pumps to upgrade the temperature. This makes implementation of this scenario almost infeasible. | Temperature is high enough to supply DHW. | The linear heat density is within a suitable range (1.3 MWh/m/year). | |
| Urban context | Urban form indicators of fabrics where an HTDH network exists are well-suited for a profitable DH operation. | Opportunity to co-ordinate activities of DH installation with sewer replacement projects that are planned in Reyeroord and Groenenhagen for the near future. | Gas and sewer replacement projects will create a nuisance in the area for a considerable amount of time. | |
| The street network in the De Kuip area can be designed beforehand taking into account the DH pipeline configuration. | Limited number of new houses will be connected to the grid (only de Kuip area, 1700 dwellings). | Opportunity to add many new housing projects in the heat network in Lombardijen, Katendrecht, and Groote IJsselmonde. | ||
| Opportunity to add existing housing in the heat network. | Adaptable houses are relatively scattered over the area. | |||
| Housing adaptability | No need for retrofit strategies. Most houses are already connected to the heat network. | Existing houses do not need major retrofit interventions. These activities can be co-ordinated by the housing corporations. | Slightly increased costs to make the selected houses compatible to an LTDH network. | |
| Supply of both domestic heating and DHW with a central HIU in each building. | Shift to more energy efficient houses. | Need to use substations without storage of DHW and pipes with a small volume flow rate between heat pumps and the taps to prevent legionella bacteria growth. | ||
| Floor heating can be installed directly when constructing new houses. | ||||
| Heat demand | De Kuip new housing project is very close to the existing distribution network. The demand is about 7600 MWh equivalent to the remaining demand required to balance with the supply of geothermal energy. | No incentives to renovate houses. The supply temperature is high enough to heat less efficient houses too. | Many housing corporations own the houses that are eligible for DH. Easier to make arrangements on the end user side. | Less suitable for old houses unless substantial renovations are made in the houses. |
| Sustains a system with a high temperature heat demand per m2. | Creation of a new market with a low heat demand per m2. | |||
© 2020 by the authors. Licensee MDPI, Basel, Switzerland. This article is an open access article distributed under the terms and conditions of the Creative Commons Attribution (CC BY) license (http://creativecommons.org/licenses/by/4.0/).
Share and Cite
Acheilas, I.; Hooimeijer, F.; Ersoy, A. A Decision Support Tool for Implementing District Heating in Existing Cities, Focusing on Using a Geothermal Source. Energies 2020, 13, 2750. https://doi.org/10.3390/en13112750
Acheilas I, Hooimeijer F, Ersoy A. A Decision Support Tool for Implementing District Heating in Existing Cities, Focusing on Using a Geothermal Source. Energies. 2020; 13(11):2750. https://doi.org/10.3390/en13112750
Chicago/Turabian StyleAcheilas, Ioannis, Fransje Hooimeijer, and Aksel Ersoy. 2020. "A Decision Support Tool for Implementing District Heating in Existing Cities, Focusing on Using a Geothermal Source" Energies 13, no. 11: 2750. https://doi.org/10.3390/en13112750
APA StyleAcheilas, I., Hooimeijer, F., & Ersoy, A. (2020). A Decision Support Tool for Implementing District Heating in Existing Cities, Focusing on Using a Geothermal Source. Energies, 13(11), 2750. https://doi.org/10.3390/en13112750

