Dynamic Response of a Digital Displacement Motor Operating with Various Displacement Strategies
Abstract
:1. Introduction
2. Simulation Model
3. Displacement Strategies
3.1. Full Stroke Displacement Strategy
3.2. Partial Stroke Displacement Strategy
3.2.1. Version 1 of the Partial Stroke Displacement Strategy
3.2.2. Version 2 of the Partial Stroke Displacement Strategy
3.3. Sequential Partial Stroke Displacement Strategy
4. Experimental Test Rig
4.1. Test Rig Description
4.1.1. Modification of the Hydraulic Motor
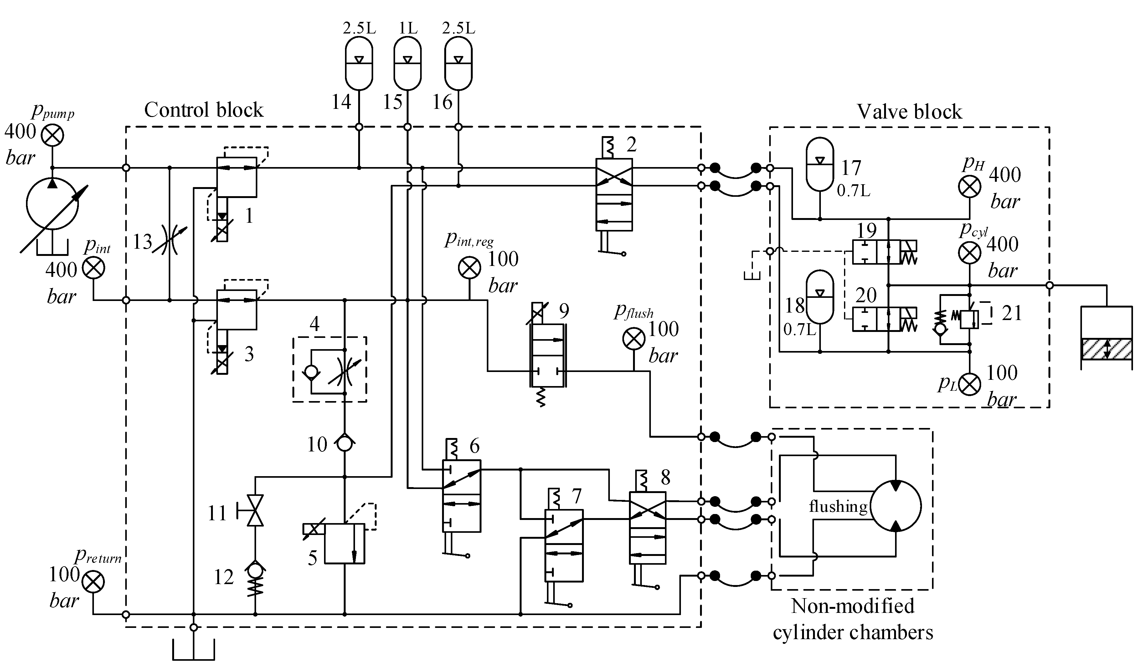
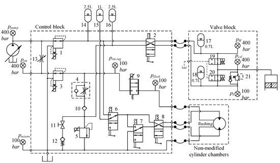
4.1.2. Hydraulic Diagram
4.1.3. Sensors
4.2. Results from Experimental Work and Model Validation
4.2.1. Full Stroke Operation
4.2.2. Partial Stroke and Sequential Partial Stroke Operation
4.3. Discussion
5. Dynamic Response Analysis
5.1. Full Stroke Displacement Strategy
5.1.1. Transient Response for the Full Stroke Displacement Strategy
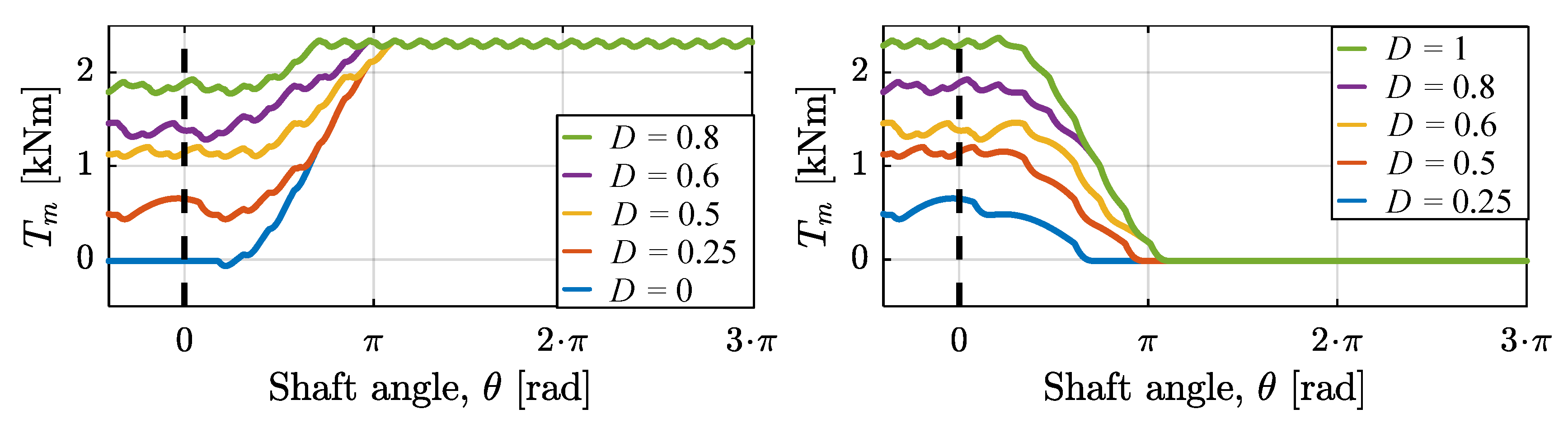
5.1.2. Steady-State Response for the Full Stroke Displacement Strategy
5.2. Partial Stroke Displacement Strategy
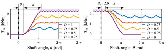
5.2.1. Transient Response Version 1 of the Partial Stroke Displacement Strategy
5.2.2. Transient Response Version 2 of the Partial Stroke Displacement Strategy
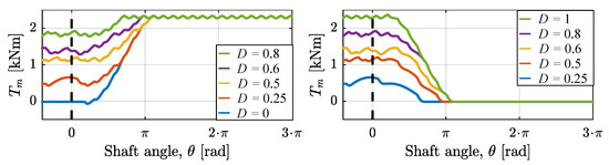
5.2.3. Steady-State Response Partial Stroke Displacement Strategy
5.3. Sequential Partial Stroke Displacement Strategy
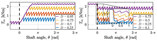
5.3.1. Transient Response Sequential Partial Stroke Displacement Strategy
5.3.2. Steady-State Response Sequential Partial Stroke Displacement Strategy
6. Discussion
7. Conclusions
Author Contributions
Funding
Conflicts of Interest
Abbreviations
| DDM | Digital displacement motor |
| FSDS | Full stroke displacement strategy |
| PSDS | Partial stroke displacement strategy |
| SPSDS | Sequential partial stroke displacement strategy |
| TDC | Top dead center |
| BDC | Bottom dead center |
References
- Rampen, W.H.S. The development of digital displacement technology. In Proceedings of the ASME/BATH Symposium in Fluid Power and Motion Control, Bath, UK, 15–17 September 2010. [Google Scholar]
- Ehsan, M.; Rampen, W.H.S.; Salter, S.H. Modeling of Digital-Displacement Pump-Motors and Their Application as Hydraulic Drives for Nonuniform Loads. J. Dyn. Syst. Meas. Control. 2000, 122, 210–215. [Google Scholar] [CrossRef]
- Payne, G.S.; Stein, U.B.; Ehsan, M.; Caldwell, N.J.; Rampen, W.H.S. Potential of digital displacement hydraulics for wave energy conversion. In Proceedings of the Sixth Europeam Wave and Tidal Energy Conference, Glasgow, UK, 29 August–2 September 2005; pp. 365–371. [Google Scholar]
- Rampen, W.H.S. Gearless Transmissions for Large Wind Turbines—The History and Future of Hydraulic Drives; Artemis IP Ltd.: Midlothian, UK, 2006. [Google Scholar]
- Pedersen, N.H.; Johansen, P.; Andersen, T.O. Feedback Control of Pulse-Density Modulated Digital Displacement Transmission using a Continuous Approximation. IEEE/ASME Trans. Mechatron. 2017. Status: Under 3rd revision. [Google Scholar]
- Johansen, P.; Roemer, D.B.; Andersen, T.O.; Pedersen, H.C. Discrete Linear Time Invariant of Digital Fluid Power Pump Flow Control. J. Dyn. Syst. Meas. Control 2017, 139, 101007. [Google Scholar] [CrossRef]
- Pedersen, N.H.; Johansen, P.; Andersen, T.O. Event-Driven Control of a Speed Varying Digital Displacement Machine. In Proceedings of the Bath/ASME Symposium on Fluid Power and Motion Control, Sarasota, FL, USA, 16–19 October 2017. [Google Scholar]
- Pedersen, N.H.; Johansen, P.; Andersen, T.O. LQR Feedback Control Development for Wind Turbines Featuring a Digital Fluid Power Transmission System. In Proceedings of the 9th Fluid Power Net International Ph.D. Symposium on Fluid Power, Florianópolis, Brazil, 26–28 October 2016. [Google Scholar]
- Pedersen, N.H.; Johansen, P.; Andersen, T.O. Optimal Control of a Wind Turbine with Digital Fluid Power Transmission. Nonlinear Dyn. 2018, 91, 591–607. [Google Scholar] [CrossRef]
- Pedersen, N.H.; Johansen, P.; Andersen, T.O. Model Predictive Control and Discrete Analysis of Partial Stroke Operated Digital Displacement Machine. In Proceedings of the IEEE Global Fluid Power Society PhD Symposium, Smara, Russia, 18–20 July 2018. [Google Scholar]
- Pedersen, N.H.; Johansen, P.; Hansen, A.H.; Andersen, T.O. Model Predictive Control of Low-Speed Partial Stroke Operated Digital Displacement Pump Unit. Model. Identif. Control 2018, 39, 167–177. [Google Scholar] [CrossRef]
- Pedersen, N.H.; Johansen, P.; Scheidl, R.; Andersen, T.O. Non-Linear Hybrid Control Oriented Modelling of a Digital Displacement Machine. In Proceedings of the 9th Workshop on Digital Fluid Power, Aalborg, Denmark, 7–8 September 2017. [Google Scholar]
- Pedersen, N.H.; Johansen, P.; Andersen, T.O. Four Qudrant Hybrid Control Oriented Dynamical System Model of Digital Displacement Units. In Proceedings of the Bath/ASME Symposium on Fluid Power and Motion Control, Bath, UK, 12–14 September 2018. [Google Scholar]
- Sniegucki, M.; Gottfried, M.; Klingauf, U. Optimal Control of Digital Hydraulic Drives using Mixed-Integer Quadratic Programming. In Proceedings of the 9th IFAC Symposium on Nonlinear Control Systems, Toulouse, France, 4–6 September 2013; pp. 827–832. [Google Scholar]
- Payne, G.S.; Kiprakis, A.E.; Ehsan, M.; Rampen, W.H.S.; Chick, J.P.; Wallace, A.R. Efficiency and dynamic performance of Digital Displacement™ hydraulic transmission in tidal current energy converters. Proc. Inst. Mech. Eng. Part A J. Power Energy 2007, 221, 207–218. [Google Scholar] [CrossRef]
- Merrill, K.J. Modeling and Analysis of Active Valve Control of Digtial PUMP-Motor. Ph.D. Thesis, Purdue University, West Lafayette, IN, USA, 2012. [Google Scholar]
- Heikkilä, M.; Tammisto, J.; Huova, M.; Huhtala, K.; Linjama, M. Experimental evaluation of a piston type digital pump-motor-transformer with two independent outlets. In Proceedings of the Bath/ASME Symposium on Fluid Power and Motion Control, Bath, UK, 15–17 September 2010. [Google Scholar]
- Linjama, M.; Huhtala, K. Digtal PUMP-Motor with Independent Outlets. In Proceedings of the 11th Scandinavian International Conference on Fluid Power, Linköping, Sweden, 2–4 June 2009. [Google Scholar]
- Merill, K.J.; Lumkes, J.H., Jr. Operating Strategies and Valve Requirements for Digtal PUMP/Motors. In Proceedings of the 6th FPNI-Phd Symposium, West Lafayette, IN, USA, 15–19 June 2010. [Google Scholar]
- Pedersen, N.H.; Johansen, P.; Hansen, A.H.; Andersen, T.O. Challenges with Respect to Control of Digital Displacement Hydraulic Units. Model. Identif. Control 2018, 39, 91–150. [Google Scholar] [CrossRef]
- Roemer, D.B. Design and Optimization of Fast Switching Valves for Large Scale Digital Hydraulics Motors. Ph.D. Thesis, Aalborg University, Aalborg, Denmark, 2014. [Google Scholar]
- Hansen, M.R. Fluid stiffness. In Compendium Fluid Mechanics; Lecture notes MAS126; Department of Engineering, University of Agder: Grimstad, Norway, 2015; pp. 28–30. [Google Scholar]
- Johansen, P.; Roemer, D.B.; Andersen, T.O.; Pedersen, H.C. Delta-Sigma Modulated Displacement of a Digital Fluid Power Pump. In Proceedings of the Seventh Workshop on Digital Fluid Power, Linz, Austria, 26–27 February 2015. [Google Scholar]
- Nørgård, C. Design, Optimization and Testing of Valves for Digital Displacement Machines. Ph.D. Thesis, Aalborg University, Aalborg, Denmark, 17 October 2017. [Google Scholar]
- Armstrong, B.S.; Yuan, Q. Multi-Level Control of Hydraulic Gerotor Motors and Pumps. In Proceedings of the American Control Conference, Minneapolis, MN, USA, 14–16 June 2006; pp. 4619–4626. [Google Scholar]
- Nørgård, C.; Christensen, J.H.; Bech, M.M.; Hansen, A.H.; Andersen, T.O. Test rig for valves of digital displacement machines. In Proceedings of the 9th Workshop on Digital Fluid Power, Aalborg, Denmark, 7–8 September 2017. [Google Scholar]


























| Parameter | Symbol | Value | Unit |
|---|---|---|---|
| Piston chamber displacement | 50 | cc/rev | |
| Cylinder chamber dead volume | 50 | cc | |
| Number of pistons | 15 | − | |
| Motor speed | 100 | rpm | |
| Switching time on/off valves | 5 | ms | |
| Flow-pressure coefficient | 1.2 × 106 | ·s/m3 | |
| High pressure | 220 | bar | |
| Low pressure | 20 | bar | |
| Bulk modulus liquid | 1.2 | GPa | |
| Volume fraction of undissolved gas at | 0.01 | − |
| Description | Part Number | Ordering Code | Manufacturer |
|---|---|---|---|
| On/off valve | 1 and 2 | 3WES 8 P1XK/AG24CK50/V | Bosch Rexroth |
| Accumulator | 3 and 4 | HAD-0.7-250-1x/50Z06A-1N111-BA | Bosch Rexroth |
| Pressure transducer | 5 | HM 20-2x-100-H-K35 | Bosch Rexroth |
| Pressure transducer | 6 and 7 | HM 20-2x-400-H-K35 | Bosch Rexroth |
| Pressure relief valve | 8 | PLC053 393000K179 | Parker |
| Hydraulic motor | 16 | MR250D-P1Q1N1C1N07 00 | Delivered by Parker |
| Position encoder | - | SCH32F-5000-D-08-26-65-00-S-C8-S3 | Scancon |
| FSDS | PSDS | SPSDS | |
|---|---|---|---|
| Open HPV | 0° | 0° | 60° |
| Close HPV | 154° | 90° | 120° |
| Open LPV | 180° | 94° | 125° |
| Close LPV | 338° | 338° | 60° |
| Description | Symbol | Value |
|---|---|---|
| Operation speed | 100 rpm | |
| High pressure level | 110 bar | |
| Low pressure level | 10 bar |
| FSDS | PSDS Version 1 | PSDS Version 2 | SPSDS | ||
|---|---|---|---|---|---|
| Transient response | Delay-time | Some delay due to decision angle ahead of TDC | No delay | No delay | No delay |
| Response time | Affected by shaft speed | Affected by shaft speed and displacement step | Affected by valve response time | Affected by valve response time | |
| Overshoot | No overshoot | No overshoot | No overshoot | No overshoot | |
| Steady-state response | Magnitude of torque ripples | Affected by displacement ratio and number of cylinders | Affected by displacement ratio and number of cylinders | Affected by displacement ratio and number of cylinders | Affected by shaft speed, controller update rate & number of cylinders |
| Frequency of torque ripples | Affected by shaft speed and number of cylinders | Affected by shaft speed and number of cylinders | Affected by shaft speed and number of cylinders | Affected by controller update rate |
© 2019 by the authors. Licensee MDPI, Basel, Switzerland. This article is an open access article distributed under the terms and conditions of the Creative Commons Attribution (CC BY) license (http://creativecommons.org/licenses/by/4.0/).
Share and Cite
Nordås, S.; Beck, M.M.; Ebbesen, M.K.; Andersen, T.O. Dynamic Response of a Digital Displacement Motor Operating with Various Displacement Strategies. Energies 2019, 12, 1737. https://doi.org/10.3390/en12091737
Nordås S, Beck MM, Ebbesen MK, Andersen TO. Dynamic Response of a Digital Displacement Motor Operating with Various Displacement Strategies. Energies. 2019; 12(9):1737. https://doi.org/10.3390/en12091737
Chicago/Turabian StyleNordås, Sondre, Michael M. Beck, Morten K. Ebbesen, and Torben O. Andersen. 2019. "Dynamic Response of a Digital Displacement Motor Operating with Various Displacement Strategies" Energies 12, no. 9: 1737. https://doi.org/10.3390/en12091737
APA StyleNordås, S., Beck, M. M., Ebbesen, M. K., & Andersen, T. O. (2019). Dynamic Response of a Digital Displacement Motor Operating with Various Displacement Strategies. Energies, 12(9), 1737. https://doi.org/10.3390/en12091737
