Mathematical Modeling and Simulation of Nanoparticle-Assisted Enhanced Oil Recovery—A Review
Abstract
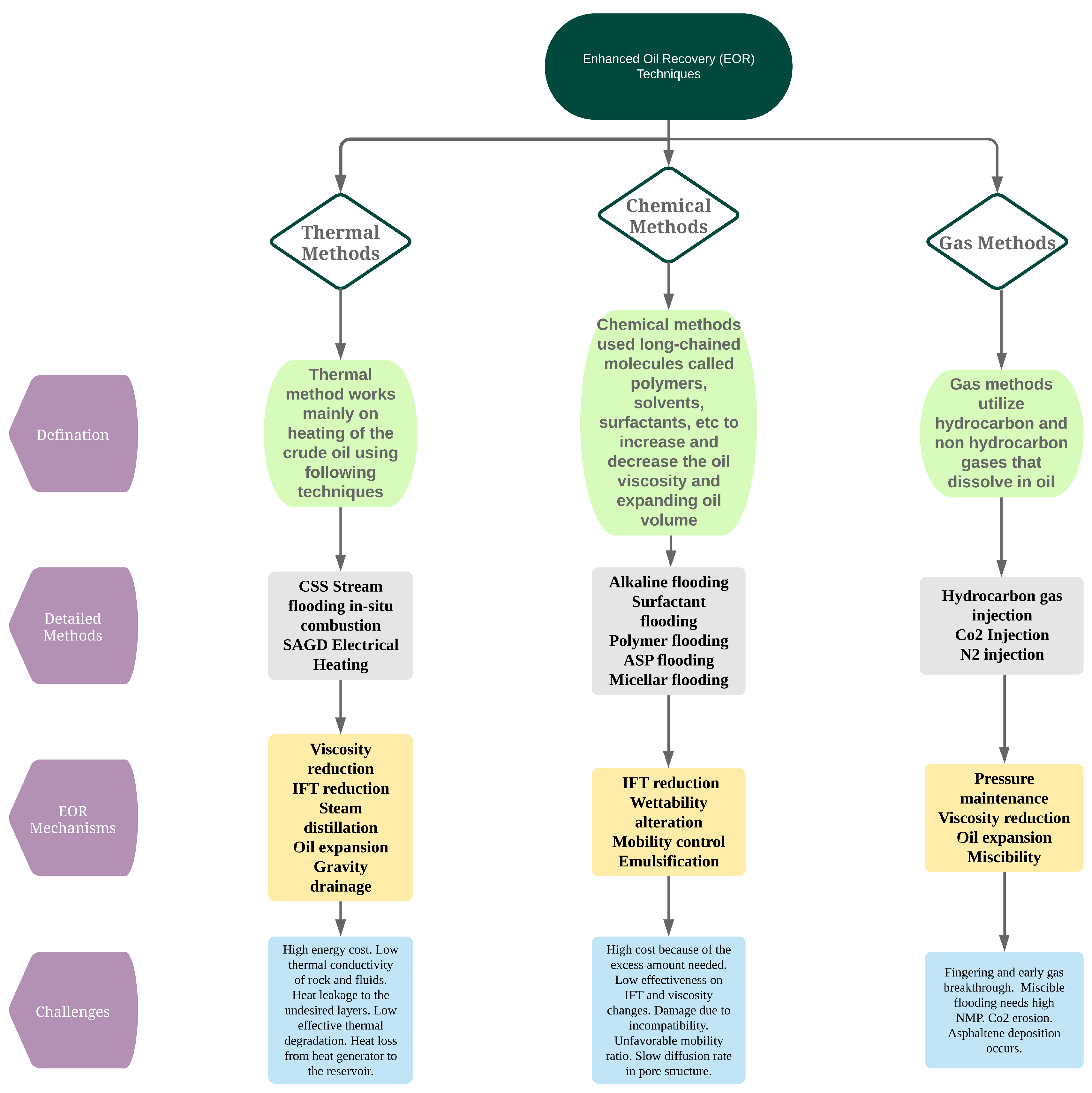
1. Introduction
2. Nanoparticle Flow in Porous Media
2.1. Filtration Theory
2.2. Transport Model Approach
3. Mathematical Modeling of Nanoparticle Transport in Porous Media
3.1. Models of Nanoparticle Flow in Porous Media Considering the Multiphase Flow
3.1.1. Multiphase Fluid Flow
3.1.2. Nanoparticle Transport
3.2. Mathematical Modeling of Nanoparticle Transport in Anisotropic Porous Medium
3.3. Fractured Porous Media
3.4. Modeling of Nanoparticle Transport in Porous Media in the Presence of a Magnetic Field
3.5. Modeling the Ionic Effect of Nanoparticles
4. Mathematical Modeling for Enhanced Oil Recovery from Shale Reservoir Using Nanoparticles
5. Challenges Ahead
6. Conclusions
Author Contributions
Funding
Acknowledgments
Conflicts of Interest
Abbreviations
| EM | Electromagnetic |
| EOR | Enhanced Oil Recovery |
| NPs | Nanoparticles |
| OOIP | Original Oil in Place |
| IMPES | Implicit Pressure and Explicit Saturation |
Nomenclature
| Concentration of the nanoparticles | |
| t | Time |
| Porosity | |
| D | Dispersion |
| R | Loss Term |
| l | Phase |
| Coefficient of surface retention | |
| Coefficient of surface entrainment | |
| Coefficient of pore throat blocking | |
| Critical velocity of the phase for entrain particles |
References
- Patel, J.; Borgohain, S.; Kumar, M.; Rangarajan, V.; Somasundaran, P.; Sen, R. Recent developments in microbial enhanced oil recovery. Renew. Sustain. Energy Rev. 2015, 52, 1539–1558. [Google Scholar] [CrossRef]
- Agista, M.; Guo, K.; Yu, Z. A state-of-the-art review of nanoparticles application in petroleum with a focus on enhanced oil recovery. Appl. Sci. 2018, 8, 871. [Google Scholar] [CrossRef]
- Adil, M.; Lee, K.; Mohd Zaid, H.; Ahmad Latiff, N.R.; Alnarabiji, M.S. Experimental study on electromagnetic-assisted ZnO nanofluid flooding for enhanced oil recovery (EOR). PLoS ONE 2018, 13, e0193518. [Google Scholar] [CrossRef] [PubMed]
- Sun, X.; Zhang, Y.; Chen, G.; Gai, Z. Application of nanoparticles in enhanced oil recovery: A critical review of recent progress. Energies 2017, 10, 345. [Google Scholar] [CrossRef]
- Alvarado, V.; Manrique, E. Enhanced oil recovery: An update review. Energies 2010, 3, 1529–1575. [Google Scholar] [CrossRef]
- Krishnamoorti, R. Extracting the benefits of nanotechnology for the oil Industry. J. Pet. Technol. 2006, 58, 24–26. [Google Scholar] [CrossRef]
- Negin, C.; Ali, S.; Xie, Q. Application of nanotechnology for enhancing oil recovery—A review. Petroleum 2016, 2, 324–333. [Google Scholar] [CrossRef]
- Cheraghian, G.; Hendraningrat, L. A review on applications of nanotechnology in the enhanced oil recovery part A: Effects of nanoparticles on interfacial tension. Int. Nano Lett. 2016, 6, 129–138. [Google Scholar] [CrossRef]
- Cheraghian, G.; Hendraningrat, L. A review on applications of nanotechnology in the enhanced oil recovery part B: Effects of nanoparticles on flooding. Int. Nano Lett. 2016, 6, 1–10. [Google Scholar] [CrossRef]
- Kasaeian, A.; Azarian, R.D.; Mahian, O.; Kolsi, L.; Chamkha, A.J.; Wongwises, S.; Pop, I. Nanofluid flow and heat transfer in porous media: A review of the latest developments. Int. J. Heat Mass Transf. 2017, 107, 778–791. [Google Scholar] [CrossRef]
- Lau, H.C.; Yu, M.; Nguyen, Q.P. Nanotechnology for oilfield applications: Challenges and impact. J. Pet. Sci. Eng. 2017, 157, 1160–1169. [Google Scholar] [CrossRef]
- Peng, B.; Zhang, L.; Luo, J.; Wang, P.; Ding, B.; Zeng, M.; Cheng, Z. A review of nanomaterials for nanofluid enhanced oil recovery. RSC Adv. 2017, 7, 32246–32254. [Google Scholar] [CrossRef]
- McDowell-Boyer, L.M.; Hunt, J.R.; Sitar, N. Particle transport through porous media. Water Resour. Res. 1986, 22, 1901–1921. [Google Scholar] [CrossRef]
- Petosa, A.R.; Jaisi, D.P.; Quevedo, I.R.; Elimelech, M.; Tufenkji, N. Aggregation and deposition of engineered nanomaterials in aquatic environments: Role of physicochemical interactions. Environ. Sci. Technol. 2010, 44, 6532–6549. [Google Scholar] [CrossRef]
- Salama, A.; Negara, S.; El Amin, M.; Sun, S. Numerical investigation of nanoparticles transport in anisotropic porous media. J. Contam. Hydrol. 2015, 181, 114–130. [Google Scholar] [CrossRef]
- Rajagopalan, R.; Tien, C. Trajectory analysis of deep-bed filtration with the sphere-in-cell porous media model. AIChE J. 1976, 22, 523–533. [Google Scholar] [CrossRef]
- Yao, K.-M.; Habibian, M.T.; O’Melia, C.R. Water and waste water filtration. Concepts and applications. Environ. Sci. Technol. 1971, 5, 1105–1112. [Google Scholar] [CrossRef]
- Pham, N.H.; Swatske, D.P.; Harwell, J.H.; Shiau, B.J.; Papavassiliou, D.V. Transport of nanoparticles and kinetics in packed beds: A numerical approach with lattice Boltzmann simulations and particle tracking. Int. J. Heat Mass Transf. 2014, 72, 319–328. [Google Scholar] [CrossRef]
- Goldberg, E.; Scheringer, M.; Bucheli, T.D.; Hungerbühler, K. Critical assessment of models for transport of engineered nanoparticles in saturated porous media. Environ. Sci. Technol. 2014, 48, 12732–12741. [Google Scholar] [CrossRef]
- Ju, B.; Fan, T. Experimental study and mathematical model of nanoparticle transport in porous media. Powder Technol. 2009, 192, 195–202. [Google Scholar] [CrossRef]
- Ju, B.; Dai, S.; Luan, Z.; Zhu, T.; Su, X.; Qiu, X. A study of wettability and permeability change caused by adsorption of nanometer structured polysilicon on the surface of porous media. In Proceedings of the SPE Asia Pacific Oil and Gas Conference and Exhibition, Melbourne, Australia, 8–10 October 2002; pp. 915–956. [Google Scholar]
- Gruesbeck, C.; Collins, R.E. Entrainment and deposition of fine particles in porous media. Soc. Pet. Eng. J. 1982, 22, 847–856. [Google Scholar] [CrossRef]
- Sepehri, M.; Moradi, B.; Emamzadeh, A.; Mohammadi, A.H. Experimental study and numerical modeling for enhancing oil recovery from carbonate reservoirs by nanoparticle flooding. Oil Gas Sci. Technol. Rev. d’IFP Energ. Nouv. 2019, 74. [Google Scholar] [CrossRef]
- Cullen, E.; O’Carroll, D.M.; Yanful, E.K.; Sleep, B. Simulation of the subsurface mobility of carbon nanoparticles at the field scale. Adv. Water Resour. 2010, 33, 361–371. [Google Scholar] [CrossRef]
- Bradford, S.A.; Yates, S.R.; Bettahar, M.; Simunek, J. Physical factors affecting the transport and fate of colloids in saturated porous media. Water Resour. Res. 2002, 38. [Google Scholar] [CrossRef]
- Zhang, T.; Murphy, M.; Yu, H.; Huh, C.; Bryant, S.L. Mechanistic model for nanoparticle retention in porous media. Transp. Porous Media 2016, 115, 387–406. [Google Scholar] [CrossRef]
- Madhan, N.A. A Literature Review and Transport Modelling of Nanoparticles for Enhanced Oil Recovery. Master’s Thesis, University of Stavanger, Stavanger, Norway, July 2017. [Google Scholar]
- Tufenkji, N.; Elimelech, M. Correlation equation for predicting single-collector efficiency in physicochemical filtration in saturated porous media. Environ. Sci. Technol. 2004, 28, 529–536. [Google Scholar] [CrossRef]
- Li, Y.; Wang, Y.; Pennell, K.D.; Abriola, L.M. Investigation of the transport and deposition of fullerene (C60) nanoparticles in quartz sands under varying flow conditions. Environ. Sci. Technol. 2008, 42, 7174–7180. [Google Scholar] [CrossRef]
- Liu, X.; O’Carroll, D.M.; Petersen, E.J.; Huang, Q.; Anderson, C.L. Mobility of multiwalled carbon nanotubes in porous media. Environ. Sci. Technol. 2009, 43, 8153–8158. [Google Scholar] [CrossRef]
- Wang, Y.; Li, Y.; Fortner, J.D.; Hughes, J.B.; Abriola, L.M.; Pennell, K.D. Transport and retention of nanoscale C60 aggregates in water-saturated porous media. Environ. Sci. Technol. 2008, 42, 3588–3594. [Google Scholar] [CrossRef]
- Li, Z. Modeling and Simulation of Polymer Flooding Including the Effects of Fracturing. Ph.D. Thesis, The University of Texas at Austin, Austin, TX, USA, 2015. [Google Scholar]
- Santoso, R.K.; Rachmat, S.; Putra, W.D.K.; Resha, A.H.; Hartowo, H. Numerical modeling of nanoparticles transport in porous media for optimisation in well stimulation and EOR using electromagnetic heating. In Proceedings of the SPE Asia Pacific Oil and Gas Conference and Exhibition, Perth, Australia, 25–27 October 2016. [Google Scholar]
- Santoso, R.K.; Rachmat, S.; Putra, W.D.K.; Resha, A.H.; Hartowo, H. Transport and retention modelling of iron oxide nanoparticles in core scale porous media for electromagnetic heating well-stimulation optimization. IOP Conf. Ser. Mater. Sci. Eng. 2017, 214, 012017. [Google Scholar] [CrossRef]
- Santoso, R.K.; Rachmat, S.; Resha, A.H.; Putra, W.D.K.; Hartowo, H.; Setiawati, O. An investigation of Fe2O3 nanoparticles diffusion into oil for heat transfer optimisation on electromagnetic heating for well stimulation and EOR. In SPE Asia Pacific Oil & Gas Conference and Exhibition; Society of Petroleum Engineers: Richardson, TX, USA, 2016. [Google Scholar]
- Zhang, T. Modeling of Nanoparticle Transport in Porous Media. Ph.D. Thesis, The University of Texas at Austin, Austin, TX, USA, 2012. [Google Scholar]
- Chen, H.; Di, Q.; Ye, F.; Gu, C.; Zhang, J. Numerical simulation of drag reduction effects by hydrophobic nanoparticles adsorption method in water flooding processes. J. Nat. Gas Sci. Eng. 2016, 35, 1261–1269. [Google Scholar] [CrossRef]
- Abdelfatah, E.; Pournik, M.; Shiau, B.J.B.; Harwell, J. Mathematical modeling and simulation of nanoparticles transport in heterogeneous porous media. J. Nat. Gas Sci. Eng. 2017, 40, 1–16. [Google Scholar] [CrossRef]
- El-Amin, M.F.; Salama, A.; Sun, S. Numerical and dimensional analysis of nanoparticles transport with two-phase flow in porous media. J. Pet. Sci. Eng. 2015, 128, 53–64. [Google Scholar] [CrossRef]
- El-Amin, M.F.; Salama, A.; Sun, S. Modeling and simulation of nanoparticles transport in a two-phase flow in porous media. In Proceedings of the SPE International Oilfield Nanotechnology Conference, Noordwijk, The Netherlands, 12–14 June 2012; pp. 1–9. [Google Scholar]
- El-Amin, M.F.; Sun, S.; Salama, A. Modeling and simulation of nanoparticle transport in multiphase flows in porous media: CO2 sequestration. In Proceedings of the Mathematical Methods in Fluid Dynamics and Simulation of Giant Oil and Gas Reservoirs, Istanbul, Turkey, 3–5 September 2012; pp. 1–10. [Google Scholar]
- El-Amin, M.F.; Kou, J.; Sun, S.; Salama, A. Numerical modeling of nanoparticles transport with two-phase flow in porous media using iterative implicit method. arXiv 2013, arXiv:1310.4769. [Google Scholar]
- El-Amin, M.F.; Kou, J.; Sun, S.; Salama, A. An iterative implicit scheme for nanoparticles transport with two-phase flow in porous media. Procedia Comput. Sci. 2016, 80, 1344–1353. [Google Scholar] [CrossRef]
- El-Amin, M.F.; Sun, S.; Salama, A. Enhanced oil recovery by nanoparticles injection: Modeling and simulation. In Proceedings of the SPE Middle East Oil and Gas Show and Conference, Manama, Bahrain, 10–13 March 2013; Society of Petroleum Engineers: Richardson, TX, USA, 2013; pp. 10–13. [Google Scholar]
- Bedrikovetsky, P.; Santos, A.; Siqueira, A.; Souza, A.L.; Shecaira, F. A stochastic model for deep bed filtration and well impairment. In Proceedings of the SPE European Formation Damage Conference, The Hague, The Netherlands, 13–14 May 2003. [Google Scholar]
- Benamar, A.; Nasre-Dine, A.; Wang, H.Q.; Alem, A. Particle transport in a saturated porous medium: Pore structure effects. Comptes Rendus Geosci. 2007, 339, 674–681. [Google Scholar] [CrossRef]
- He, F.; Zhang, M.; Qian, T.; Zhao, D. Transport of carboxymethyl cellulose stabilized iron nanoparticles in porous media: Column experiments and modeling. J. Coll. Interface Sci. 2009, 334, 96–102. [Google Scholar] [CrossRef]
- El-Amin, M.F.; Kou, J.; Sun, S. Discrete-fracture-model of multi-scale time-splitting two-phase flow including nanoparticles transport in fractured porous media. J. Comput. Appl. Math. 2018, 333, 327–349. [Google Scholar] [CrossRef]
- El-Amin, M.F.; Kou, J.; Sun, S. A multiscale time-splitting discrete fracture model of nanoparticles transport in fractured porous media. In Proceedings of the SPE Kingdom of Saudi Arabia Annual Technical Symposium and Exhibition, Dammam, Saudi Arabia, 24–27 April 2017. [Google Scholar]
- Aderibigbe, A.A.; Cheng, K.; Heidari, Z.; Killough, J.E.; Fuss, T.; Stephens, W. Detection of propping agents in fractures using magnetic ausceptibility measurements enhanced by magnetic nanoparticles. In Proceedings of the SPE Annual Technical Conference and Exhibition, Amsterdam, The Netherlands, 27–29 October 2014; pp. 27–29. [Google Scholar]
- El-Amin, M.F.; Saad, A.M.; Sun, S. Modeling and analysis of magnetic nanoparticles injection in water-oil two-phase flow in porous media under magnetic field effect. Geofluids 2017, 2017, 1–12. [Google Scholar] [CrossRef]
- El-Amin, M.F.; Saad, A.M.; Sun, S.; Salama, A. Numerical simulation of magnetic nanoparticles injection into two-phase flow in a porous medium. Procedia Comput. Sci. 2017, 108, 2260–2264. [Google Scholar] [CrossRef][Green Version]
- El-Amin, M.F.; Brahimi, T. Numerical modeling of magnetic nanoparticles transport in a two-phase flow in porous media. In Proceedings of the SPE Reservoir Characterization and Simulation Conference and Exhibition, Abu Dhabi, UAE, 8–10 May 2017. [Google Scholar]
- MacCaig, M. Permanent Magnets in Theory and Practice; Pentech Press: London, UK, 1987. [Google Scholar]
- Oldenburg, C.M.; Borglin, S.E.; Moridis, G.J. Numerical simulation of ferrofluid flow for subsurface environmental engineering applications. Transp. Porous Media 2000, 38, 319–344. [Google Scholar] [CrossRef]
- Abdelfatah, E.R.; Kang, K.; Pournik, M.; Shiau, B.; Harwell, J.; Haroun, M.R.; Rahman, M.M. Study of nanoparticle adsorption and release in porous media based on the DLVO theory. In Proceedings of the SPE Latin America and Caribbean Petroleum Engineering Conference, Buenos Aires, Argentina, 17–19 May 2017. [Google Scholar]
- Abdelfatah, E.R.; Kang, K.; Pournik, M.; Shiau, B.J.B.; Harwell, J. Mechanistic study of nanoparticles deposition and release in porous media. J. Pet. Sci. Eng. 2017, 157, 816–832. [Google Scholar] [CrossRef]
- Spielman, L.A.; Friedlander, S.K. Role of the electrical double layer in particle deposition by convective diffusion. J. Colloid Interface Sci. 1974, 46, 22–31. [Google Scholar] [CrossRef]
- Yu, J.; Berlin, J.B.; Lu, W.; Zhang, L.; Kan, A.T.; Zhang, P.; Walsh, E.E.; Work, S.; Chen, W.; Tour, J.; et al. Transport study of nanoparticles for oilfield application. In Proceedings of the SPE International Conference on Oilfield Scale, Aberdeen, Scotland, UK, 20–21 June 2010; pp. 2–4. [Google Scholar]
- Cipolla, C.L.; Lolon, E.P.; Erdle, J.C.; Rubin, B. Reservoir modeling in shale-gas reservoirs. SPE Reserv. Eval. Eng. 2010, 13, 638–653. [Google Scholar] [CrossRef]
- Javadpour, F. Nanopores and apparent permeability of gas flow in mudrocks (shales and siltstone). J. Can. Pet. Technol. 2009, 48, 16–21. [Google Scholar] [CrossRef]
- An, C.; Alfi, M.; Yan, B.; Cheng, K.; Heidari, Z.; Killough, J.E. SPE-173282-MS modeling of magnetic nanoparticle transport in shale reservoirs. In Proceedings of the the SPE Reservoir Simulation Symposium, Houston, TX, USA, 23–25 February 2015. [Google Scholar]
- An, C.; Alfi, M.; Yan, B.; Killough, J.E. A new study of magnetic nanoparticle transport and quantifying magnetization analysis in fractured shale reservoir using numerical modeling. J. Nat. Gas Sci. Eng. 2016, 28, 502–521. [Google Scholar] [CrossRef]
- Millington, R.J.; Quirk, J.P. Permeability of porous solids. Trans. Faraday Soc. (R. Soc. Chem.) 1961, 57, 1200–1207. [Google Scholar] [CrossRef]




| Model | Deposition Term | Fitting Parameter | Reference |
|---|---|---|---|
| Colloid Filtration Model | , | Yao et al. [17], Tufenkji and Elimelech [28] | |
| Filtration Model with Site Blocking | Li et al. [29], Cullen et al. [24], Liu et al. [30] | ||
| Filtration Model with Detachment | Bradford et al. [25] | ||
| Kinetic Langmuir Model | Wang et al. [31] | ||
| Independent Two Site Model (ITSM) | Zhang et al. [26,32] |
© 2019 by the authors. Licensee MDPI, Basel, Switzerland. This article is an open access article distributed under the terms and conditions of the Creative Commons Attribution (CC BY) license (http://creativecommons.org/licenses/by/4.0/).
Share and Cite
Irfan, S.A.; Shafie, A.; Yahya, N.; Zainuddin, N. Mathematical Modeling and Simulation of Nanoparticle-Assisted Enhanced Oil Recovery—A Review. Energies 2019, 12, 1575. https://doi.org/10.3390/en12081575
Irfan SA, Shafie A, Yahya N, Zainuddin N. Mathematical Modeling and Simulation of Nanoparticle-Assisted Enhanced Oil Recovery—A Review. Energies. 2019; 12(8):1575. https://doi.org/10.3390/en12081575
Chicago/Turabian StyleIrfan, Sayed Ameenuddin, Afza Shafie, Noorhana Yahya, and Nooraini Zainuddin. 2019. "Mathematical Modeling and Simulation of Nanoparticle-Assisted Enhanced Oil Recovery—A Review" Energies 12, no. 8: 1575. https://doi.org/10.3390/en12081575
APA StyleIrfan, S. A., Shafie, A., Yahya, N., & Zainuddin, N. (2019). Mathematical Modeling and Simulation of Nanoparticle-Assisted Enhanced Oil Recovery—A Review. Energies, 12(8), 1575. https://doi.org/10.3390/en12081575
