GA-BP Neural Network-Based Strain Prediction in Full-Scale Static Testing of Wind Turbine Blades
Abstract
:1. Introduction
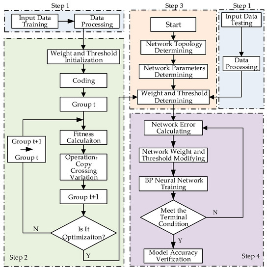
2. The Method of GA-BPNN
2.1. The Principles of BPNN
2.2. The Principles of GA-BPNN
3. Full-Scale Static Test of Wind Turbine Blades
3.1. The Wind Turbine Blade Specification
3.2. Testing Procedure
4. GA-BPNN-Based Strain Prediction in Full-Scale Static Testing
4.1. GA-BPNN-Based Strain Prediction for the Center of Suction Side
4.2. GA-BPNN-Based Strain Prediction for the Trailing Edge
5. Conclusions
- (1)
- Taking advantage of the neural network in dealing with complex problems, this paper established a strain–predictive GA-BPNN model for the center and the trailing edge of the suction side based on the full-scale static testing results of a certain wind turbine blade.
- (2)
- The GA-BPNN had a better performance on strain prediction in full-scale static testing of wind turbine blades than the BPNN. In the training process, the relevant regression coefficient trained by GA-BPNN was closer to 1 than the BPNN. In the test process, all the average errors of GA-BPNN were smaller than those of the BPNN. In the prediction process, the values analyzed by the GA-BPNN were closer to the theoretical values (simulation test values) than those analyzed by the BPNN.
- (3)
- The strain of unmeasured points at the center and the trailing edge of the suction side were predicted by strain–predictive BPNN model, respectively. For strain prediction of the points at the center of the suction side, the relative error rate of the test sample output was within 6.5%. While for strain prediction of the points at the trailing edge of the suction side, the relative error rate of the test sample output was within 18%. Compared with the prediction results of the center of suction side, the error of the trailing edge was relatively larger. For the trailing edge is the faying surface of suction side and pressure side, and the strain is influenced by more factors such as binder type, binder parameters, physical dimension, etc., thus, more inputs are needed to get a more accurate prediction.
- (4)
- The unmeasured points at 33.00 m, 42.00 m, 48.00 m, 52.00 m, 54.00 m, 56.00 m, 58.00 m, 63.00 m, and 65.00 m from the root of the blade were chosen to predict their strain using the BPNN. Comparing the prediction results with the ANSYS simulation data, both the BPNN and GA-BPNN had a high accuracy in predicting the strain, and the GA-BPNN had a smaller error. Thus, the GA-BPNN is more suitable for strain prediction of wind turbine blade static testing.
Author Contributions
Funding
Acknowledgments
Conflicts of Interest
References
- Malhotra, P.; Hyers, R.W.; Manwell, J.F.; McGowan, J.G. A review and design study of blade testing systems for utility-scale wind turbines. Renew. Sustain. Energy Rev. 2012, 16, 284–292. [Google Scholar] [CrossRef]
- Fagan, E.M.; Flanagan, M.; Leen, S.B.; Flanagan, T.; Doyle, A.; Goggins, J. Physical experimental static testing and structural design optimization for a composite wind turbine blade. Compos. Struct. 2017, 16, 90–103. [Google Scholar] [CrossRef]
- Yang, T.; Du, W.C.; Yang, H.; Ma, C. Static load strain test of wind turbine blades. Res. Explor. Lab. 2011, 30, 33–36. [Google Scholar]
- Pan, Z.J.; Wu, J.Z. Effects of structure nonlinear on full-scale wind turbine blade static test. J. Tongji Univ. (Nat. Sci.) 2017, 45, 1491–1497. [Google Scholar]
- Zhu, S.P.; Yue, P.; Yu, Z.Y.; Wang, Q.Y. A combined high and low cycle fatigue model for life prediction of turbine blades. Materials 2017, 10, 698. [Google Scholar] [CrossRef] [PubMed]
- Liao, D.; Zhu, S.P.; Correia, J.A.F.O.; De Jesus, A.M.P.; Calçada, R. Computational framework for multiaxial fatigue life prediction of compressor discs considering notch effects. Eng. Fract. Mech. 2018, 202, 423–435. [Google Scholar] [CrossRef]
- Meng, D.; Yang, S.; Zhang, Y.; Zhu, S.P. Structural reliability analysis and uncertainties-based collaborative design and optimization of turbine blades using surrogate model. Fatigue Fract. Eng. Mater. Struct. 2018. [Google Scholar] [CrossRef]
- Zhu, S.P.; Liu, Q.; Peng, W.; Zhang, X.C. Computational-experimental approaches for fatigue reliability assessment of turbine bladed disks. Int. J. Mech. Sci. 2018, 142–143, 502–517. [Google Scholar] [CrossRef]
- Meng, D.; Liu, M.; Yang, S.; Zhang, H.; Ding, R. A fluid-structure analysis approach and its application in the uncertainty-based multidisciplinary design and optimization for blades. Adv. Mech. Eng. 2018, 10, 1–7. [Google Scholar] [CrossRef]
- Tarfaoui, M.; Nachtane, M.; Boudounit, H. Finite element analysis of composite offshore wind turbine blades under operating conditions. J. Therm. Sci. Eng. Appl. 2018. [Google Scholar] [CrossRef]
- Tarfaoui, M.; Shah, O.R.; Nachtane, M. Design and optimization of composite offshore wind turbine blades. J. Energy Resour. Technol. 2019, 141, 051204. [Google Scholar] [CrossRef]
- Tarfaoui, M.; Nachtane, M.; Khadimallah, H.; Saifaoui, D. Simulation of mechanical behavior and damage of a large composite wind turbine blade under critical loads. Appl. Compos. Mater. 2018, 25, 237–254. [Google Scholar] [CrossRef]
- Hu, W.; Choi, K.K.; Cho, H. Reliability-based design optimization of wind turbine blades for fatigue life under dynamic wind load uncertainty. Struct. Multidiscip. Optim. 2016, 54, 953–970. [Google Scholar] [CrossRef]
- Hu, W.; Choi, K.K.; Zhupanska, O.; Buchholz, J. Integrating variable wind load, aerodynamic, and structural analyses towards accurate fatigue life prediction in composite wind turbine blades. Struct. Multidiscip. Optim. 2016, 53, 375–394. [Google Scholar] [CrossRef]
- Yang, J.C.; Park, D.S. Fingerprint Verification Based on Invariant Moment Features and Nonlinear BPNN. Int. J. Control. Syst. 2008, 6, 800–808. [Google Scholar]
- Moghaddam, M.A.; Golmezergi, R.; Kolahan, F. Multi-variable measurements and optimization of GMAW parameters for API-X42 steel alloy using a hybrid BPNN–PSO approach. Measurement 2016, 92, 279–287. [Google Scholar] [CrossRef]
- Huang, Q.; Jiang, D.; Hong, L.; Ding, Y. Application of Wavelet Neural Networks on Vibration Fault Diagnosis for Wind Turbine Gearbox; Springer: Berlin/Heidelberg, Germany, 2008; Volume 5264, pp. 313–320. [Google Scholar]
- Chen, J.S.; Chen, W.G.; Li, J.; Sun, P. A generalized model for wind turbine faulty condition detection using combination prediction approach and information entropy. J. Environ. Inf. 2018, 32, 14–24. [Google Scholar] [CrossRef]
- Zhang, Y.; Zheng, H.; Liu, J.; Zhao, J.; Sun, P. An anomaly identification model for wind turbine state parameters. J. Clean. Prod. 2018, 195, 1214–1227. [Google Scholar] [CrossRef]
- Liu, T. The limit cycle oscillation of divergent instability control based on classical flutter of blade section. J. Vibro Eng. 2017, 19, 5114–5136. [Google Scholar] [CrossRef]
- Ding, S.; Su, C.; Yu, J. An optimizing BP neural network algorithm based on genetic algorithm. Artif. Intell. Rev. 2011, 36, 153–162. [Google Scholar] [CrossRef]
- Kuang, Y.; Singh, R.; Singh, S.; Singh, S.P. A novel macroeconomic forecasting model based on revised multimedia assisted BP neural network model and ant Colony algorithm. Multimed. Tools Appl. 2017, 76, 18749–18770. [Google Scholar] [CrossRef]
- Wang, W.; Li, M.; Hassanien, R.H.E.; Ji, M.E.; Feng, Z. Optimization of thermal performance of the parabolic trough solar collector systems based on GA-BP neural network model. Int. J. Green Energy 2017, 14, 819–830. [Google Scholar] [CrossRef]
- Xu, H.; Li, W.; Li, M.; Hu, C.; Zhang, S.; Wang, X. Multidisciplinary robust design optimization based on time-varying sensitivity analysis. J. Mech. Sci. Technol. 2018, 32, 1195–1207. [Google Scholar] [CrossRef]
- Zhou, W.H.; Xiong, S.Q. Optimization of BP Neural Network Classifier Using Genetic Algorithm; Springer: Berlin/Heidelberg, Germany, 2013. [Google Scholar]
- GB/T 25384-2010. Turbine Blade of Wind Turbine Generator Systems-Full-Scale Structural Test of Rotor Blades; Standards Press of China: Beijing, China, 2010. [Google Scholar]











| Items | The Distance of Loading Positions from the Blade Root (m) | ||||
|---|---|---|---|---|---|
| 18.0 | 30.0 | 42.0 | 50.0 | 60.0 | |
| target load (kN) | 94.6 | 143.0 | 59.8 | 104.4 | 68.0 |
| The Applied Load (kN) | |||||
|---|---|---|---|---|---|
| The Distance of Loading Positions from the Blade Root (m) | 0 | 40% | 60% | 80% | 100% |
| 18.00 | 0 | 37.85 | 57.48 | 75.76 | 94.74 |
| 30.00 | 0 | 57.42 | 86.17 | 114.60 | 143.15 |
| 42.00 | 0 | 24.09 | 35.85 | 48.16 | 60.15 |
| 50.00 | 0 | 42.34 | 62.75 | 83.04 | 104.67 |
| 60.00 | 0 | 27.25 | 40.98 | 54.51 | 68.07 |
| Items | The Location of Strain Gauge | Load (kN) | The Distanceto the Blade Root (m) | ||||
| F1 | F2 | F3 | F4 | F5 | l1 | ||
| 1 | 2000 | 37.85 | 57.42 | 24.09 | 42.34 | 27.25 | 0 |
| 2 | 6000 | 57.48 | 86.17 | 35.85 | 62.75 | 40.98 | 1.16 |
| 3 | 9000 | 75.76 | 114.6 | 48.16 | 83.04 | 54.51 | 5.69 |
| … | … | … | … | … | … | … | … |
| … | … | … | … | … | … | … | … |
| 50 | 48,000 | 75.76 | 114.6 | 48.16 | 83.04 | 54.51 | 5.69 |
| Items | The Displacement of Loading Positions (m) | ||||||
| s1 | s2 | s3 | s4 | s5 | s6 | s7 | |
| 1 | 159 | 755 | 2159 | 3717 | 6384 | 7900 | −1186 |
| 2 | 264 | 1158 | 3257 | 5596 | 9605 | 11,876 | −1898 |
| 3 | 368 | 1557 | 4350 | 7469 | 12,773 | 15,770 | −2383 |
| … | … | … | … | … | … | … | … |
| … | … | … | … | … | … | … | … |
| 50 | 368 | 1557 | 4350 | 7469 | 12,773 | 15,770 | −2971 |
| Items | The Location of Strain Gauge | Load (kN) | The Distanceto the Blade Root (m) | ||||
| F1 | F2 | F3 | F4 | F5 | l1 | ||
| 1 | 2000 | 57.48 | 86.17 | 35.85 | 62.75 | 40.98 | 1.16 |
| 2 | 15,000 | 75.76 | 114.6 | 48.16 | 83.04 | 54.51 | 5.69 |
| 3 | 24,000 | 37.85 | 57.42 | 24.09 | 42.34 | 27.25 | 0 |
| 4 | 36,000 | 94.74 | 143.15 | 60.15 | 104.67 | 68.07 | 8.51 |
| 5 | 51,000 | 75.76 | 114.6 | 48.16 | 83.04 | 54.51 | 5.69 |
| 6 | 33,000 | 57.48 | 86.17 | 35.85 | 62.75 | 40.98 | 1.16 |
| Items | The Displacement of Loading Positions (m) | ||||||
| s1 | s2 | s3 | s4 | s5 | s6 | s7 | |
| 1 | 264 | 1158 | 3257 | 5596 | 9605 | 11,876 | −1790 |
| 2 | 368 | 1557 | 4350 | 7469 | 12,773 | 15,770 | −2748 |
| 3 | 159 | 755 | 2159 | 3717 | 6384 | 7900 | −1964 |
| 4 | 477 | 1976 | 5490 | 9405 | 16,019 | 19,741 | −4849 |
| 5 | 368 | 1557 | 4350 | 7469 | 12,773 | 15,770 | −2490 |
| 6 | 264 | 1158 | 3257 | 5596 | 9605 | 11,876 | −3047 |
| −1.624 | −0.512 | −0.417 | −0.084 | −0.001 | 0.320 | 0.260 | 0.712 | 0.008 | 0.111 | −0.382 | −0.780 | 0.660 |
| −0.444 | −0.136 | 0.609 | −0.492 | −0.509 | −0.182 | −0.598 | −0.761 | −0.186 | −0.243 | −0.786 | −0.296 | −0.198 |
| 0.752 | 0.050 | −0.181 | 0.496 | 0.566 | 0.578 | −0.792 | −0.285 | −0.212 | −0.684 | −0.236 | −0.142 | −0.203 |
| 0.958 | −0.057 | 0.577 | −0.194 | 0.442 | 0.591 | −0.815 | −0.558 | −0.676 | 0.162 | 0.675 | 0.206 | 0.091 |
| −0.635 | −0.264 | 0.651 | −0.449 | 0.632 | 0.333 | 0.226 | 0.340 | −0.109 | −0.219 | 0.298 | −0.844 | 0.505 |
| 0.217 | 0.182 | 0.478 | −0.769 | 0.072 | −0.530 | 0.283 | −0.203 | −0.106 | 0.436 | 0.570 | −0.286 | −0.373 |
| 1.450 | −0.685 | 0.204 | 0.173 | 0.117 | −0.745 | −0.620 | 0.052 | 0.535 | −0.263 | 0.598 | −0.487 | −0.182 |
| −3.288 | 0.581 | −0.291 | −0.754 | −0.506 | 0.911 | 0.032 | −0.245 | 0.185 | −0.532 | −0.308 | 0.648 | 0.230 |
| −2.997 | 0.292 | −0.991 | −0.479 | 0.125 | 0.2931 | −0.114 | −0.357 | −0.606 | 1.1067 | −0.465 | 0.768 | 0.473 |
| 0.188 | −0.658 | −0.602 | −0.798 | 0.145 | −1.308 | −0.993 | −0.486 | −0.466 | −1.517 | 0.0098 | 0.063 | 0.233 |
| 0.115 | 0.649 | −0.239 | −0.401 | 0.574 | −0.624 | −0.898 | −0.949 | −0.045 | 0.681 | −0.834 | −0.593 | −0.559 |
| −0.840 | 0.154 | −0.366 | 1.023 | 0.784 | −0.651 | −0.378 | 0.3140 | 0.922 | 0.233 | −0.807 | −0.184 | −0.164 |
| −2.537 | 0.575 | −0.386 | 0.625 | 0.151 | −0.056 | −0.062 | −0.721 | −0.067 | −0.654 | 0.579 | −0.715 | 0.440 |
| 0.415 | 1.046 | 0.047 | −0.508 | 1.002 | −0.638 | −0.023 | −0.274 | −0.669 | −0.590 | 0.483 | 0.112 | 0.636 |
| Items | The Location of Strain Gauge | Load (kN) | The Distanceto the Blade Root (m) | ||||
| F1 | F2 | F3 | F4 | F5 | l1 | ||
| 1 | 2000 | 37.85 | 57.42 | 24.09 | 42.34 | 27.25 | 0 |
| 2 | 6000 | 57.48 | 86.17 | 35.85 | 62.75 | 40.98 | 1.16 |
| 3 | 9000 | 75.76 | 114.6 | 48.16 | 83.04 | 54.51 | 5.69 |
| … | … | … | … | … | … | … | … |
| … | … | … | … | … | … | … | … |
| 50 | 48,000 | 75.76 | 114.6 | 48.16 | 83.04 | 54.51 | 5.69 |
| Items | The Displacement of Loading Positions (m) | ||||||
| s1 | s2 | s3 | s4 | s5 | s6 | s7 | |
| 1 | 159 | 755 | 2159 | 3717 | 6384 | 7900 | −146 |
| 2 | 264 | 1158 | 3257 | 5596 | 9605 | 11,876 | −418 |
| 3 | 368 | 1557 | 4350 | 7469 | 12,773 | 15,770 | −497 |
| … | … | … | … | … | … | … | … |
| … | … | … | … | … | … | … | … |
| 50 | 477 | 1976 | 5490 | 9405 | 16,019 | 19,741 | −396 |
| Items | The Location of Strain Gauge | Load (kN) | The Distanceto the Blade Root (m) | ||||
| F1 | F2 | F3 | F4 | F5 | l1 | ||
| 1 | 24,000 | 37.85 | 57.42 | 24.09 | 42.34 | 27.25 | 0 |
| 2 | 21,000 | 75.76 | 114.6 | 48.16 | 83.04 | 54.51 | 5.69 |
| 3 | 33,000 | 37.85 | 57.42 | 24.09 | 42.34 | 27.25 | 0 |
| 4 | 36,000 | 94.74 | 143.15 | 60.15 | 104.67 | 68.07 | 8.51 |
| 5 | 21,000 | 94.74 | 143.15 | 60.15 | 104.67 | 68.07 | 8.51 |
| 6 | 24,000 | 75.76 | 114.6 | 48.16 | 83.04 | 54.51 | 5.69 |
| Items | The Displacement of Loading Positions (m) | ||||||
| s1 | s2 | s3 | s4 | s5 | s6 | s7 | |
| 1 | 159 | 755 | 2159 | 3717 | 6384 | 7900 | −189 |
| 2 | 368 | 1557 | 4350 | 7469 | 12,773 | 15,770 | −532 |
| 3 | 159 | 755 | 2159 | 3717 | 6384 | 7900 | −147 |
| 4 | 477 | 1976 | 5490 | 9405 | 16,019 | 19,741 | −652 |
| 5 | 477 | 1976 | 5490 | 9405 | 16,019 | 19,741 | −717 |
| 6 | 368 | 1557 | 4350 | 7469 | 12,773 | 15,770 | −598 |
| 0.182 | 0.134 | −0.272 | −1.017 | −1.216 | −0.874 | −1.074 | −0.827 | −0.489 | −0.865 | −0.668 | 0.041 | 0.167 |
| −0.216 | 1.769 | 2.422 | 1.784 | 1.773 | 2.682 | 1.436 | 1.961 | 1.403 | 1.449 | 1.070 | 1.780 | 2.273 |
| 0.0524 | −0.305 | 0.762 | −0.029 | −0.317 | −0.078 | −0.368 | 0.324 | −0.364 | 0.009 | −0.116 | 0.725 | −0.416 |
| −0.317 | 2.778 | 1.776 | 3.031 | 1.922 | 3.017 | 2.795 | 2.940 | 2.743 | 2.104 | 2.824 | 2.203 | 2.066 |
| 0.115 | −1.131 | −0.772 | −0.829 | −0.806 | −0.417 | −1.82 | −0.654 | −1.715 | −1.022 | −1.058 | −0.487 | −1.129 |
| 41.803 | −0.991 | −1.52 | −0.70 | 2.601 | −1.894 | 0.510 | 1.772 | 1.574 | 0.787 | 0.038 | −1.27 | −1.056 |
| 0.763 | −0.671 | −0.05 | 0.95 | −1.021 | −0.596 | 11.960 | −0.777 | 0.365 | −0.601 | −1.262 | −1.40 | 0.277 |
| −1.333 | 2.607 | 1.381 | 1.42 | 3.559 | 0.850 | −15.57 | 3.153 | 3.654 | 2.847 | 2.374 | 3.27 | 2.519 |
| −28.76 | 5.738 | 4.997 | 4.46 | 6.254 | 5.188 | 5.005 | 5.217 | 6.533 | 5.527 | 5.109 | 4.64 | 5.508 |
| 1.322 | 3.529 | 3.600 | 2.85 | −8.248 | 3.232 | 3.252 | −4.561 | −4.716 | −3.261 | −2.641 | 1.17 | 1.212 |
© 2019 by the authors. Licensee MDPI, Basel, Switzerland. This article is an open access article distributed under the terms and conditions of the Creative Commons Attribution (CC BY) license (http://creativecommons.org/licenses/by/4.0/).
Share and Cite
Liu, Z.; Liu, X.; Wang, K.; Liang, Z.; Correia, J.A.F.O.; De Jesus, A.M.P. GA-BP Neural Network-Based Strain Prediction in Full-Scale Static Testing of Wind Turbine Blades. Energies 2019, 12, 1026. https://doi.org/10.3390/en12061026
Liu Z, Liu X, Wang K, Liang Z, Correia JAFO, De Jesus AMP. GA-BP Neural Network-Based Strain Prediction in Full-Scale Static Testing of Wind Turbine Blades. Energies. 2019; 12(6):1026. https://doi.org/10.3390/en12061026
Chicago/Turabian StyleLiu, Zheng, Xin Liu, Kan Wang, Zhongwei Liang, José A.F.O. Correia, and Abílio M.P. De Jesus. 2019. "GA-BP Neural Network-Based Strain Prediction in Full-Scale Static Testing of Wind Turbine Blades" Energies 12, no. 6: 1026. https://doi.org/10.3390/en12061026
APA StyleLiu, Z., Liu, X., Wang, K., Liang, Z., Correia, J. A. F. O., & De Jesus, A. M. P. (2019). GA-BP Neural Network-Based Strain Prediction in Full-Scale Static Testing of Wind Turbine Blades. Energies, 12(6), 1026. https://doi.org/10.3390/en12061026

