Next Article in Journal
Flow Boiling Heat Transfer Characteristics in Horizontal, Three-Dimensional Enhanced Tubes
Next Article in Special Issue
Italian Biogas Plants: Trend, Subsidies, Cost, Biogas Composition and Engine Emissions
Previous Article in Journal
A Modified Self-Synchronized Synchronverter in Unbalanced Power Grids with Balanced Currents and Restrained Power Ripples
Previous Article in Special Issue
Biofuel Produced from Solid-State Anaerobic Digestion of Dairy Cattle Manure in Coordination with Black Soldier Fly Larvae Decomposition
 
 
Font Type:
Arial Georgia Verdana
Font Size:
Aa Aa Aa
Line Spacing:
Column Width:
Background:
Article

Systems Analysis of Biogas Production—Part I Research Design

1
Department of Management and Engineering, Division of Energy Systems, Linköping University, SE-581 83 Linköping, Sweden
2
Biogas Research Center, Linköping University, SE-581 83 Linköping, Sweden
3
Region Östergötland, SE-582 24 Linköping, Sweden
*
Author to whom correspondence should be addressed.
Energies 2019, 12(5), 926; https://doi.org/10.3390/en12050926
Submission received: 28 December 2018 / Revised: 1 March 2019 / Accepted: 6 March 2019 / Published: 10 March 2019
(This article belongs to the Special Issue Production and Utilization of Biogas)

Abstract

:
Striving towards a resource efficient society requires an adjustment of energy systems towards renewable options. It is also of high importance to make use of products and materials to a higher degree. Biogas production has the potential to recover nutrients and energy from organic by-products, as well as to substitute fossil fuels in the energy system. Resource efficiency relates to the economic, energy and environmental performance of the system studied. A comprehensive research design for assessment of the resource efficiency of biogas production systems is described in this paper. The research design includes the following parts: identification of cases, defining scenarios, system development, evaluation perspectives and systems analysis. The analysis is performed from three perspectives; economy, energy and environment.

1. Introduction

The European Commission has introduced extended targets to complement the 20/20/20 goals for 2020 [1]. The extended targets for 2030 include at least 27% of energy to be delivered from renewable sources together with a reduction in greenhouse gas (GHG) emissions of 40% compared to the levels in 1990 [2]. One part of reaching these targets may be through the use of biogas produced from organic by-products.
Becoming a resource efficient society requires finding new applications for used products and materials. Many methods are available that can recover nutrients and/or energy from organic by-products. Treatment methods that recover nutrients from organic by-products include animal fodder production and composting. These treatment methods result in new products, animal feed and fertilizer. Treatment methods that recover energy from organic by-products include incineration to produce heat and/or electricity and landfilling to produce landfill gas. Controlled anaerobic treatment, where biogas and digestate are produced, can recover both nutrients and energy. Biogas, for example, can be used in a combined heat and power plant (CHP plant) or be upgraded to natural gas quality. The upgraded biogas can for example be compressed to LBG (Liquefied Biogas), used as vehicle fuel or be injected into a natural gas grid. The digestate, which may be rich in phosphorous and nitrogen, can recirculate nutrients to farmlands as fertilizer. In addition, organic by-products can produce renewable fuels other than biogas.
The alternative treatment method of organic by-products with the lowest cost may not be the most efficient treatment method in a larger perspective. Systems analysis is needed to assess which treatment method is most resource efficient. Resource efficiency relates to the economic, energy and environmental performance of the systems studied [3].
This paper develops a research design for assessing resource efficiency of biogas production from organic by-products, compared to alternative treatment methods. The assessment is made from three different perspectives: economy, energy and environment.
This paper is the first of two papers. This paper (paper I) describes in detail the developed research design, and the paper by Lindkvist et al. [4] (paper II) describes the application of the research design, using five cases, all with different prerequisites.

2. Previous Research

There are many ways to evaluate a system. In a scientific literature review of environmental assessments of bioenergy systems, Cherubini and Strømman [5] focused on Life Cycle Assessment (LCA). The review shows that 8 of 98 studies address biogas production. These eight studies use an energy perspective, and seven of the eight use an environmental perspective; however, six of the eight consider only GHG emissions. The only study with multiple environmental perspectives does not include an economic perspective in the assessment [6].
LCA is a well-established tool for evaluating the environmental impact of a service or a product [7]. A search on Scopus (15 December 2018) for “biogas production” and LCA revealed 315 documents, of which 262 are scientific papers. When adding “energy” to “biogas production”, 257 scientific papers were found. When adding “environmental” rather than “energy” to the search, 204 scientific papers were found. When adding “economy” rather than “environmental” or “energy”, 56 scientific papers were found. A search for “biogas production” and “resource efficiency” resulted in 39 scientific papers. Adding “economy”, “energy” and “environment” to “biogas production” and “resource efficiency” resulted in nine scientific papers. Of these nine papers, three actually addressed biogas production and resource efficiency. One of these, Seghetta et al. [8], examines alternative treatment methods for seaweed from an environmental and energy perspective. However, the study does not include an economic assessment. Another study quantifies the potential for biogas production from different feedstock, such as sewage sludge, organic industrial and commercial waste, manure and household food waste [9]. The potential reduction in GHG emissions due to replacing fossil fuels with biogas is also included. However, the environmental assessment did not include the production of biogas or the use of the digestate. Moreover, alternative treatment methods of the feedstock are not included in the study. The third paper assesses different solutions for producing biogas from food waste instead of incineration of the food waste [10], examining one case and four different scenarios. In addition, the study performed a LCA, including energy use, in combination with an economic assessment and includes a system expansion to replace mineral fertilizers with digestate. However, the system expansion does not include the produced biogas.
Several other studies analyse the performance of biogas production systems. For example, Berglund and Börjesson [11] analysed the energy balance of a biogas system for eight raw materials, including manure, energy crops and industrial organic waste. All energy input is converted to primary energy. A system expansion is not made to include the replacement of other products made available by the digestate and biogas produced from the raw materials. Tufvesson et al. [12] performed a study of biogas production from industrial organic by-products from an environmental and energy perspective. This study conducts a system expansion and considers an alternative use of the by-products such as animal feed. However, an economic analysis is not included in the study.
Using LCA, Ramírez-Arpide et al. [13] examined four scenarios for producing biogas from co-digestion of cactus and dairy cow manure. The study includes energy and environmental perspectives, but neither the economic perspective nor a system expansion is included. Münster and Lund [14] conducted an energy systems analysis of different treatment methods for organic by-products, including incineration and biogas production. However, the by-products analysed differ between the treatment methods. The study includes energy and economic issues as well as CO2 emissions, but not GWP or any other environmental analysis. Neri et al. [15] evaluated a combined composting and biogas plant that treats organic household waste, agro-industrial by-products and garden waste. In the evaluation, a system expansion is applied to assess the impact of the unused landfill disposal. The evaluation was carried out using LCA and focused on the environmental assessment.
According to Börjesson and Tufvesson [16], previous research has shown contradictory results regarding, e.g., greenhouse gas emissions and energy efficiency when studying biofuels, including biogas. These inconstancies are the result of differences in system boundaries, local conditions and design of the system studied. Biogas systems are large systems with many processes, making it complex to analyse the entire system. Hence, a systematic methodology for assessing the resource efficiency of these kinds of systems is needed.
To the best of our knowledge, no studies have compared how to use by-products while addressing the resource efficiency of the system, including economic, energy and environmental perspectives, while simultaneously performing a comprehensive system expansion. The proposed research design in this paper adds new knowledge to this field by both comparing different system designs and comparing different local settings to examine a large variety of potential scenarios where biogas production could be an option.

3. Research Design

This study develops a new research design for assessing resource efficiency of different treatment methods of organic by-products. A schematic picture of the different steps in the research design is found in Figure 1. Detailed information of the different steps of the research design can be found in the following sub-chapters.

3.1. Identification of Cases

To find a case of interest to study, different approaches can be applied. For example, a constituent may have a predefined case or interesting aspect to study. Irrespective of the approach, the selection of cases needs to be described in detail, and the case and subjects of the study need to be clearly delimited. For this method, treatment of organic by-products should be in focus; however, the scale of the case depends on the scope of the study. For example, the case could be composed of different treatment methods of the organic by-products or a specific treatment method could be studied.
To make a valid assessment, information needs to be gathered about the available by-products in the cases studied. In addition, information needs to be gathered about the current treatment method for the by-products, the amounts of by-products available and the composition of the by-products to determine the energy content, biogas potential and nutrient recycling potential. According to Johnson and Turner [17], there are six major methods for data collection: interviews, questionnaires, focus groups, tests, observations and secondary data (e.g., official documents and achieved research data).

3.2. Defining Scenarios

Both the current treatment and alternative methods of the by-products could be included in the study. The treatment of organic by-products is assumed to result in one or several end-products.
Scenarios are used to assess different settings in the cases studied. To perform a systems analysis, it is necessary to clearly define the scenarios. This includes defining both which processes and treatment methods are included in the different scenarios, as well as clearly defining what the differences are between the scenarios. The scenarios describe a part of the reality or future development that is in focus for the study. The business as usual (BAU) scenario describes the current settings, for example, that the organic by-products are used for animal feed production. Alternative scenarios could include that organic by-products are used for biogas production where the biogas is compressed to LBG or upgraded to vehicle fuel. An alternative scenario could also be the same settings as the BAU scenario but with a change in the transportation distances. The research design allows multiple scenarios in the assessment although only one scenario is possible as well. How the alternative scenarios are defined depends on the scope of the study. It is important that the differences between the scenarios are clearly stated, otherwise it will be difficult to interpret the results.
When constructing the business as usual scenario (Scenario BAU), the current treatment methods for the by-products are in focus. The treatment methods could be composting, animal fodder production, incineration or landfilling. Of course, there could also be other methods for treating the by-products in the studied systems, and these should also be included in the study.

3.3. Systems Development

For all scenarios and cases, the system and its boundaries must be defined. The systems are a simplification of the reality and are necessary to perform analyses. The different treatment methods for the organic by-products studied should be included, as well as the possible end-products from these treatment methods. In this research design, system expansions are also important. System expansion is practised to include the alternative production of the end-products. Figure 2 shows a systematic view of a system, including the alternative production methods for the end-products. Depending on the scenario studied, different alternative production methods will be active. If, for example, the organic by-products are used for biogas production, then all alternative production methods for the end-products on the left side of the picture are activated. In addition, depending on how the biogas is used, some of the alternative production methods on the right side may be active as well. For each scenario, it is important to clearly state which treatment methods and alternative treatment methods are active.
The level of demand for the end-products is assumed to be constant for all scenarios. The demand can be delimited in different ways. One way to delimit the demand of an end-product is to let the highest total amount of the end-product produced in any of the scenarios studied delimit the demand of that end-product in all scenarios. This means that if the treatment method in the scenario is unable to meet the total demand for the end-product, the rest of the demand should be met by the alternative production method for that end-product. Through this approach, the consequences of the system studied for the surrounding system are included in the assessment, which provides more comprehensive information for decision making.
The system boundaries applied should be clearly defined for transparency. Which processes are included and which are excluded in the analysis should be clearly outlined. Figure 2 shows the proposed system boundary for this research design. The system boundary includes the alternative production methods. The end-products are either produced by a treatment method or an alternative production method, depending on the scenario. If an alternative production method is inactive in a specific scenario, then the results for this alternative production method decrease the total results for the systems as these results are avoided. Hence, the emissions, energy use and costs connected to the alternative production method are saved.
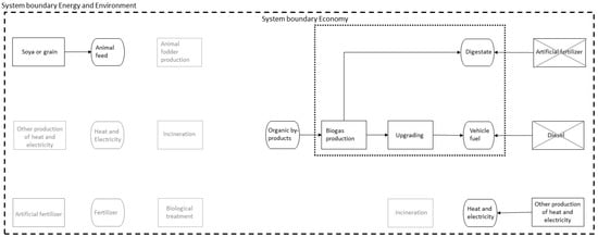
In Figure 3, an example of a system is shown. This example is retrieved from Lindkvist et al. [4] and shows the methods included in the analysis for a scenario where biogas is produced from the organic by-products and vehicle fuel is produced from the biogas. The methods in grey are not included in the analysis and the alternative methods in the boxes with a cross are inactive. The system boundaries are also included in the figure. The system boundary for the economic perspective include the biogas production, including upgrading of the biogas, but not the alternative production methods. For the energy and environmental perspective, the alternative production methods are included.
To be able to compare different systems it is important that the different products in the systems are presented in the same unit, in relation to the specific time period studied. The organic by-products, as well as the digestate and fertilizer, should be reported in amount of TS (e.g. tonne/year), and energy such as biogas, vehicle fuel, heat and electricity should be reported in energy units (e.g., MWh/year or GJ/year). Other products included in the system, such as animal feed, could be in tonne/year.

3.4. Evaluation Perspectives

The evaluation of the studied systems and scenarios are made from different perspectives to get as comprehensive results as possible. Since the aim of this research design is to assess resource efficiency, the evaluation perspectives used are economy, energy and environment [3]. The environmental perspective should include at least the following subcategories: global warming potential (GWP), acidification potential (AP), and eutrophication potential (EP). Other subcategories are also possible, such as ozone depletion potential (ODP) and photochemical ozone creation potential (POCP).
When applying the evaluation perspectives on the systems studied, it is important to control the system boundaries, and if necessary, redefine them. The system boundaries may differ, in different studies, depending on the perspective in focus. For example, for the economic perspective, the cost of transportation of the organic by-products to the treatment facilities may be included as well as the production of the end products, but not the alternative treatment methods. The system boundary for the energy and environmental perspectives should include the system expansions as well.

3.4.1. Economy

When considering a treatment method for organic by-products, profitability is, according to Rehl and Müller [18], the predominant criterion. The economic assessment can be done in different ways. One way could be to calculate the net profit for the whole system—i.e., the sum of revenues and costs for the system. There are of course other approaches, and the economic assessment could include more than one approach.
If the suggested approach of calculating the net profit of the system for the different scenarios is applied, alternative production methods are assumed to already exist as well as the treatment methods already used in the systems (i.e., investment costs for these are not included in the calculations). Production, operation and maintenance costs for the treatment methods should be included. Fuel costs and revenues from the end-products are also included in the economic evaluation. If a scenario includes a new treatment method for the organic by-products, then investment costs for this method should be included in the assessment of that scenario.

3.4.2. Energy

According to Ness et al. [7], energy analysis should include all energy flows in a system. The total energy balance for the system is calculated to get the net result of energy use for the whole system. The input and output of energy to all processes in the studied systems are included. To compare high-quality energy with low-quality energy, primary energy is used [19]. Hence, all energy flows in the systems studied should be converted to primary energy. This can be done by using primary energy factors (see Table 1 for examples). The specific energy use of a process is multiplied with the corresponding conversion factor to get the primary energy for that process. Primary energy factors as well as emissions connected to electricity production differ between different electricity mixes. For example, the primary energy factor for coal condensing power is 3 and the factor for wind power is 0.05. Hence, the results are affected by the choice of electricity in the systems. Consequently, the electricity systems used in the evaluation have to be defined and motivated. The primary energy concept does not take into account whether the energy is fossil or renewable; however, in this research design, the energy evaluation is combined with an environmental evaluation, which includes, among other things, emissions of greenhouse gases.

3.4.3. Environment

According to Cherubini and Strømman [5], the most common impact category when performing environmental assessments is GWP. Hence, other environmental impact categories are not included to the same extent in the studies included in their review. In this research design, the environmental performance of the systems should be divided, at least, into global warming potential (GWP), acidification potential (AP) and eutrophication potential (EP) to get a more comprehensive environmental assessment of the systems. All emissions in the systems are to be translated to CO2 equivalents, PO43− equivalents or SO2 equivalents using conversion factors presented in Table 2.
The total emissions for the systems studied are calculated using specific emission factors for the different processes included in the systems studied. The specific emissions for each process are converted to CO2-equivalents, PO43− equivalents or SO2 equivalents by multiplying the emission factors for each process with the conversion factors in Table 2.

3.5. Analysis of the Systems

The analysis is done in accordance with the previous steps of the research design. As the name of the step indicates, the analysis is made on the system, not on the cases. For each system of study, the defined scenarios are analysed from all of the evaluation perspectives. The results can be presented in different ways, depending on the scope of the study. If the scope is to evaluate which of the different systems are most resource efficient, then the results should be presented per ton of organic by-product treated in the different systems. However, if the scope is to evaluate which scenario is most resource efficient in the different systems, then the results could be presented as total or per ton treated organic by-products. Because the results should be presented as net results for the whole system studied, the whole system, not a single treatment method, contributes to the results.

4. Discussion

Biogas production results in two products—biogas and digestate. The biogas can replace fossil fuels in the energy system, and the beneficial effects of this switch are relatively easy to assess. However, the benefits of using the digestate as fertilizer on farmlands are hard to assess, and hence a methodology for grasping the resource efficiency of biogas production is necessary. According to Börjesson and Tufvesson [16], contradictory results regarding, e.g., energy efficiency and greenhouse gas emissions have been shown in previous research. With a systematic research design for assessing the resource efficiency of biogas systems, as proposed in this paper, these inconsistencies can be avoided.
The Scopus search performed indicates that there is a gap within scientific papers, concerning biogas production, energy, economy and environment together with resource efficiency. Of the scientific papers found when combining energy, environment and economy with biogas production and resource efficiency on Scopus, only three in fact addressed biogas production and resource efficiency. Of these three papers, only one [9] included reduction of greenhouse gases when biogas replaces fossil fuels. Emissions connected to the production of biogas, or replacement of artificial fertilizer by the digestate, are not included in that study, and neither are the economic or energy perspective. The other two papers included the energy and environmental perspective, and one [10] also includes the economic perspective, but not a system expansion. The other one [8] includes a system expansion but not the economic perspective. For the other scientific papers presented in the section Previous research above, four include the energy perspective (all but one [15]) and three include an environmental perspective (only Berglund and Börjesson [11] includes the energy perspective), and one [14] includes CO2-emissions only. Münster and Lund [14] are the only ones to include the economy perspective in their study, and Tufvesson et al. [12] and Neri et al. [15] performed a system expansion in their studies. As can be seen, there is a lack of consistency in what to include when studying biogas systems.
This paper proposes a new research design for assessing resource efficiency of biogas production. The design is created around biogas production, but the design may be applicable for other renewable fuels as well, with some alterations to the design. Biogas production can be used as the business as usual scenario, and the other scenarios could be, for example, different use of the biogas, different transportation distances to and from the biogas plant and different amount or composition of by-products treated. Biogas production can also be an alternative scenario to the business as usual scenario. This all depends of the scope of the study.
Identification of cases may be done in many different ways. It is important to clearly define the case of study and to delimit it, to be able to do the analysis. The proposed research design enables studies of one case, or multiple cases, all depending on the scope. As mentioned above, the definition of scenarios can differ in many ways. Production of biogas from organic by-products should be in focus in one of the scenarios, since the research design is made for this, but the other scenarios could be for example incineration of the organic by-products or just a different use of the produced biogas, i.e., biogas for heat and electricity in one scenario and biogas for vehicle fuel in another. However, it is important to clearly describe the different scenarios used and to highlight the differences between the scenarios.
The development of the system is included in the research design to enable the analysis. Analysing the real case is difficult and often complex and using a system to simplify the reality facilitates this and allows us to focus on the processes of interest. However, the analysis is of course more accurate if the developed system mimics the reality as much as possible. In the development of the system steps in the research design, defining system boundaries is included. To include as many processes as possible, and to get an accurate system, the system boundaries should be wide. If the boundaries are narrow, the analysis will, as a consequence, also be narrow. In this research design, system expansion is included, instead of allocations of the results, and hence, the effects of the different scenarios on the surrounding systems are included in the analysis as well, giving more comprehensive results.
Including three different evaluation perspectives in the research design also results in a comprehensive analysis of the different scenarios. As has been shown above, there are several studies on biogas production systems. However, none have included all three different evaluation perspectives, economy, energy and environment, together with system expansion. Including all three gives an opportunity to assess the resource efficiency of the different scenarios. The inclusion of three different environmental perspectives, global warming potential, acidification potential and eutrophication potential, also improves the research design. As mentioned, there are several other environmental perspectives that could have been included in the research design as well, however, it is important to consider more than one environmental perspective to get more robust results concerning the environmental aspect. It is possible to exchange some of the environmental perspectives for others, all depending on the scope of the study and also local interest at the location of the cases. There are many different methods for performing an economic evaluation. In this paper one way is described: calculation of net profit of the system for the different scenarios. This approach requires knowledge of the cost of the different treatment methods included, as well as fuel prices and revenues from end-products and similar. For the research design it is not important that this specific approach is used, but some economic evaluation has to be included in the analysis to be able to assess the resource efficiency of the system studied. The same applies for the energy perspective. However, to be able to compare high-quality energy, such as electricity, with low-quality energy, such as heat, conversion to primary energy is recommended. The primary energy factors include the energy needed for extraction of the fuel, if any, thus enabling comparison of different kinds of energy as well as energy of different quality.
An application of the research design can be found in Lindkvist et al. [4]. In this study, the research design was applied to five different cases of food industries that do not send their organic by-products for biogas production. The aim of the study was to assess whether biogas production is a resource efficient alternative to the business as usual scenario. The results show that for all environmental perspectives, biogas is a better alternative than business as usual. For the economic perspective, biogas is a better alternative in four out of five cases, and for the energy perspective, it depends on the origin of the electricity used in the studied systems. If the electricity originates from coal condensing power, biogas is a better alternative than business as usual in all cases, but if the electricity originates from wind power, business as usual is better in three out of five cases.

5. Conclusions

In this paper, a research design is described that involves the following parts: identification of cases, defining scenarios, system development, evaluation perspectives and systems analysis. The research design aims to assess the resource efficiency of biogas production of organic by-products compared to other treatment methods. Earlier studies and approaches have not included all aspects of resource efficiency, i.e., energy, environment and economy. The proposed research design includes all of these aspects, and the results are comprehensive and provide the possibility of assessing the resource efficiency of biogas production from organic by-products. The application of the research design is found in Lindkvist et al. [4], where five different cases are studied. The aim of that paper is to assess whether biogas production is a resource efficient alternative for treating food industry by-products in comparison with other alternatives, such as incineration, animal feed production or composing of the by-products.

Author Contributions

The research design for assessing resource efficiency was developed cooperatively by E.L., M.K. and J.I. The paper was written by E.L. and commented on by M.K. and J.I.

Funding

This research received no external funding.

Acknowledgments

This work was carried out within the Biogas Research Center (BRC). The BRC is funded by the Swedish Energy Agency, Linköping University and participating organizations.

Conflicts of Interest

The authors declare no conflict of interest.

References

  1. European Commission. Europe 2020: A Strategy for Smart, Sustainable and Inclusive Growth: Communication from the Commission; European Commission: Brussels, Belgium, 2010. [Google Scholar]
  2. European Commission. A Policy Framework for Climate and Energy in the Period from 2020 to 2030; European Commission: Brussels, Belgium, 2014. [Google Scholar]
  3. Ersson, C. Conditions for Resource-Efficient Production of Biofuels for Transport in Sweden; Linköping University Electronic Press: Linköping, Sweden, 2014. [Google Scholar]
  4. Lindkvist, E.; Karlsson, M.; Ivner, J. System analysis of biogas production—Part II application in food industry systems. Energies 2019, 12, 412. [Google Scholar] [CrossRef]
  5. Cherubini, F.; Strømman, A.H. Life cycle assessment of bioenergy systems: State of the art and future challenges. Bioresour. Technol. 2011, 102, 437–451. [Google Scholar] [CrossRef] [PubMed]
  6. Zah, R.; Böni, H.; Gauch, M.; Hischier, R.; Lehmann, M. Life Cycle Assessment of Energy Products: Environmental Assessment of Biofuels; EMPA: Bern, Switzerland, 2007. [Google Scholar]
  7. Ness, B.; Urbel-Piirsalu, E.; Anderberg, S.; Olsson, L. Categorising tools for sustainability assessment. Ecol. Econ. 2007, 60, 498–508. [Google Scholar] [CrossRef]
  8. Seghetta, M.; Romeo, D.; D’este, M.; Alvarado-Morales, M.; Angelidaki, I.; Bastianoni, S.; Thomsen, M. Seaweed as innovative feedstock for energy and feed–evaluating the impacts through a life cycle assessment. J. Clean. Prod. 2017, 150, 1–15. [Google Scholar] [CrossRef]
  9. Curry, R.; Pérez-Camacho, M.N.; Brennan, R.; Gilkinson, S.; Cromie, T.; Foster, P.; Smyth, B.; Orozco, A.; Groom, E.; Murray, S. Quantification of Anaerobic Digestion Feedstocks for a Regional Bioeconomy. Available online: https://www.icevirtuallibrary.com/doi/10.1680/jwarm.17.00014 (accessed on 28 December 2018).
  10. Thomsen, M.; Romeo, D.; Caro, D.; Seghetta, M.; Cong, R.-G. Environmental-economic analysis of integrated organic waste and wastewater management systems: A case study from aarhus city (Denmark). Sustainability 2018, 10, 3742. [Google Scholar] [CrossRef]
  11. Berglund, M.; Börjesson, P. Assessment of energy performance in the life-cycle of biogas production. Biomass Bioenergy 2006, 30, 254–266. [Google Scholar] [CrossRef]
  12. Tufvesson, L.M.; Lantz, M.; Börjesson, P. Environmental performance of biogas produced from industrial residues including competition with animal feed–life-cycle calculations according to different methodologies and standards. J. Clean. Prod. 2013, 53, 214–223. [Google Scholar] [CrossRef]
  13. Ramírez-Arpide, F.R.; Demirer, G.N.; Gallegos-Vázquez, C.; Hernández-Eugenio, G.; Santoyo-Cortés, V.H.; Espinosa-Solares, T. Life cycle assessment of biogas production through anaerobic co-digestion of nopal cladodes and dairy cow manure. J. Clean. Prod. 2018, 172, 2313–2322. [Google Scholar] [CrossRef]
  14. Münster, M.; Lund, H. Comparing waste-to-energy technologies by applying energy system analysis. Waste Manag. 2010, 30, 1251–1263. [Google Scholar] [CrossRef] [PubMed]
  15. Neri, E.; Passarini, F.; Cespi, D.; Zoffoli, F.; Vassura, I. Sustainability of a bio-waste treatment plant: Impact evolution resulting from technological improvements. J. Clean. Prod. 2018, 171, 1006–1019. [Google Scholar] [CrossRef]
  16. Börjesson, P.; Tufvesson, L.M. Agricultural crop-based biofuels–resource efficiency and environmental performance including direct land use changes. J. Clean. Prod. 2011, 19, 108–120. [Google Scholar] [CrossRef]
  17. Johnson, B.; Turner, L.A. Data Collection Strategies in Mixed Methods Research. Available online: https://books.google.com.sg/books?hl=zh-CN&lr=&id=F8BFOM8DCKoC&oi=fnd&pg=PA297&dq=Data+collection+strategies+in+mixed+methods+research&ots=gVfNuDqvId&sig=pVX9fYSMwTMG4AulSM4MoRwnnrM#v=onepage&q=Data%20collection%20strategies%20in%20mixed%20methods%20research&f=false (accessed on 28 December 2018).
  18. Rehl, T.; Müller, J. Life cycle assessment of biogas digestate processing technologies. Resour. Conserv. Recycl. 2011, 56, 92–104. [Google Scholar] [CrossRef]
  19. Lantz, M.; Ekman, A.; Börjesson, P. Optimized Production of Vehicle Gas—An Environmental and Energy System Analyses of Söderåsens Biogas Plant [In Swedish]; 9188360954; Lund University: Lund, Sweden, 2009. [Google Scholar]
  20. Persson, T. Carbon Dioxide Rating of Energy Use—What Can You Do for the Climate [In Swedish]; Swedish Energy Agency: Eskilstuna, Sweden, 2008. [Google Scholar]
  21. Gode, J.; Martinsson, F.; Hagberg, L.; Öman, A.; Höglund, J.; Palm, D. Estimated Emission Factors for Fuels, Electricity, Heat and Transport in Sweden [In Swedish]; Värmeforsk: Stockholm, Sweden, 2011. [Google Scholar]
  22. Öman, A.; Hallberg, L.; Rydberg, T. Lci for Petroleum Products Used in Sweden [In Swedish]; Swedish Envrironmental Institute: Stockholm, Sweden, 2011. [Google Scholar]
  23. Solomon, S.; Qin, D.; Manning, M.; Chen, Z.; Marquis, M.; Averyt, K.; Tignor, M.; Miller, H. Contribution of Working Group I to the Fourth Assessment Report of the Intergovernmental Panel on Climate Change, 2007; Cambridge University Press: Cambridge, UK, 2007. [Google Scholar]
  24. Guinée, J.B. Handbook on life cycle assessment operational guide to the iso standards. Int. J. Life Cycle Assess. 2002, 7, 311–313. [Google Scholar] [CrossRef]
Figure 1. A schematic picture of the developed research design.
Figure 1. A schematic picture of the developed research design.
Energies 12 00926 g001
Figure 2. The system studied including the system expansions (the alternative productions methods). The dotted line shows the system boundary.
Figure 2. The system studied including the system expansions (the alternative productions methods). The dotted line shows the system boundary.
Energies 12 00926 g002
Figure 3. An example of a system studied including the system expansion [4]. Methods in grey are not included in the analysis. These methods are included in some of the other scenarios in Lindkvist et al. [4]. Alternative production methods with a cross are inactive. The dotted line shows the system boundaries.
Figure 3. An example of a system studied including the system expansion [4]. Methods in grey are not included in the analysis. These methods are included in some of the other scenarios in Lindkvist et al. [4]. Alternative production methods with a cross are inactive. The dotted line shows the system boundaries.
Energies 12 00926 g003
Table 1. Examples of conversion factors for primary energy.
Table 1. Examples of conversion factors for primary energy.
TypePrimary Energy Factor [-]References
Coal condensing power3.0[20]
Wind power0.05[21]
Biomass (wood chips)1.06[21]
Diesel1.09[22]
Biogas (industrial waste)0.28[21]
Table 2. Conversion factor for CO2 equivalents (GWP—global warming potential) [23], SO2 equivalents (AP—acidification potential), and PO43- equivalents (EP—eutrophication potential) [24].
Table 2. Conversion factor for CO2 equivalents (GWP—global warming potential) [23], SO2 equivalents (AP—acidification potential), and PO43- equivalents (EP—eutrophication potential) [24].
CompoundGWP [g CO2-eq./g]AP [g SO2-eq./g]EP [g PO43−-eq./g]
CO2100
CH42500
N2O29800
PO 4 3 001
NO 3 000.1
NH301.880.35
NOx00.70.13
SO2010

Share and Cite

MDPI and ACS Style

Lindkvist, E.; Karlsson, M.; Ivner, J. Systems Analysis of Biogas Production—Part I Research Design. Energies 2019, 12, 926. https://doi.org/10.3390/en12050926

AMA Style

Lindkvist E, Karlsson M, Ivner J. Systems Analysis of Biogas Production—Part I Research Design. Energies. 2019; 12(5):926. https://doi.org/10.3390/en12050926

Chicago/Turabian Style

Lindkvist, Emma, Magnus Karlsson, and Jenny Ivner. 2019. "Systems Analysis of Biogas Production—Part I Research Design" Energies 12, no. 5: 926. https://doi.org/10.3390/en12050926

APA Style

Lindkvist, E., Karlsson, M., & Ivner, J. (2019). Systems Analysis of Biogas Production—Part I Research Design. Energies, 12(5), 926. https://doi.org/10.3390/en12050926

Note that from the first issue of 2016, this journal uses article numbers instead of page numbers. See further details here.

Article Metrics

Back to TopTop