Experimental Study on Operation Regulation of a Coupled High–Low Energy Flue Gas Waste Heat Recovery System Based on Exhaust Gas Temperature Control
Abstract
:1. Introduction
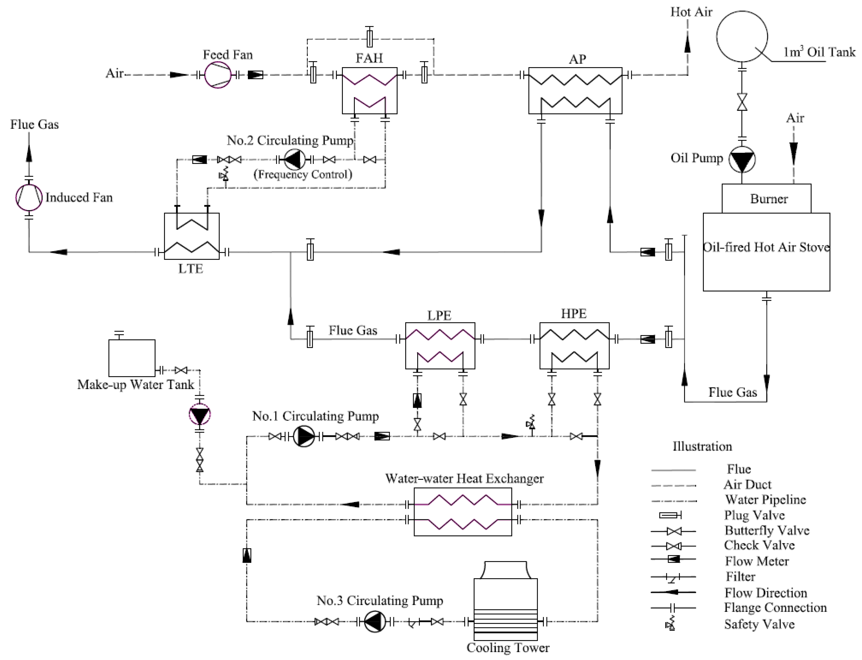
2. Coupled High–Low Energy Flue Gas Waste Heat Recovery System
2.1. Description of CWHRS
2.2. Analysis of Factors Affecting EGT and the Wall Temperature of Heat Exchange Tubes in the CWHRS
2.2.1. Effect of Flue Gas or Liquid Flow on EGT
2.2.2. Effect of Inlet Liquid Temperature on Wall Temperature of Heat Exchange Tubes
3. Improved LTE–FAH System
4. Dynamic Model of Heat Exchanger
5. Experiments
5.1. Experimental Setup
5.2. Data Acquisition
5.3. Unit Efficiency and Heat Efficiency of the Experiment Unit
6. Results and Discussion
6.1. Adjustment as Flue Gas Flow Changed
6.2. Adjustment as Flue Gas Temperature Changed
6.3. Adjustment as Ambient Air Temperature Changed
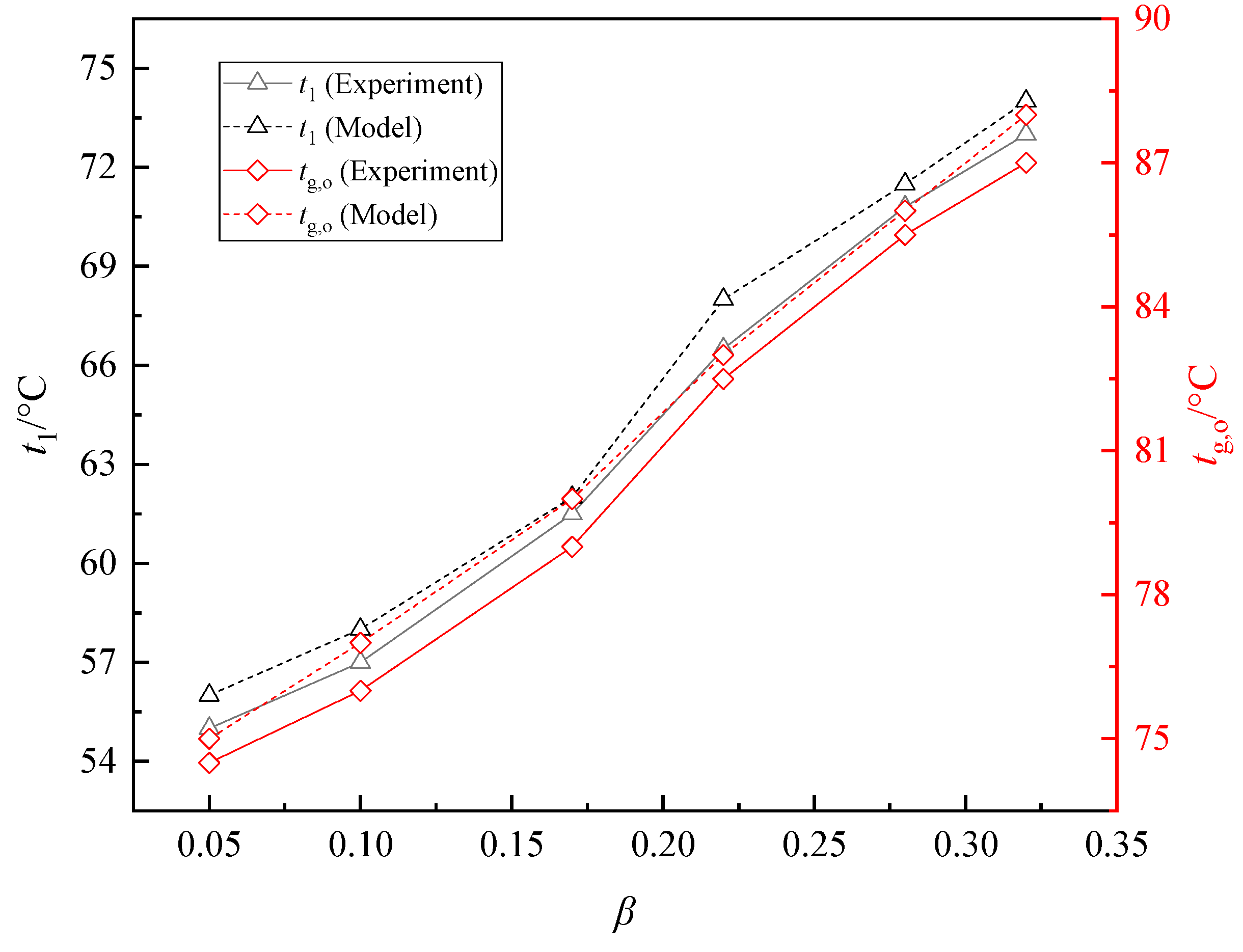
6.4. Adjustment of the Improved LTE–FAH System
- (1).
- tg,o > tg, t1 > tw;
- (2).
- tg,o > tg, t1 < tw;
- (3).
- tg,o < tg, t1 > tw;
- (4).
- tg,o < tg, t1 < tw.
7. Conclusions
- (1)
- As the total flue gas flow varied from 50% to 100% of the maximum flow, the bypass flue gas flow percentage increased from 7.20% to 18.8%, or the circulating water flow percentage of the AE increased from 42.5% to 87.5% to maintain the EGT at about 85 °C, and the recovered heat and waste heat recovery efficiency increased.
- (2)
- As the flue gas temperature increased from 320 °C to 400 °C, the bypass flue gas flow percentage increased from 9.3% to 17.0%, or the circulating water flow percentage of the AE increases from 76.50% to 88.75% to maintain the EGT at about 85 °C, and the recovered heat and waste heat recovery efficiency increased.
- (3)
- As the ambient air temperature rose from –5.1 °C to 28.4 °C, the bypass flue gas flow percentage increased from 12.7% to 16.0%, or the circulating water flow percentage of the AE increased from 70.00% to 88.75% to maintain the EGT at about 85 °C, and the recovered heat and waste heat recovery efficiency decreased.
- (4)
- In LTE–FAH system, as β rose from 0.05 to 0.32, tg,o increased from 55.5 °C to 73.4 °C, and t1 increased from 74.5 °C to 87.1 °C; as the water flow percentage of the circulating loop increased from 52.72% to 91.81%, tg,o decreased from 86.9 °C to 71.2 °C, and t1 decreased from 72.9 °C to 50.5 °C.
- (5)
- When the EGT or/and the inlet liquid medium temperature of LTE deviates from designed value, the EGT and the inlet liquid medium temperature of LTE–FAH system can be adjusted to the required value by regulating CPV, the frequency of CFP, the bypass plug valve and the water valve of AE.
- (6)
- The adjustment strategies obtained by the experiments can provide references for the operation of the CWHRSs in power stations.
Author Contributions
Funding
Conflicts of Interest
References
- Luo, C.; Luo, K.; Wang, Y.; Ma, Z.; Gong, Y. The Effect Analysis of Thermal Efficiency and Optimal Design for Boiler System. Energy Procedia 2017, 105, 3045–3050. [Google Scholar] [CrossRef]
- Li, Y.; Yan, M.; Zhang, L.; Chen, G.; Cui, L.; Song, Z.; Chang, J.; Ma, C. A Method of flash evaporation and condensation–heat pump for deep cooling of coal–fired power plant flue gas: Latent heat and water recovery. Appl. Energy 2016, 172, 107–117. [Google Scholar] [CrossRef]
- Steven, L.; Henk, H.; Martijn van den, B.; Bruno, V.; Michel, D. Review of organic Rankine cycle (ORC) architectures for waste heat recovery. Renew. Sustain. Energy Rev. 2015, 47, 448–461. [Google Scholar] [CrossRef]
- Wei, M.; Yuan, W.; Song, Z.; Fu, L.; Zhang, S. Simulation of a heat pump system for total heat recovery from flue gas. Appl. Therm. Eng. 2015, 86, 326–332. [Google Scholar] [CrossRef]
- Li, F.; Duanmu, L.; Fu, L.; Zhao, X. Research and application of flue gas waste heat recovery in cogeneration based on absorption heat–exchange. Procedia Eng. 2016, 146, 594–603. [Google Scholar] [CrossRef]
- Liu, M.; Yan, J.; Chong, D.; Liu, J.; Wang, J. Thermodynamic analysis of pre–drying methods for pre–dried lignite–fired power plant. Energy 2013, 49, 107–118. [Google Scholar] [CrossRef]
- Xu, C.; Xu, G.; Zhao, S.; Dong, W.; Zhou, L.; Yang, Y. A theoretical investigation of energy efficiency improvement by coal pre–drying in coal fired power plants. Energy Convers. Manag. 2016, 122, 580–588. [Google Scholar] [CrossRef]
- Han, X.; Liu, M.; Zhai, M.; Chong, D.; Yan, J.; Xiao, F. Investigation on the off–design performances of flue gas pre–dried lignite–fired power system integrated with waste heat recovery at variable external working conditions. Energy 2015, 90, 1743–1758. [Google Scholar] [CrossRef]
- Cohen, J.; Janovich, I.; Muginstein, A. Utilization of waste heat from a flue gases up–stream gas scrubbing system. Desalination 2001, 139, 1–6. [Google Scholar] [CrossRef]
- Wang, C.; He, B.; Sun, S.; Wu, Y.; Yan, N.; Yan, L.; Pei, X. Application of a low pressure economizer for waste heat recovery from the exhaust flue gas in a 600 MW power plant. Energy 2012, 48, 196–202. [Google Scholar] [CrossRef]
- Wang, C.; He, B.; Yan, L.; Pei, X.; Chen, S. Thermodynamic analysis of a low–pressure economizer based waste heat recovery system for a coal–fired power plant. Energy 2014, 65, 80–90. [Google Scholar] [CrossRef]
- Lu, W.; Sun, F.; Shi, Y.; Gao, M.; Zhao, Y.; Huang, X. Economic Analysis and Thermodynamic System Optimization of Front–located Air Preheater With Liquid Mediator. Proc. CSEE 2011, 31, 6–10. (In Chinese) [Google Scholar] [CrossRef]
- Xu, G.; Huang, S.; Yang, Y.; Wu, Y.; Zhang, K.; Xu, C. Techno–economic analysis and optimization of the heat recovery of utility boiler flue gas. Appl. Energy 2013, 112, 907–917. [Google Scholar] [CrossRef]
- Yang, M.; Liu, C. The calculation of fluorine plastic economizer in economy by using the equivalent heat drop. Energy 2017, 135, 674–684. [Google Scholar] [CrossRef]
- Stevanovic, V.D.; Wala, T.; Muszynski, S.; Muszynski, S.; Milic, M.; Jovanovic, M. Efficiency and power upgrade by an additional high pressure economizer installation at an aged 620MWe lignite–fired power plant. Energy 2014, 66, 907–918. [Google Scholar] [CrossRef]
- Xu, G.; Xu, C.; Yang, Y.; Fang, Y.; Li, Y.; Song, X. A novel flue gas waste heat recovery system for coal–fired ultra–supercritical power plants. Appl. Therm. Eng. 2014, 67, 240–249. [Google Scholar] [CrossRef]
- Liu, J.; Sun, F.; Ma, L.; Wei, W. Coupled high–low energy level flue gas heat recovery system and its application in 1000 MW ultra–supercritical double reheat coal–fired unit. In Proceedings of the ASME 2017 Power Conference Joint with ICOPE–17, Charlotte, NC, USA, 26–30 June 2017. [Google Scholar]
- Han, Y.; Xu, G.; Zheng, Q.; Xu, C.; Hu, Y.; Yang, Y.; Lei, J. New heat integration system with bypass flue based on the rational utilization of low–rade extraction steam in a coal–fired power plant. Appl. Therm. Eng. 2017, 113, 460–471. [Google Scholar] [CrossRef]
- Yan, M.; Zhang, L.; Shi, Y.; Zhang, L.; Li, Y.; Ma, C. A novel boiler cold–end optimisation system based on bypass flue in coal–fired power plants: Heat recovery from wet flue gas. Energy 2018, 152, 84–94. [Google Scholar] [CrossRef]
- Fan, C.; Pei, D.; Wei, H. A novel cascade energy utilization to improve efficiency of double reheat cycle. Energy Convers. Manag. 2018, 171, 1388–1396. [Google Scholar] [CrossRef]
- Wang, F.; He, Y.; Tang, S.; Tong, Z. Parameter study on the fouling characteristics of the H–type finned tube heat exchangers. Int. J. Heat Mass Transf. 2017, 112, 367–378. [Google Scholar] [CrossRef]
- Wang, H.; Yang, P.; Wu, R.; He, Y. Parametric study and optimization of H–type finned tube heat exchangers using Taguchi method. Appl. Therm. Eng. 2016, 103, 128–138. [Google Scholar] [CrossRef]
- Li, X.; Zhu, D.; Sun, J.; Mo, X.; Yin, Y. Air side heat transfer and pressure drop of H type fin and tube bundles with in line layouts. Exp. Therm. Fluid Sci. 2018, 96, 146–153. [Google Scholar] [CrossRef]
- Zhao, L.; Wang, R.; Gu, X.; Yang, Z. Parametric study on rectangular finned elliptical tube heat exchangers with the increase of number of rows. Int. J. Heat Mass Transf. 2018, 126, 871–893. [Google Scholar] [CrossRef]
- Zhao, L.; Gu, X.; Gao, L.; Yang, Z. Numerical study on airside thermal–hydraulic performance of rectangular finned elliptical tube heat exchanger with large row number in turbulent flow regime. Int. J. Heat Mass Transf. 2017, 114, 1314–1330. [Google Scholar] [CrossRef]
- Chen, H.; Pan, P.; Wang, Y.; Zhao, Q. Field study on the corrosion and ash deposition of low–temperature heating surface in a large–scale coal–fired power plant. Fuel 2017, 208, 149–159. [Google Scholar] [CrossRef]
- Müller, P. Contribution to the problem of the action of sulfuric acid on the dew point temperature of flue gases. Chem. Eng. Technol. 1959, 31, 345–350. [Google Scholar]
- Verhoff, F.H.; Banchero, J.T. Predicting dew points of flue gases. Chem. Eng. Prog. 1974, 70, 171–172. [Google Scholar]
- Okkes, A.G.; Badger, B.V. Get acid dew point of flue gas. Hydrocarb. Process 1987, 7, 53–55. [Google Scholar]
- Halstead, W.D.; Talbot, J.R.W. Sulphuric acid dew point in power station flue gases. J. Inst. Energy 1980, 53, 142–145. [Google Scholar]
- Cin, K.; Fan, J.; Chi, Z.; Shen, L. Fouling, Slagging, Abrasion and Corrosion Prevention Principles and Calculation of Boilers and Heat Exchangers; Science Press: Beijing, China, 1994; pp. 377–389. ISBN 978-7-03-004129. (In Chinese) [Google Scholar]
- Li, Z.; Sun, F.; Shi, Y.; Li, F.; Ma, L. Experimental Study and Mechanism Analysis on Low Temperature Corrosion of Coal Fired Boiler Heating Surface. Appl. Therm. Eng. 2016, 80, 355–361. [Google Scholar] [CrossRef]
- Wei, W.; Sun, F.; Shi, Y.; Ma, L. Theoretical prediction of acid dew point and safe operating temperature of heat exchangers for coal–fired power plants. Appl. Therm. Eng. 2017, 123, 782–790. [Google Scholar] [CrossRef]
- Xiao, P.; Zhang, Y.; Wang, Y.; Wang, J. Analysis of an improved economizer system for active control of the coal–fired boiler flue gas temperature. Energy 2019, 170, 185–198. [Google Scholar] [CrossRef]
- Liu, Z.; Karimi, I.A. New operating strategy for a combined cycle gas turbine power plant. Energy Convers. Manag. 2018, 171, 1675–1684. [Google Scholar] [CrossRef]
- Song, J.; Li, Y.; Xu, Q.; Han, Y.; Xu, G. Analysis and optimization of the low temperature economizer under off–design operating conditions. Power Syst. Eng. 2015, 31, 17–20. (In Chinese) [Google Scholar]
- Song, J.; Li, Y.; Li, F.; Han, Y.; Xu, G. Energy–saving effect variable condition analysis of depth waste heat utilization system under off–design condition in utility boiler. Boiler Technol. 2015, 46, 6–12. (In Chinese) [Google Scholar]
- Zhao, Z.; Feng, W.; Zhang, L.; Yu, J.; Hu, X.; Yin, G. Theoretical Analysis and Engineering Practice of Heat Recovery from Exhaust Gas of Power Boilers. J. Power Eng. 2009, 29, 994–997. (In Chinese) [Google Scholar]
- Alobaid, F.; Mertens, N.; Starkloff, R.; Lanz, T.; Heinze, C.; Epple, B. Progress in dynamic simulation of thermal power plants. Prog. Energy Combust. Sci. 2016, 59, 79–162. [Google Scholar] [CrossRef]
- Chen, C.; Zhou, Z.; Bollas, G.M. Dynamic modeling, simulation and optimization of a subcritical steam power plant. Part I: Plant model and regulatory control. Energy Convers. Manag. 2017, 145, 324–334. [Google Scholar] [CrossRef]
- Wang, C.; Liu, M.; Zhao, Y.; Qiao, Y.; Chong, D.; Yan, J. Dynamic modeling and operation optimization for the cold end system of thermal power plants during transient processes. Energy 2018, 145, 734–746. [Google Scholar] [CrossRef]
- Li, B.; Dang, Z. Design and dynamic analysis of low temperature economizer. Therm. Power Gener. 2014, 43, 25–29. (In Chinese) [Google Scholar]





















| Item | Unit | Designed Value |
|---|---|---|
| Power of hot air stove | 104 kcal/h | 40 |
| Outlet temperature of hot air stove | °C | 400 |
| Outlet air temperature of AP | °C | 350 |
| Inlet flue gas temperature of LTE | °C | 115 |
| Inlet air temperature of FAH Outlet air temperature of FAH | °C °C | 25 55 |
| Outlet flue gas temperature of LTE Range of No.1 circulating pump flow Range of No.3 circulating pump flow | °C m3/h m3/h | 85 3.2–8.0 4.0–11.0 |
| Sensor | Manufacturer | Model | Accuracy |
|---|---|---|---|
| Mineral insulated resistance thermometer | Hong De Control Technology (Shanghai) Co., Ltd., Shanghai, China | HD–WZPK–238 | 0.1 °C |
| Gas flow meter | Xi’an Zhongwang Measurement and Control Instrument Co., Ltd., Xi’an, China | FCY–110D–AMYG | ±1% |
| Electromagnetic flow meter | Hebei Feigerise Automation Technology Co., Ltd., Langfang, China | PMFG–S–32–FAPAC0116EIASAR | 0.5 |
| Pressure Transmitter | Hong De Control Technology (Shanghai) Co., Ltd., Shanghai, China | HD3051GP3S22M3B3C1 | 0.1 |
© 2019 by the authors. Licensee MDPI, Basel, Switzerland. This article is an open access article distributed under the terms and conditions of the Creative Commons Attribution (CC BY) license (http://creativecommons.org/licenses/by/4.0/).
Share and Cite
Liu, J.; Sun, F. Experimental Study on Operation Regulation of a Coupled High–Low Energy Flue Gas Waste Heat Recovery System Based on Exhaust Gas Temperature Control. Energies 2019, 12, 706. https://doi.org/10.3390/en12040706
Liu J, Sun F. Experimental Study on Operation Regulation of a Coupled High–Low Energy Flue Gas Waste Heat Recovery System Based on Exhaust Gas Temperature Control. Energies. 2019; 12(4):706. https://doi.org/10.3390/en12040706
Chicago/Turabian StyleLiu, Jiayou, and Fengzhong Sun. 2019. "Experimental Study on Operation Regulation of a Coupled High–Low Energy Flue Gas Waste Heat Recovery System Based on Exhaust Gas Temperature Control" Energies 12, no. 4: 706. https://doi.org/10.3390/en12040706
APA StyleLiu, J., & Sun, F. (2019). Experimental Study on Operation Regulation of a Coupled High–Low Energy Flue Gas Waste Heat Recovery System Based on Exhaust Gas Temperature Control. Energies, 12(4), 706. https://doi.org/10.3390/en12040706
