A Case Study on Distributed Energy Resources and Energy-Storage Systems in a Virtual Power Plant Concept: Economic Aspects
Abstract
:1. Introduction
2. Literature Review
2.1. RES, Microgrid, and, VPP Economic Analysis
2.2. Financial Feasibility
3. Problem Statement
3.1. VPP Participants
3.2. VPP Business Models
3.3. Local Conditions in Poland
4. Investigation of DER and ESS Impact on VPP Efficiency, a Case Study
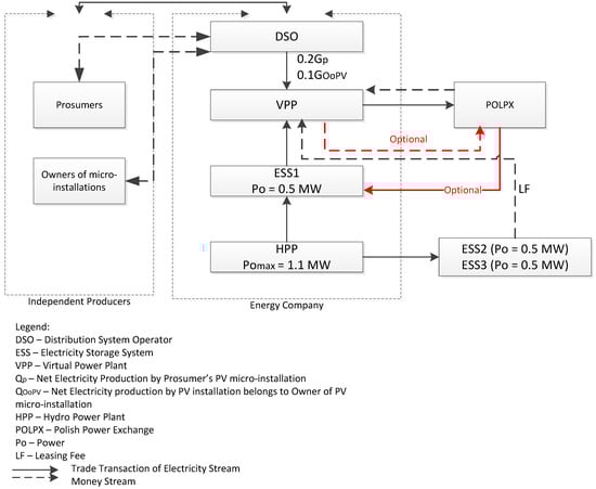
4.1. Assumption of VPP Assets and Its Relation with Electricity-Market Cooperators (Partners)
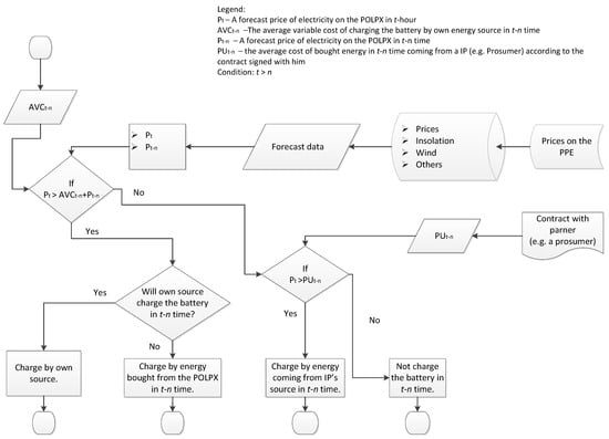
4.2. VPP Decision Model
- Pmaxj is the maximum price on POLPX during j day;
- Pminj is the minimum price on POLPX during j day;
- QESSt is the energy amount coming from the ESS that is sold on t hour in j day when market price is the highest;
- QESSt –n is theenergy amount charging the battery storage on t-n hour in j day when market price is the lowest;
- t is the hour in a day j;
- j is the day in a year;
- m is thenumber of days in a year.
- IEx is the investment expenditure;
- FEU is the grant from EU fund;
- CFi is the cash flow in i year;
- r is the discount rate;
- TRHPP is the total revenue coming from energy sold in real time that was produced in the HPP and not used for charging ESS;
- TRESS is the total revenue coming from energy sold from ESS;
- TRIP is the total revenue coming from IP micro-installations;
- TRP is the total revenue coming from prosumers micro-installations
- TCHPP is the total VPP cost (taxes, operational costs);
- TCVPP is the total VPP cost (IT administrator wages, ICT services, database, and amortization);
- TCESS is the total ESS cost (leasing cost of ESS1 and ESS2);
- AVPP is the VPP amortization calculated only for non-cofunded volume of investment expenditure;
- TCPOLPX is the cost of buying energy from POLPX to charge ESS3 (only in scenario 10 (S10)).
- Pij is the average price on POLPX in days and j hours;
- QPVi,j is the net production from micro-installation belonging to IP (Formula 4) or prosumer (Formula 5);
- NIP is the number of IPs;
- NP is the number of prosumers;
- w is the type of day (work or free day);
- h is the type of hour in i day (peak or nonpeak hours).
4.3. Assumptions, Conditions, and Scenarios
- energy production in the HPP, which is a result of water level, which, in turn, depends on average rainfall in a year;
- market price on POLPX.
- S1, S2, and S3 have net energy production equaling average arithmetic production for the analyzed historical period;
- S4, S5, and S6 have energy production equaling average arithmetic production plus standard deviation for the analyzed historical period;
- S7, S8, and S9 have energy production equaling average arithmetic production minus standard deviation for the analyzed historical period; and
- S10 have energy production equaling average arithmetic production minus standard deviation for the analyzed historical period without the possibilities of charging ESS3 in the HPP.
4.4. NPV Calculation Results for Particular Scenarios
4.5. Break-Even Point
4.6. Sensitity Analysis
5. Discussion
- What happens if the forecast period is longer?
- What happens if more IPs are joined to grids in the first year of the forecast, e.g., 1000 prosumers in each year?
- What is the NPV if the number of micro-installation owners with a PV net power of 100 kWp is 1.000 in each year?
- What is the NPV if the available ESS increased its maximum power capacity from 0.5 to 1 MW, it belonged to the energy company, and was cofunded?
6. Conclusions
Author Contributions
Funding
Acknowledgments
Conflicts of Interest
Abbreviations
| BEP | break-even point |
| BM | business model |
| DER, DG | distributed energy resources, distributed generation |
| DSO | distributed |
| ESS | energy-storage system |
| HPP | hydropower plant |
| IP | independent producer |
| IT | information technologies |
| ICT | information and communication technologies |
| NPV | net present value |
| POLPX | Polish Power Exchange |
| PPE | wholesale market |
| PV | photovoltaic |
| RES | renewable-energy sources |
| VPP | virtual power plant |
| VPED | VPP economic dispatch |
References
- Davidow, W.H.; Malone, M. The Virtual Corporation: Structuring and Revitalizing the Corporation for the 21st Century; HarperCollins: New York, NY, USA, 1992. [Google Scholar]
- Introna, L.D.; Moore, H.; Cushman, M. The Virtual Organisation-Technical or Social Innovation: Lessons from the Film Industry; Department of Information Systems, London School of Economics and Political: London, UK, 1999. [Google Scholar]
- Camarinha-Matos, L.M.; Afsarmanesh, H.; Ollus, M. Virtual Organizations; Camarinha-Matos, L.M., Afsarmanesh, H., Ollus, M., Eds.; Kluwer Academic Publishers: Boston, MA, USA, 2005; ISBN 0-387-23755-0. [Google Scholar]
- Kuceba, R. Wirtualna Elektrownia. Wybrane Aspekty Organizacji i Zarzadzania Podmiotów Generacji Rozproszonej; Scientific Society for Organization and Management “Dom Organizatora”: Torun, Poland, 2011. [Google Scholar]
- Pudjianto, D.; Ramsay, C.; Strbac, G. Virtual Power Plant and System Integration of Distributed Energy Resources. IET Renew. Power Gener. 2007, 1, 10. [Google Scholar] [CrossRef]
- Chiang, C.L. Improved Genetic Algorithm for Power Economic Dispatch of Units With Valve-Point Effects and Multiple Fuels. IEEE Trans. Power Syst. 2005, 20, 1690–1699. [Google Scholar] [CrossRef]
- Selvakumar, A.I.; Thanushkodi, K. A New Particle Swarm Optimization Solution to Nonconvex Economic Dispatch Problems. IEEE Trans. Power Syst. 2007, 22, 42–51. [Google Scholar] [CrossRef]
- Bhattacharya, A.; Chattopadhyay, P.K. Hybrid Differential Evolution With Biogeography-Based Optimization for Solution of Economic Load Dispatch. IEEE Trans. Power Syst. 2010, 25, 1955–1964. [Google Scholar] [CrossRef]
- Jia, Y.; He, Z.Y.; Zang, T.L. S-Transform Based Power Quality Indices for Transient Disturbances. In Proceedings of the 2010 Asia-Pacific Power and Energy Engineering Conference, Chengdu, China, 28–31 March 2010; pp. 1–4. [Google Scholar]
- Yang, H.; Yi, D.; Zhao, J.; Dong, Z. Distributed Optimal Dispatch of Virtual Power Plant Via Limited Communication. IEEE Trans. Power Syst. 2013, 28, 3511–3512. [Google Scholar] [CrossRef]
- Xia, X.; Elaiw, A.M. Optimal Dynamic Economic Dispatch of Generation: A Review. Electr. Power Syst. Res. 2010, 80, 975–986. [Google Scholar] [CrossRef]
- Ciornei, I.; Kyriakides, E. Recent Methodologies and Approaches for the Economic Dispatch of Generation in Power Systems. Int. Trans. Electr. Energy Syst. 2013, 23, 1002–1027. [Google Scholar] [CrossRef]
- Loisner, M.; Bottger, D.; Bruckner, T. Economic Assessment of Virtual Power Plants in the German Energy Market—A Scenario-Based and Model-Supported Analysis. Energy Econ. 2017, 62, 125–138. [Google Scholar] [CrossRef]
- Candra, D.; Hartmann, K.; Nelles, M. Economic Optimal Implementation of Virtual Power Plants in the German Power Market. Energies 2018, 11, 2365. [Google Scholar] [CrossRef]
- Haramaini, Q.; Setiawan, A.; Damar, A.; Ali, C.H.; Adhi, E. Economic Analysis of PV Distributed Generation Investment Based on Optimum Capacity for Power Losses Reducing. Energy Procedia 2019, 156, 122–127. [Google Scholar] [CrossRef]
- Yang, C.H.; Yao, R.; Zhou, K. Forecasting of Electricity Price Subsidy Based on Installed Cost of Distributed Photovoltaic in China. Energy Procedia 2019, 158, 3393–3398. [Google Scholar] [CrossRef]
- Pranadi, A.D.; Haramaini, Q.; Setiawan, A.; Setiawan, E.A.; Ali, C.H. Sensitivity Analysis of Financial Parameters in Varying PV Penetrations in the Optimum Location of a Feeder. Energy Procedia 2019, 156, 95–99. [Google Scholar] [CrossRef]
- Su, W.F.; Huang, S.J.; Lin, C.E. Economic Analysis for Demand-side Hybrid Photovoltaic and Battery Energy Storage System. IEEE Trans. Ind. Appl. 2001, 37, 171–177. [Google Scholar]
- Longe, O.M.; Ouahada, K.; Rimer, S.; Harutyunyan, A.N.; Ferreira, H.C. Distributed Demand Side Management with Battery Storage for Smart Home Energy Scheduling. Sustainability 2017, 9, 120. [Google Scholar] [CrossRef]
- Zhu, X.; Zhan, X.; Liang, H.; Zheng, X.; Qiu, Y.; Lin, J.; Chen, J.; Meng, C.H.; Zhao, Y. The Optimal Design and Operation Strategy of Renewable Energy-CCHP Coupled System Applied in Five Building Objects. Renew. Energy 2020, 146, 2700–2715. [Google Scholar] [CrossRef]
- Campbell, R.M.; Anderson, N.M. Comprehensive Comparative Economic Evaluation of Woody Biomass Energy from Silvicultural Fuel Treatments. J. Environ. Manag. 2019, 250, 109422. [Google Scholar] [CrossRef]
- Hafiz, F.; Rodrigo De Queiroz, A.; Fajri, P.; Husain, I. Energy Management and Optimal Storage Sizing for a Shared Community: A Multi-Stage Stochastic Programming Approach. Appl. Energy 2019, 236, 42–54. [Google Scholar] [CrossRef]
- Astriani, Y.; Shafiullah, G.M.; Anda, M.; Hilal, H. Techno-Economic Evaluation of Utilizing a Small-Scale Microgrid. Energy Procedia 2019, 158, 3131–3137. [Google Scholar] [CrossRef]
- Chung, B.J.; Kim, C.S.; Son, S.Y. Analysis of the Virtual Power Plant Model Based on the Use of Emergency Generators in South Korea. J. Electr. Eng. Technol. 2016, 11, 38–46. [Google Scholar] [CrossRef]
- Thie, N.; Vasconcelos, M. Evaluating the Business Case for Flexibilities as Risk Management in Direct Marketing of Renewable Energies. In Proceedings of the 42nd IAEE International Conference Local Energy, Global Markets, Montreal, QC, Canada, 29 May–1 June 2019. [Google Scholar]
- Sommerfeldt, N.; Madani, H. Revisiting the Techno-Economic Analysis Process for Building-Mounted, Grid-Connected Solar Photovoltaic Systems: Part Two-Application. Renew. Sustain. Energy Rev. 2017, 74, 1394–1404. [Google Scholar] [CrossRef]
- Singh, P. Technical and Economic Potential of Microgrids in California. Master’s Theses and Projects, Humboldt State University, Arcata, CA, USA, 2017. Available online: https://digitalcommons.humboldt.edu/etd/33 (accessed on 6 November 2019).
- Act of February 20, 2015, on renewable energy sources, Journal of Laws of 2015, item 478. Available online: http://prawo.sejm.gov.pl/isap.nsf/download.xsp/WDU20150000478/U/D20150478Lj.pdf (accessed on 6 August 2019).
- Act of June 22, 2016 on renewable sources energy and some other acts, Journal of Laws of 2016, item 925. Available online: http://prawo.sejm.gov.pl/isap.nsf/download.xsp/WDU20160000925/T/D20160925L.pdf (accessed on 6 August 2019).
- Ropuszynska-Surma, E.; Weglarz, M. A Virtual Power Plant as a Cooperation Network. Mark. Manag. Innov. 2018, 4, 136–149. [Google Scholar] [CrossRef]
- Wirtz, B.W.; Pistoia, A.; Ullrich, S.; Gottel, V. Business Models: Origin, Development and Future Research Perspectives. Long Range Plann. 2016, 49, 36–54. [Google Scholar] [CrossRef]
- Shafer, S.M.; Smith, H.J.; Linder, J.C. The Power of Business Models. Bus. Horiz. 2005, 48, 199–207. [Google Scholar] [CrossRef]
- Fu, H.; Wu, Z.; Li, J.; Zhang, X.P.; Brandt, J. A Configurable u VPP With Managed Energy Services: A Malmo Western Harbour Case. IEEE Power Energy Technol. Syst. J. 2016, 3, 166–178. [Google Scholar]
- Hatziargyriou, N.D.; Tsikalakis, A.G.; Karfopoulos, E.; Tomtsi, T.K.; Karagiorgis, G.; Christodoulou, C.; Poullikkas, A. Evaluation of Virtual Power Plant (VPP) Operation Based on Actual Measurements. In Proceedings of the 7th Mediterranean Conference and Exhibition on Power Generation, Transmission, Distribution and Energy Conversion (MedPower 2010), Agia Napa, Cyprus, 7–10 November 2010; IET: London, UK, 2010; p. 136. [Google Scholar]
- Leisen, R.; Steffen, B.; Weber, C. Regulatory Risk and the Resilience of New Sustainable Business Models in the Energy Sector. J. Clean. Prod. 2019, 219, 865–878. [Google Scholar] [CrossRef]
- Ropuszynska-Surma, E.; Węglarz, M. The Virtual Power Plant–A Review Of Business Models. E3S Web Conf. 2019, 108, 01006. [Google Scholar] [CrossRef]
- Osterwalder, A.; Pigneur, Y. Business Model Generation: A Handbook for Visionaries, Game Changers, and Challengers, 1st ed.; Osterwalder, A., Ed.; John Wiley and Sons: Hoboken, NJ, USA, 2010. [Google Scholar]
- Gochnio, W.; Kulesa, M. Zmiany na Rynku Energii Elektrycznej Wywolane Nowelizacja Ustawy o OZE oraz Nowa Ustawa o Efektywnosci Energetycznej. In Rynek Energii Elektrycznej. Polityka i ekonomia; Połecki, Z., Pijarski, P., Eds.; Politechnika Lubelska: Lublin, Poland, 2017; pp. 18–31. [Google Scholar]









| Weather factor | ESS1 | ESS1 and ESS2 | ESS1, ESS2, and ESS3 |
|---|---|---|---|
| Typical summer | Scenario 1 (S1) | Scenario 2 (S2) | Scenario 3 (S3) |
| Rainy summer | Scenario 4 (S4) | Scenario 5 (S5) | Scenario 6 (S6) |
| Dry and sunny summer | Scenario 7 (S7) | Scenario 8 (S8) | Scenario 9 (S9) |
| Extremely dry summer | - | - | Scenario 10 (S10) |
| Factor | Process Value or Dynamicity |
|---|---|
| Simulation period | Five years |
| Number of battery charges | Twice per day |
| Battery life period | Five years |
| Average price of electricity on PPE in 2018 in nonpeak hours | 143.6 PLN/MWh |
| Average price of electricity on PPE in 2018 in peak hours (workdays) | 264.5 PLN/MWh |
| Average price of electricity on PPE in 2018 in peak hours (free days) | 200 PLN/MWh |
| Progress of electricity price on PPE | First year of simulation, 6%; second, third, and fourth years, 7%; fifth year, 4%. |
| Investment expenditure for information technology (IT) system funded by energy company’s capital | 2,000,000 PLN |
| Average rate of cofunded expenditure | 50% |
| Discount period of IT system | Five years |
| IT administrator salary | 23,000 PLN/Yr and 5% increase rate in each year |
| Fee for IT and information and communication technology (ICT) services | 109,200 PLN/year |
| Fee for database | 6000 PLN/year and 2% increase rate in each year. |
| Operational cost of HPP, taxes, and other fees | 541,820 PLN and 5% increase rate of taxes and other fees in each year |
| Average energy production in HPP when weather is typical (S1, S2, and S3) | 3053.7 MWh/year |
| Average energy production in HPP when summer is rainy (S4, S5, and S6) | 4153.3 MWh/year |
| Average energy production in HPP when summer is dry and sunny (S7, S8, and S9) | 1954 MWh/year |
| Average energy production in HPP when summer is sunny and extremely (S10) | 1280 MWh/year or less |
| Discount rate | 8% |
| Residual value of VPP assets | 0 PLN |
| Maximum number of photovoltaic (PV) installations with net power of 100 kWp | 20 (in the last year of simulation). |
| Average net production by PV installation with net power of 100 kWp in a year with typical summer | 65.5 MWh/year |
| Average net production by PV installation with net power of 100 kWp in a year with rainy summer | 57.0 MWh/year |
| Average net production by PV installation with net power of100 kWp in a year with sunny summer | 72.7 MWh/year |
| Maximum number of PV installations with power of 5 kWp belonging to prosumers. | 1000 (in the last year of simulation). Progress rate of new prosumers per year = 200 |
| Average net production by PV installation with power of 5 kWp in a year with typical summer | 3.8 MWh/Yr |
| Average net production by PV installation with power of 5 kWp in a year with rainy summer | 3.3 MWh/Yr |
| Average net production by PV installation with power of 5 kWp in a year with sunny summer | 4.2 MWh/Yr |
| Production percentage from PV micro-installations sold on free days (holidays, weekends) | 32% |
| Production percentage from PV micro-installations sold on workdays | 68% |
| Scenario | S1 | S2 | S3 |
|---|---|---|---|
| Options with prosumers | |||
| BEP (PF1) | 1895 | 6441 | 10,988 |
| BEP (PF2) | 2006 | 6819 | 11,632 |
| BEP (PF3) | 2103 | 7150 | 12,197 |
| Options with micro-installation owners (IPs) | |||
| BEP (PF1) | 220 | 747 | 1275 |
| BEP (PF2) | 233 | 791 | 1350 |
| BEP (PF3) | 321 | 1092 | 1862 |
| Independent Variable (x) | New NPV Value | |||
|---|---|---|---|---|
| S1 | S2 | S3 | S10 | |
| HPP production increases by 10% as compared to basic scenarios | –700.47 | –3993.4 | –7285.81 | - |
| PV production increases by 10% as compared to basic scenarios | –694.98 | –3987.66 | –7280.33 | - |
| Price increases by 10% as compared to basic scenarios | –420.45 | –3698.97 | –6977.50 | –8543.47 |
| Difference between prices in peak and nonpeak hours increases by 10% as compared to basic scenarios | 89.75 | –3028.59 | –6146.93 | –7748.97 |
| Independent Variable | NPV Elasticity Index | |||
|---|---|---|---|---|
| S1 | S2 | S3 | S10 | |
| HPP production | –0.67 | –0.13 | –0.07 | - |
| PV production | –0.75 | –0.14 | –0.08 | - |
| Price | –4.40 | –0.85 | –0.49 | –0.25 |
| Difference between the price in peak and nonpeak hours | –11.19 | –2.51 | –1.62 | –1.15 |
© 2019 by the authors. Licensee MDPI, Basel, Switzerland. This article is an open access article distributed under the terms and conditions of the Creative Commons Attribution (CC BY) license (http://creativecommons.org/licenses/by/4.0/).
Share and Cite
Sikorski, T.; Jasiński, M.; Ropuszyńska-Surma, E.; Węglarz, M.; Kaczorowska, D.; Kostyła, P.; Leonowicz, Z.; Lis, R.; Rezmer, J.; Rojewski, W.; et al. A Case Study on Distributed Energy Resources and Energy-Storage Systems in a Virtual Power Plant Concept: Economic Aspects. Energies 2019, 12, 4447. https://doi.org/10.3390/en12234447
Sikorski T, Jasiński M, Ropuszyńska-Surma E, Węglarz M, Kaczorowska D, Kostyła P, Leonowicz Z, Lis R, Rezmer J, Rojewski W, et al. A Case Study on Distributed Energy Resources and Energy-Storage Systems in a Virtual Power Plant Concept: Economic Aspects. Energies. 2019; 12(23):4447. https://doi.org/10.3390/en12234447
Chicago/Turabian StyleSikorski, Tomasz, Michał Jasiński, Edyta Ropuszyńska-Surma, Magdalena Węglarz, Dominika Kaczorowska, Paweł Kostyła, Zbigniew Leonowicz, Robert Lis, Jacek Rezmer, Wilhelm Rojewski, and et al. 2019. "A Case Study on Distributed Energy Resources and Energy-Storage Systems in a Virtual Power Plant Concept: Economic Aspects" Energies 12, no. 23: 4447. https://doi.org/10.3390/en12234447
APA StyleSikorski, T., Jasiński, M., Ropuszyńska-Surma, E., Węglarz, M., Kaczorowska, D., Kostyła, P., Leonowicz, Z., Lis, R., Rezmer, J., Rojewski, W., Sobierajski, M., Szymańda, J., Bejmert, D., & Janik, P. (2019). A Case Study on Distributed Energy Resources and Energy-Storage Systems in a Virtual Power Plant Concept: Economic Aspects. Energies, 12(23), 4447. https://doi.org/10.3390/en12234447

