The Influence of Parasitic Components on LLC Resonant Converter
Abstract
:1. Introduction
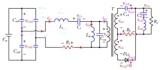
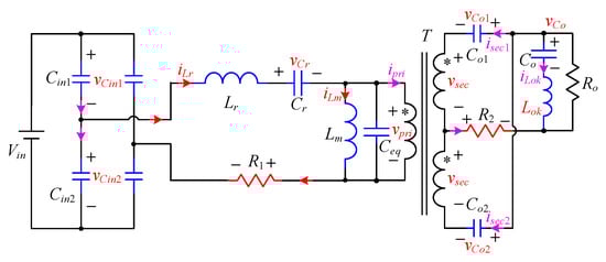
2. Equivalent Circuit of LLC Resonant Converter with Parasitic Components
- the output capacitances of the primary-side SiC MOSFET devices, named as Cin1~Cin4;
- the equivalent capacitance Ceq of the transformer;
- the junction capacitances of the rectifier diodes, named as Co1~Co2;
- the equivalent series inductance Lok of the output capacitance branch;
- the on-resistance of the switch and the parasitic resistance in the print circuit board (PCB) line of the primary circuit loop are combined and equaled to R1; the influence of the diode voltage drop and the parasitic resistance of the secondary circuit are similarly combined and equaled to R2.
3. Analysis of Operational Principle with Parasitic Components
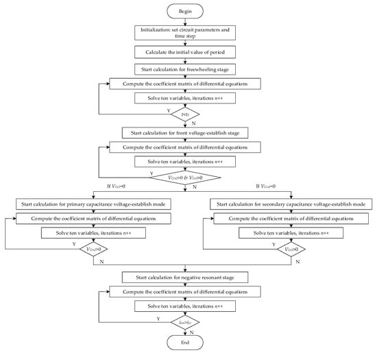
3.1. Freewheeling Stage
3.2. Front Voltage-Establish Stage
3.3. Rear Voltage-Establish Stage
3.3.1. Primary Capacitance Voltage-Establish Mode
3.3.2. Secondary Capacitance Voltage-Establish Mode
3.4. Negative Resonant Stage
4. Numerical Solution and Simulation Results
4.1. Numerical Solution
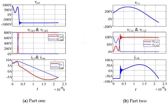
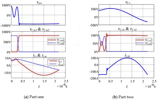
4.2. Simulation Results
5. Design Considerations and Experimental Verification
5.1. Design Considerations of the LLC Converter
- The dead time for achieving the soft-switching of primary-side switches is related to their output capacitances. However, the output capacitance of switches changes with the drain-source voltage. In the datasheet, the output capacitance is usually given as a curve and the specific value of output capacitance under the specific test condition. In order to simplify the calculation, 2 or 3 times of the specific value of the output capacitance can be used as the equivalent output capacitance in general.
- The maximum load power should be used in designing the converter parameters. When the load power is maximum, vcr is high and iLr is low in the freewheeling stage. Thus, it is the most serious condition to realize soft-switching of the primary-side switches.
- The equivalent capacitance of the transformer and the junction capacitance of the rectifier diodes deteriorate the soft-switching of the primary-side switches, and they are both participating in the two oscillations. When designing transformers, the equivalent capacitance should be reduced seriously.
- The equivalent series inductance Lok of the output capacitance contributes to the voltage spike in the high frequency oscillation, especially for the situation with high output current. Therefore, the output capacitance with small equivalent series inductance should be selected, and the parasitic inductance of the circuit loop should be minimized.
5.2. Experimental Results
6. Conclusions
Author Contributions
Funding
Conflicts of Interest
Appendix A
References
- Bhuvaneswari, C.; Babu, R.S.R. A review on LLC Resonant Converter. In Proceedings of the International Conference on Computation of Power, Energy Information and Communication (ICCPEIC), Chennai, India, 20–21 April 2016; pp. 620–623. [Google Scholar]
- Lu, B.; Liu, W.; Liang, Y.; Lee, F.C.; Wyk, J.D. Optimal design methodology for LLC resonant converter. In Proceedings of the Twenty-First Annual IEEE Applied Power Electronics Conference and Exposition, 2006. APEC ’06, Dallas, TX, USA, 3 March 2006; pp. 533–538. [Google Scholar]
- Yang, B.; Lee, F.C.; Zhang, A.J.; Huang, G. Resonant converter for front end DC/DC conversion. In Proceedings of the APEC. Seventeenth Annual IEEE Applied Power Electronics Conference and Exposition (Cat. No.02CH37335), Dallas, TX, USA, 10–14 March 2002; Volume 2, pp. 1108–1112. [Google Scholar]
- Gu, Y.; Lu, Z.Y.; Hang, L.J.; Qian, Z.M.; Huang, G.S. Three-level LLC series resonant DC/DC converter. IEEE Trans. Power Electron. 2005, 20, 781–789. [Google Scholar] [CrossRef]
- Chen, H.; Wu, X. Analysis on the influence of the secondary parasitic capacitance to ZVS transient in LLC resonant converter. In Proceedings of the 2014 IEEE Energy Conversion Congress and Exposition (ECCE), Pittsburgh, PA, USA, 14–18 September 2014; pp. 4755–4760. [Google Scholar]
- Wang, N.; Jia, H.; Tian, M.; Li, Z.; Xu, G.; Yang, X. Impact of transformer stray capacitance on the conduction loss in a GaN-based LLC resonant converter. In Proceedings of the 2017 IEEE 3rd International Future Energy Electronics Conference and ECCE Asia (IFEEC 2017 - ECCE Asia), Kaohsiung, Taiwan, 3–7 June 2017; pp. 1334–1338. [Google Scholar]
- Wang, N.; Yang, X.; Tian, M.; Jia, H.; Xu, G.; Li, Z. An Optimal Design Method Considering Transformer Parasitic Capacitance of LLC Resonant Converters. In Proceedings of the 2018 International Power Electronics Conference (IPEC-Niigata 2018—ECCE Asia), Niigata, Japan, 20–24 May 2018; pp. 998–1003. [Google Scholar]
- Sato, M.; Nagaoka, S.; Uematsu, S.; Zaitsu, T. Mechanism of Current Imbalance in LLC resonant converter with Center Tapped Transformer. In Proceedings of the 2018 International Power Electronics Conference (IPEC-Niigata 2018 -ECCE Asia), Niigata, Japan, 20–24 May 2018; pp. 118–122. [Google Scholar]
- Li, M.; Chen, Q.; Ren, X.; Zhang, Y.; Jin, K.; Chen, B. The integrated LLC resonant converter using center-tapped transformer for on-board EV charger. In Proceedings of the 2015 IEEE Energy Conversion Congress and Exposition (ECCE), Montreal, QC, Canada, 20–24 September 2015; pp. 6293–6298. [Google Scholar]
- Park, K.B.; Kim, B.C.; Lee, B.H.; Kim, C.E.; Moon, G.W.; Youn, M.J. Analysis and design of LLC resonant converter considering rectifier voltage oscillation. In Proceedings of the 2009 IEEE Energy Conversion Congress and Exposition, San Jose, CA, USA, 20–24 September 2009; pp. 771–775. [Google Scholar]
- Park, K.; Lee, B.; Moon, G.; Youn, M. Analysis on Center-Tap Rectifier Voltage Oscillation of LLC Resonant Converter. IEEE Trans. Power Electron. 2012, 27, 2684–2689. [Google Scholar] [CrossRef]
- Lee, B.H.; Kim, M.Y.; Kim, C.E.; Park, K.B.; Moon, G.W. Analysis of LLC Resonant Converter considering effects of parasitic components. In Proceedings of the INTELEC 2009—31st International Telecommunications Energy Conference, Incheon, South Korea, 18–22 October 2009; pp. 1–6. [Google Scholar]
- Hariya, A.; Yanagi, H.; Ishizuka, Y.; Matsuura, K.; Tomioka, A.; Ninomiya, T. Influence of parasitic components on MHz-level frequency LLC resonant DC-DC converter. In Proceedings of the IECON 2015—41st Annual Conference of the IEEE Industrial Electronics Society, Yokohama, Japan, 9–12 November 2015; pp. 4842–4847. [Google Scholar]
- Kim, J.H.; Kim, C.E.; Kim, J.K.; Moon, G.W. Analysis for LLC resonant converter considering parasitic components at very light load condition. In Proceedings of the 8th International Conference on Power Electronics - ECCE Asia, Jeju, South Korea, 30 May–3 June 2011; pp. 1863–1868. [Google Scholar]
- Feng, W. State-Trajectory Analysis and Control of LLC Resonant Converters. Doctor Dissertations, Virginia Polytechnic Institute and State University, Blacksburg, Virginia, 29 March 2013. [Google Scholar]
- Liu, J.; Zhang, J.; Zheng, T.Q.; Yang, J. A Modified Gain Model and the Corresponding Design Method for an LLC Resonant Converter. IEEE Trans. Power Electron. 2017, 32, 6716–6727. [Google Scholar] [CrossRef]
- Ivensky, G.; Bronshtein, S.; Abramovitz, A. Approximate Analysis of Resonant LLC DC-DC Converter. IEEE Trans. Power Electron. 2011, 26, 3274–3284. [Google Scholar] [CrossRef]
- Kwon, M.; Lee, W. A Study on the Analysis and Control of No-load Characteristics of LLC Resonant Converter for Plasma Process. In Proceedings of the 2018 International Power Electronics Conference (IPEC-Niigata 2018 -ECCE Asia), Niigata, Japan, 20–24 May 2018; pp. 114–117. [Google Scholar]
- Kim, J.H.; Kim, C.E.; Kim, J.K.; Lee, J.B.; Moon, G.W. Analysis on Load Adaptive Phase-Shift Control for High Efficiency Full-Bridge LLC Resonant Converter in Light Load Conditions. IEEE Trans. Power Electron. 2016, 31, 4942–4955. [Google Scholar] [CrossRef]
- Ahmed, M.R.; Todd, R.; Forsyth, A.J. Analysis of SiC MOSFETs under hard and soft-switching. In Proceedings of the 2015 IEEE Energy Conversion Congress and Exposition (ECCE), Montreal, QC, Canada, 20–24 September 2015; pp. 2231–2238. [Google Scholar]
- Ahmed, M.R.; Todd, R.; Forsyth, A.J. Predicting SiC MOSFET Behavior Under Hard-Switching, Soft- Switching, and False Turn-On Conditions. IEEE Trans. Ind. Electron. 2017, 64, 9001–9011. [Google Scholar] [CrossRef]
- Infineon Technologies. Design Guide for LLC Converter with ICE2HS01G. Application Note, V1.0. Available online: https://www.infineon.com/dgdl/Infineon-Design guide LLC_ converter ICE2HS01G-AN-v0100-EN. pdf?fileId= db3a304330f68606013103ebd94f3e98 (accessed on 1 July 2011).
- Wu, X.; Chen, H.; Qian, Z. 1-MHz LLC Resonant DC Transformer (DCX) With Regulating Capability. IEEE Trans. Ind. Electron. 2016, 63, 2904–2912. [Google Scholar] [CrossRef]














| Parameters | Value |
|---|---|
| Input voltage | 700–800 V |
| Output voltage | 48 V |
| Rated power | 8000 W |
| Primary switches | C2M0025120D |
| Rectifier diodes | VB60170G |
© 2019 by the authors. Licensee MDPI, Basel, Switzerland. This article is an open access article distributed under the terms and conditions of the Creative Commons Attribution (CC BY) license (http://creativecommons.org/licenses/by/4.0/).
Share and Cite
Li, F.; Hao, R.; Lei, H.; Zhang, X.; You, X. The Influence of Parasitic Components on LLC Resonant Converter. Energies 2019, 12, 4305. https://doi.org/10.3390/en12224305
Li F, Hao R, Lei H, Zhang X, You X. The Influence of Parasitic Components on LLC Resonant Converter. Energies. 2019; 12(22):4305. https://doi.org/10.3390/en12224305
Chicago/Turabian StyleLi, Fang, Ruixiang Hao, Haodong Lei, Xinyi Zhang, and Xiaojie You. 2019. "The Influence of Parasitic Components on LLC Resonant Converter" Energies 12, no. 22: 4305. https://doi.org/10.3390/en12224305
APA StyleLi, F., Hao, R., Lei, H., Zhang, X., & You, X. (2019). The Influence of Parasitic Components on LLC Resonant Converter. Energies, 12(22), 4305. https://doi.org/10.3390/en12224305

