1. Introduction
Biogas is an energy carrier that is produced by anaerobic digestion of organic material, often various kinds of food waste. Biogas can be used in several different ways to replace fossil fuels and hence reduce the emission of greenhouse gases (GHG). The reduction in GHG emissions compared to fossil fuels is estimated to be between 67% and 148%, these reduction values include system expansion consequences such as changed land use and fertilizer substitution (organic fertilizer can be a residue from biogas production) [
1]. In 2016, biogas production in Sweden amounted to 2 TWh [
2], which corresponds to 0.3% of the total energy used in Sweden that year [
3]. The most common use of biogas in 2016 was as vehicle fuel at 1145 GWh and the second most common use was for heating at 400 GWh [
2]. In a modelling assessment of cost-effective biogas utilization, Börjesson et al. [
4] conclude that only about 10–16% of the technical biogas potential will be utilized without subsidies. However, biogas utilization of about 90% is predicted with subsidies of EUR 40–60/MWh.
At the end of 2017, there were 55,117 gas vehicles in Sweden, of which 2533 were buses, 854 other heavy vehicles and the rest were cars [
5]. When gas vehicles were first introduced, almost all the gas came from fossil natural gas. Since then there has been a steady trend whereby biogas has increased its share and in 2017 it accounted for 86% of the gas fuels in Sweden [
5]. Fallde et al. [
6] describe the biogas bus development in Linköping municipality during 1976–2015, a transition from a small niche to a new socio-technical regime with all city buses powered by biogas.
Large truck companies such as Scania and Volvo are constantly trying to improve the gas engine but it is still not as efficient as the diesel engine, although the difference is now just a few percent [
5]. Engine development will continue but the laws of thermodynamics also set an absolute upper limit to all heat-based engines. Heat losses through the cooling system, the exhaust pipe and the engine block will continue to be a large part of the energy flow from gas and diesel engines. A useful energy service derived from these heat losses is hard to envision.
After real-world testing of electric buses in eight Swedish municipalities in 2014–2015, Borén et al. [
7] concluded that the tested buses had low energy use and low external noise levels. The average energy use in the tests was between 0.86 and 1.02 kWh/km and passengers and drivers gave positive feedback about the electric buses [
7]. At the beginning of 2017, Sweden had 41 electric buses in commercial traffic [
8] and by June 2019 that figure had risen to 172 [
9]. With low energy use, low external noise and no exhaust pipe emissions, a rapid increase in electric buses in commercial traffic is a probable scenario once the technology becomes more mature. Since 2016, the Swedish Government has paid a 20% subsidy for the purchase of electric buses in order to support low emission vehicles [
10]. In a lifecycle cost assessment Lajunen et al. [
11] found that electric buses still have not reached competitive levels regarding cost but the authors also concluded that electric buses have the potential to significantly reduce carbon dioxide emissions, by up to 75%.
A technological change from biogas ICE buses to electric buses implies more than just a fuel change.
Figure 1 illustrates the more complex energy flow that must be considered if biogas is used in a CHP system and transport is carried out with electric buses.
Alternative uses of the produced biogas must be included in the analysis to accurately evaluate the energy system performance. In the worst case, there are no alternative uses for the produced biogas and hence the biogas will be burnt in a gas flare without creating a useful energy service. In 2016, biogas burnt in gas flares was the third most common use for biogas, corresponding to 9% of the biogas produced; this was partly due to a lack of biogas customers [
2]. Hedegaard et al. [
12] examined biomass use and consequences of constrained biomass availability, they concluded that technology pathways involving heat and power production and/or biogas, natural gas or electricity for transport are advantageous.
In a Swedish context, a probable alternative use for biogas is as fuel in a CHP plant in a DHS. During 2013, the most common energy carrier for heating and hot water was district heating, at 47 TWh [
3]. DH is available in most Swedish cities but the fuel mix for each system varies considerably. The introduction of biogas in a DHS would therefore have a different impact depending on which fuels are being replaced. Some DHSs only deliver industrial waste heat to their heat customers and in those cases the introduction of biogas would not create a beneficial energy service. However, in other cases, replacing a fuel mix containing fossil fuels, it would be beneficial.
The technical solution to enable biogas use in a DHS can be implemented in several different ways. The biogas could be burnt in a heat only boiler, in a boiler connected to a steam turbine or in a CCGT (Combined Cycle Gas Turbine). The most energy efficient solution is to use a CCGT, which has the highest electrical efficiency of the three alternatives. However, CCGT is the most expensive hardware and is therefore not always a feasible option. Börjesson et al. [
13] examined the cost of oil use reduction in the Swedish transport sector and concluded that biomass gasification pathways show high potential for low cost oil reduction. Use of CCGTs is central in those pathways if electric vehicles are prioritized before vehicles with ICEs.
It is crucial to consider alternative fuels, conversion efficiencies and the alternative production for the produced services. There is also a practical need to set boundaries for the analytical study. In this study the three categories: bus transport, electricity production and heat production are considered to be final products.
The aim of this study is to examine and compare two alternatives for biogas use in Linköping municipality. The first alternative that is examined is in operation today. In this system, the locally produced biogas is used as fuel in the ICE biogas buses. In parallel, the CHP system delivers electricity and heat to households in the region. The second alternative that is studied is a system with electric buses and a CHP system that uses biogas in a CCGT to deliver electricity and heat to the regional power grid and DHS. In this study CCGT is assumed to be fuelled with upgraded biogas (97% methane) that is, the same fuel quality as the buses use today. A whole year analysis has been conducted to summarize the accumulated system impact.
2. Methodology
This study used the optimization software MODEST (Model for Optimization of Dynamic Energy Systems with Time-dependent components and boundary conditions) (version—August 2015, Linköping, Sweden). The combined system and the separate transport system and DHS system were represented in the model by four different kinds of nodes: fuel nodes, conversion nodes (boilers, turbines, buses and flue gas condensers), demand nodes (heat load and transport demand) and waste nodes (electricity production and heat losses). The power plants were described in terms of efficiencies, maximum capacity and fuel type. The heat load profile was taken from measurements from 2015. The MODEST model is described in detail by Henning [
14]. In recent years, several authors have used MODEST to analyse DHS, for example Lidberg et al. [
15], Gebremedhin [
16] and Blomqvist et al. [
17]. MODEST is a top-down tool that can be used to represent the largest flows in an energy system.
Figure 2 illustrates the workflow used in this study.
Two models based on power plant data, bus transport data and measurements were created. The models were optimized to cover the yearly heat load and transport demand at the lowest cost. The optimization result shows which power plants are used for each time step in the model, which in turn gives used fuels and the amount of electricity produced.
After creating and optimizing the parallel models, their results were compared and evaluated regarding fuel consumption and GHG emissions.
Methodological Difficulties and Boundaries
This method is a top-down method, which means that the study starts at the top, in this case a regional energy system and then moves down in finer and finer detail. At a certain degree of system detail, one needs to stop but there is no distinct way to choose this level. In the time domain, this study starts with year, then moves to months, weeks and days and then stops. In the physical domain, this study starts with the CHP-DHS and the regional transport system in a municipality, then moves to the supply side, power plants, power plant components, fuels, buses, bus engines and then stops. It is the opinion of the authors that more detail in this model would not be beneficial for the calculations but would rather add uncertainties. There are many details in the physical domain that are omitted, in some cases by choice and in some cases by necessity. The top-down method used here is to be considered as a strategic tool to compare and evaluate possible technological pathways, not a tool to give an exact forecast of future system emissions or energy flows.
3. Case Study
Linköping is a municipality with about 150,000 inhabitants situated in the southeast of Sweden. Fallde et al. [
6] describe how in the late 1980s LITA, the municipally owned public transport company, began to investigate a fuel change, from diesel to biogas. After a test period between 1992 and 1994, a gradual change from diesel buses to biogas was initiated. Linköping municipality has managed biogas driven buses in the regional transport system ever since, with all the buses in the municipality running on biogas from 2015. There are 65 city buses and in 2017 they delivered 5.3 million km of transport service. The fuel consumption was 0.6 Nm
3/km, corresponding to 32 GWh annually [
18]. The biogas is locally produced and the annual production exceeds the consumption of the bus fleet. During 2017, production stood at 10.7 million Nm
3 of upgraded biogas, corresponding to 104 GWh [
19]. There is not a natural gas grid in this region where the produced gas can be injected. However, the biogas production site is situated in proximity to the city’s CHP plants, which could use this biogas.
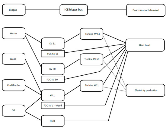
Tekniska verken AB is the regional power company and has a yearly production of 1500 GWh heat and 260 GWh electricity at two production sites. In the urban area, DH is the dominant way of supplying heat to multi-family buildings, small houses and commercial buildings. The base load in the DHS is covered by waste incineration at CHP plants. With increasing load, other CHP plants are starting to burn other fuels such as wood, rubber, coal and oil. Heat only boilers are used to cover peak loads. The fuel merit order is waste, wood, coal/rubber, oil.
The optimization objective was to minimize the annual system cost while satisfying the given heat load demand and the transport demand. Fuel costs were fixed during the examined year and were mainly set to force the model optimization algorithm to choose plants in the correct merit order. Details of the model are shown in
Table 1,
Table 2,
Table 3,
Table 4 and
Table 5 and
Figure 3 and
Figure 4.
In the model the bus traffic is evenly distributed during the year. The smallest time step in the model is 2 days, which means that the transport demand node needs fuel for 48 h × 605 km/h = 29,040 km to cover that period. Time periods used in the model are presented in
Table 4.
The heat load was modelled with the monthly duration diagram in
Figure 5. The shortest time step used was 48 h. All fast transients (less than 48 h) are handled with the power plant heat accumulator, so the 48 h time step is reasonable. It is also important to note that too short a time step, for example, an hour, will create false power peaks in the model that do not exist in the real CHP plant; these power peaks are handled by the accumulator.
3.1. Electric Bus Engine Efficiency
The electric bus engine efficiency for the future system in Case 2 is unknown. However, there are electric buses in operation today and a calculation of electricity use based on existing buses is possible. The electric bus fleet in Case 2 is assumed to be of equal size to Case 1, that is 65 buses: 53 units of 18 m buses and 12 units of 12 m buses. The average energy use in the test ranged between 0.86 and 1.02 kWh/km in [
7] for 12 m buses. In this case study, energy use is assumed to be 1 kWh/km for 12 m buses and 1.5 kWh/km for 18 m buses. With a linear calculation, energy use for the entire bus fleet becomes 1.4 kWh/km. This energy use is consistent with other sources, see for example [
20,
21,
22].
3.2. Bus Heating and Air-Conditioning in the Model
The introduction of an alternative drive train, without ICE, also affects the heating and air-conditioning for the bus. The required energy for heating and air-conditioning must be provided by the onboard energy system, instead of utilizing excess heat from the combustion. During cold days heating can be a considerable part of the total energy use for an electric bus. Borén et al. [
7] measured the energy use for heating as 0.67 kWh/km in January. That measurement was done in a region with a similar climate to Linköping municipality.
In the MODEST model used in this case study, heating and AC were assumed to have an energy demand corresponding to values in
Figure 6. Temperatures are average values in the region derived from SMHI [
23]. Heating was assumed to be generated by an onboard heat-pump with COP 3.0. This assumption is in accordance with Göhlich et al. [
24].
3.3. Emissions in the Model
The emission values in
Table 6 are derived from The Environmental Fact Book [
25]. Emissions for electricity use are calculated as average CO
2-eq in the Nordic region. If excess electricity is produced by the examined system, then 131.2 kg CO
2-eq/MWh is subtracted from the system’s local emissions.
3.4. CCGT Operation
Linköping municipality’s CHP-DHS has one CCGT unit. It is a 150 MW unit running on 75 MW of gas or oil and 75 MW of waste incineration, where the steam part of the turbine uses waste as fuel. When comparing annual biogas production and the power of this CCGT unit, it is clear that this unit is oversized. However, the amount of biogas used by the buses today corresponds to running this unit at full power approximately 8 h every week and that is a feasible operation time. Using all locally produced biogas in the CCGT turbine would correspond to 26 h of full power every week. Detailed CCGT operation is not included in this study but there are several options available to handle the difference in biogas fuel access and CCGT power. Turbine retrofit is one option and dual fuel use another (burning both oil and biogas).
5. Discussion
The biogas fuel-energy flow is a small part of the studied regional energy system in Linköping municipality. Biogas energy use in today’s ICE buses is only 2%, compared to the energy use in the CHP-DHS in the municipality. This difference in size between the bus transport system and the CHP-DHS can be a problem when evaluating a system integration between these two systems. Comparing the studied cases, Case 1 and Case 2 and looking at the whole system, there is only a 1% reduction in CO2 emissions. However, from another perspective, looking at the fuel-energy pathway for the biogas, the improvement is substantial. The change from Case 1 to Case 2 eliminates 65 sources of heat loss (the buses) and redirects fuel-energy flows in more efficient pathways. The study indicates that improved biogas use could lower CO2-eq emissions by 2.4 million kg annually by using a better fuel-energy pathway.
There is an asymmetrical information situation regarding the two compared cases in this case study. The first case is well known and the input data for the model is derived from reliable measurements. Input data for the second case model has more uncertainties. Both electricity use for the electric bus engine and the electricity use for AC and heating in the buses are based on theoretical assumptions guided by literature and experiments. There is also uncertainty about CCGT efficiency for the suggested operation. However, these three uncertainties all affect the same part of the model result, the excess electricity production.
With an overall evaluation of the uncertainties regarding the differences between Case 1 and Case 2, the following can be stated. Increased electricity production is likely. Elimination of heat losses is certain. A net reduction in fuel use is certain. However, there is less certainty about which specific fuel use (waste, wood, oil, coal/rubber) will be reduced.
This case study can to some extent be generalized to other CHP-DHSs and regional bus transport systems. A changed fuel-energy pathway for biogas can be beneficial for CHP-DHS with CCGT and the key issue is whether the change results in higher efficiencies in the fuel-energy pathway. The higher efficiency could be both a reduction in heat losses and lower losses of energy quality, that is, higher electrical efficiency. However, each specific energy system must be analysed separately in order to evaluate a change in the fuel-energy pathway for biogas.